Fórum témák
» Több friss téma |
Elnézést hogy beleszólok, de lehet egy kérdésem? Azon kívűl, hogy nem kell középleágazás mennyivel jobb ez a kapcsolás? Csak úgy érdekességképpen kérdezem.
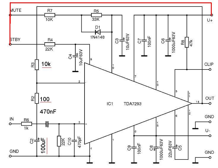
Pusztán a kapcsolásból eredően a rendkívül alacsony alapzaj tűnik ki. A brumm a hidegítési megoldás miatt 100%-ban eltűnik, még egészen alacsony puffer kapacitás mellett is. A sustorgó zaj érzékeléséhez pedig fejhallgatót kell a 150W-os kimenetre direktbe kötni. Ez utóbbi műszaki magyarázatára még nem jöttem rá, de hasonlóval még nagyon drága végfokoknál sem találkoztam.
A hangjához hozzá tartozik (amit rendszeresen propagálok ) az ésszerűen megválasztott tápfeszültség, és a kiterjesztett mélyátvitel.
Szia! A sustorgó alapzajt a saját 7293 végfokomnál én is vizsgáltam a kimenetre kötött fejhallgatóval. Az eredmény hasonló mint nálad. De ez elvileg logikus, hiszen a fejhallgató jóval érzékenyebb hangfalnál. Vagy tévedek?
De ezt akiterjeszett mélyátvitelt csak subwoofer hídnál akarom megcsinálni, esetleg nincs valami megoldás, hogy a magas hangokat leszűrje anélkül hogy műveleti erősítő kelljen? És a gain kondi melyik lábon van?
A magas hangok kiszűrését nem bíznám a teljesítményfokozatra.
A "gain" kondenzátor soros ellenállással van a test és a 2-es láb között. Az adatlapi híd kapcsoláson nem szerepel. A DC stabilitás miatt inkább beépítettem.
De a gain kondit a 680R előtt (2. láb) vagy után rakjam be?(GND)
Jajj bocs a mélyátvitel kiterjesztéshez a bootstrap kondit kell módosítani meg C1 et ami a bemeneten van. Csak a kérdés az hogy poláris kondi jó? Akkor a + fele az In nél van ugye? Vagy ha nemjó akkor kell 2 db 10 uf poláris kondi
Elvileg közömbös. A testre szoktam rakni a kondit, zavarérzékenységi megfontolásból. Bővebben: Link
Nem kell bipoláris elkó. Az invertáló és a neminvertáló bemeneten is +6-7mV feszültség van testhez képest. A módosítás három kondenzátort érint. Becsatoló (1-2µF fólia), visszacsatoló (47uF, ha 680ohm-mal van sorban), feszültségutánhúzó (47uF).
Hol a feszültségutánhúzó? De a bemenetnél jó a poláris?
Sziasztok! Lehet már kérdezték, de most találtam ki, és kíváncsi vagyok, hogy működne-e.. Ugye koppanásgátlónak mindenki egy külön relés késleltetős nyákot használ, ami plusz hely, költség, idő, és persze táp kérdése. Mi lenne, ha a mute lábra egy nagyobb értékű ellenálláson vezetném, és tennék egy pl 100u-s kondit? Esetleg a kondival sorban még egy kisütő ellenállást. Ugye bekapcsoláskor nem kapja meg a mute láb a szükséges delejt, a kondi töltődik, eléri a szintet és bekapcsol.. Kikapcsolásnál sincs relékattanás, a kondi egy darabig az ellenállás és az IC ellenére tárolja a feszültséget, majd szépen lekapcsol.
Erre lennék kíváncsi, működne-e.
Hello! Én még semmilyen védelmet nem használtam tda 7294 hídnál, azt hiszem van beépített koppanásgátló, nekem nincs semmi tranziens jel ki be kapcsoláskor. Állítólag van rövidzár védelme is de ebbe nem nagyon szabad bízni ezért biztosabb a relés.
Szia
Nekem így van megoldva és nem pukkan nem koppan tökéletes ígaz 7293-as az IC 2 éve müxik hibátlanul
Pontosan ere gondoltam, csak nem a piros részre, hanem az a lényeg, ami megy a mute láb fele.. a két ellenállás, a dióda, és a kondi, tulajdonképpen ez az, amit leírtam.
Szabi1: Igazad lehet, a rövidzár védelemről tudtam eddig is, de a koppanásgátlóról nem. A kimenetre mindenképp rakok biztit is..
A pozitív tápra zenert kötöttem, a táp felfutása után indul meg a mute lábra kötött kondenzátor töltődése. A kiválasztott RC elemekkel 3 másodpercig néma az erősítő, majd kb. 1 másodperc alatt erősödik fel a hangja. Olyan mintha a hangerő potit tekernéd fel. A dolog egyetlen szépséghibája, magas bemenő jelszintnél a felhangosodás közben torz a hang. Normál használatnál kiváló. Bővebben: Link
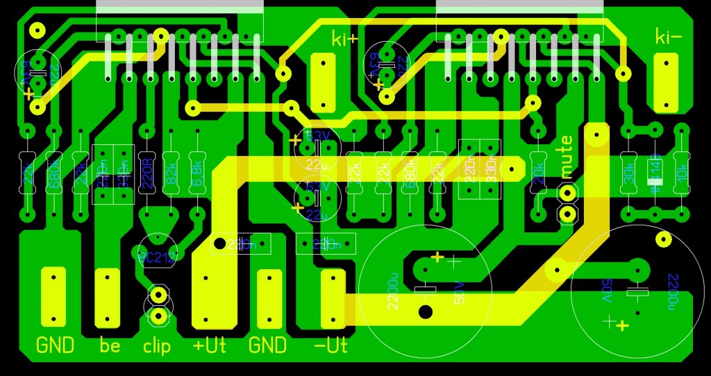
Helló! Elkészült a 2 TDA7293 híd panel. Kipróbálni még nem tudtam, de remélem hamarosan sor kerül rá. Ha van valami észrevétel, azt szívesen veszem.
Én ezt a védelmet építettem meg: Egyszerű és nagyszerű
Szia! Nagyon szép munka. Lay-on könnyebb volna áttekinteni. Olyan mintha a 11-es láb be lenne kötve.
Szia! A 2 IC 11-es lábai össze vannak kötve egymással. Máshoz nem csatlakoznak.
A két driver egymás ellen fog dolgozni. Abból nagy baj lesz. Ezt csak párhuzamos kapcsolásnál szabad összekötni.
Értem. Akkor még jó, hogy nem próbáltam ki. Szerencsére a javítás nem bonyolult. Köszönöm szépen az észrevételt. Remélem más hiba nem lesz benne.
Ne reménykedj
Szerencsére az sem vészes. A mute jumper a testre megy a pozitív táp helyett. Mondjuk így megúszta volna a végfok az élesztést, mert nem lehet bekapcsolni. Átnézem most már tüzetesebben.
Más hiba nincs szerencsére. A jumpernek készíthetsz furatot a "mute" felirat "m" betű tájékán.
Sikeres élesztést kívánok!
Próbáltam előkeresni a rajzot, ami alapján dolgoztam, de valószínűleg az én figyelmetlenségemből származik a hiba. Szerencsére ezek még javítható hibák, sajnos ez van, ha az ember nem szakember. Persze ez nem mentség. Közben a Lay-on javítottam a hibákat.
Köszönöm, hogy átnézted! Az alkatrész oldalon inkább nem javítok, mert elég nehéz lenne odaférni. A forrasztási oldalon kényelmesebben lehet dolgozni a hibán, körülbelül ahogy a képen is van.
Semmi különös nem történt. Saját tervezésű nyomtatott áramkört mindig érdemes feltenni a fórumba.
A clip jelzőhöz adott mintán párhuzamosan voltak az IC-k kötve, gondolom az kavart be.
A 11-es lábak szétválasztásához csak a jobb oldali IC előtti átkötést kell kiforrasztanod, azzal kész is.
Szerk.: a Mute problémája érthető?
Igen, annál tényleg ez tűnik a legegyszerűbbnek. Szeretném még a hétvégén éleszteni. Érdekel, miben lesz más, mint a TDA7294 híd.
Szia reloop
Ma reggel átalakítottam a tápot és sokkal jobb lett a mélyhang és a tér is szebb lett Nem csak sima középleágazásos torroid és egy egyenirányító híd benne mint eddig volt 2 szekunder tekercs 2 híd és sokkal jobb ! ( ajánlom mindenkinek ) |
Bejelentkezés
Hirdetés |




) az ésszerűen megválasztott tápfeszültség, és a 











