Fórum témák
» Több friss téma |
Fórum » Tesla tekercs építése
Helló, kimértem a diódákat mind rendben van. Más tipp?
Az NE555 kap tápot?
Szervusz!
Nekem is volt hasonló, bár az VTTC volt. Nálam az ok a szekunder lakkozása volt, mert eléggé friss volt még (nem vártam vele hetekig, míg kiszárad a vastag lakk, bár látszólag száraz volt), mikor bekapcsoltam és a melegedés nem tett neki jót. Sütőben óvatosan kiszárítottam (Villanysütővel!! A gázüzeműek nem hinném hogy tudnának kicsi hőmérsékletet, azonfelül az oldószergőzök berobbanhatnak...) és megjavult.
Üdv!
Lenne egy észrevételem, főleg Collector felé irányulna, nála láttam hasonló konstrukciót. Tehát mikró trafóim vannak trafóolajban elhelyezve, ilyen műanyag ételhordókban. kb 1.5-2 éve csinálhattam, most véletlen előkerült, és meglepődve (vagy nem) tapasztaltam, hogy teljesen kilágyult a tároló műanyag oldala, legfőképp az alja talán szivárog is valamennyire. Ez ennyire rossz megoldásnak bizonyult, nálad is hasonló kis dobozkákban láttam. Ha jól tudom ezek PP dobozok, de pl a trafó olajos kanna (szerencsére megtartottam, így át tudom majd önteni mielőtt ki nem reped a tartály) gondolom bírja évekig a tárolás stb. Mi a célszerű tároló hosszútávra, nem hiszem hogy mostanában előveszem a tesla projectet de azért jó ha megmarad minden ha kedvem, időm és persze pénzem is lesz, hogy folytassam. Egyébként talán egy vas lemez tartályt kéne összedobnom, de pl azt akkor mivel fessem le belül. Köszönöm, Üdv
Bizonyos dolgokat megzabál az olaj. Pl. a ragasztópisztoly ragasztóanyagát. De a műanyagok sok dologra érzékenyek, UV, ózon, ilyesmi. Ami a legjobbnak bizonyult, az egy 160-as PVC cső, azt hiszem ebbe még beleférnek a kisebb trafók, és lehet rá kapni lezáró fedelet. Az egyiket fixen PVC csőragasztóval be lehet ragasztani, a másik mehet rá rögzítés nélkül is, persze így vigyázni kell nehogy felboruljon. Esetleg O gyűrű a cső palástfelületén, úgy rá a lezáró, és egy egyszerű szorítóval összeszorítani az alját a tetejével, így le is lesz zárva a cső hermetikusan.
Fém tartály is jó, csak akkor ott a vasmagokat hozzá kell csavarni a házhoz, így ott érdemes fontolóra venni, milyen érintésvédelmi megoldást kéne alkalmazni. A hozzászólás módosítva: Szept 29, 2013
Valószínűleg pont a problémás elszigetelés miatt is választottam a műanyagot, így utólag belegondolva a vas doboznál ezzel is foglalkozni kell, én alapból minden egyes trafónak külön elszigetelve vezettem ki az összes érintkezőt az összes lehetséges kapcsolási variáció miatt. Valóban, most már nekem is beugrott ez a PVC csöves megoldás is anno azt hiszem az olcsóság miatt választottam ezeket az edényeket, a csöves megoldás 3-4x is drágább lett volna, de azt hiszem mégis csak ez lenne a legcélszerűbb. Van 200-as is abba pont beleférne a mostani, nem is kéne variálnom vele.
Fém edényt egyébként is nehéz találni, egyébként csinálni kell.
Nagyon dizájnos, de nem vékony az a 2×0.5-s DVD táp kábel? Mert fojtás nélkül 15-25A-t is felvehet.
Szerintem ezzel nem ujjat. Pl.: Ennél a vidónál azt vártam, mikor csapja le a kismegszakítót.
Üdv! Mértem az 555-öt és csak 3.3V-ot kap amit nem értek miért , tudtommal 4.5V -tól 16V-ig van az 555 rendes működési tápfeszültsége és első indításnál meg is volt a kellő feszültség.
Lehet hogy az előtte lévő elkó kondi a ludas? Köszi előre is a segítséget!
Halli. A 24V-s tápról 12V-s regulátorral, ezzel le tudod ellenőrizni a 555-s működését. Csak ellőtte vedd ki a T6-ot, v. T5-t tranyót.
Vékony, de ilyen szerelt csatlakozóból nekem sok van. Egyébként a 4 trafós tekercs is évekig egyetlen ilyen vezetékkel ment, aztán szétégett mert járattam róla egy hegesztőtrafót sokáig, a nagy meddő áramok megzabálták.
Én meg akkor vártam a kismegszakítók túlterhelésvédelmének megszólalását, mikor 3 fázisra csináltam 6 MOT-al rezonáns tápot. Na azzal fél méteres ívet lehetett húzni. A hozzászólás módosítva: Szept 30, 2013
Jó, ha fél-egy percig megy akkor még bírja.
Valamikor a héten készítek egy fojtó trafót, mivel állítólag akár a felére is csökkenhet. Igaz ez?
Hát nem fél percig ment.
Mi csökkenhet a felére? A fojtózás minden esetben igen komoly veszteségekkel jár, az elfűti az energiát, rontja a hatásfokot.
Sziasztok!
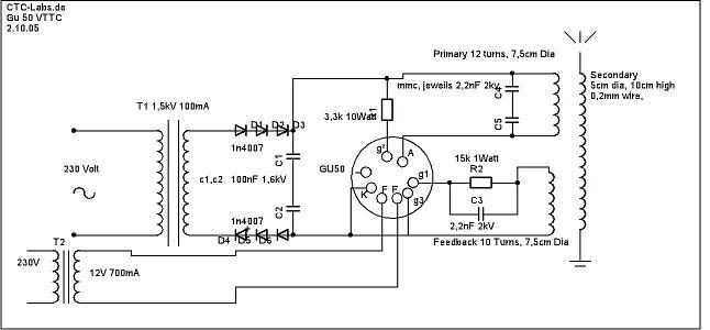
Előkerült régi Gu50-es teslám. Volt benne egy Anno használt cső.Be is indítottam volna de semmi. Meg sem nyikkant de a 10W 3,3K-s ellenállás elégett. Mi lehet a gond? A kondik nem rövidzárasak és másik ellenállás is jó. A csövet kivéve nem melegszik.Viszont csőcserére nem volt lehetőségem.
Anódköri szakadás lehet az oka, mert akkor a g2 rács viszi a teljes áramot az anód helyett, elégetve az ellenállást.
Lehet, hogy emiatt a cső kuka, mert a g2 rács is eléghetett akár. Nem biztos, de lehet.
Lehet azért mert ki van hajtva 1000 V-on?
Mármint a szakadás? Nem. Az az építés minősége miatt lehet
(Én még nem láttam olyan csövet, amiben az anódkivezetés adta volna fel, az a legvastagabb... Ha itt mégis, akkor ezer bocsi és anyamedve )Mielőtt másik csövet dugsz bele, nagyon nézd át a forrasztásokat és ha csavaros szorítókat használsz, akkor azokat pláne! Ohm-mérő segít ebben.
Egy új projekt, a 2 trafós tekercs új köntöst kap, bemutatós változat lesz, új méretezéssel. A szekunder még nincs kész hozzá. 120mm-es plexi csőben lesz benne.
A hozzászólás módosítva: Nov 12, 2013
A gyakorlatban is jobb a plexi cső a pvc csőnél (pl dielektromos állandója) vagy csak a látvány miatt használnád?
A csévetest az továbbra is PVC cső marad, a plexinek sok értelme nem lenne, hiszen rá van tekerve a huzal, nem látszik semmi belőle. A plexi kívül lesz, belül pedig folyékony szigetelőanyag. A plexi most azért kell, hogy látható legyen, ha belül valami gond van. Illetve egy speciális térerőeloszlás-méréshez is szükséges lesz.
A plexi egyébként több szempontból hátrányosabb, mint a PVC, főként azért, mert iszonyú nagy nedvességet képes magába szívni. Ez egy nagyobb változatnak egy kisebb modellje lesz.
Mondjuk amcsik előszeretettel használják, gondolom náluk olcsóbb mint itthon. Egyébként pont erre gondoltam, mikor néztem a képed, hogy milyen jó lenne kitölteni valami szigetelő anyaggal a tekercs-cső közti teret, lehetne növelni a csatolást + kevésbé lenne sérülékeny a csévetest. Mindenesetre várjuk a fejleményeket.
Nem hinném, hogy plexire tekercselne bárki is, akinek van egy cseppnyi szakmai tapasztalata is, ha nincs írva hogy az milyen cső, lehet akár polikarbonát is, ami sokkal kedvezőbb tulajdonságokkal bír. Egyébként az ilyen sima egyenes felületek nagyon nem valók semmiféle nagyfeszültség közelébe, könnyen lehet, hogy a plexi és a levegő határán felületi kisülések keletkeznek majd, tehát nagyon fontos, hogy a plexicső oldala közelében semmilyen földpotenciálú fém ne legyen (a primer is földközeli a szekunder oldali feszültséghez képest). Egyébként meg újra előveszem a soros meghajtást, sokkal kedvezőbb feltételeket biztosít a megfelelő térerőeloszláshoz és érintésvédelemhez.
Plexivel a látványát is lehet fokozni. Fogsz egy neoncsövet berakod alulra és a fényt a plexi szépen felvezeti az egész szerkezet mentén. Valahol (talán youtube?)erre már láttam példát.
Szerk: meg is van Bővebben: Link A hozzászólás módosítva: Nov 12, 2013
Szia! Mi a véleményed ezekről a kondenzátorokról Bővebben: Link? Azt hiszem olaj-papír lehet, mennyire alkalmas Tesla tekercsekhez?
Bocsi, hogy belevau, de semennyire. Olajpapír kondi nem jó.
Ezek hálózati frekire vannak tervezve, nagyobb frekvencián nagyon gyorsan felmelegednek.
Értem. Akkor majd sokszorozóba jó lesz, amúgy nem adják drágán 1500Ft/db.
Ezek igen régi kondik, ahogy látom, 1963 az egyik, szinte biztos, hogy a névleges feszültségen hamar (ha nem azonnal) tönkremennek. Ezt tapasztalatból mondom.
Kicsi 350W soros meghajtás teszt: Bővebben: Link
Elég rossz a minőség, de nagyjából látszik a lényeg. Elég nehéz kikalkulálni a megfelelő paramétereit.
Csináltam még egy videót az én gépemmel, normálisabb minőségben.
Bővebben: Link 10 perc után is minden hideg volt, kivéve persze a szikraközt. Ja, egyébként ez most kerámia tárcsakondikkal megy, még azt hiszem belganarancstól vettem őket, 2,2nF 20kVAC x8 a primer kondinak betéve. A hozzászólás módosítva: Nov 25, 2013
|
Bejelentkezés
Hirdetés |









(Én még nem láttam olyan csövet, amiben az anódkivezetés adta volna fel, az a legvastagabb... Ha itt mégis, akkor ezer bocsi és anyamedve 







