Fórum témák
» Több friss téma |
Sziasztok!
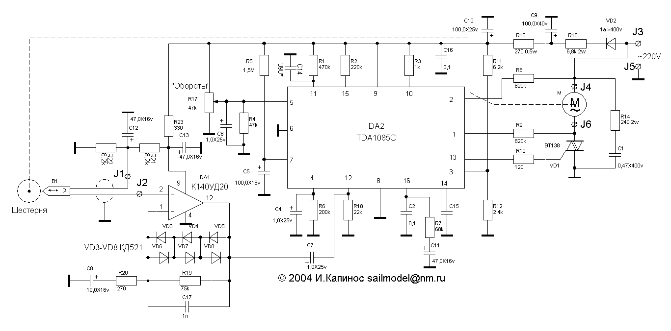
Átolvastam mondhatnám az összes motorfordúlat szabályozásáról a hozzászólásokat a forúmon. Sehol sem találtam pl. egy ötletet a TDA1085-ös Ic vel megoldható 220V 750W tahógenerátoros szénkefés, AEG mosógép motor fordúlat szabályozására. Úgyanis nekem ez kellene és csk ezzel az IC-vel. Az ic adatlapján van egy ötlet de az nekem kevés, nekem egy kipróbált nyákterves megoldás volna SZÚPER!!! Ha túd valaki e témába segiteni megköszönném. Űdv Váradi
Segíteni bizonyára többen is tudunk majd, ha valami gond merül fel. Azt ne várd, hogy vki megtervezi helyetted a nyákot.
Egyébként mi a gondod az adatlapon szereplő kapcsolással?
SZIA!
Végre valaki! Nincs nekem gondom, az Ic adatlapján szereplő rajzal, csak elvártam volna , hogy az interneten a milió elektrónikai rajzok köözűl legalább eggyett találnék, amelyk ezzel az IC-vel foglalkozik. Amúgy meg nem vagyok jártas nyáktervezésbe, ezért gondoltam hátha már valaki épitett ezzel az Ic-vel motorvezérlőt. Nos a helyzet az, hogy óriási segitség lenne nekem ez a rajz nyák tervel eggyűtt, mert nem titkolt dolog, hogy felkért egy ismerősöm, hogy némi anyagi ellenszolgáltatás fejébe egy e fajta fordúlatszabályzót épitsek. Amúgy 52 éves vagyok, s a tűrelmem sajnos már alább hagyott, bezzeg valamikor......, most betegnyúgdijjas vagyok, 30 év egy telefontársaságnál mint műszerész tevékenykedtem. Most minden bevétel nekem létfontoságú, ezért könyitené meg nekem a problémámat egy ilyen kész kapcsolási rajz terv, ezzel az IC-vel. Baráti Űdvözlettel Váradi
Sziasztok!Van AEG oko Lavamat gép ,a hiba jelenség hirtelen nagy fordulattal indul moso uzemmodban és centrifuga modban is.Az Ic gyanakszom de van egy relé benne ami az irányváltást is végzi.Mik az alternativák?Segitségeteket elore is koszonom.
Udv mindenkinek .Van egy Indesit tipusu gép.A hiba jelenség h nem indul .Csak szivattyuzik .Átnéztem a szokásos dolgokat légcsapda ,szivattyumotor .ajtokapcsolo futobetét ,Fomotor tachogenerátor tehát az osszes dolgot átnéztem rajta.Volt már komplett elektronika csere még gari idon belul.Ugyan evvel a hibajelenséggel.Valami megoldás erre?Lehet e ezeket javitani vagy ujra opciozni az epromját ,valoszinu h az ment el.Segitsetek ebben ha tud valaki.Koszonom.Imre1
Vajon miért teszel fel évente egy kérdést ebbe a topikba mosógépekről, mikor a kettőnek semmi köze egymáshoz...
Van pár motoros, mosógépes téma, inkább ott kellene próbálkoznod.
Tisztelt Fórumozók !
Úgylátom ezt a TDA1085 kérdést erőssen kerüli minden hozzáértő . Nekem is hasonló gondom van mint Váradi Úrnak. Építettem egy marógépet melyet egy mosógépből kiépitet 1,2 Kw-os szénkefés motor hajtott Tachogenerátoros nyomatéktartó szabályozással. De sajnos egy rövidzárlat könetkeztében a panel szénné éget, próbáltam hasonlót keresni de sajna már csak pickes van ami saját programmal müködik ami részemre nem felel meg. Ha valaki tudna segiteni bármilyen tachogenerátoros kapcsolás ami képes a fent leirt teljesítményt kezelni kérem segítsen.Hangsújozom nem valamilyen fordulatszám szabályzásró van szó hanem nyomatéktartó szabályzás. A Váradi úr által leirt adatlapot én is néztem de sajnos az hiányos annak alapján nem lehet megépíteni.A segitséget előre is köszönöm.
Eddig én is eljutottam!
Össze kéne hasonlítani a nyákrajzot és az elvi sémát rögtön kiderül hogy hibás.
Üdv!
Ha még nem késő próbáld ki a következőt:
Üdv Mindenkinek!
Látom nem megyen ez a topik, úgyhogy kicsit felújítom. Rendeltem ma egy ilyen IC-t próbaképpen, mert csinálnom kell egy szabályzót egy jó öreg orosz fúrógéphez, mert nagy a fordulat és változtatgatni kellene a különböző feladatok miatt, de a nyomatékot nem szabad elveszítenem. A kérdésem pedig a következő: tachogenerátort miből lehetne csinálni, hogy tudja az áramkör, mikor kell többet vagy kevesebbet adnia a kellő nyomatékhoz. Előre is Köszönöm!
Tulajdonképp csak egy tekercs meg egy mágnes. Mosógépből nem jó?
Nincsen mosógép motorom, ezért gondoltam, hogy csinálok egyet hozzá. A mágnest azt befúrom a venti lapátjába, a tekercset meg közel hozzá. A tekercsről nincs valami adatod, hogy mégis milyen tekercset bombázzak össze hozzá?
Mosógépben 1-300 ohmos tekercs szokott lenni. Vékony huzal sok menet. Kísérletileg tudod meghatározni neked mi a jó.
Van pár 24V-os relétekercsem, amin vékony huzal van, majd akkor abból kipróbálom, hogy mi sül ki belőle. Szerintem csinálok egy pár leágazást rá és akkor elég jól be lehet lőnni az ideális adatokat. Köszönöm a segítséget! jövőhéten nekilátok szerintem.
Szia Zosza! Megépítetted ezt a motor fordulatszám szabályzót? Jól működött? Köszi a választ előre is.
Szia!
Megépítettem, de csak azért mert már elkezdtem, de tesztelve nem lett. Leégették azt a leégethetetlen fúrót, így már nem volt aktuális. Mivel van más amikkel foglalkozok így eltettem a "majd ha lesz időm megcsinálom" dobozba. Van már mosógép motorom is, szóval a lehetőség adott, csak időt kéne rá szánni. Valószínű letesztelem és életet lehelek bele, mert nagyon jó kis áramkör és nem is drága, jól jönne néhány szerszámgéphez sokszor. Amint tudok érdemleges adatokkal szolgálni, akkor azt közzéteszem. (Valakik már tesztelték is és jó véleménnyel voltak, szóval nem kell tőle megijedni, működő dolog ez. )
Szia Zosza! Akkor szeretnék kérni még valamit, ha meg van hozzá a NYÁKterved, légyszives tedd fel. Köszönöm.
Üdv! Van itt még valaki? Találtam ilyet, valakinek van tapasztalata esetleg? rendelhetnénk együtt többet...
https://www.ebay.com/itm/TDA1085C-Set-Universal-speed-controller/27...tXE8EZ Bővebben: Link
Üdv!
Én ugyan nem használtam, de az adatlapját átfutva ez olyan motorokhoz jó, amin van váltakozó feszültségű fordulatszám érzékelő. Egyes mosógép motorok ilyenek, de máshoz szerintem csak akkor lesz jó, ha szerelsz rá ilyet. Egyébként meg vigyázni kell vele, mert minden a hálózati feszültségen van, még a fordulatszám érzékelő is.
Hali!
Ha meg akarod építeni, nyákot tudok adni, keress magánban. Idő híján még nem építettem meg, csak a nyákot gyártattam le.
Igazából rögtön kettő kellene, hol lehet nyákot gyártatni? Nem biztos,h megéri..?
Hali!
Bármely nyákgyártónál ![]() Ezt a nyákot gyártattam, itt vannak az eagle fájlok (ha jól emlékszem ![]() Bővebben: Link De kétoldalas, lyukgalván, lötstop, alkatrész szita, itt vannak fotók a gyártottról. Ha kell, keress magánban, emilcímem az adatlapomon (Kispesten átveheted). Ebayon is láttam: Bővebben: Link
Üdvözlet az itt fórumozó társaknak!
Kicsit mintha leállt volna itt a társalgás, de azért kérdezek. Az előttem lévő hozzászóló "pipi" javasol egy Ebay-os szabályzót. Ez eddig rendben is lenne, után építeni se lenne sokkal olcsóbb, de ehhez ha jól olvasgatom akkor kell egy érzékelő modul is ami érzékeli a pillanatnyi fordulatszámot. Annak létezik valahol valamilyen rajz, vagy építési javaslat? Válaszotokat előre is köszönve: csibai
Hali!
induktiv érzékelőt láttam a motoron
Kedves "pipi"!
Köszi a gyors reagálást! A TME oldalán találtam, van 3.000 ft-ért és 20.000-ért is. Melyik lenne jó? Te megépítetted végül is? Mik a tapasztalataid? (Van még az eladó paneledből?) Nekem egy kis faipari barkácsgéphez kellene, 800 wattos motorhoz. Szalagcsiszoló, faeszterga, köszörű, meg ilyesmi hajtására kellene. Üdv: csibai
Hali!
Nem építettem még meg. Igazából "mellékternék" a nyák, ráfért a másik terv mellé ![]() Volt nálam már több cucc, amiben ez volt, és nehézkes volt a javítása, ezért gondoltam hogy tartalékba legyártatom. Ez a fajta, az alacsony fordulatot is stabilan tudja tartani terhelve is. Neked nem hinném hogy nagyon pontosan kéne tartanod a fordulatot, oda esetleg u2008b is jó lehetne, ahhoz nem kell jeladó. Ha jól emlékszem ahhoz is van nyákom (amit szintén nem szereltem még meg ...
Szia pipi!
Köszönöm, hogy foglalkozol a gondommal. A helyzet az, ahhoz amit ajánlsz nincs semmi rajzom, paneltervem. Elektronikában én amatőr vagyok, megépítgetek dolgokat de az csak után építés. Nem tudok panelt tervezni sem, tehát a segítőkész társakra vagyok hagyatkozva. Ha tudsz ebben segíteni, azt örömmel venném. Természetesen a "piszkos anyagiakat" megbeszélnénk. Tulajdonképpen a vejemnek csinálgatnék egy univerzális asztalosipari gépet. Ő hangszerkészítő és ahhoz nem kellenek nagy gépek, és a műhely is elég kicsi. Így abban kell gondolkodnom, hogy "csak" adapter cserével tudjam megoldani a gépeket. Írok privit és ott átbeszéljük a dolgokat ha nem gond. Üdvözlettel: csibai
Hello! Az panel csakis "commutator AC motor"-okhoz használható...Bővebben: Link
Aszinkron, segédfázis kondenzátoros motorhoz ez a TDA IC-s szabályozó nem jó. Ezek a szénkefés motorokhoz tökéletesek...meg plusz kell hozzá egy motorba beépített tachogenerátor. A hozzászólás módosítva: Márc 27, 2019
|
Bejelentkezés
Hirdetés |














