Fórum témák
» Több friss téma |
köszi. és a másikat is meg tudnád mondani??? mert nem látszik rajta és nekem nincs meg ez a panel eredetiben.
Hát én nem igen látom a képről a számát és hát anélkűl...
PDTA143ET sot23 pnp dtr 4k7+4k7
Szerintem.
ezt most nem értem. a PDTA143ET ok, de ami utánna van az nem.. leírnád légyszi világosabban?
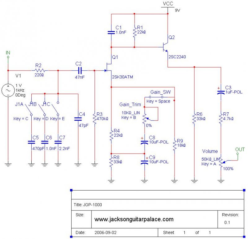
amit feltöltöttem képet az "je 1000" gitárba építhető előerősítő hasonló változata de az EMGgyártja. Feltöltöttem egy képet a 'je1000"-ről. Sajna nem tudom, hogy a tranyókat milyen smd tranyóval lehetne helyettesíteni. Esetleg tudnátok segíteni. jah és 9v-ról megy
Igen ezt irtam én is 2 hozzászólással lejjebb.
Sziasztok! Van egy smd alkatrészem amit nem tudok beazonosítani. Fekete, kétlábú, és 63 felirat van rajta... Ez a mi?
Szia!
Nem esetleg 63s van rajta? Bővebben: Link
Semmi egyéb nincs rajta, csak 63... Közben beszéltem egy cimborámmal, azt mondta hogy ellenállás lehet, és hogy 6.3, vagy 63ohm... helyettesítettem egy 60ohm illetve egy 5ohm körüli ellenállással, de olyan szinten melegszenek hogy ez így tuti nem bírja sokáig... Amúgy egy 12V-os szerver ventillátor pozitiv táp utáni ellenállása...
Mérd meg ellenállásmérővel azt az alkatrészt és máris közelebb jutsz a megoldáshoz.
Szia! Valószínű ellenállás bár az 3 és 4 digitesben van megadva.. Készíts fényképet ha tudsz!
A háromdigitesnél első két számjegy az ellenállás értéke, a harmadik pedig a nullák száma utána, az eredmény ohmban van kifejezve. Pl: 334 -> 33 0000 azaz 330 000 ohm azaz 330 k Ha a harmadik karakter R, akkor az ellenállás értéke ohmban van kifejezve. Pl: 22R -> 22 ohm A 10 ohmnál kisebb értékeknél a tizedes helyiértéket jelöli az R. Pl: 1R2 -> 1,2 ohm Pl: 0R1 -> 0,1 ohm
Nem tudtam rajta semmit kimérni... ezért érdeklődök hátha valaki felismeri a számok alapján...
Ha esetleg EIA-96 kód szerint van jelölve akkor is van egy betű mi a szorzót jelöli..
Ha nem látjuk akkor a 63 szám kevés! Lehet az bármi más is..
Fényképet egyenlőre nem tudok készíteni, de mint ahogy már írtam egy full fekete, 3x2mm-es, kétlábú alkatrész, aminek a tetején csak fehérrel írt 63-as felirat díszeleg.
Dióda és tantál is lehet a leírás alapján.. Kerámia vagy műanyag a tokozása?? Ha ellenállás az lapos ha kondi vagy dióda akkor kicsit kövérebb és a lábak az oldalából jönnek ki..ILYEN??
Sikerült egy nem túl jó képet csinálni, de sajna csak ilyenre van lehetőség...
Az első alkatrészre hasonlít leginkább. A vastagsága annyi mint a szélessége, tehát kb 2mm. (3x2x2mm)
Ha ki tudod szedni akkor ha ellenállés az alja fehér kerámia.. Mérj rá nagy méréshatárban is .. Ha nem jó akkor szakadt lesz ha jó akkor valamelyik méréshatárban 63 körüli kezdőszám lesz a műszeren.. Más ötletem nincs..
Bármelyik méréshatárban mértem, nagy büdös semmi...az van... Valszeg szakadt...már ha ellenállás
Ha kondi akkor milyen típusú, és milyen értékű lehet???
Nem biztos,hogy kondi de én annak vélem.. SMD kód szerint a 63 DTC143YUA/YE/YKA alkatrészt takarja mire nem találtam semmit a googl-ben.. Miben volt ez? Ki mondta,hogy rossz??
Pár hsz feljebb említettem hogy ez egy szerver brushless ventilátor alkatrésze. Én mondom hogy rossz, mert helyettesítve egy ellenállással indul a motor, csak rohadtul melegszik. Nem lehet véletlenül egy nagyobb teljesítményű SMD ellenállás? Már csak abból itélve hogy amit linkeltetek egyértelmű ellenállást, az jóval laposabb...
Szia!
Nekem volt ilyen tokozású induktivitásom. Ne nagy értékre gondolj, RF szűrésre való néhány nH-s. Én is a tápvezetékbe építettem be aluláteresztő szűrőnek. A Lomex oldaláról mellékelek egy ilyen alkatrész képét. Ha rövidre zárod, akkor sem követsz el nagy hibát, de néhány tized ohmos ellenállást is betehetsz helyette.
Sziasztok a segítségeteket szeretnem kerni a képen melleket két alkatrész beazonositasaban Sajna jobb minőségű képet nem tudok készíteni ezert leírom mi van ráírva az alaktrésekre:
H. J 112 57TAE PH06 52- 10A
Sziasztok
Az lenne a kérdésem hogy adott egy notebook.Amiben teljesen elszenesedett egy alkatrész.Mellette fel van tüntetve egy szám l63 elvileg ez égett el. Azóta az ide csatlakozót nem látja villany nem megy ki rá. De nem tudom hogy ez mi vagy van e helyettesítője? Válaszotokat előre is köszönöm.
Sziasztok! Tudna nekem valaki segíteni egy félvezető beazonosításában?? Egy 3 lábű SMD. ről lenne szó, amire 8H2 van ráírva. Mi lehet ez?? Előre is köszönöm!
Üdv Mindenkinek!
SMD technológiával foglalkozó váci cég elektromos végzettségű embert keres. pasztora@kabelszignal.hu |
Bejelentkezés
Hirdetés |















