Fórum témák
» Több friss téma |
WinAVR / GCC alapszabályok: 1. Ha ISR-ben használsz globális változót, az legyen "volatile" 2. Soha ne érjen véget a main() függvény 3. UART/USART hibák 99,9% a rossz órajel miatt van 4. Kerüld el a -O0 optimalizációs beállítást minden áron 5. Ha nem jó a _delay időzítése, akkor túllépted a 65ms-et, vagy rossz az optimalizációs beállítás 6. Ha a PORTC-n nem működik valami, kapcsold ki a JTAG-et Bővebben: AVR-libc FAQ
Nagyon ötletes ez a demo mód, még sajnos nem is hallottam róla. Leellenőriztem a programomat és tényleg szinte minden értékem 0 lett :S Haverom ARDUINO -ban programozik, és simán tudja használni a float típusú változót. De nagyon ötletes a megoldásod (őszintén szólva nem is gondoltam volna rá), meg szerintem látjátok, hogy kezdő vagyok az AVR-ben, ezért minden segítség jól jön
Megpróbálom ezt az elképzelést, ha megakadok akkor írokÜdv, yoman
Helló. A labortápegységemhez készítem a panelmérőt és már teljesen készen van a program és a hardver is. Viszont egy kis gond van a dologgal mivel induktív jellegű terhelésnél az árammérés teljesen megzavarodik és ezzel a feszültség mérését is kiakasztja. A kódot mikroC-ben írtam mivel nem akartam vele sokat hülyéskedni. Remélem javítható ez a probléma. A segítségeteket köszönöm.
Sima sot223 tok...
Az uj atmel.lbr a ftp.cadsoft.de oldalon mintha fenn lenne.... Programozni mivel fogod? az avr-dragon mintha támogatná....
Gondolom sot23-6-ot akartál írni. Szeretem egyben látni a dolgokat. Nem pedig helyettesíteni.
AVRFreaks-en van pár megoldás a programozásra.
Azt, hogy mivel lehet hivatalosan programozni az itt van: Bővebben: Link
Eagleben alkatrészt csinálni pedig pár perc
Idézet: „Az AVRISP mkII programozó klón az Atmel AVR mikrokontrollerekhez készített programozó eszköz, amely saját fejlesztés eredménye.” Höhö! Kis csúsztatást érzek itt. Ez minden kétséget kizáróan ennek a projektnek az eredménye: AVRISP-MKII Clone (2010)
Sziasztok
Elképzelhető, hogy az AVR elromlik? Programot tudok rá írni, de 7 szegmensre szeretnék kiíratni számokat, de teljesen véletlen számokat ír ki. Ha beállítom, hogy 1,2,3,4 számokat írja ki, akkor is csak hieroglifák sikerülnek.
Na igen. a szerzői jogi kérdések elég lazán vannak kezelve. Valamint a jelszintillesztése is egy nagy kalap
.Azért XMega chipre nem merném rákötni.... Illetve a szabványt nélkülöző ISP10 csatlakozó is érdekes.... Bár aki begyűjti, meg is érdemli....
Ezek szerint Zombee fórumtárs nem ért a szabványos dolgokhoz?
Ezt az ISP10-et nem értem. Lehet hogy a nem használt szálakon használná a TPI-t? Akkor marad az "egy ic-s" programozó?
Szia !
Elég strapabíró szerkezetek az AVR-ek, nem valószínű, hogy programozható marad, de összevissza működik, de bármi lehet. Először a kód helyességét kellene eldönteni és ha az jó, csak akkor gyanakodjunk AVR hibára. Jó lenne, ha a 7 szegmenses kijelzők és az AVR kapcsolatának rajzát fel tudnád tenni, illetve mond meg azt, hogy az eredeti - a 7 szegmensesre író - programkódoddal próbálod, vagy a Sikolymester kódjával. Üdv.: Istvánpisti
A 74LS47-es IC-vel csinálom, a bemeneti ABCD portra az Attiny24 PORTB0,1,2,3 lábát csatlakoztattam. Mellékelem a kódot:
Előre is elnézést kérek az ollózgatásért, de így már legalább értem, hogy mit kéne csinálnia a programnak ![]() Üdv, yoman
A programozófelületek 6 pines csatlakozók (2x3). ISP esetén lehet 6 v. 10. ISP10: itt minden láb használt, kivéve a 3-as láb (LED)...
De majd csak kiderül
Ezt nézzétek meg. A képen egy termosztátot láthattok 3310-es Nokia telefon kijelzőjével,amit egy AVR vezérel, hőmérséklet beállításához forgatható potmétert használok, hőmérséklet mérésére pedig DS1821-et használok. Mit szóltok hozzá?
Tudásáról még annyit hogy a kazánom keringető szivattyúját indítja majd el a beállított hőmérséklet felett, alatta leállítja,méri a külső hőmérsékletet is amit kijelez,negatív hőmérsékletet még nem tud mérni de majd fog.Ezt magam csináltam neten található library alapján és ismerős kevés segítségével.
Szia !
Azt látom, hogy a PORTA0, PORTA1, PORTA4 bemenet (PA4 a feszültségmérő), a többi kimenet. Ez Ok, a PORTB0..3 kimenet ez is OK. Jó sorrendben van rákötve a 74LS47 A..D bemenetére a PB0..3 AVR kimenet ? Az AVR-en a PB2-és PB3 nem sorrendben következnek. A jó bekötés szerintem AVR 74LS47 PB0 2 -> 7 PB1 3 -> 1 PB2 5 -> 2 PB3 4 -> 6 láb A hétszegmenses kijelzőre jól vannak bekötve a 74LS47 a..g kimenetei ? Mit ír ki az 1,2,3,4-re, mely szegmensek világítanak ? Üdv.: Istvánpisti
Igen minden jól van bekötve, már legalább 5-ször ellenőriztem. Ilyeneket ír ki: 1 -esre: 9 , 2-esre: 'kis c betű'(10-nek megfelelő karakter), 3-asra: ' (fordított kis c betű(11-nek megfelelő karakter))', 4-esre: '(nagy H betű felső nyaka'(12-nek megfelelő karakter)).
Sziasztok!
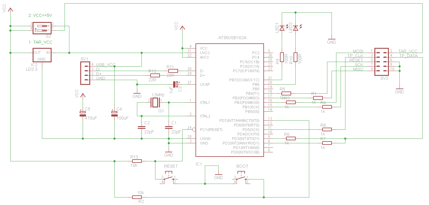
Ha már úgyis az én termékemről van szó(AVRISP mkII), nekem is illene pár szót mondanom. Mindenesetre szíven ütött hogy a kedves TavIR kolléga így leszólja ezt az eszközt, miközben egy ennél kevesebbet tudó, feszültségillesztést teljesen nélkülöző, bedobozolatlan eszközt árul majdnem azonos áron. Jópár darabot eladtam, eddig nem volt gond vele, minden visszajelzés pozitív. Csúsztatás pedig nincs benne. A(z összes) szabványt valóban nem követi, de nem azért mert "nem értenék hozzá". Egyetlen, praktikus oka van: a kicsi dobozba nem férne bele 3 csatlakozó. Vagy 4, mert akkor ISP-6 és ISP-10 kivezetést is akarnék neki csinálni... Másik ok, hogy a felhasználónak folyton át kéne dugdosni ha más típusú kontrollert akar programozni. A programozó kimenetei az ISP-10 szabványt követik egy kis "csúsztatással", hogy a kolléga szavaival éljek. A nem használt és a vele szemközti kimenet kapta meg a CLK és a DATA kimenetet, ahogy a képen látható. Nem éppen profi megoldás, de a programozó nem is profiknak készült hanem hobbistáknak! Aki profi, a gyárit fogja megvenni. Ettől függetlenül, ATXMega kontrollereket is tudja programozni, és eddig egyet sem csesztem el vele. A jelszintillesztés 3.3V/300mA-os stabilizátorral működik. Ez a programozó második legdrágább eleme, nem értem hogy mi a probléma vele. Megint ott tartunk hogy lehetne 1.8, 2.7V, stb. de őszintén szólva erre nincs szükség. Ez a stabilizátor (ha be van kapcsolva) táplálja a programozó logikát is, és nem a kimeneti ellenállásokon esik a feszültségkülönbözet! A kimeneten - jelenleg - a klasszikus ellenállásos leválasztás (nem jelszintillesztés!) van, ami tökéletesen megfelel a legtöbb áramkörbe. Persze ha perverzkedni akarok akkor hamar építek olyan áramkört aminél megterhelem a MOSI/SCK lábat valami erős LED-el és akkor valóban nem működik... Ez utóbbi miatt a későbbi változatba buffer IC is fog kerülni, illetve a programozó segédórajelet is fog adni az esetlegesen "félreállított" AVR-ek érdekében. Egyébként jelenleg ez a programozó is "egycsipes", ha a stabilizátort nem nézzük. A célom nem a gyári AVRISP mkII leutánzása(szép is lenne!), hanem egy vele kompatíbilis, kompakt, hobbicélokra kiválóan alkalmazható, és nem utolsósorban olcsó programozó elkészítése volt amire a mindennapi munkám során is tudok számítani. Hogy nem csak egy "fekete dobozt" árulok, a második képen az általam készített kapcsolási rajz látható. Pár apróság már máshová került és a kvarckristályt 8MHz-esre cseréltem, de szerintem a lényeg kiolvasható. Ha végzek a fejlesztéssel(buffer IC illesztés és segédórajel még kell bele), a teljes projektet meg fogom jelentetni. Ha felteszik, itt a Hobbielektronikán is olvasható lesz! Remélhetőleg minden kérdésre válaszoltam, és hozzászólásommal lezárhatom ezt az értelmetlen vitát. Privát üzenetben mindenkinek szívesen válaszolok, de az eszköz további fejlesztésével kapcsolatos tanácsokat is meghallgatom.
Én is tőled vettem, és nagyon meg vagyok vele elégedve.
Ha ugyan azt a(z egyszeru) funkciot szeretned megvalositani nagyjabol 30 alkatresszel (amelyeknek 60%-a passziv alkatresz es mindossze egy uC), akkor a megszuleto eredmenyek eleve hasonlitani fognak egymashoz, mert sok variacio nincs. Raadasul jonehany kulonbseget tudnek felsorolni. (Sot megkockaztatom, hogy tobbet mint hasonlosagot. )
Azert alaptalanul megvadolni valakit szellemi tulajdon lopasaval nem egy illendo dolog, remelem tisztaban vagy vele.
Néhány észrevétel:
1, az 5V rendszerek programozása 3.3V-os programozóval (jelszintek és illesztései) elég messze van a korrekttől. 2, Az, hogy nem ismeri a XMegák esetén bevett alacsonyabb feszültséget - nem baj. A belső védődiódára épít, hogy lehessen programozni. Nálam is így van megoldva STK500 esetén - csak ugye azt leszóljuk, a sajátunk meg maga a tökély (nem necces egy kicsit?) Nem programozható így pl. arduino áramkör (mert az ellenálláson és a Arduinon eső feszültség már a tiltott tartományba kerül)3, A szabványtól való eltérés hasonló ahhoz, hogy valami barkács vagy sem. Jó lesz ez így is, mint pl. zöldsárga vezetéken a fázis. Végülis működik.... 4, A szoftver esetén van valami jogi kitétel is: valami commercial / noncommercial sor
1,2: A programozó kézzel átkapcsolható 3.3V és 5V között. Az így beállított feszültség a programozó logikát és a kimenetet is érinti. Lásd: 2-es kapcsoló.
Ha egyszer buffer IC is kerül bele, akkor a diódák sem fognak hiányozni. 3: Ez az egyetlen amiben igazat tudok adni Neked, de legalább az ISP-10 szabványos kiosztásához illeszkedik. Mint egyszerű eszköz, a TPI/PDI kiosztása valóban nem szabványos, de legalább működik. Ezen még tudok módosítani a következő változatoknál, de akkor valóban nem fog beleférni a pici dobozba. Még megvárom a visszajelzéseket ezzel kapcsolatban. 4: Az eszköz hobbicélokat szolgál nem kereskedelmi. A terméklap összeállításánál ezt is figyelembe veszem.
Hello
Sikerül leméregetnem az AVR B portjain kimenő feszültséget. Ha 0-t küldök ki rajta, akkor csak a PB3-on van feszültség: 4,3 V; illetve a D portra is ez a feszültség megy. Ez szerintem nagyon nem klappol Üdv, yoman
Sziasztok
egy macrot irogatok ASM-ben PWM-re (sajnos még nem megy )Olyan kellene, ahol egy változo van a frekvenciára (10-1000 Hz közötti tartományban) és egy másik meg a kitöltési tényezöre (8-16 lépésben 0-100% között). Kösz a segitséget.
Szia !
Nem túl biztató. Még egyet próbálj mérni úgy, hogy a 74LS47 D bemenete nincs a PB3-on. Ha ekkor is magas szint lesz itt 0 kiírása után, akkor az AVR cseréjét kellene megpróbálni. Üdv.: Istvánpisti
Egyébként a programban jól gondoltam a kiíratást?
Szia !
Csak leírom harmadszor is, jó lenne látni a kapcsolási rajzot. A 74LS47 opencollector-os kimeneteire kell csatlakozniuk a ledek katódjainak, (közös anódos kijelző). Az anódokat közvetlenül a PORTA 3,5,6,7-ről vezérled, vagy tranzisztoron keresztül ? Ha nincs rajz (bár kézzel skiccelve, telefonnal lefényképezve és becsatolva sem tart sokáig megcsinálni), akkor legalább részletesen írd le. A kapcsolási rajz erősen befolyásolhatja a kód jóságát. Üdv.: Istvánpisti
Mellékelem a nyáktervet, elég sok minden kiderül belőle. Úgy csináltam meg, ahogy írtad, a PORTA 7,6,5,3 mennek az anódok.
Üdv, yoman
Szia !
Ez így logikailag helyes, a kiírató kód szerintem jó. Még az merül fel, hogy mekkora áramot vesznek fel a LED-ek (mekkora előtét ellenállás van a 74LS47 a..g kimenete és a LED katódja között), mivel egy helyiérték LED-jeinek árama átfolyik a PORTA 3,5,6,7 lábon. Az abszolut maximum áram az AVR gépkönyve szerint I/O lábanként 40 mA, 7 LED világíthat egyszerre (8 megjelenítése esetén). Igaz hogy idő-multiplexben megy és az idő 25%-ban vezet csak. Üdv.: Istvánpisti |
Bejelentkezés
Hirdetés |




Megpróbálom ezt az elképzelést, ha megakadok akkor írok



)




