Fórum témák
» Több friss téma |
A linkelt oldal moderátora elég jártas a témában, írj neki egy mailt. Én nem tudok ennél többet.
Ha esetleg mégsem a Dragon mellett döntenél, én az AVRISP mkII-t tudom ajánlani. Nagyon gyors, és nem emulál COM-portot, az AVR Studio kihúzás/visszadugás után is automatikusan csatlakozik, stb.
Ha érdekel, keress meg privátban, ilyen programozóval is tudok szolgálni.
Ez a programozó lenne a második választottam, eddig az tartott vissza hogy a gyár oldalán nincs feltüntetve hogy 32 bites AVR-t is tudna programozni, a dragon pedig igen.
Az a helyzet hogy még döntésképtelen vagyok e két programozót illetően, de mindenképpen csak gyári érdekel , soha nem használok utánépített fejlesztőeszközt.
Üdv!
Szeretnék építeni egy USB-s AVR programozót (valószínűleg STK500-ast), de mivel nem tudom sehogy sem felprogramozni a benne lévő AVR-t, arra gondoltam, hogy építek valami egyszerűbbet arra az időre, amíg felprogramozom azt. Erre az égetőre gondoltam: http://avr.tavir.hu/images/contents/905/905a-STK200.gif[Link][/url]. Az lenne a kérdésem, hogy ezzel bármilyen AVR-t fel tudok programozni, valamint melyik programmal tudnám felírni a chipre az égető kódját, és mikre kell égetéskor odafigyelni? Itt találtam: http://avr.tavir.hu/modules.php?name=Content&pa=showpage&pid=81[Link][/url]
Valószínűleg teljesen jó lehet arra amire szeretnéd, ha a gépeden van igazi párhuzamos port, azaz nem usb-paralell kábelről használnád... sőt a led meg az előtét-ellenállása el is hagyható belőle
![]() Kicsit visszább megnézheted én milyet építettem, az is majdnem ez csak annyival több, hogy ott van egy meghajtó ic is benne, de állítólag ez az általad linkelt változat is működhet akár 2méteres kábellel is...
Kösz a megerősítést. Csak addig akarom ezt használni, amíg felprogramozom az égetőben lévő AVR-t. Még annyit kérdeznék, hogy tanulásra milyen AVR-t javasolsz, illetve Topi égetőjében lévő AVR mivel helyettesíthető, ha véletlenül nem kapnék?
Hát igazából én is mostanában tanulnám alaposabban, én egy atmega128-as gyakorlópanelt tervezek magamnak, olyat, amin minden port ki van vezetve, ne legyen rajta beépítve se gombsor se ledsor, hogy tetszőlegesen lehessen az adott feladathoz igazítani, amit éppen meg szeretnék vele valósítani... ezeket külső paneleken szalagkábellel lehetne csatlakoztatni hozzá...
A helyettesíthetőséget nem tudom, ha van kedved meg időd töltsd le mindkettő adatlapját és hasonlítsd őket: -regiszterek és címük -utasításkészlet (ez talán ugyanaz, persze ha hasonló "kategóriát" hasonlítassz össze, pl a kisebbekben nincs szorzás, osztás) -megszakításkezelés -portkezelés De lehet, hogy szerencséd van, attól függ mivel szeretnéd helyettesíteni
Hello!
Ehhez a gyakorlópanelhoz annyit fűznék hozzá hogy a kivezetgetéssel és szalagkábeles kötögetéssel kicsit túlbonyolítgatod a dolgot. Úgyis sok portja, lába van, nem probléma ha párat előre lefoglalsz, pl. a nyomógomb(ha nem használod) az nem oszt nem szoroz, enni sem kér. Érdemes átnézni a BME-n használt AVR Experiment Board-ot megnézni. Igaz, sok bugyuta dolog is benne van, ezeket illik javítani...
Köszi a tippet! Amúgy szerintem már néztem ezt is(elég sokféle megoldás van mondjuk a neten, ha 20 félét nem találtam egyet se
), végülis a "stamp" modul ami rajta van az lényegében valami olyasmi, amit én is szeretnék, amúgy már a terv is szinte kész, gyártatható a nyák, még egy két apróbb finomítás van hátra belőle... Én erről a reset controllert a gombelemet, lehagyom meg egy sima LDO stabilizátort terveztem rá, a kapcsolóüzemű helyett, viszont külső stabilizált 5/3,3V akármi, is adható majd a panelnek, így ha valahova beépíteném ahol számít a stabilizátor hatásfoka, akkor ott így lehetne táplálni...
Helló. Még anno MaSTeRFoXX linkelt nekem egy programozót ami ATmega8-as mikrovezérlővel és egy FTDI chippel volt ellátva. Most hogy nézegettem találtam benne egy kis fantáziát. Gondoltam arra hogy mivel FTDI chipes ezért sokkal stabilabb mint azok a programozók melyekben csak mikrovezérlő van valamint gondoltam hogy kibővítem kimeneti bufferrel hogy legyen automatikus leválasztás. Szerintetek jó ötlet lenne megépíteni a kapcsolást ezzel a leválasztással?
Hello!
Ez a klasszikus stk500_v2, egész jó kis programozó. Én is gyártok ilyeneket, de sok mindent átalakítottam rajta, mert ez a típus sokféleképpen variálható. Például FTDI helyett MCP2200 került bele, jumperek helyett kapcsolókat kapott, illetve az elkó kondikon, LED-eken, a DIP kapcsolón és csatlakozón kívül minden SMD, egy pici dobozba bele is fér. Felprogramozni egy másik programozóval tudom úgy hogy a programozó kimenetre cuppantom rá és az egyik kapcsoló átbillentésével a RESET-et is kivezetem. Nem feltétlenül stabilabb mint egy szoftveresen emulált USB-felületű programozó(pl. USBASP, AVR Doper), de sokkal gyorsabb, és ez a lényeg! Sajnos az SMD IC-t(akár FTDI, akár MCP2200) nem lehet kikerülni, így maratni biztosan kell. Persze ha nem MAX232-vel oldod meg és egy USB-RS232 átalakítóval. Csak ennél az a baj hogy tápot külön kell mintavételezni(vagy az AVR-es panelról szedni), és a kábel+MAX232 IC már 2x drágább mint a programozó többi része együttvéve!
Nem gond a maratás és a panel elkészítése. Kapcsolási rajzot tudnál küldeni a te verziódról? Én is SMD kivitelben szeretném elkészíteni de FTDI-vel mert ahonnét rendelek ott az MCP nem kapható. Még annyit hogy a te verziód automatikusan lecsatlakozik a mikrovezérlőről programozás után vagy nem? Esetlegesen hogyan lehetne ezt megoldani mert eddig ahogy néztem mindnél volt egy engedélyező láb ami kapcsolgatta a buffert de ezen nincs.
Hello!
Ha nem MCP-vel csinálod akkor az én verzióm nem fog többet mondani mint a korábban belinkelt cucc. A leválasztást sima ellenállásokkal oldom meg, nincs belőle probléma. Maximum akkor, ha az AVR-en a programozó lábak(MOSI, SCK) terhelve vannak, ekkor az ellenállásokon túl nagy fesz eshet ami miatt a programozás nem sikerül. De nem megy tönkre semmi! Bufferelni igenis tudsz, méghozzá a RESET kimenettel! Ha a RESET-et az atmega8 lehúzza földpontra, azzal engedélyezheted a kimenetet. A 74HC541-et nézd meg, ott invertált a buffer engedélyezője.
Kösz az infót. Van ám még pár kérdésem
ezek a következők: a bridge átkötés mire szolgál? Olyant olvastam a srác leírásában, hogy az csak azért kell, hogy vizsgálja a firmware-t. Ez mire jó? Elég csak egyszer alkalmazni aztán már nem kell? A második kérdésem, hogy letöltöttem a legfrissebb csomagot melyben volt két kapcsolási rajz, mindegyiken volt valami más (alkatrészek értékbeli eltérése és még pár dolog). Csatoltam mind a két kapcsi rajzot én nem tudtam belőlük kiszedni hogy miért vannak ezek a változtatások. Akkor az USB-ről ami jön +5V miért van ott 2R2-es ellenállás? Azért lesz hogy ne lehessen túlterhelni az USB portot?
A bridge átkötés az FTDI-ről szedi le a RESET jelet. Ugyanis az AVR egy bitbang csatornán IS programozható, az FTDI-n keresztül. Speciális PC-program kell hozzá. Én kívülről programozom fel, de még foglalat sem kellett, az AVR RESET vezetékét kellett hasonló módon rákötni a kimeneti RESET-re.
A két kapcsolás között apró eltérések vannak, szerintem nem vészesek mert ha belegondolsz, azok az ellenállásértékek abban a környezetben tág határok közt módosíthatóak. Erre nincs külön szabály, olyan szemlélet kérdése. A 2R2 elhagyható, egy korrekt USB-csip ilyet nem igényel, de pl. az AVR-Doper igen(minimum 22Ohm-ot, de 220 is jó volt).
Értem köszönöm az eddigi segítséged. Most nekiállok és megtervezem az egészet. Szerintem azt a bridge-t kiveszem belőle mert én is kivezetem a programozólábakat aztán a PICKIT2-esemmel felnyomom rá a progit. Majd jelentkezem ha készen leszek.
Helló. Elkészültem félig meddig a kapcsolással, de közben felmerült még néhány kérdés. A PB2-esen van ugyebár egy órajel kimenet. De mire lesz az jó? A 74HC541-et jól kötöttem be vagy teljesen rosszul?
Hello!
A PB2 az OC1B kimenet, ami ennél a programozótípusnál egy segédórajel kimenet lesz. Kb. 1MHz-es(függ a firmware-től és a kvarckristálytól is), arra szolgál hogy ha a programozandó AVR-nél elállítottad a FUSE biteknél az órajelforrást akkor az XTAL1 bemenetre rákötve újra lehet programozni. Amit biztosan rosszul kötöttél be: a "PD3" ugye a "MISO"-ra megy a kimeneten, ez egy bemenet, azaz a buffer IC-n "Y"-os lábra megy, kifelé pedig értelemszerűen az "A"-s párja. A PB2 órajelkimenet ha bufferelni akarod, ez is egy "A"-s lábra megy az 541-en. A szabadon lógó "A" lábakat le kell földelni, mert azok egy-egy erősítő nagyimpedanciás bemenetei amik nem lóghatnak a levegőben! Ezen kívül a MISO bemenetet(ami ugyancsak egy "A"-s lábra kerül) is le kell húzni valami nagy(~100k) ellenállással a földpontra, hogy hiba vagy szakadás(mert mégiscsak a kimenetre megy) esetén az se lógjon. A többi 4(MOSI,SCK,RESET,CLOCK) nem érdekes, azokat mindig hajtja a mega8 amikor a buffer aktív. Egy valami még nem tetszik: A rajzodon(és az eredetin) egy 18.4320 MHz-es kristályt látok. Az ATMega8 hivatalosan 16MHz-ig használható, a 8L-es típusok pedig csak 8MHz-ig. Lehet hogy ATMega88 kell ide, az 20MHz-ig van. Azért szerezz még be egy 14.7456MHz-es kvarcot, hátha az lesz a jó... más: Most hogy megnéztem, azt látom hogy az én verzióimtól mégiscsak nagyban különbözik, mert nálam a MOSI-MISO-SCK kimenetek az ATMega8 MOSI-MISO-SCK lábaira mennek, a /RESET pedig a /SS-re(PB4). Ez nem hiba, ez egy másféle konstrukció, ennél így vannak a kimenetek. Csatolom az enyémnek egy korábbi konstrukcióját, látszik hogy ez egy más típus, leszámítva az MCP2200-át...
Helló!
Javítottam a kapcsoláson. Attól függően hogy milyen IC-t fogok választani (tervezéstől függ) olyan kristályt fogok venni. Köszönöm hogy felhívtad rá a figyelmem. Csak azt tartom furcsának hogy a kapcsolási rajzon ATmega8-as van feltüntetve és odatette a 18MHz-es kvarcot. Az nem lenne gond hogyha a két 18pF-os kondi helyett 22 vagy 27pF-osat raknék?
Szerintem így korrekt. 12-22pF kondit ír elő az adatlap.
Értem. Úgy döntöttem hogy megcsinálom ATmega88-al. Gondolom a programozási sebesség egy kicsit gyorsabb lesz mivel nagyobb a kvarc ami rátehető. Erősen gondolkodom hogy a kimenetre tegyek e buffert. Mert eléggé bonyolítja a nyákot és itthon nem nagyon tudok furatgalvánozni. Szerinted szükség lehet erre vagy hagyjam a fenébe?
Furatgalván helyett az is jó, ha csak simán kétoldalasra csinálod a nyákot, és mind a két oldalon forrasztod, kicsit körülményesebb megcsinálni, de csak kicsit, és ugyanaz a végeredmény!
Csak az átkötésekkel lesz gond no meg a csatival. Ezt hogyan forrasztom be mind a két oldalról?
Jó nem ekkorát hanem 2x5-öset de az a lényegen nem változtat.
Szia!
A csatlakozó pontjait csak a forrasztási oldal felöl kösd be, a vezetékeket inkább más alkatrészek lábánál vidd át az alkatrész oldalra. Ha valamelyik kivezetésnél a vezeték mégis az alkatrész oldalról jön, külön furaton menjen át a forrasztási oldalra. A furatba tegyél levágott alkatrészlábat, hajtsd rá a panelre mindkét oldalon, vágd le a fölösleget, és forraszd meg mindkét oldanon. Az átvezetések ne kerüljenek a csatlakozó műanyag háza alá.
Hát igen ez az ha valaki átgondolja köszi
valami ilyesmit írtam volna én is, de így nem kopik a billentyűzetem! Egy kis logikázás, ha már úgyis magának tervezi ezt megteheti
Erre is gondoltam csak ott van a gond hogy minden alkatrész smd tehát nincs olyan alkatrészem amin át tudnám vezetni a másik oldalra a vezetősávot és mivel elég sok átkötés lenne ezért szerintem már nem volna olyan szép megoldás. Lehet hogy nekiállok és megtervezem furatszerelt alkatrészekkel hátha jobb lesz.
Hello!
Igen, ha nem megy akkor furatszerelt panelon kell megépítened. Tervezői rutin vagy készség hiányára, esetleg rosszul kiválasztott tervezőprogramra utal ha egy ilyen, viszonylag egyszerű áramkört nem tudsz kevés átkötéssel megtervezni. Ez nem szégyen, és erre is megvan a megoldás: nagyobb panel, vegyes alkatrészek(SMD és furatszerelt is). Szerintem kétoldalassal nem kéne erőltetni egy olyan embernek aki (bocsánat a kifejezésért) még az áramköri elemeket és a vezetékeket sem tudja úgy elhelyezni hogy minél kevesebb átkötés legyen. Jó lesz az egyoldalas is, én mondom, persze Te tudod! A tervezés alatt lévő bufferelt, illetve szabványos kimenetekkel rendelkező AVRISP-mkII változatom máris megmutat jópár dolgot: A v2-esnél pár olyan helyen is kellett ellenállást tennem ahová nem feltételnül kellene. Ha az tápláb akkor 0Ohm-osat tettem be: SMD-ben sokkal gyorsabb és olcsóbb egy ilyet berakni mint furkálni és kötögetni, nem utolsósorban szebb is. Ez egy fokkal bonyolultabb áramkör, és így ezzel a trükkel egyetlen átkötés(vagy kétoldalas panel) sem kell ami sorozatgyártásnál nagy szó! A v3-ason láthatod, mivel jár ha a tűsoros kivezetések lábai között nem akarok vezetékezni, mert például a házilagos technológia ehhez nem elég fejlett, plusz a központi IC-n kívül nem használhatok SMD alkatrészeket: Ide már 8 darab átkötés kell, vagy kétoldalas panel!
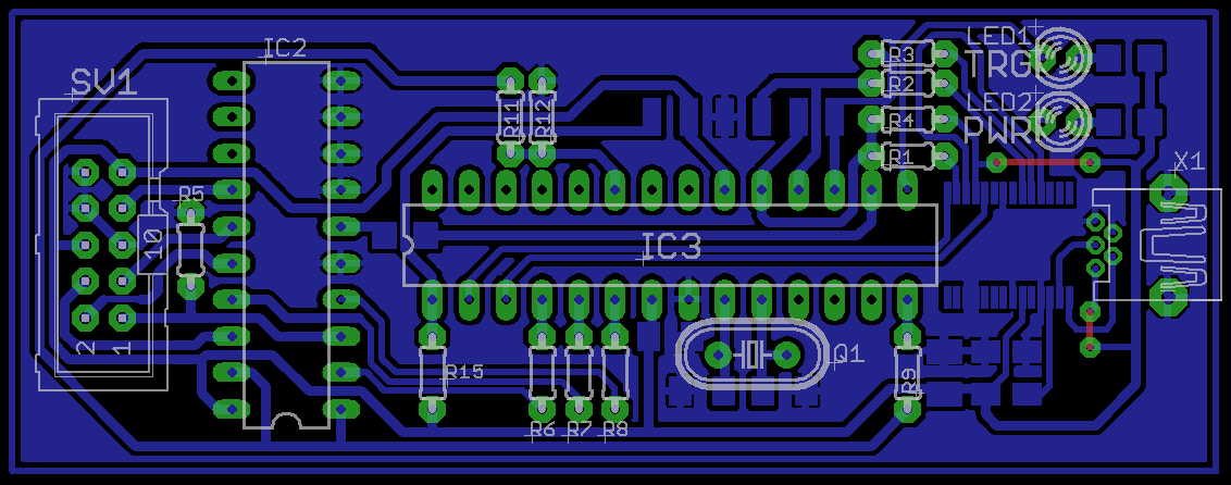
Helló. Tervezésileg úgy állok hogy elég sok panelt tervezek szinte naponta. Nos elkészültem a tervekkel. Sajnos 2 átkötés kellett bele valamint ahol tudtam és nem kellett átvezetni semmilyen vezetéket SMD-t használtam hogy ezzel is kisebb legyen a panel. Az egész panel 8,4 x 3,2 cm nagyságú. Tettem le padokat, hogy kívülről is fel lehessen programozni az ATMEGA88-ast. Ezeket a padokat a PICKIT2 lábkiosztása szerint tettem le mivel van PICKIT2-őm és ezzel fel tudom majd programozni. A javított kapcsolási rajzot és a kész panel terveit csatolom.
Nem rossz, csak legyen aki ezt kimaratja neked. Így ránézésre kétoldalas. Furatgalván gondolom nem lesz bent.
Esetleg ha USB csatiként USB-B van(Berg-féle) akkor az egyik átkötést lehet hogy ki lehetett volna spórolni, de mivel úgysem eladásra-sorozatgyártásra megy, így nem vészes. Nem kétoldalas! Egy oldalas csak az egyik kép felülről van a másik kép alulról mutatja a panelt. Tehát olyan mint ha az ember a kész nyákot nézné felülről és alulról. De tévedés ne essék felteszek egy képet a teljes tervről. Azért terveztem mini USB konnektorosra, mert a fiókom tele van ilyen USB kábelekkel no meg azért mert kicsi. |
Bejelentkezés
Hirdetés |





ezek a következők: a bridge átkötés mire szolgál? Olyant olvastam a srác leírásában, hogy az csak azért kell, hogy vizsgálja a firmware-t. Ez mire jó? Elég csak egyszer alkalmazni aztán már nem kell? A második kérdésem, hogy letöltöttem a legfrissebb csomagot melyben volt két kapcsolási rajz, mindegyiken volt valami más (alkatrészek értékbeli eltérése és még pár dolog). Csatoltam mind a két kapcsi rajzot én nem tudtam belőlük kiszedni hogy miért vannak ezek a változtatások. Akkor az










