Fórum témák
» Több friss téma |
Semmi. Úgy is felrakom.
Ez így üzemképtelen.
Az astabil multivibrátor tranzisztorokkal így néz ki: Bővebben: Link De egyszerűbb, ha egy 555-ös IC bekötsz astabil módba.
Köszönöm! Nem kevés az 555-nek a 3V-os elem? Főleg, ha merül?
De igen. De a tranzisztoros kapcsolásodnak is kevés a 3V, a FET nem fog kinyitni teljesen, melegedni fog mint a veszedelem.
Akkor mit javasolsz, hogy működjön, és lehetőleg ne legyen nagyobb? Ne legyen benne FET? Vagy T1-ről valami feszültség generátorról, vagy feszültség növelőn keresztül menne a FET, és a Gate-et a T2 kapcsolgatná?
Jobb lenne először megtanulni az alapokat, mert gyakorlatilag össze vissza kötözöl mindent. De már mondtam, hogy hogy kéne.
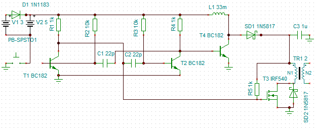
Az értékek, csak amik jöttek épp, de a rajzzal mi a baj?
Az 1-es rész az elem, az USB, és a kapcsoló. Így elvileg ha rajta van az USB-n, akkor az elem nem kap belőle. A kapcsolóval meg az egészet bekapcsolom. A 2-es rész a multivibrátor. A piros, és zöld felváltva kap feszültséget a negatívhoz képest. A 3-as rész egy booster kapcsolás, igaz nem FET-tel a mérete miatt, és az alacsony feszültség miatt, és mert elég lenne pár Volt emelés, és mert talán az nem melegedne annyira, mintha a FET lenne ott. A 4-es részben ha T2 zár T1, és T4 nyit, T3 zár és L1 kap áramot. Ha T2 nyit, akkor T3 nyit, és T4 zár. R5 azért lenne, mert a Gate még így is csak táp feszültséget kap, és ezzel talán lehetne emelni rajta, ha kell. Meg mondanád, hogy mik rosszak?
Vagyis a FET azt hiszem fordítva nyit, de ezt még egy tranzisztorral, és még egy ellenállással meg lehetne fordítani, vagy mehetne az is a zöld pontról.
Úgy se működne?
Sziasztok!
Most jön Halloween, és egy kis szikrakesztyűt szeretnék csinálni. Ez mennyire veszélyes? Tápnak sorosan kötött gombelemeket gondoltam (Ugye kevés A-val), és ezt akartam föltranszformálni jópárezer Volt-ra. Mivel vannak ezek a hajfelállítós kísérletek, és ott is csak nagy fesz.-ről beszélünk, de nagy áramerősségről már NEM, ez megoldható-e? Két kesztyű között szeretnék szikrákat csiholni, vagy egy csettintéssel egy nagyobbat. |
Bejelentkezés
Hirdetés |









