Fórum témák
» Több friss téma |
Fórum » Digitális hőfok és üzemanyag szint mérés
Témaindító: POWERIVÁN, idő: Júl 17, 2011
Témakörök:
Az egész szintjelzőhöz elég egy pic és egy lcd kijelző
(ez a szép a pic-ben) Amit az előbb leírtam egy 16f876 ba belemegy a hőfokmérővel együtt !
Szia!
Azt vágom,hogy elég egy PIC.Én a sok átfolyásmérőre gondoltam,amikor írtam.Szerintem az fölöslegesen megbonyolítja.De ha lesz egy kis időm,elvégzek egy mérést az autómon.Leengedem belőle a gázolajat,és megmérem félliterenként a poti ellenállását,meg a feszültséget,amit kiad a műszernek.
Félő hogy a pontosság "érdekes" lesz. Volt már pár járgányom, de az üzemanyagszint mérő egyiknél sem volt közel sem lineáris. Vannak időszakai, amikor az analóg műszeren 5-6 liter fogyás meg meg sem látszik, aztán hitrelen elkezd lemászni.
Egy táblázattal ugyan követhető lenne, de kérdés hogy a "nyugalmi" állapotban van-e szignifikánsan mérhető változás a potin. Ha bele gondolsz az úszó egy hosszú száron van, a teljes tartományban kisebb mint 90 fok elfordulással. azaz egy 50 literes tanknál is kisebb mint 1 fok/liter. Nem hiszem hogy olyan minőségű potikat építettek volna az autókba ami a tizedfokos elfordulást megbízhatóan mérné. Ha mégis, akkor is ott van még az úszó tengelyének a súrlódása és az úszó szár rugalmassága. Szerintem a ezek 2-3 fokot símán felvesznek, így lőttek még a literes pontosságnak is, de próba szerencse alapon.....
Ennek ellenére még mindig ezt a gyárilag beépített "hardvert" lenne célszerű használni.Az egyik barátomnak van egy VW Polo-ja,amiben van egy fed.computer.Nos,az is téved,mivel egyszer annyira kifogyott belőle a diesel,hogy azt írta már elinduláskor,hogy 0 km a hatótáv.De még beértek vele a kútra,ami15 km-re van.
Ha bontóban járok,megvizsgálok egy két újabb gépkocsi ezen berendezését.
Találkoztam én is ilyen autóval. Ami kis lcd-n írja hogy menyit fogyaszt a kocsi jelenleg, menyi benzin van, ennél a fogyasztásnál menyire elég a benzin. Gyárilag úgy van beállítva, hogy 0 km-t írjon amikor már tényleg csak 1-2 liter van, mert ezek az autók ha kitankolsz iszonyat nehezen, vagy egyáltalán nem indulnak be. (tapasztalat is volt rá)
Ami meg a témát illeti. Egy barátom felvetett gy ötletet nekem. 2 szonda a tankba és annak a jeleit venni. Az öregebb autókban úgy néz ki hogy egy lapra elenálás huzal van tekerve és azon csúszkál 2 érintkező. Ami érdekes számomra, hogy tartaléknál ritkítva van az elenálás huzal rajta. Csatoljak egy ilyenről képet? Érdekel valakit?
Fél órán belül meglesz, csak szétszedem a tankot.
Elnézést a minőségért, de sajnos csak mobillal tudtam most fényképezni.
Szétszedem az enyémet és én is felrakom
Üdv mindenkinek!
Látom, nagyon belemerültetek ebbe a témába, pár gondolatot megosztanék veletek. A huzalos jeladók tekercselése: mivel tele tanknál az úszó "koppan" a tank tetején ( több 10 liter is belefér ilyenkor még néhány autóba a betöltőcsővel együtt), igazából nem számit a pontosság. Amikor viszont fogy a benzin, jó ha tudja az ember, mire számithat. A ritkuló tekercselés pusztán geometria: a 45-60 fokban lefele álló pálca az úszó függőleges elmozdulására jóval nagyobb szögben fordul ,mint amikor vízszintesen áll ( fele tank környékén). Természetesen a tank alakjától is függ a tekercs menettávolsága ( pl. bogár, ahol a tank alapterülete az első kb.10 literig fele az átlagos alapterületének). Régebbi autókban találkoztam lineáris jeladóval, ami a klasszikus "doboz" tankhoz remekül használható: függőlegesen szerelt csőben kifeszitett ellenálláshuzalon csúszó úszó, a cső alján és tetején relativ kicsi nyílásokkal, igy a lötyögésből adódó lengéseket remekül kiszűri.Természetesen a tele állást ez sem tudja érzékelni. Ilyen található pl. a régi VW Transporterben és néhány öreg MB Merciben. Az újabb autók jó helykihasználásra formatervezett tankjainak jeladója többnyire szénréteg kivitelű, a tank formájából adódó geometriával=> karakterisztikával. Kisérletezésre a zsiguli jeladót tudom ajánlani, cca.2-3000 Ft az új ára, könnyen szétbontható és újratekerhető, nekem már sikerült belőle más tipushoz valót "előállitani". Remélem tudtam valamennyit segiteni az ötletelőknek! Üdv: hp
Köszönöm kaqkk kolegának !!!
![]() és mindenkinek aki segített !!!
Sziasztok
Én motorhoz szerettem volna építeni egy időben. Egy függőleges csőre gondoltam, amiben Hall érzékelők vannak, sűrűn egymás fölött, fektetve. Kívül az úszón mágnes adja a jelet. Minél több érzékelő van, minél sűrűbben, annál pontosabb. Sajnos, elég drágák a Hall-ok. Akár ledekkel is megoldható egyszerűen a kijelzés, de ha nem akarok annyi vezetéket, akkor léptetőregiszterekkel és 5 szál vezetékkel is ki lehet hozni, majd egy uC-rel feldolgozni az egészet.
Az átfolyásmérős dologhoz lenne egy megjegyzésem. Mi van, ha kilyukad a tank, vagy valami úton módon elfolyik az üzemanyag? Vagy épp a visszafolyó ág átfolyásmérő után elszakad? Ilyenkor autózol nyugodtan, közben meg rohamos ütemben fogy az üzemanyag, amit nem is veszel észre. Csak ha megáll alattad az autó.
Én még mindig azt tartom legjobbnak, hogy a tankban kellene mérni a mennyiséget és nem az elfogyasztott mennyiséget kivonni a bent lévőből. A tank felfogatásától függően talán lehetne a súlyát mérni és abból is lehetne számolni üzemanyag mennyiséget.
Üdvözlöm!
Érdeklődnék, sikerült-e megoldani az üzemanyagszint mérést? Olvastam a hozzászólásokat,volt olyan ötlet,ami megért egy próbát? Tudom,lassan már 1 éves lesz a téma,de csak kb. 2 hónapja kezdtem el érdeklődni a digitális méréstechnika iránt,amiből főképp az autós műszerek érdekelnek. Bár ma már lehet kapni direkt erre a célra való digitális műszereket. Böngésztem a netet is,de csak olyan kapcsolást találtam,ami %-os arányban méri az üag-t. Várom válaszát! Zsolt
Üdvözletem!
Nemrégiben vásároltam egy Wartburg 1.3-at és annak egy 5 led-ből álló üzemanyagszint jelzője van és 3 led-ből álló hőfokmérője (kombinált műszernek hívják). Én az üzemanyagszint jelzőt szeretném lecserélni 7 szegmenses kijelzőre. Lehetséges megoldani, átalakítani? Válaszotokat segítségeteket előre is köszönöm!
Meg lehetne csinálni, de mit mutatna? A tankban lévő érzékelő nem elég jó liter pontos kijelzésre. Ráadásul ahogy lötyög a benzin úgy mutatna mindenféle értéket 0 és 40 között.
Üdv!
A lötyögésből való eltérés értem, de gondolom van valami a kijelzőben ami ezt kiiktatja mivel a ledek sem ugrálnak a zöld és a piros mező között kátyúnál vagy kanyar után. Lehet szétszedem és lefényképezem az elektronikáját. Nagyon jó lenne ha lenne valami megoldás mert teljesen ki szeretném cserélni a műszerfalat számkijelzősre. Olvastam a hsz.-ben hogy eltolni a mintavételezést, vajon lehetséges? Nekem nem a másodpercenkénti szintjelzés a fontos hanem, hogy lássam hány liter van még a tankomban.
Az eredeti felállásban 5-féle értéket képes mutatni. Te pedig azt szeretnéd, hogy 40 félét mutasson. Erre ez az elektronika és jeladó nem alkalmas. Persze a lötyögés hatását lehet csillapítani, de minél nagyobb a felbontás annál nehezebb kiküszöbölni. Emlékeim szerint itt is, ha két LED határán van a benzin eléggé vibrál. Bár húsz éve nem ültem Wartburgban.
Sziasztok!
Mellékeltem egy leírást a témához. Igaz, angol nyelven van,de talán nem nehéz megérteni. Kérdeztem egy helyi elektronikai boltban a Z3 és Z4 integrált áramkört,sajnos már egyiket sem lehet kapni. Valakinek esetleg van valami ötlete,hogy milyen ADC-vel lehetne helyettesiteni őket? Esetleg ICL 7135-el vagy hasonlóval? Zsolt
Hello!
Ezzel igazából egy 3 digites műszer van kialakítva. Ami helyettesíthető (nem közvetlenül) egy CA3162-vel (AD520 NDK), vagy ICL7107-el (elhagyva a fél digitet), vagy mikroprocival. A mérőhíd, a jelformáló Z1a erősítő, Z1b komparátort megépítve és kiegészítve a 3 digites műszerrel. üdv! proli007
Helló proli!
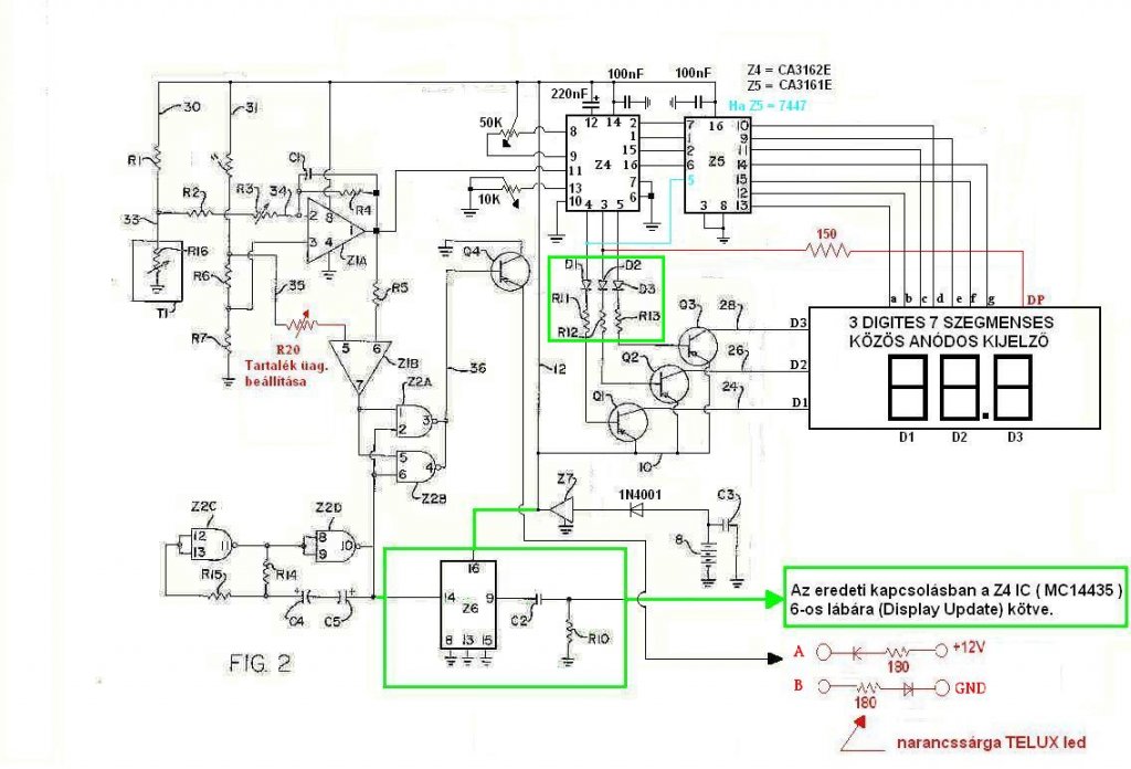
Köszönöm a választ. Megpróbáltam átrajzolni az eredeti kapcsolást.Ha jól értelmeztem szavaid,ill.írásod, akkor valahogy így gondoltad? Az anód meghajtó tranzisztorokat (Q1- Q3) átkötöttem +5 Voltra,mert 12 Volton "tornáztak". A Q4 tranzisztor eredetileg a kijelző villogtatására volt bekötve (alacsony üag.szint kijelzése),de ez a funkció ca3161-nél nem megoldható.Ezért rajzoltam külön visszajelző ledet hozzá,csak nem tudom melyik bekötés lesz jó? A zölddel jelzett részekre azt hiszem nem lesz szükség,ill. elhagytam a szegmensek előtét ellenállását is. Max. 55 liter kijelzést szeretnék (ekkora a tartály térfogata),a tartalék szint kijelzése kb. 7 liternél lenne. Szerinted mekkora legyen R20 értéke? Ezekkel a módosításokkal jó lesz a kapcsolás? Befolyásolja az alkatrészek értékét,hogy az eredeti kapcsolás gallonban mérte az üag.szintet? Esetleg ezekben még tudnál segíteni? Köszönöm! Zsolt
Hello!
Feltéve, hogy jól látom a működést.. - Így van el lehet hagyni az ellenállásokat, mert az IC áramkorlátozott kimenetű. - Nem szükséges a kijelzőt villogtatni, elég lehet a tizedes pont is. Úgy is 55.5 litert fog mutatni. - A tartalék szint jelzését, nem az R20-al lehet beállítani. Az R4-R6-R7 feszültségosztónál az R7ellenálláson eső feszültség, a tartály üres szintjét állítja be. (Hogy üresnél ezen ugyan akkora feszültség essen, mint az R16 tartálypotin. Ekkor a Z1a kimenete 0V legyen) Az R6+R7 feszültsége pedig a tartalék jelzésnek ad referencia feszültséget Z1b komparátor számára. Mivel Te 55 literig mérsz. Az IC meg 0..1V-ig, tele tanknál, 550mV-nak kel lenni a Z1a kimenetén. - Tehát először be kell állítani, hogy Z1a kimenete üres tartálynál 0V legyen (R7 változtatásával), majd tele tanknál R3-al beállítani az 55 litert (550mV-ot). - Ha a tartalék 7liter, akkor az Z1a kimenetén ez 70mV-ot jelent. Ennek kellene lenni R6 és R4 közös pontján. De lehet célszerűbb lenne a nullpontot és a tartalék pont feszültségét egymástól függetlenül osztóval beállítani. - Ez két ellenállást és két trimmert jelent. Előzőleg érdemes megmérni, a tartály poti ellenállását, amikor tele és üres a tartály. Mert ehhez lehet viszonyítani. - A Z7 egy 7805 stabilizátor, de előtte utána kondi kell. pld. 100nF+10uF - A Z1b 70mV-nál komparál, és kimenete ha 7 liter alatt van, magas szintű. (villoghat a Z2) Ha a szint magasabb, akkor a komparátor kimeneti szintje alacsony, és Z2a-b kimenete magas szintű. Mivel a kijelző közös anódos, a tizedespontot ekkor le kell húzni. Vagy is egy NPN tranyó kel hozzá, bázis és kollektor ellenállással. (Bázis ellenálláson keresztül a Z2a kimenetén, emittere a GND-n, kollektor ellenálláson keresztül a tizedespontra.) - Z6 nem kell.. - Z2 helyett használj CD4093-at, akkor a villogtatóhoz, csak egy ellenállás és egy kondi kell. Nem soros kondi hegyek.. Egy-két felesleges kapu is marad, hátha mást is kell inverálni. üdv! proli007
Hello proli!
Ez megint gyors válasz volt,köszönöm. Az R4-et annak gondolod,ami R7-R6-tal sorosan van kötve,mert az tk. R8,csak véletlenül kitöröltem a jelét. Bocsi. A tartály jeladót már próbáltam megmérni, sikertelenül. Az ellenállás értéke állandóan ugrált, mind üres,mind teli állásnál is. A tartalék szint kijelzést mindenképp leddel akarom kijelezni,nem kell hogy villogjon (bár talán jobban mutatna). Multiplex kijelzőt szeretnék alkalmazni,akkor is tranzisztorral vezéreljem a "dp" pontot? Már többször láttam úgy,ahogy pirossal berajzoltam. Kijavítom a rajzot az általad leírtakkal. Amint végzek feltöltöm a képet. Köszi még1x az instrukciókat! Zsolt
Hello!
- Elég rosszul látható a rajz, és béna is, mert a láb bekötésből kell kitalálni, hogy melyik az invertáló bemenet. Melyik IC micsoda stb.. De arról az ellenállásról van szó. - Ha nem kapcsolgatod a tizedes pontot, egy ellenállással a GND-re kötheted. - A mérés idejére kikötötted a potit? De úgy is lehet mérni, hogy a rajz szerinti ellenállást sorba kötöd vele, és feszültséget mérsz. - Ha az eredeti kapcsolást hagyod meg, akkor a Led-nél az A verzió a helyes. Hiszen a PNP tranyó kollektora a testen van,és emitterkövető módban dolgozik. Így a terhelés a táp és az emitter között van. Ha nem kell villogás, kihagyhatod az ütemadót, és a kaput. Az LM közvetlen is meghajthat egy Led-et. (Ha lehet, hagyd már ezeket az idétlen 1x írásokat. Nem szebb, az, hogy "még egyszer"?) üdv! proli007
Helló proli!
Elnézést kérek a kellemetlenségekért ( és az 1x-ért is), a rajz sajnos már neten is így volt felrajzolva.Végeztem a rajzzal.Módosítottam rajta,amiket javasoltál,de a 4093-al kicsit bajban voltam.Megnéznéd,hogy így jó lesz- e a rajz? Csináltam egy másik rajzot is,erre gondoltál a trimmerekkel kapcsolatban? A villogás nem olyan fontos,akkor a Z1B kimenetét (pin 7) közvetlenül kell kötnöm a Q4 bázisára? Üdv Zsolt
Hello!
Ha jól látom, (ha látnám) akkor a szintjelzés fordítva működik. A Z1b komparátor "+" bemenetét kell az a Z1a kimenetére kötni. Ha a szint a 70mV alatt van, akkor Z1b kimenete alacsony szintű. Inverter kapu kimenete magas, és az oszci villog. A többi megfelelő, trimmerekkel egyetemben. üdv! proli007
Nem szeretném senkinek a lelkesedését lerombolni a mennyiségmérés ilyetén elektronikus megoldásai terén, de most akkor nem mindegy, hogy mennyi benzin (gázolaj) van a tankban?
Adott egy tank, amely minden autótipusnál másféle geometriailag hülye külső alakzattal és hozzá méretekkel rendelkezik. Van bennük valami érzékelő-féle, többnyire a legegyszerűbb - úszógolyós-ellenálláshuzalos, de adódik mindehhez a menetközbeni lötyögés, a vizszintes vagy nem vizszintes területen való megállás, stb. Sok autóban gyárilag tényleg nagyon egyszerűen megoldották a kérdést. Az ez által kapott nem túl pontos, csupán tájékoztató adatban mi is van benne? Tele tank - félig tank - készenléti mennyiség (általában 3-5 liter) és - üres tank. A legtöbb műszerfalon viszont szokott lenni megtett kilométert jelző mutató. Ha az ember megtankol - lenullázza. Aztán üzem közben nézheti és látja, hogy mennyire fogyott - vagyis mennyit ment vele - és számol. Az átlagfogyasztással elmélkedve, meg úgy körülbelül - és ha már nagyjából félig -egynegyedig van a tartály, akkor beáll egy benzinkúthoz. Pontosabban sajnos nem lehet mérni! A mai preciziós, digitális és egyéb műszerek csak a valóban ideális állapotoknál jók, ám egy autóban soha de soha nincsenek ideális állapotok, és többnyire nincs is meg rá a nagyközösségi felhasználói igény, legalábbis a gyártó részéről már eleve úgy gondolják. A valóban ideális a teljesen kockaalakú tartály lenne, vagy a teljesen hengeres, sík fenékkel. ilyen viszont egyetlen autóban sincs (nehezen férne el). Én sokáig dolgoztam olyan helyen, ahol ilyesmikkel foglalkoztunk, illetve nem foglalkoztunk (folyadékok mérése, tartályok, stb.). A legjobb és legideálisabb lenne a tartályt magát mérlegre, mérőbélyegre tenni, majd a folyamatosan változó súlyt átkonvertálni valami térfogat-egységre, gondolok itt a literre, gallonra, kinek éppen mi tetszik. De nincs semmi értelme! Csak megdrágítaná a dolgot, de közhasznúvá nem. Most egyáltalán nem azon vagyok és csak azért lelkesednék, amint a Trabantnál volt régen az a bizonyos bekalibrált lapos üzemanyagmérő pálcika, de a túlzott pontosságnak egy autónál egyszerűen nincs nagy létjogosultsága. Lehet talán visszaszámolni az autó komputerének átfolyásmérői adataiból, de minek? Az alapállapot többnyire - vagy tele van, vagy üres. És tankolni, tankolni, tankolni - a pénztárca teljes erejéig.
Hello!
Alapvetően igazad van, de nem mindenben. Ez itt hobbi! ezt kifelejtetted. Vagy is a befektetés, nincs arányban a teljesítménnyel. De nem is szükséges, mert szórakozásról van szó. Én 37 évig dolgoztam az iparban, leszólhatnám az amatőr törekvéseket, de mégsem teszem. Hogy Te magadnak általános igazságokat fogalmazol meg, az a Te dolgod. De azt nem szabad másokra "erőltetni". Én sem szereltem be a gagyi Opelembe semmi ingyom-bingyom készüléket. Még a motorház tetőt sem szoktam felnyitni, mondván, hogy "még fényt kap". De ettől még segítek azoknak, akinek ez a fixa ideálja. Az ember nem Isten, hogy bírálja egyesek tetteit - gondolatait, hanem feladata segíteni Őket törekvéseikben. A fórum célját én egyébként sem abban látom hogy létrehozzuk kis bugyuta áramköröket, hanem az ismeretek bővítése, gondolat ébresztés, logikai készség kialakítása feladat megoldásoknál. Aztán ez egyáltalán nem biztos hogy itt, vagy éppen az elektronikában hasznosul majd. De hidd el, hogy a lényeg, hogy hasznosulni fog. Ez nem bírálat, vagy sértegetés részemről, hanem csupán gondolat ébresztés, hogy más nézőpont és igazság is lehetséges. üdv! proli007
Helló proli!
Sajnálom hogy rosszul látszik,csak így tudtam megcsinálni.Ha az említett módosításokkal jó lesz,akkor átrajzolom és megépítem próbapanelen. Amúgy szerintem is egyszerűbb a trimmerekkel megoldani,főleg a kevesebb alkatrész miatt. Köszönöm szépen az információkat és a segítséget! Üdv Zsolt |
Bejelentkezés
Hirdetés |

















