Fórum témák
» Több friss téma |
Sok van, mi érthetetlen. Volt kellően erős szél is ott talajszinten, ha jól látom terebélyes fák árnyékában? Úgy 3,0-3,5 m/s feletti?
Az állásszög a lapát húrja és a megfújási irány által bezárt szög, nálunk értelem szerűen a lapát húrja és a relatív légsebesség által bezárt szög. Ez egy alap fogalom. Ebből kell meghatározni hogy a bejárt kör érintőjéhez vagy annak sugarához képest milyen szögben kell felfogni a lapátot.
Fából régen repülőgépet is készítettek, talán nekünk is jó lesz a szélgéphez. A turbolencia, anyagrezonancia problémája meg talán akkor legyen téma, ha jóval egyszerűbb kérdésekre tudjuk és megadtuk a helyes választ.
Mennyi a kellően erős szél, mert ha 3 m/s nál több kell neki, nem érdekel a projekt. Az is igaz, hogy csak csusságtól tettem fel, de nem indult el még üresben sem. Meglöktem, csinált egy kört, de megállott. Meglöktem másik irányba, ugyanaz. A fák között volt némi szél, de nem érte el a 3 m/s sebességet.
Jó magyarázat van a Darrieus rotorra meg a megfújási szögre a Szelesember weblapján, érdemes elolvasni. A két utolsó ábrát kell megnézni. (ITT)
Én olvasgatom.
Szia westhorses
Nem írtál semmit sem, hogy mennyire haladtál a szélsebesség-mérővel? Az enyémet tegnap este állítottuk be sziriusszal(online), hogy m/s-os szélsebesség értéket egyenesen le lehessen olvasni. Bemásolom sziriusz utasításait, hogyan kell készíteni szélsebességmérőt, kerékpár sebességmérőből: „Szélsebesség mérő kerékpár sebességmérővel: Először meg kell nézni, milyen beütött kerületnél tud mutatni a sebességmérő 1,5-2 km/óra értéket. Kb. 20-25 %-kal nagyobb átmérőt választunk, és az ebből számolt sugárra kell felrakni a homorú forgató elemeket (merőkanál vagy pillepalack szétvágva). Az összerakott mérőt be kell mérni egy autó sebességmérőjével úgy, hogy szerepeljen benne olyan érték, amikor a jármű 20 km/órával ment. Az adatokat a mellékelt Excel táblázatba be kell írni, és az kiírja, milyen kerületet kell beütni a kerékpár sebességmérőbe, aminek ezek után a kijelzője a valós szélsebességet mutatja m/sec-ban. A 20-25 %-kal nagyobb átmérő választásra azért volt szükség, hogy a bemérés utáni korrekció lefele is mehessen.“ Hozzá fűznék néhány saját tapasztalatot. Az én kerékpár sebességmérőm kijelzőjén megjelenik felül a km/h érték, alatta a fordulat/min értéke. Reménykedem, hogy a te sebességmérőd is mutat fordulat/ időegység-et. Irgalmatlan nagy segítségedre lenne. Az én mérőm kevesebbet, mint 15 fordulat pecenként, nem hajlandó mérni. Nem tudom, mi érdekelhet még, de én minden nap számítógép közelben vagyok, hivatásomból kifolyólag, és szívesen átadom tapasztalataim. Csodás érzés, hogy ránézel a kijelzőre és leolvasod a szélsebességet m/s - ban.
Hello Mindenki,
Kicsit mélyebben érdekel a generátortervezés, ezért elkezdtem könyvek után kutakodni. Találtam egy elég jót: link Részletesen taglalja a Hugh Piggott féle generátorok felépítését, számolását.
Összeraktam a mérőt, már csak a kerékpár sebességmérőnek kel megjönnie és kész van szinte....
Link Link Ezt a mérőt szeretném használni, a linkbe megvan a használati utasítás hogy hogy kell beállítani. Nem tudom hogy úgy jó lenne e hogyha az utasítás szerint állítanám be, szóval kiszámolom a kerületet, csak azt nem tudom hogy ilyenkor akkor mivel számoljak, a "kanalak" teljes hosszával számoljam? A közel jövőben amúgy meg veszek szerintem egy szélsebesség mérőt Link Mert hát nem drága, igaz ne a leg minőségibb és hát szél írányába kell állni hogy mérjen, de szerintem megéri. Attól nem félek hogy nem tudom beállítani a mérőt. Amúgy a kerék méretet töbször is belehet állítani nem?? Köszönöm a segítséget!!
Jó hogy írtál, mert nem tudtunk egy szélsebesség mérő elkészítéséből általánosítani.
Én a kerékpáromon tapasztaltam, hogy 3,8 km/óránál nem mutat kisebb értéket a jelenlegi beállítással. Az István órája a prospektus értékeinél kisebb kerület beírást is elfogad, és ezzel a kijelző egész kis km/óra értéket is mutat. A Te órád műszaki adata szerint a beállítható kerék kerület 0-2999 mm. Ha tehát Te akarsz készíteni egy kívül 50 cm átmérőjű mérő kereket, akkor be kell ütnöd 1570 mm-t. Így kell az összerakott mérőt egy autó sebességmérővel bemérni úgy, hogy szerepeljen benne olyan érték, amikor a jármű 20 km/órával ment (ez az Excel táblázat miatt van). A bemérés után be kell ütni a pontos kerék átmérőt, és kész a berendezés. Mielőtt elkezdenéd a munkát, le kell ellenőrizni, hogy a beütött kerületnél kb. 25%-kal kisebb kerületet is elfogad-e a mérő (jelen esetben 1177 mm), és a kijelzett km/óra értéknek 1,5-2 közzé kell esni. Erre azért van szükség, mert a bemérés után lehet ekkora eltérés a beütendő kerületben, ahol a legkisebb mérhető szélsebességnek 1,5-2 m/sec közzé kell esni. Közben a mm beíráshoz is átírtam az Excel táblázatot, meg egy hibát is kijavítottam. A kerék átmérőt bármikor át lehet írni, lehet hogy ez elemet ki kell venni, hogy újra induljon a beállító program.
Egyenlőre csak irodalmi források szerint a Darrieus-H 3 m/s alatti szelekre nemigen használható. Remélem rövidesen a saját kisérleti, mérési tapasztalataimat is megoszthatom itt a fórumon. (Lassan, de készül az első 0,5 m átmérőjű mérő model, amit majd nagyobbak is követnek.)
Kösz, de ...
Isten ments, hogy sértődés legyen a dologból, örülök, hogy Te is olvasgatod, de a Szelesember az én saját weblapom, így nekem nemigen mond újat, mivel én szerkesztettem.
A házi készítésű kanalas szélmérőkről lenne gyakorlatias kérdésem, mivel magam is rákényszerülök a készítésére.
Van-e valakinek tapasztalata, hogy mekkora szélsebesség tartományban tekinthető lineárisnak a skálája (értem alatta, hogy a szélsebességgel egyenesen arányos a fordulata) úgy 10 % mérési hibán belül?
Elkezdtem az elektromos szekrényt építeni,mire leérek az aljáig be lesz borítva az oldala.Alul lesznek az akkuk,mert egy fázist szünetmentesre csinálok kb 24 órára világítás,hűtő,internet,keringető szivattyú áramszünet esetére.Egy rövid kitérőt tettem napelem modul építés terén,a 3 napelemet fel is tettem a tetőre,csak a sorok közt említem azoknak a "szélütött"sorstársaimnak akik aránylag folyamatos energia termelésben gondolkodnak,a napelem kiegészítője a szélgenerátornak.Egy jó példa erre a kísérletem,az inverter kínai 50-100V MPPT,a napelemet 55-70V közötti munkapontban tartotta a 20-400W tartományban,a szélgenerátor 4m/s szélben már 60V felett ad le.Mindkettő diódával leválasztva kötve az inverterre,az erősebb kutya elvén működve,mivel azonos tartományban működnek.Gondoltam,ha nem süt a nap majd fúj a szél,illetve fordítva.Reggel 3-5m/s szél fújt kisebb lökésekkel,ilyenkor ha egyedül volt az inverteren állandóan ki-be kapcsolgatott.Reggel 8h körül a napelem is hasonlóan működik,de a kettő együtt szépen összeadta a 30-30W-ját és teljesen folyamatos betáplálást produkált.Amikor a napelem már felment 400W-ra és szél is túllépte a 4m/s-ot képes volt 10W-ot is hozzáadni és széllökéstől függően akár 100W-al is megemelte.A kis szelek 10-50W-ja nem sok,de így ez sem vész el,persze azért a nagy szelekben reménykedem.
Fogadok, hogy 15-nél többször reklámoztad a weblapod itt és a másik fórumon, lehet tudni a kapcsolatot. Bátorkodom megjegyezni, hogy a nekem szóló magyarázatod az állásszögről (1055176 hozzászólásod) helytelen volt, a weblapodon a helyes magyarázat van. Ezért kellett pontosítanom a fogalmat, a weblapod olvasását ajánlanom, és ezért volt a vigyorgó fej. Picit tartottam tőle, hogy megharagszol, most örülök hogy nincs gond.
Én tényleg végig olvastam a weblapodon mindent, jobbára emlékszem is az olvasottakra. Remélem mások is elolvassák, mert hasznos dolgokat tartalmaz.
Nincs semmi gond, ennyi csipkelődés néha nem árt. Soha nem számoltam, hogy mennyi. Végül is azért weblap, hogy minél többen elolvassák. Így hátha hozzásegít a szélenergia körüli sokszor fájdalmas tájékozatlanság, vagy sok esetben szinte misztikum eloszlatásához.
Az állászög körüli félreértéshez: Amire Te itt gondolsz, azt nevezzük most a pontosítás miatt aerodinamikai állásszögnek. Én pedig a +1,5° alatt a ténylegesen, akár szögmérővel megmérhető lapát állásszögről, a lapát húrja és a húr felezőpontjában levő érintő által bezárt szöget értettem, talán lapátszögnek, vagy lapátkiállásnak kellene hívni. Ez a +1,5° persze nem egyetemes állandó. Egy Sandia 5m átmérőjő Darrieus-H -n mérték a legjobb hatásfokot ezzel az értékkel NACA0015-s profillal. Az átmérő és lapát típus függvényében szerintem kisérletileg kell optimalizálni úgy +/-3°-nyi tartományban. Hogy kinek mi a legoptimálisabb (max. hatásfok, széles tsr tartomány, nyomaték menet, kis szélsebesség, stb. ...), nemigen van egyetemes igazság, de célszerűnek tartom foglalkozni vele. A lassan készülő mérőmodelemnek ez az egyik funkciója.
Változatlanul jól átgondolt, életképes rendszernek tartom az elképzelésed. Már szinte csak a 7m-s Giromill teljesítménye hiányzik. Hajrá továbbra is!
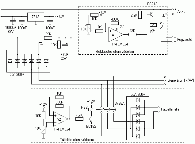
Olyan elektronikát szeretnék építeni ami pl méri a feszt és egy bizonyos feszültség felett behúz a relé, ezt sokmindenhova lehet használ, pl szélgép védelméhez...
Remélem érteitek mire gondolok, szerintem sima komparátorral és egy-két ellenállásal meg lehet oldani, nameg potival, hogy belehessen álítani könnyen a feszt. Tudna esetleg segíteni valaki??
Relé, csak időzítővel használható, különben úgy fog zakatolni, mint egy varrógép. Kész van – e már a szélgéped? Az akku töltési szint alatti feszültségnek van – e akkora erőssége, hogy érdemes legyen emelni? Az amit te említettél, az feszültségfigyelő. Akár még egy csibekeltető termosztátból is átalakíthatod. Egy olyan termosztát, ha jól belegondolsz sok mindenre jó (a keresztfiam fényorgonát készített belőle, ezelőtt sok évvel).
Hiszterézises feszültség komparátor kell neked. A hiszterézis (egymástól eltolt be/ki kapcsolási fesz. érték) feltétlenül kell a felesleges ki/be kapcsolgatások (prellezés) elkerülése miatt.
Alapötletként a mellékelt 741-s áramkör, de célszerű a 741-st LM358-sra cserélni a lábkivezetések figyelembe vételével (az LM358-s 3-30V egyoldalas tápfesz. tartományban üzembiztosan működik). A relét mindenképp meghajtó tranzisztorral kell rácsatlakoztatni, pl. a szintén mellékelt kapcs. rajz szerint. LM358 Fig.13. Comparator with Hysteresis
Köszönöm a segítségeteket! A szélgépem sajnos nincs kész, mert a generátor amit használni akartam az nem éppen lett volna jó és hát mit ne mondjak elfogyott a türelmem, meg időm se volt és félre raktam, pedig minden megvan már hozzá( oszlop, rotor, keret, farok vezetékezés....) Csakhát a generátor nem éppen jó, mert az egyik az túl kicsi a másiknak meg túl nagy nyomaték kellene, szóval csak nagyon nagy szelekben indulna el. Szóval napelemeket készítettem, azok tökéletesen működnek, de a hosszú téli délutánokon majd lesz mit csinálnom mert elkezdem összerakni a szélgépet hogy tavaszra meglehessen. Na meg tervben van még 4 panel napelem készítése, most 2 db van akkor már meglesz a kb. 380Wp napelem és ha fúj a szél akkor meg a szélgép is rásegít majd. Meghát számolgattam és nem igazán éri meg szerintem kicsi szélgépet építeni, de a nagyhoz meg elég sok pénz kellene, amiből hííjján vagyok...
Elnézést, hogy én (is) válaszolok erre a leveledre. Melyik generátor lenne a jó? Jelen pillanatban, a kisebbik. Az többet működne, mint a nagy és termelgetne is valamit. A nagy csak ritkán termelne, még ha nagy áramot is. Egy akár milyen kis szélgépet azért tegyél ki. Lehetőleg vízszintes tengelyűt. Azzal látod a szélirányt is. Most van két, egyenként 380 wattos napelemed és még tervben van négy. Avass be minket is a terveidbe. Mit is akarsz elérni? Akkupakkban tárolod? Betáplálod a hálózatba? Stb.
A kisebbik generátor az egy 100 wattos és 24 volt os dc motor lenne, ezt lenne a célszerűbb használni, csak attól félek hogy leégetném a motort, nameg sok munkával jár és nem éri meg kinlódni annyit, vagy csak kedvetlenül csinálom amit nem szeretek mert tudom hogy úgy sem fog túl sokat termelni, de tudom hogy valahogy el kell kezdeni és aztán majd a következő szélgép jobban fog sikerülni. Jelenleg 2 db 65Wp-s panel van fenn, de tavasszal felteszek még 4 db és úgy lesz meg az őszesen 380Wp-nyi napelem. Grid Tie inverterre nyomom vissza az áramot(Energy Logger 4000-el mérem). Körűbellül 2 év múlva van tervben egy kb 2 kw os napelemes rendszer kiépítése, és kisseb szélgépeket is akarok felrakni, melyek gyáriak lennének, s ezekkel rendesen papíron visszatáplálni a hálózatra!
Tisztelt Westhorses!
Szeretném megkérdezni, hollehet napelemeket beszerezni, egy tábla milyen mennyiségü áramot termel? Hallott e már a tetőcserép formájú napelemről?
Nyugodtan felejtsd el a tetőcserép formájú napelemet!
Az csak földműves-állattenyésztő "felvilágosítás".
De valaki már irt róla,sok szépet...
Először nézz körül a Vaterán.
Az meg hogy mennyi áramot termel,mindig a méretétől függ.1 négyzetméter kb 100W nagyjából.De ez sok mindentől függ:időjárás,évszakok...
A tavaly barnult bőszoknyás is csupa jót jósol neked, hogy pengesd a dellát.
Kedves btoti
Sziriusz megkért, hogy küldjem el neked azt a táblázatot, amelyiket az anemométerem kalibrálásánál készítettem. Ennek a kérésnek örömmel eleget teszek. A kérdésed az volt, hogy mennyire lineáris a skála. A mellékelt táblázat segítségével te majd eldöntöd. Pillepalack nyakakból készítettem a mérőmet, amit most már bánok. Elkészítettem, bemértem, most már készítsek másat? Nem. Egy darabig megteszi ez is. Most szélirányjelzőt készítek, CD meghajtóból guberált Hall érzékelőkkel. A részeredményeket és a végeredményt is bemutatom. Ennek a készüléknek a segítségével sötétben is követni tudom a szobámból, a szél irányát.
Kedves fpali
Most jutottam el odáig, hogy nekifogjak a tiedhez hasonló, négy félhordóból álló vízhúzóhoz. Minden együtt van, csak a tengelyt találom gyengének. Az a rész, amelyiken a szélkerék lenne, le van vékonyítva 15 mm-re. Szerinted (tek) elég erős lesz? Mert ha nem, egy másik tengelyt kell készíteni és az rengeteg időt vesz igénybe.
Jó lenne róla egy műhelyrajz .
Én próbálkoztam hasonlóval de nekem a tengely 1 colos cső volt és hajlott főleg ha a 4 hordó egymáson lessz úgy még hosszabb a tengely. Én ha csinálnám 2 colos csövet használnék és alul felül csapágyaznám persze megfelelő méretű csapággyal . |
Bejelentkezés
Hirdetés |














