Fórum témák

» Több friss téma
Fórum » Elektronikában kezdők kérdései
- Ez a felület kizárólag, az elektronikában kezdők kérdéseinek van fenntartva és nem elfelejtve, hogy hobbielektronika a fórumunk!
- Ami tehát azt jelenti, hogy a nagymama bevásárlását nem itt beszéljük meg, ill. ez nem üzenőfal!
- Kerülendő az olyan kérdés, amit egy másik meglévő (több mint 17000 van), témában kellene kitárgyalni!
- És végül büntetés terhe mellett kerülendő az MSN és egyéb szleng, a magyar helyesírás mellőzése, beleértve a mondateleji nagybetűket is!
Lapozás: OK   1466 / 4059
(#) proli007 válasza gabesz86 hozzászólására (») Okt 5, 2011 /
 
Hello!
6V2 zénert 3V6-ra. 560ohm-ot 330ohm-ra, 1,5k-t 620ohmra cseréled.
üdv! proli007
(#) Vacok válasza (Felhasználó 13571) hozzászólására (») Okt 5, 2011 /
 
Én úgy számoltam a feszültséget egyenirányítás után, hogy Uszx1,41. A huzal 0,9mm-es, annak szerintem simán bírnia kell a 2A-t, egyenirányítás nélkül a trafót tudom terhelni, az meg gondolom kis trafóknál gyakori jelenség, hogy megterhelve leesik a feszültség.
(#) lmiklos hozzászólása Okt 5, 2011 /
 
Sziasztok!
Segítségeteket szeretném kérni a csatolt rajzon található padlásajtó elektromosra való átszerkesztésében.
Az ajtó súlya (polikarbonát) 3 kg. Amit szeretnék: Egy kapcsoló fent is és lent is, amivel szabályzom a nyitást és zárás, a művelet max 5 s-ig tartson.
Jelenleg mindezt egy 1 kg-os súly segíti(szárítőkötél és kerék segítségével működik).
Kérdés, milyen motort vegyek?(a kerékre erősíteném) Kell tudnia az oda-vissza működést, kellő ellenállásnak kell lennie kikapcsolt állapotában, és amikor lefelé engedem az ajtót, valójában nem is motoerőre van szükség, hanem motorfékre, hisz az ajtó súlya húzza lefelé, pörgetné a motort, de csak endegnie kéne.
Remélem érthető voltam, nem akartam szájbarágósra. Ha van ötlet azt is szívesen várom,
köszi!

ajto.jpg
    
(#) gabesz86 válasza proli007 hozzászólására (») Okt 5, 2011 /
 
Köszi a gyors választ, talán még ma vagy holnap össze is dobom.
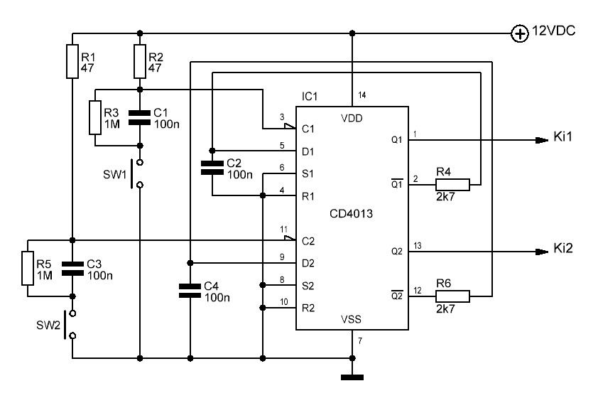
(#) blackdog hozzászólása Okt 5, 2011 /
 
Sziasztok!

Készítettem egy kettős ki-be kapcsoló áramkört. Ez működik csak a kimenetet nem tudom feldolgoni.
Ha megnyomom SW1 vagy SW2 a hozzá tartozó kimenet vagy magas vagy alacsony szinten van. Ezoké.
Akkor, hogy külső eszközt tudjak ezzel kapcsolni kellene hozzá relé. És itt a gondom, hogy nem akarok relét használni. SMD alkatrészekből készülne el a kapcsolás leszámítva a gombokat, de a relé helyett is más kell.

Hogyan tudom megoldani, hogy két pontot kapcsoljak relé nélkül? Tehát relé, de mégsem relé....
(#) blackdog válasza blackdog hozzászólására (») Okt 5, 2011 /
 
Ez lemaradt.
(#) dudzsi válasza blackdog hozzászólására (») Okt 5, 2011 /
 
Használj tranzisztort vagy fetet.
(#) blackdog válasza dudzsi hozzászólására (») Okt 5, 2011 /
 
Ezt kifejtenéd bővebben?
Hogyan kapcsoljak tranzisztorral vagy FET-el egy teljesen független áramkört?
(#) BEMcorp válasza blackdog hozzászólására (») Okt 5, 2011 /
 
Hali!

Optocsatolóval le tudod választani a vezérelt áramkört.
(#) hobbielektronika27 hozzászólása Okt 6, 2011 /
 
Összetudna nekem valaki állítani egy olyan kapcsolást, ami egy autóban használt GPS nyomkövetőt (12V 200mA) választana le egy gombnyomás segítségével az akkuról, de úgy, hogy a következő gyújtás ráadáskor a táplálás ismételten visszaálljon és csak a következő gombnyomás alkalmával szűnjön meg ismételten az áramellátás?
(#) qvasz2 válasza hobbielektronika27 hozzászólására (») Okt 6, 2011 /
 
Rettentő bonyolult, mert egyetlen relével megoldható. DE ez, mivel illegális tevékenység, nem megengedett ezen a fórumon!!
(#) blackdog válasza BEMcorp hozzászólására (») Okt 6, 2011 /
 
Szia!

Opto csatoló nem jó mert amit kapcsolni szeretnék az egy külső eszköz.
Ezért keresek olyan megoldást amivel relét tudok kiváltani.
Jó lenne reed relé is, de nem túl olcsó és rövid időn belül beszerezni sem tudom.
(#) hobbielektronika27 válasza qvasz2 hozzászólására (») Okt 6, 2011 /
 
Na igen ezt lefelejtettem, a relét még én is megtudom alkotni, viszont nekem inkább a félvezetős megoldás tetszene. Remélem az illegális dolog csak vicc volt a részedről, sok kapcsolást innen gyűjtöttem
(#) djcrash válasza Action2K hozzászólására (») Okt 6, 2011 3 /
 
nekem ez igy jo en ez wan. akinek nem tetszik ne olvassa ! 3000eurot koltottem zene cuccra 6 ewe hangositok es semmi cuccom nem ment tonkre kiwewe ha akarattal nyirtam ki. en igy merem ha nem tetszik akk ne olvasd Tovabbi szep napot
(#) bbalazs_ válasza hobbielektronika27 hozzászólására (») Okt 6, 2011 /
 
Vannak azok a bent marado gombok, az miert nem jo? Pl regi AT tapegyseg bekapcsoloja a hazon. Ingyen utanad dobjak, szerintem.
(#) proli007 válasza hobbielektronika27 hozzászólására (») Okt 6, 2011 /
 
Hello!
Hogy illegális vagy sem, azt döntsd el Te. De nem a rajz leszedésére gondolt, hanem annak használatára..
üdv! proli007
(#) hobbielektronika27 válasza proli007 hozzászólására (») Okt 6, 2011 /
 
Köszönöm, erre gondoltam
(#) Mybuster hozzászólása Okt 6, 2011 /
 
Hellosztok! Tudom hogy nem ide való na de mégis! Bontott km-h lett kiszedve ! Jó még valamire?
(#) hobbielektronika27 válasza proli007 hozzászólására (») Okt 6, 2011 /
 
GPS nyomkövetőt én szereltettem, be ha ellopnák az autót. De sajnos túl nagy a fogyasztása. Gondolkodtam egy sima kapcsolóban, de amilyen szerencsés vagyok pont akkor lopnák el a kocsit ha kikapcsolt állapotban felejteném
(#) hibbantpasi válasza Mybuster hozzászólására (») Okt 6, 2011 /
 
Szia!
A hőmérőt a hozzávaló párszáz forintos jeladóval hősaccolónak használhatod 10 V-os stabil tápról, forrpontnál ráadásul a led is elkezd villogni benne.

üdv:hp
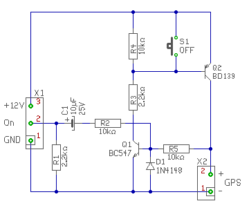
(#) Balaa16 hozzászólása Okt 6, 2011 /
 
Sziasztok!
Elkészült a riasztóm az otthonunkba. Csináltam rá hiba kijelzőt is. A képen látható a rajz. Eddig egy relével működtettem azt az áramkört, ami akkor ad áramot egy LED-nek, ha nincs AC táp. A kérdésem a következő: Hogyan tudom ezt megoldani relé nélkül? Valami tranzisztoros kapcsolásra gondoltam, de nem sikerült kitalálnom.
Üdv! Balázs

KÉP1.JPG
    
(#) Jáger László válasza Jáger László hozzászólására (») Okt 6, 2011 /
 
Nos a link nem akar működni. Megpróbálom még egyszer.Bővebben
(#) dizi válasza (») Okt 6, 2011 /
 
[OFF]Ha én nyitnék ilyen témát, már rég lakat kerülne rá.
(#) zolika60 válasza dizi hozzászólására (») Okt 6, 2011 /
 
Persze, mert már van. :yes:
(#) proli007 válasza Balaa16 hozzászólására (») Okt 6, 2011 /
 
Hello!
Mint egy denevér.. Minden fordítva van?
- A "Pluszos stabi" fejjel lefelé. De így még működni sem tud, mert a dióda az aksinál viszont fordítva van.
- A relé, pedig honnan tudja, hogy nincs hálózat? Mert ha az elmegy, az aki meg belép. Legfeljebb a feszültség csökkenésre működne ha az van.
- Érthetőbb lett volna, ha a relét a stabi bementi oldalára teszed.
- De miért nem jó úgy, hogy akkor van jelzés, ha van hálózat. Mert ha elmegy, akkor még a Led-is terhelje az aksit?
Ez a kapcsolás vagy nem így van elkövetve, vagy valami árulás van..
üdv! proli007
(#) Mybuster válasza hibbantpasi hozzászólására (») Okt 6, 2011 /
 
Köszi!
(#) proli007 válasza blackdog hozzászólására (») Okt 6, 2011 /
 
Hello!
"Opto csatoló nem jó mert amit kapcsolni szeretnék az egy külső eszköz."
Akkor három lehetőség van:
- Nem tudod hogyan működik az opto.
- Mi nem tudjuk hogyan működik az opto.
- Fogalmink sincs mit szeretnél csinálni.
üdv! proli007
(#) blackdog válasza proli007 hozzászólására (») Okt 6, 2011 /
 
Miven a magyar nyelvtannal mindig is gondom volt valószínűleg az utolsó.
Én csak a relét szeretném kiváltani mert nagy és hangos és nem megbízható.
Tehát relé helyett keresek relét.
Tudomásom szerint az opto kimentetét is valamilyen fix "logikai" szintre kell húzni.
Én viszont egy vezetéket szeretnék összekapcsolni vagy megszakítani függetlenül a kapcsoló áramkörtől. Reed relé eddig a legjobb megoldás, de bármilyen ötletet szívesen kipróbálok.
(#) proli007 válasza blackdog hozzászólására (») Okt 6, 2011 /
 
Hello!
- Ha egy DIP tokozású Reed relé számodra nagy és hangos, akkor lehet igazad, és jó füled van.
- "Én viszont egy vezetéket szeretnék összekapcsolni vagy megszakítani.."
Ezt tényleg csak egy relé, pontosabban egy kontaktus tud végrehajtani.
- ".. függetlenül a kapcsoló áramkörtől."
Gondolom itt a helyes megfogalmazás, "galvanikusan elválasztva a működtető áramkörtől.." Mert a függetlenül, azt jelentené, hogy az áramkör azt tesz amit akar, ez meg nem működik.
- "Tudomásom szerint az opto kimentetét is valamilyen fix "logikai" szintre kell húzni."
Ez erős tévedés. Az optónak fogalma sincs mit tesz. Ha a fototranyó szemébe világít a Led, akkor folyik a tranyón kollektoráram. Vagy is olyan, mint ha egy tranyónak a bázisárama lenne a fény. Hogy ezzel aztán ki mit tesz, az már magánügy.
- A "logikai" megnevezés annyiban álná meg a helyét, hogy általában csak két diszkrét állapotban használjuk az optót. Vagy vezet, vagy nem. Tehát egy bit információ továbbítására.
- De a "logikai szint" az egy másik fogalom, amit a Logikai áramköröknél vezettek be, hogy az egyes áramköri elemek egymás után kapcsolhatók legyenek.
Ez egy-egy rendszercsaládnál deklarálva van. (Pld. TTL v. CMOS..)
üdv! proli007
(#) rolandi350 hozzászólása Okt 6, 2011 /
 
Hali.
Kezdő vagyok ezért hozzátok fordulok segítségért.
Van egy időrelém.
Van benne 2 relé, tehát azoknak 3-3 láb kivezetve.
Van még továbbá 2 láb kivezetve, arra ha áramot adok elkezd visszaszámolni és az egyik relét átkapcsolja.
Miután lejárt a visszaszámolás átkapcsolja a másik relét is.
Ennyi az ő funkciója.

Ebből szeretném kihozni a következőt:
Tegyük fel van egy villanykapcsoló és egy lámpa és persze 230V áramforrás.

Ha a villanykapcsolót felkapcsolom égjen a lámpa maximum pl: 30 percig amennyire be lesz állítva.
30 perc után kapcsoljon ki a lámpa és az idő relé motorja is. (Ugyanis ez egy régi mechanikus fogaskerekes időrelé)

Tehát a villanykapcsoló felkapcsolása után mindenképpen kapcsoljon ki a lámpa és az időrelé motorja 30 perc után akkor is, ha a villanykapcsoló még mindig fel van kapcsolva.
Újbóli bekapcsoláshoz a villanykapcsolót le majd fel keljen kapcsolni ahonnan megint működik maximális 30 percig.

Na erre kellene nekem tőletek egy jól értelmezhető egyszerű bekötési rajz ha csupán ezekkel az eszközökkel meglehet valahogy oldani.

Előre is köszönöm a segítséget!
üdv. rolandi350
Következő: »»   1466 / 4059
Bejelentkezés

Belépés

Hirdetés
XDT.hu
Az oldalon sütiket használunk a helyes működéshez. Bővebb információt az adatvédelmi szabályzatban olvashatsz. Megértettem