Fórum témák
» Több friss téma |
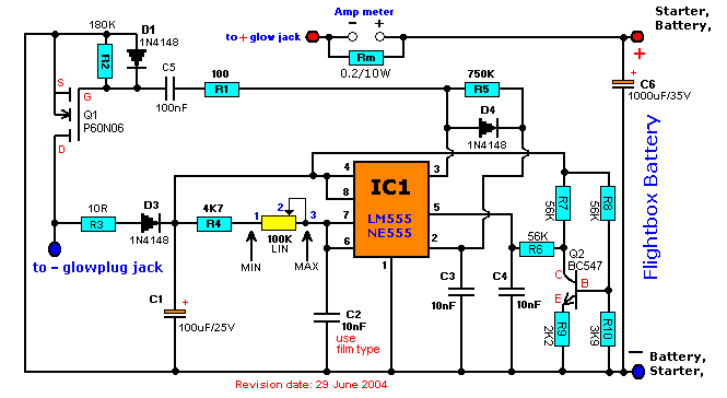
Startládát szeretnék készíteni belsőégésű motorral ellátott repülőmhöz. Ehhez kell némi elektronika, hozzáértők számára primitív, de nekem nem
. Kérek segítséget ebben.Valahogy így néz ki egy Power Panel Tehát, egy Power ládában van egy 12V Pb akku, a panelen van egy direkt 12v banándugós csati starternek (egyenáramú motor), van egy polaritás váltó kapcsoló üzemanyag pumpához, van meg ott egy morzekapcsoló ugyanahhoz a pumpához, és van egy banándugós csati izzítógyertyának. Az utolsónak az áramellátásáról annyit, hogy általában 1.2-1.5V feszültséggel izzítják és 5A-nál többet nem adnak rá. Ezért van ott az ampermérő is. Részben azt is mutatja, ha gyertya kakukk. Nos, a következő megoldásokat szeretném itt összegyűjteni: 1. Digitélis fesz és árammárő vagy áramgenerátor; 2. Polaritásváltó (max80A, 12V); 3. a kijelzőt le szeretné, cserélni LEDre vagy LCDre. Fontos, hogy nyári napon is jól látható maradjon; 4. Szuper lenne, ha lehetne mérni egy másik akkumulátor jóságát terhelés alatt (10-50A, 12V). Egyenlőre ennyi . UI:kicsit programozok PICben.
Az egyik nitro-őrült barátom ajánlásával szeretnem véleményezni a következő izzítós áramkört. Meg tudjatok nézni, mennyire hülye-biztos ill, magyarázni, hogyan működik?
Működni biztos működik. Első ránézésre azért szokatlan talán, mert:
1. Az izzítógyertyán keresztül kap áramot, így nincs kapcsoló amit bekapcsolva felejthetnél. 2. Nagyon keskeny impulzusokkal van hajtva a gyertya. 3. A FET-et is úgy kell meghajtani, hogy hajlandó legyen gyorsan reagálni.
Ami működik kár megjavítani.
![]() De saját érdekedben vedd komolyan az után építést, főleg a visszacsatoló tranzisztoros részen ne nagyon módosíts. Érdemes lenne egyébként körülnézni, milyen "egytokos" kapcsolóüzemű áramgenerátorok vannak a piacon, lehet kevesebb vesződség lenne vele. Vagy nem.
nagy igazsag, mi mukodik, azt nem kell jabbatenni. De mivel ez az egesz DIY szellemeben zajlik, igy kerdezem az okosoktol, hogy hatha. En csak ullok es jegyzetelek.
Pl. hogy lehetne ezt PICre helyezni. Vagyis, a FETet PICcel vezerelni, a picet meg potival. Ampermero helyere egy ADC-t terveztem. Milyen kapcsolassal tudom biztonsagosan osszehozni? Ennek alapjan vezerelnem az ertek kijelzo diodakat [8.8]
Ha PIC-el vagy egyéb uC-el akarod vezérleni, akkor a PWM modullal kell megbarátkoznod. Ennek a lényege, hogy a kitöltési tényezőt (x idő alatt milyen arányban van a FET nyitott/zárt állapotban) variálod, az izzítógyertya pedig kis szerencsével lesz olyan szíves kiintegrálni a rajta átfolyó áramot.
Mivel a gyertya hőmérsékletével az ellenállása valószínűleg nő, a uC-el figyelned kell a rajta átfolyó áramot, ennek megfelelően korrigálni a PWM-et. Figyelni kell azonban, hogy az árammérés a PWM-el szinkronban legyen, illetve a mért értéken el kell végezned a PWM miatti visszaosztást is. Ez egyébként nem feltétlen triviális feladat, ha nem elég gyors az ADC.
Szia, a PWM legalabb elmeletben de ertem, hogy mit hogy merre. De ez a korrekcio kicst zavaros nekem. Ez mar a folyamatiranyitast surolja, es ha nem tevedek valamilyek fures fuggvennyel kell majd megoldanom.
Kb. annyiról szól a dolog, hogy az izzító gyertyán mindegy, hogy pl. 5A egyenáramot, vagy 10A-t, de 50% kitöltési tényezőjű négyszögjel mellet hajtasz át, ugyanannyi hőt ad le.
A feladat annyi, hogy rákapcsolod a tápot a gyertyára, megméred az átfolyó áramot, és az alapján meghatározod a be/ki arány. Tehát, ha mondjuk 40A folyik át, akkor 12%-os kitöltési tényezőt kell beállítanod. Ekkor ugyan rövid ideig 40A folyik, de neked a kijelzéshez át kell számolnod, hogy ez mégis csak konstans 5A körüli áramnak felel meg. Mivel a hőmérséklet növekedésével nő a fémek ellenállása, ahogy melegszik követni kell. Arra kell ügyelni, hogy az árammérés az idő alatt történjen, amíg a FET nyitva van, különben fals értéket kapsz. Illetve, hogy az ADC a legrosszabb esetben is gyorsabb legyen, mint a legkeskenyebb impulzus.
ok, vettem, koszonom a tanacsot...
Igyekszem helytallni
Hello!
Szedett mar valaki szet egy 3CH helikopter taviranyitojat? (neten kerestem, de nemtalaltam) Erdekelne hogy hogyan is mukodik az egesz. Mivel, volt 1 projectom, amiben egy kisautot iranyitottam PC-vel, egy programmal. Es most lenne egy 3ch helikopter, elerheto aron, es miert iranyitanam a sajat taviranyitojaval, ha ezt PC-vel is megtehetem ..A mostani auto ugye megy, elore-hatra, jobbra-balra. Ezek szerint: 1.rele -elore 2.rele -hatra 3.rele -jobbra 4.rele -balra Ez igy 1xu, de a helikopter taviranyitasanal ez hogy megy? (csak az ado reszet szeretnem kicserelni, a mostani hardveromnak) Ha esetleg valakinek van, es meg nemszedte szet, az legyen szives nyissa ki, es egy kepet toltson fel! ![]() UI: Vagy ha, valakit erdelne hogyan is mukodik az en kis szerkezetem, akkor szivesen megosztom.
Nos, a heli sokkal finomabb iranyitast igenyel. Szerintem erdemes kesz ado-vevo kombot venni, es elfelejteni a relet. Ugyanis a kov kepen muxik (adbsztrakt)
1. van 3 potmeteret (arra az esetre, ha eltorne az eredeti meter )2. Van egy analog-digitalis konverter (ADC) ->> PWM 3. Van egy 50Hz multiplexer - masodpercenkent leolvassa a potik erteket es PPM jelet general. 4. van egy modulator, mely valamilyen protokol szerint becsomagolja azt es FM modulalja, vagy meg jobban belebonyolodik (FM, PCM <512, 1024, 2048>, Szort Spektrum etc) 6. Van egy vevo, mely kibogozza, hogy mit kapot, es atalakitja a PPM jelet 3 csatornanyi PWM-re. 7. Csatornankent a szervok megapjak a sajat PWM jeluket, es anna szavara kiternek (ezt 50szer megkapjak masodpercenkent). Es hat, ott a jeltisztitas, hibakereses, hibajavitas, FaileSafe, csatornamixeles (helinel jo ha van 3 szervo, ami a fotanyert iranyitja, es egy kell a farokhoz is) es mas finomsag. A mechanika egyszeru. Kuldom a Bővebben: Linkkepet: Ha szerencsed van, 10 matyiert veszel egy regi ado-vevot.
Koszi a valaszt.
Amugy ez komboban van, geppel meg mindennel egyutt ilyen kinai * , bar ha megvigyazod nemtorik ossze. De szerintem legjobb ha megveszem, es ugy okoskodok ki valamit ![]() Meg infozok hogy mire jutottam *Olcsó áru !
http://www.youtube.com/watch?v=4BQJPpm0Mfk&feature=related
Valami ilyesmi az enyem is. Es erre gondoltam: http://www.youtube.com/watch?v=9tt3Or-JUoo&feature=related |
Bejelentkezés
Hirdetés |




. Kérek segítséget ebben.
. UI:kicsit programozok PICben. 
..