Fórum témák

» Több friss téma
Fórum » NYÁK terv ellenőrzése
 
Témaindító: Paso, idő: Okt 4, 2005
Lapozás: OK   61 / 203
(#) reloop válasza Davidd hozzászólására (») Okt 26, 2011 /
 
Köszönöm Köbzoli a besegítést!
A 6-os lábra menő kondenzátor polaritását megfordítottam a bal oldalon, mert úgy felrobbanna. (Kipróbálva ) A másik oldalt rád bízom!

Két tda.JPG
    
(#) Davidd válasza (Felhasználó 13571) hozzászólására (») Okt 26, 2011 /
 
Udv.Rosszul irtam le.en ugy ertettem hogy arrol a piros valamirol,mert en nem talalom sehol.(5 verzio,nemeredeti(arra ertem hogy hogyan kell feliratozni)
(#) Davidd válasza reloop hozzászólására (») Okt 26, 2011 /
 
Koszonom.Tenyleg,ott a kimeno a minusz agba fog mindig menni(ugye azert kellett megforditani?)Mar ki is nyomtattad? Vagy honnan tudod?(Kezdovagyok meg).Fu bakker igazad van megcsereltem a polaritast most neztem at.
(#) reloop válasza Davidd hozzászólására (») Okt 26, 2011 /
 
A tervező program használatát beszéljük meg itt. Bővebben: Link Hasznos átolvasni a témát, keresd Alkotó leírását.
Több dolgot is finomítottam a bal oldalon. Az említett kondi pl. távolabb is került a hűtőbordától, hogy ne melegedjen.
(#) janikukac hozzászólása Okt 29, 2011 /
 
Sziasztok ! Rákukkantana valaki erre? Át kellet rajzolnom a fejlesztő nyákját, mert nem voltak megfelelők a furatok, meg a forrpontok nagysága. Kb kész lettem a rajzzal. Kérem valaki nézze át. Remélem nincs sok hiba, bár a táp résznél, a bal felső részen valamit lehet elbénáztam, de majd az okosabbak rájönnek.

Mindent köszi előre !
(#) proli007 válasza janikukac hozzászólására (») Okt 29, 2011 /
 
Hello!
Alapvetően a táppal van gond. A +5V nincs a PIC-re kötve, de a nyomógomb sornak sincs meg a GND-je. Pontosabban a negatív betáp, nem megy a stabira..
De S6 kapcsoló a Jack előtt van, akkor hogyan dugod be?
üdv! proli007
(#) janikukac válasza proli007 hozzászólására (») Okt 29, 2011 /
 
Szia ! Köszi, de már megoldottuk az összes problémát. Ezen felül még a gombokkal voltak más bajok, nem volt megfelelő négyzetháló se rajta, + sok-sok minden, de mind javítva lett. Azért köszi a fáradozást ! Épp most fogok fotozni, meg forradalmian először ónozni a panelt.. Üdv !
(#) aandcs hozzászólása Okt 30, 2011 /
 
Tisztelt hozzáértő urak.
Lenne egy kapcsolási rajzom, amit ha szépen kérnék valaki Sprint Layoutba tudná varázsolni, hogy nyomtatható nyákterv legyen?
Mert kb majdnem az elején elakadok.
Előre is köszönöm, ha valaki szánna rám időt, és abban az esetben tennék is fel linket.
Előre is köszönöm a figyelmet.
(#) sastas01 válasza aandcs hozzászólására (») Okt 30, 2011 /
 
Hogyha megosztod velünk eme rajzolatot lehet tudunk segiteni .
(#) aandcs válasza sastas01 hozzászólására (») Okt 30, 2011 /
 
"Ami azt illeti építettem áramgenerátort,meg relés kapcsolást is,de ami az abszolut kedvencem az a Lágyindítós PWM."
Egy linked adok neked ami nekem adta az alapötletet:

http://www.atx-netzteil.de/pwm_softstart_softstopp_mit_tl494.htm
Annyi különbséggel építettem meg,hogy a BUZ11 helyett egy IRFZ44N-es FET-et építettem be.A C3-as kondi 100V-os legyen,és a motor melletti dióda legalább 10-15A-ert bírjon ki és akkor nem lesz baj.
Az áramkörben szereplő trimmer,vagy poti az nem a fordulatszámot szabályozza,hanem a maximális fordulatig eltelt felfutási időt.
Sok sikert

Ez lenne amit kaptam üzibe, és az oldal ahol fenn van a softstart, némi módosításokkal el is készült, működik is az illetőnél, ígért is rajzot, csak sajna nincs fenn, és kéne vele haladni.
Ezért lenne oly fontos részemre a segítségetek.
Köszönöm.
(#) aandcs hozzászólása Okt 30, 2011 /
 
vagy nagyon sokáig tart, vagy nagyon nincs ideje senkinek segíteni ebben?
(#) Eticsiga hozzászólása Okt 30, 2011 /
 
Sziasztok!
Készítettem egy nyáktervet az oldalon található Egyszerű nagyáramú RGB led vezérlőhöz. Bővebben: Link Átnéztem már többször és nem találtam benne hibát (ami nemjelent semmit) légyszi megnéznétek
(#) aandcs válasza (Felhasználó 13571) hozzászólására (») Okt 30, 2011 /
 
Köszönöm szépen a segítséget, és a bele fektetett energiát.
(#) proli007 válasza Eticsiga hozzászólására (») Okt 31, 2011 /
 
Hello!
Mondjuk a stabilizátor GND nincs összekötve a bemeneti 12V negatív pontjával. A 100µF-nak jó kis méretű rajzolatot és kis helyet választottál, pedig üres a panel mellette. ISP csatlakozó nincs kialakítva, ezek szerint programozóval programozod fel az AVR-t?
üdv! proli007
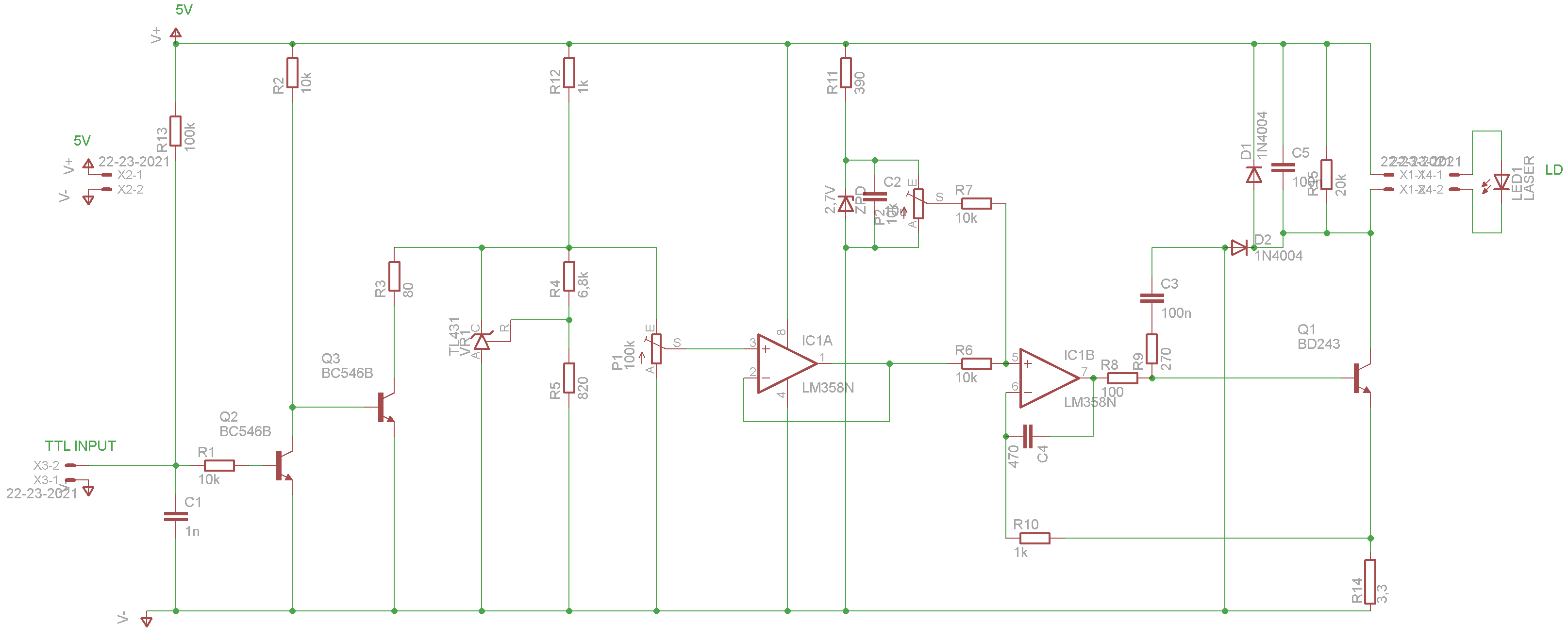
(#) Szebence hozzászólása Okt 31, 2011 /
 
Sziasztok!

Valaki átnézné a nyáktervet, hogy 100%-ban megegyezik-e a kapcsolási rajzzal? Előre is köszönm!
(A nyákterv Sprint Layout 5-tel készült.)
(#) proli007 válasza Szebence hozzászólására (») Nov 1, 2011 /
 
Hello!
A nyák jó, az áramkör kevésbé.
Bár nem ismerem a lézerdiódák lélektanát, és nem tudom mekkora áramok lettek célul kitűzve, de..
- A TL431 R4/R5 ellenállás értéke nem lehet megfelelő. mert akkor a stabinak 23V-ot kellene stabilizálni. Itt a tápfesz csak 5V.
- Amúgy a két stabilizátor teljesen felesleges, ha csak nem volt valami szándékos összefüggés az alapáram és a zéner hőfokfüggése között. Akkor viszont nem jó helyen van a zéner elhelyezve.
üdv! proli007
(#) Szebence válasza proli007 hozzászólására (») Nov 1, 2011 /
 
Értelek! Köszi, hogy leellenőrizted!
Kaptam egy nyák tervet, csak annak a mérete majdnem a duplája volt ennek. Arra azt mondták, hogy 100% hogy működik, azt építsem meg egy az egyben, mert azt más is megépítette és működik. Közben megkaptam az elvi rajzot is, utána összeegyeztettem a nyáktervvel és valóban egyezett az elvi rajzzal, ezután megterveztem én is a nyákot, így lett akkora amekkora.
A működéséről annyit, hogy az R14-es ellenállással lehet meghatározni a maximális kimenő áramot. Lézerdiódánként változó, vörös lézernél kb olyan 300mA-re lesz szükségem, zöldnél olyan 4-500-ra kéknél pedig 6-700mA-re.
(#) proli007 válasza Szebence hozzászólására (») Nov 1, 2011 /
 
Hello!
Igen működik, ahogy írják, csak éppen hogy?
- Ahhoz, hogy a kimenőáram 700mA legyen, az R14 ellenálláson 0,7A*3,3ohm=2,31V feszültség szükséges.
- A műveleti erősítő erősítése R14-re nézve egyszeres, tehát ehhez a kimeneti áramhoz, az R6/R7 közös pontján 2,3V feszültség szükséges.
- Mivel a vezérlő feszültségeket R6/R7 felére osztja le, P1 potin 4,6V feszültség szükséges, amennyiben P2 minimumra lenne letekerve. (Ez a legrosszabb helyzet P1 szempontjából, de ez már P1 tetején majdnem a tápfeszültséggel azonos feszültséget jelent.)
- Ha kiszámítjuk R4-R5/R12 feszültségosztó osztását, akkor Uki=Ube(R4+R5)/(R4+R5+R12)=5V(0,82k+6,8k)/(0,82k+6,8k+1k)=4,42V. Vagy is tényleg majdnem teljesül, a 4,6V feszültségigény.
- Csak éppen a TL431 akkor stabilizálna, ha R4 ellenálláson 2,5V feszültség esne. De itt UR4=Ube(R4/(R4+R5+R12)=5V(0,82k/(0,82k+6,8k+1k)=475mV. Vagy is mint ha a TL431 ott sem lenne.
- Vagy is éppen működik, csak az egész erőlködésnek értelme nincs.. A potikkal beállított minimum-maximum áram egymással szorosan összefügg, vagy is a visszahatás miatt egyik beállítása után, a másikat is állítgatni kell.
üdv! proli007
(#) Szebence válasza proli007 hozzászólására (») Nov 1, 2011 /
 
Értelek! Ugyan én nem számoltam át azokat a dolgokat amiket levezettl, nem midnet, hiszek neked. Azért kipróbálni kipróbálom egy olyan lézer diódával ami már nem kell, nem sajnálok. Egyébként a kimeneten pl zöld lézernél olyan 2,6 nagyon maximum 2,9V-nak kell lennie 3-400mA mellett.
A vörös diódák kb 3V-on üzemelnek a kék pedig 4 egész pár tized Volt.
A héten nem, de a jövő héten szeretném kimarni a nyákot és kipróbálni.
Egyébként nagyon szépen köszönöm, hogy így ennyire részletesen kielemezted és foglalkozol a témávval!!
(#) proli007 válasza Szebence hozzászólására (») Nov 1, 2011 /
 
Hello!
Kéknél,már kapásból nem jó, a 3,3ohm, mert 700mA mellett a diódára csak 2,7V jutna. Úgy hogy számolgatni azért mindenképpen kell.
De elsőre, soha nem a lézerrel kel gyikolni egy áramkört, hanem egy ellenállással műterhelés gyanánt.
üdv! proli007
(#) Szebence válasza proli007 hozzászólására (») Nov 1, 2011 /
 
Esküdni mertem volna, hogy valamelyik hozzászólásoba leírtam, hogy az R14-nek lézertől függően kb 0,3 - 5 Ohm között kell lennie. Igen, számolni kell majd!

Ha midnen igaz, akkor a vörös és az infra diódáknál (zöld lézer) 3,9 Ohm-os ellenállás kell kéknél pedig 0,82.
A műterhelés jó ötlet. Mielőtt betesztelném az áramkört, lemérem a lézerdióda belső ellenállását és beszerzek egy olyan értékű ellenállást.
(#) storm hozzászólása Nov 5, 2011 /
 
Sziasztok!
Szeretném a véleményeteket kérni az csatolt nyáktervről. Egy A osztályú füles erősítő lesz belőle. Aki épített már több erősítőt legfőképp attól kérdezem, hogy nem-e baj, hogy így tele van zsúfolva az egész? Ettől lentebb már nem lehetne szerintem redukálni a vezetősávok hosszát. A nyák elkészítésével nem lesz gond, csak a méretei miatt adódó esetleges gejedések vagy zavarok idegesitenek.
(#) kzolt hozzászólása Nov 7, 2011 /
 
Sziasztok!
A Hobby elektronika 2003/02-es számában található egy Urbán-féle hifi előerősítő LM1036-tal. Nekem ez a szám ugyan megvan PDF-ben, de a nyák és beültetési rajz elég rossz minőségű. Máshol nem találom. Esetleg ha megvan valakinek ez a lap, szeretnék egy jó minőségű másolatot kérni, akár szkennelve, akár lefényképezve. Köszönöm!
(#) röntgen válasza kzolt hozzászólására (») Nov 8, 2011 /
 
Nekem is csak a pdf van meg, de lehet hogy az eredeti alapján újra kellene terveznek, így akár a méretet is az igényeidhez igazíthatod.
(#) röntgen válasza kzolt hozzászólására (») Nov 8, 2011 /
 
Vagy lehet jobb megoldás, ha beleolvasol itt.
(#) kzolt válasza röntgen hozzászólására (») Nov 8, 2011 /
 
Már próbáltam az oldalon is, de nem találom. Azért köszi.
(#) röntgen válasza kzolt hozzászólására (») Nov 8, 2011 /
 
És az újra tervezés?
(#) kzolt válasza röntgen hozzászólására (») Nov 8, 2011 /
 
Az lesz, csak arra gondoltam, hogy ez így biztos gerjedésmentes.
(#) pepe091 hozzászólása Nov 10, 2011 /
 
Üdv!

Abban szeretném kérni a segítséget, hogy nézzétek, meg hogy jó-e illetve működőképes-e ez a nyák.(Első nyák tervem ) A nyákot ez a kapcsolás alapján csináltam: Bővebben: Link

Az Out-ot meg a 4-es lábat majd felül szeretném összekötni vezetékkel.
A vcc meg GND meg az out ra egy 3 csatlakozós sorkapcsot szeretnék rakni.
És a vasalásos megoldással szeretnék próbálkozni.

Köszönöm előre is a segítséget!

ne555.lay
    
(#) vicsys válasza pepe091 hozzászólására (») Nov 10, 2011 /
 
A nyák tervezés nem pöttyök lerakásával történik. Tessék alkatrészeket letenni és azt kötni. Az alkatrészek pozíció vagy érték feliratai meg ne a fólia rétegen legyenek.
Itt van Alkotó kolléga leírása a használatról.Bővebben: Link
Következő: »»   61 / 203
Bejelentkezés

Belépés

Hirdetés
XDT.hu
Az oldalon sütiket használunk a helyes működéshez. Bővebb információt az adatvédelmi szabályzatban olvashatsz. Megértettem