Fórum témák
» Több friss téma |
Fontos: PICKit2 klón építése tanácsok
Mást még nem. Nem lehet két egyformát egyforma hex-el, egymás után égetni?
De lehet. Viszont az oscal bekavarhat. Törlés megy? (Mellesleg, nem kell kidobnod a pic-eket, mert 99%, hogy jók!)
Törlés megy hiba nélkül, viszont utána hibás lesz az OSCCAL értéke, de azt manuálisan vissza tudom állítani. Auto Regenerate-nél is failed lesz
Téged nem figyelmeztet az alacsony VDD-re? Próbáljam meg Use Vpp first-el is?
Nincs. Nincs a PK2-őben? Zenetom adapterét építettem meg. Viszont azon csak foglalat van. Teszek egyet.
Nálam minden okés volt. Természetesen, próbáld ki. Illetve: Tools/calibrate Vdd... -nél (PIC nélkül!!!!), mérhetnél. (ugye van multimétered?)
Valamint: a Tools menüben a Fast programming ne legyen bepipálva. Laposról vagy asztali gépről nyomod?
Forrasztok. Nem kell mellé egy nagyobb kondi is? pl.:100uF? Laptoppal programozom. Az USB csati 5.03V-ot mértem. Megmérem a PK2 Vdd-jét is.
Írtam, hogy többeknek (pl Patexati) gondot okozott, ha az USB táp magasabb volt, mint 5V.
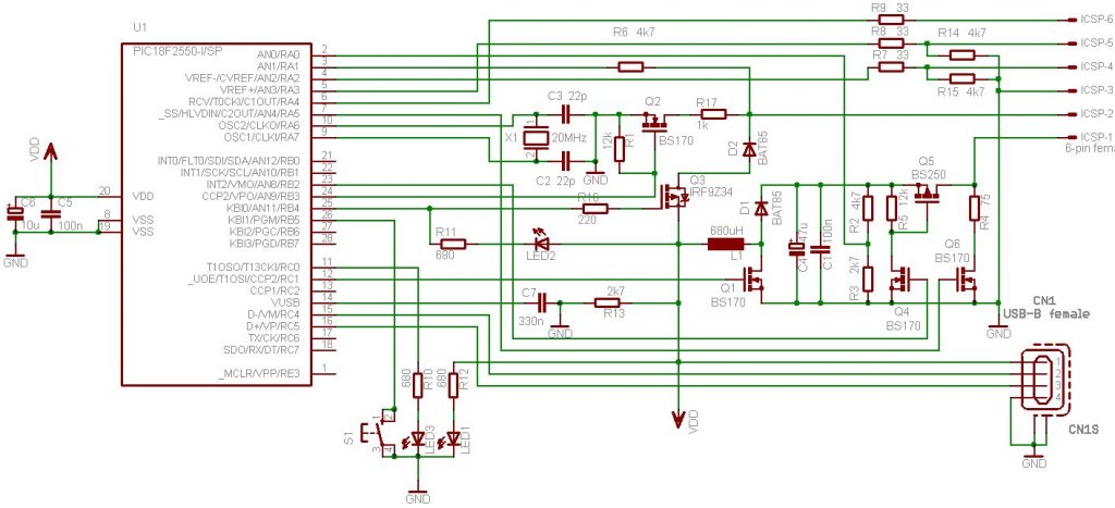
Hogyan lesz az 5.03V -tól 4.5V a programozandó pic Vdd tápja? Ez kevés a biztonságos törléshez (16F628 -nak 4.7V kell minimum.) Milyen kábelt használsz? Jól van megforrasztva? Esetleg az alkalmazott P-FET nem nyit ki rendesen? IRF9Z34 van benne? Próbáld meg IRF7314 típussal (tudom SO8 tok, de a Vgsth = -0.7V!!) szemben az IRF9Z34 Vgtth max. 4V Id=250uA -nél. Egy rosszabbul sikerült példányon eső feszültség nagy lehet a pic tápárama mellett... Milyen típus a dióda - írtad, hogy BAT46 - 0.3V @ 3-6mA. A furatszerelt példányomban 1N5819 van, a 0.3 V -ot 200mA -nél éri el a nyitófeszültsége. 4.95V USB tápnál kiadja a IRF7314 és a 1N5819 a 4.75V -ot...
Nem tudom hogyan lesz 5V-ból 4.5V. IRLZ34N. Az jó lenne, ha készítenék egy 5V-os tápot és azt kötném az Adapterre és a PK2-re pedig kötök mondjuk egy 10-s ellenállást? 4.65V-ot mértem a Vdd kalibráció közben.
Pedig nekem az van ott... De akkor Vicsys miért azt tett bele? Neki miért ment a programozás? Vagy csak a felismerést tesztelte?
Biztosan P-MOSFET kell a Q3 pozícióba. Nem tudom mi a baj a kép feltöltéssel, ez a kép nálam még megnyitható volt. Más, már feltöltött képet sem lehet megnyitni.
Tudom. Akkor kicserélem. Szóval Vicsys elnézte és csak azt tesztelte, hogy felismeri-e. De, akkor, hogyhogy legelőször sikerült a programozás?
A pic -et törölt állapotban veszed, ha nem sikerül a törlés, nem számít ekkor... Csak a pgn -t utálja ...
Szóval ha ezt a FET-et hagyom nem tudok újraprogramozni törlés után? Mi az a pgn?
Ja jó. Azt hittem a PIC nem szereti
A PNG-t miért lehet feltölteni, ha utána nem lehet megnyitni?
Mindenképen cseréld ki P-MOSFET -re, az N-MOSFET nem ide való...
Bocsánat, ha csere történt! Vettem néhány darabot és abból ültettem be. Igaz a forrasztás előtt én sem néztem meg, csak beraktam, teszteltem. Mivel a troubleshot és egy égetés is sikeres volt, nem feltételeztem, hogy nem az lett beültetve. Na ebből is tanultam, hogy a megrendelt alkatrészeket egyesével át kell nézni beforrasztás előtt. Bocsánat a kellemetlenség miatt!
Zsolt! Azért bátorkodtam javasolni, hogy itt folytassuk, mert ez nem PIC-es kérdés, hanem konkrétan PICKIT2 téma. Nem akartam bekavarni, csak a jószándék vezérelt! Remélem nem értetted félre...?
Azért írtam a választ, mert ott vetették fel a problémát, sokak nem is értették, hogy mindenki jóindulata ellenére, a bevált kapcsolás nem működik. Mindenkinek megvan a tévedéshez való joga, nekem is többször kell megnézni a halvány szürke felíratot a fényes fekete műanyagon. Aztán engem is ért már olyan, hogy több egyforma alkatrészt rendelve / vásárolva egy csomagban nem egyforma alkatrészek voltak...
A tesztelés is sikeres volt Nálad is és Pcrolandnál is új kontrollerrel. Ez is félrevezetett mindenkit. A baj csak a törléssel jött elő... Nem értettem félre, csak egy kicsit zavar abban a két témában a hozzáállás... Egymást bántják. Pedig néha csak egy apróság a hiba oka, amit a felületes szemlélő (kezdő) nem is vesz észre, amit esetleg a fordító elrejt előle, stb, de mindenki másnak magától értetődő volt, régen beállította (rég el is felejtette, hol is kellett). Aztán a szegény kezdő nem találja. Ha nem tudok, vagy nem akarok (a hozzászóló írása, hozzáállása miatt) válaszolni, akkor csendben nem válaszolok... Bocsálat, le kellett valahova írnom. Pcroland: Vizsgáld meg az összes rosszank itélt pic -et a fet cseréje és a kidobásuk között. Az osccal érték egy retlw utasítás paramétere. A betöltött hex állomány is felülírhatja. A fordításkor is meg lehet adni. - Olvasd ki az új kontrollert, nézd meg a legutolsó helyen levő utasítást, a forrásba írd bele, fordítsd le. A hex a jó értéket fogja betölteni... - Beduggolás utáni fordításkor az utolsó címre ne fordíts utasítást.
Nem egészen értem, mert pcroland-al kapcsolatban nem emlékszen bántó, vagy sértő momentumra. Ha nem rá gondolsz, akkor pedig nem állja mega helyét az indok. De szerintem hagyjuk...
Új eszközleíró jelent meg a PICKit2 -hoz: PICkit2 device file 1.62.14 A PIC18FxxK22 adatmemória kezelési hiba javítva, 16(L)F1508-1509 hozzáadva. A 16C83, 16C84, 16F83, 16F84 típusokkal bővített leíró pedig a mellékletben...
Sziasztok! Kicsit átterveztem ezt a pickit 2 klón nyákját mini usb-vel szerelve. Megnézné nekem valaki a mini usb-t, hogy jól kötöttem-e be? Köszönöm!
Itt van Szilva fórumtársunk kipróbált terve... A FET-ek G és S elektródája közé érdemes 100K ellenállást tenni (ahol még nincs még).
Nem tartom kifejezetten jó ötletnek a Vdd állítás nélküli klón építését...
OK Köszi. Most nézem, hogy a Szilva nyákrajzán van még egy Fet. Az "enyémen" pedig nincs. Akkor megcsinálom Szilváét mini usb-vel. Akkor a SZiváéhoz is kell 100k-s ellenállások? Köszi.
Nem árt, mert nélküle sokaknál tönkre nemtek fet -ek a bemérésnél, ha nem indult a program elsőre.
Üdv
Ha lenne valakinek smd PIC programozásához szükséges adapter nyákterve, azt szívesen legyártatom. (biztos jó pár emberkének kellene) Én is mindig bajban vagyok ezek "beégetésével", (mindig más csinálja ezt) mert csak dip tokos adapterem van a PIckit 2-m höz. 1-2 ilyen gyári nyákot már láttam, de ahogy a képekből kivettem, a lábaknak süllyesztett marás van. Viszont ez sajnos nálunk nem nem megoldható.
Én az SOIC-re rá szoktam forrasztani vékony vezetékeket(0.1...0.2 mm) és tüskesort. A tüskesorra rátapasztom az IC-t nyersgumival, addig megáll. Sokszor így tesztelek PIC-eket, kibővítve a tüskesort...
|
Bejelentkezés
Hirdetés |




Téged nem figyelmeztet az alacsony VDD-re? Próbáljam meg Use Vpp first-el is? 






A PNG-t miért lehet feltölteni, ha utána nem lehet megnyitni? 



