Fórum témák
» Több friss téma |
Vettem hozzá bordát, de kisebbet mint a leírásban, szándékozom nagyobbat venni, mert meglepően felforrósodik... Nem hittem volna, hogy 1 db ventilátorral is ez lesz.
Hétfőn veszek hozzá ellenállást, majd írok mi történt
Itt egy másik verzió, akármilyen nagyobb teljesítményű (pl. BD241, BD243, de akár bd135 is megy csak nem szabad sok ventit rákötni mert elpukkan) tanyóval működik, én ezt használom. A tranyó (BD243) 1 ventilátornál szinte semmit nem melegszik azért raktam rá egy 2x3cm-es bordát a biztonság kedvéért.
Helló!
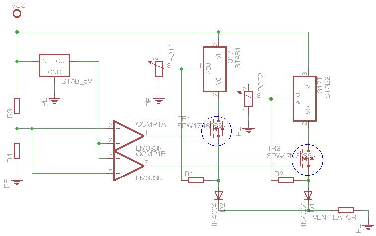
A számítógépemben az alaplap normál esetben 8,4 V-ot ad a ventilátornak, viszont ha a proci hőmérséklete 55 fok fölé emelkedik, 12 V-ra vált. Azonban a fordulatszám ezeken a feszültségeken 7000 és 9000 körül van, és igen-igen hangos. Bár alkalmas programmal lehalkítom (3000 és 5000-es rpm-re), az igazi egy szabályozó áramkör lenne, ami az alaplap feszültsége alapján állít be új értékeket. Az áramkör terve itt van csatolva. R3=R4, így 4,2 vagy 6 V-ot hasonlít össze 5V-tal a két komparátor, és a komparátorok kimenetével szeretném vezérelni a két tranzisztort, hogy éppen a 3,7 vagy a 6 V-os forrásból kapja a ventilátor az áramot. Kell még bele egyéb alkatrész? A bekarikázott MOS tranzisztorok helyére milyen típust válasszak, vagy jobb lenne-e bipolárissal megoldani? Esetleg van egyszerűbb módja ennek a szabályozásnak? Sajnos a hűtőbordáknak meglehetősen nagy a hőkapacitása, így lassan jelzik, ha melegszik a CPU, másrészt nem is tudok termisztort tenni a lamellák közé, olyan sűrűn vannak. Üdv: Dani
Sziasztok!
Megépítettem én is ezt. 420 Ft-omba került és frankón működik (nálam 2 db 120 mm-es ventilátort vezérel). Viszont szeretném az alaplapon kiolvastatni legalább az egyik ventilátor fordulatszámát és nem igazán tudom, hogy hogyan kellene. Valaki azt ajánlotta, hogy simán kössem be a 3pines ventilátor sárga (hall elemhez tartozó) kábelét az alaplap adott pinjére és kész is. Tényleg? Én a vezérlőt közvetlenül a tápról egy molexből etetem. Nem kéne az alaplapi 3pines csatira a GND-t is kivezetni? A táp felől sztem nem jut el a molex GND-je az alaplapi 3pin-hez, hogy meglegyen az áramkör. Vagy igen? (Zsír új a gép, nem akarok kísérletezni vele. A táp elmenőivel, meg egy párezer forintos ventilátorral még csak csak, de az alaplappal nem) Kíváncsian várom a hozzászólásokat! Üdv: wallair
Tényleg elég csak a hall elem vezetékét bekötni az alaplap megfelelő pinjére. hmmm
Ezek szerint egységes a GND a gépben?
Sziasztok,
Hogyan lehet a számítógép tápjáról jövő fix 12 voltból csinálni 11-10-9-8-7-6-5-4 voltot? Van erre ésszerű lehetőség? A tervem az, hogy ha megvannak ezek az értékek, akkor egy több állású forgókapcsoló beiktatásával szabályozom a fordulatszámokat. A potméteres és a hőmérséklet vezérelt megoldás nem jön be. Köszi
Szia!
Fogsz egy LM317-et és egyedi ellenállásokból megcsinálod a feszültségosztókat, amiket aztán külön-külön rákapcsolsz az IC-re.
Szia,
Köszi az infót, addig eljutottam, hogy itt kiszámoltam a feszültségosztókat.Bővebben: Link De az IC és a kapcsoló bekötésével már nem vagyok tisztában. Bocs ha hülyeségeket kérdezek, de nem értek sokat az elektronikához (ezen próbálok most változtatni).
Na most ebben az esetben mégiscsak a potenciométeres megoldásnál kellene maradni, de nem csak úgy simán bekötve, hanem az előbb említett LM317-el kivitelezve. Bővebben: Link
Bővebben: Link
Köszi szépen. Megpróbálkozok vele.
Szia!
Közben változott a helyzet, kaptam egy ilyet: Aerogate 2 Ezzel csak az a bajom, hogy 7 voltra tud leszabályozni. Ha bekötök a ventilátor és a szabályzó közé 3db ilyet dioda akkor elvileg 2,1 volttal kevesebbet kapna. Itt olvastam a fórumban erről (diódánkén -0,7v) . Az nem baj ha a maximális fordulat is csökken, úgy sem használnám a ventiket full fordulaton. Járható ez az út? Előre is köszi. Gábor
Segítséget kérnék,hátha valakinek megvan.Pc ventillátor motor vezérlő kapcsolási rajzát keresem de 12 v,80 A-es
tehát 960 Wattos motort vezérelne.Előre is köszi.
Sziasztok!
Csináltam egy ventilátor szabályozót LM317-es IC-vel, az ellenállásokat úgy számoltam ki, hogy a maximum kimenő feszültség 12V legyen. A problémám az lenne, hogy ha rákapcsolok 12V-ot, akkor a kimeneten maximum csak olyan 5V körüli értéket mérek, illetve ha a bemenő feszültséget növelem (kb. 18V-ig), akkor sem változik a kimenő feszültség számottevően. Mi lehet a hiba? Esetleg az IC rossz?
Rossz az osztó értéke, a felső tagra kb. 240 ohm-ra emlékszem. Változtass az alsó tagon, a feszültségnek is változni kell.
Sziasztok
Találtam a kacatjaim között egy pc ventilátor szabályozót ami valamiért nem tökéletes.Két ventilátor hőmérsékletét tudja mérni celsiusban és fahrenheitben valamitn a ké ventilátor fordulatszámát is mutatnia kellene.Na itt a hiba hogy a kijelzőn nem jelenik meg az rpm értéke.Mellékeltem pár képet hátha valaki ránézésből tudja hogy ,mit érdemes nézni/mérni rajta.Az összes funkciója hibátlanul működik kivéve a fordulatszám kijelzést.
Sziasztok ! Egy 12V-os venti mekkora áramot vesz fel 12 V-on?
Szia!
Szépen egy 12 voltos feszültségforrást (autóakksit, PC tápot, stb.) egy áramerősségmérőn keresztül(gondolom van multimétered) ráteszel és megméred.
Sziasztok
Tudna e valaki segíteni abban hogy, egy fordulatszám szabályzós számítógép ventilátort (PVM) 12v-ról üzemeltetni anélkül hogy bekötném a szabályzót. Vagy hogy lehet megoldani hogy a fordulatszámát szabályozzam erről a pontról.
Sziasztok!
Olvasgattam ezt a kapcsolást, két kérdésem lenne amit nem írnak a cikkben. Az első, hogy milyen tartományban állítható ezzel a ventillátorok sebessége? Megoldható a fordulatszám szinte nullára csökkentése egészen a maximumig? A másik pedig, hogy az alkatrészlistában említett 0,1µF-os kerámia kondit nem találom a HeStore-ban, nem lehetne mással helyettesíteni?
Köszönöm a gyors választ! Ahogy nézem jobban, van itt más eltérés is, a kondenzátorra pl azt írja, hogy 1 µF-os legyen, a képeken viszont ha jól látom 2,2µF-os van beépítve, egyikből sem találok 35V-osat, mindegyikből 50V-os a legkisebb ami rendelhető. Akkor ezek szerint a kettő közül mindegy melyiket építjük be?
Sziasztok ismét! A kérdésem az lenne, hogy ha a fentebb említett kapcsolást inkább kiváltanám egy teljesítmény (huzalos?) potméterrel akkor annak milyen értékűnek kellene lennie? Gondolom a 10K nem változik, de mekkora teljesítménye legyen? Elegem van, a lehető legegyszerűbb megoldást választom, még ha drágább is. Köszönöm!
Visszarajzoltam egy gyárit, egy PC tápból...hátha kell valakinek...
Üdv Inhouse
Üdv! Adott egy Intel CPU hűtő 4 kivezetéses kiadás, a kérdésem az, hogy hogy lehet kicsikarni belőle a maximális fordulatszámot? Ugyanis ha csak simán rákötöm a 12V-ot, akkor forog a ventillátor de ha meleg közegbe kerül akkor magától megemelkedik a fordulata. Nekem csak a maximális fordulat kéne.
(És nem lenne rossz ha a ventillátor szétszedése nélkül megoldható lenne)
Sziasztok
A PC ventilátorok belül hogyan épülnek fel? (tudom hogy nem ide vonatkozó kérdés de bárhogyan kerestem nem találtam ilyen topikot ami ezzel foglalkozna) Illetve a kérdésem annyi lenne még, hogy van egy CPU ventim, ez már eléggé hangos, ugyan is 10 éves. Ki cserélném csak a vázát egy másik, halk ventilátor házára, de menet közben valami megsérült az eredeti elektronikában, mert a venti csak berántódik egy bizonyos pontba és ott is marad, de ha megbököm, akkor tovább fordul kb 180 fokig, és ott megáll (leng egy darabig majd utána megáll). Na mármost szétkaptam egy másik ventit, csak, hogy az meg lassú tetű. Ez utóbbit hogyan tudnám kicsit feltuningolni, hogy gyorsabban forogjon az eszköz?szerk: a második venti ami szét lett kapva és lassú, csak két vezetékes. Hogyan köthető át 3 vezetékesre? Üdv McDeath
A harmadik vezeték nem kell a motor üzemeléséhez, csak egy kimenet az alaplap számára, ahonnan a fordulatszámot lehet tudni.
A motorban több tekercs van, ezeket kapcsolgatja az elektronika sorban egymás után, így forog a forgórész. Ezek a cserék nem sokat érnek, amiket csináltál, elektronkusan nem igazán szokott bajuk lenni, inkább a csúszócsapágyazás kopik ki bennük. A portól megeszi egymást a két fém. Különböző típusok forgórésze és állótésze nem biztos, hogy kompatibilis egymással... Üdv Inhouse
Válaszod köszönöm.
A 3. vezetéket is be szeretném kötni, mert CPU venti lesz, ezért tudni szeretném, hogy mennyit forog aktuálisan a venti, mert nem szeretném hogy túlmelegedjen a szíve a masinának. A 3. vezeték impulzusjelet szállít az alaplap számára és az alaplap számolja ki az aktuális fordulatszámot. Gyári hűtő 4000rmp-vel forgott kb., ami most benne van 2000rmp-t produkál és langyosodik a proci, ráadás lassúbb lett a gép kicsit. A csere elektronika forgatja a másik venti lapátjait és ráillik a másik házra is, viszont nem annyit forog mint amit én szeretnék. Elképzelhető, hogy ha az ic-t átpakolom, akkor nagyobb sebességet és a 3. vezetéket is megkapom?
Pár száz Ft egy új ventilátor, az biztos, hogy jó lesz egy darabig.
Üdv Inhouse
Hát lehet jobban járok, mint itt szenvedni és sehová se jutni.
A válaszokat köszönöm Üdv McDeath |
Bejelentkezés
Hirdetés |









Ki cserélném csak a vázát egy másik, halk ventilátor házára, de menet közben valami megsérült az eredeti elektronikában, mert a venti csak berántódik egy bizonyos pontba és ott is marad, de ha megbököm, akkor tovább fordul kb 180 fokig, és ott megáll (leng egy darabig majd utána megáll). Na mármost szétkaptam egy másik ventit, csak, hogy az meg lassú tetű. Ez utóbbit hogyan tudnám kicsit feltuningolni, hogy gyorsabban forogjon az eszköz?




