Fórum témák
» Több friss téma |
Jaa hogy az az L-idom maga a hűtőborda lenne értem
De a villanykörtét úgy gondolja ahogy rajzoltam igaz?
Most néztem át azt a leírást. (eddig nem követtem ezt a topikot)
Igen, az izzót úgy írja, ahogy rajzoltad.
kössz!! akkor jelenleg asszem nincs több kérdés ha megint alakdok majd írok :yes:
Kedves soundman!
Őszinte leszek hozzád, ahogy leírtam átmentem a haverhoz, mondom szemügyre veszem a siváját hogyan lehetne lemásolni, amugy ppa1200-es, mindegy atnéztem de bevallom férfiasan ez túlszárnyalja a képességeimet, az egyik dolog az hogy nincsenek jelölések a végtranyókon, a másik az hogy nem szeretnék senkit megvezetni ha esetleg hibásan rajzolnám meg. Igazából építés miatt akartam lerajzolni de én erre ezzel a tudásommal egyenlőre képtelen vagyok hogy őszinte legyek. Sorry Üdv oncso
Ha te nemtudod lerajzolni akko én tuti nemtudnám rendesen megépíteni ha rendesen le lenne rajzolva se
Amúgy is inkább most a ppa 800 érdekelne mert azzal nem ANNYIRA zunám szét a hangflaimat Amúgy az izzót minek a primer tekercsre? Ez valahogy nem világos én ha izzót teszek úgy szoktam hogy egyenirányítom pufferelem és utána a +-ágba izzó és úgy kapcsolom be hogy minden stimmel-e. De a primerbe akko minek izzó?
Ezt az izzós dolgot nekem címezted? Mert akkor nem értem, ijet én nem irtam.
Neked csak az elejét írtam
Az izzós má nem neked ment csak nem akartam már külön írkálni
Ezt írja az a cikk, de hogy miért oda kell és hogy mért oltódik el azt énse tom.,..
Jah igen és volt még egy másik kérdésem is, hogy ezek az értékek (kimeneti fesz és emmiter ellenálláson mért fesz) más tranyós erősítőknél is ennyi kell hogy legyen?
Nemtom melyik vegfokot nezegeted most, de altalanossagban igaz, hogy azoknal a vegerositoknel ahol nincs kimeno kondi (azaz galvanikusan csatoltak
) minel kisebb egyenfeszultseget mersz a kimeneten annal jobb (a hangszoronak es neked is :yes: ). Az emitter ellenallas(ok)on mert feszultseg pedig attol fugg mekkora nyugalmi aramot allitasz be. Mas erositoknel esetleg mas erteket celszeru/lehet beallitani. Ha egy jol megtervezett es dokumentalt erositovel van dolgod, akkor ott meg is mondjak mekkora a nyugiaram celszeru erteke. Ebbol is latszik mennyi kokler kapcsolas latott napvilagot amikrol szinte nem tudni semmit, csak azt, hogy tobb 100W a kimeno teljesitmenye, de az is lehet hogy csak kirakat-ertek
NAh hellósztok!
Most egy kicsit mérges vok mert az st151 végfokhoz már majdnem megrendeltem az alkatrészeket (már a 60W-os izzót is megvettem ) és még régen vacakoltam azzal a trafóval, mondom rámérek és tévedtem mert csak +-17V (mert a + és - ága közt húz 35Vot)Pedig a tda7294et olyan jól viszi... Akkor haggyam a fenébe az st151et, esetleg van vmi hasonló tranyós erősítő +-17Voltrol, vagy a trafó váltóáramát (ahol 24Volt feszt húz) egyenirányítsam így, az jó lesz??
Jó az a 24 volt neki!
Nem 100 Watt lesz, hanem csak 70-80. Elég az! Ha meg működik és tetszik, akkor veszel egy nagyobb trafót!!! :yes: Nemsoká kész lesz az én ST151-em. Mindjárt élesztem...
Nah nekem így van a trafómon, 3kivezetés van.
Akkor előszőr akkor már megpróbálom +-17Vról mert ahoz hogy a sima 24et egyenirányítsam ahoz átkell alakítan (+2DB dióda) Egyébként te milyen hifit hajtasz ról? Te szkóppal csinálod? Ha nem leírhatnád a tapasztalataidat Nekem már itt szól (bömböl) mellettem!!! És még csak egy kis gagyi 50 VA-es +/-15 voltos trafóról hajtom. Majd csinálok róla fényképeket, csak most nem tudok.. Meg most sietek, úgyhogy majd később részletezem, de egyből indult, nem volt semmi gond (csak egy kis figyelmetlenség a részemről az elején) De kezd csak el nyugodtam építgetni... Menni fog az! Üdv. Peti.
Kössz a bíztatást
, a részleteket majd várom és elvileg anyukám pénteken jön haza az alkatrészekkel a HQ-ból :yes:
Sziasztok!
Aruljatok mar el nekem, hogy amikor +/-17V meg +/-15V-os traforol beszeltek akkor ezt egeszen pontosan hogy ertitek? Ha egy trafo szekunder feszultsegeirol beszelunk, akkor ott nincs egyenfeszultseg (mint ahogy ezt bizonyara mindenki tudja), de akkor nagyon felrevezeto a +/- jelzes. Ha viszont egyeniranyitott es pufferelt egyenfeszultsegrol beszeltek, akkor az nem a trafo, hanem a tapegyseg feszultsege. Csak azert ragodom ilyen "aprosagokon" mert nagyon felrevezeto es nem egyertelmu amiket irtok! Koszi.
Szia
Végülis jogos a felvetésed! Tehát a trafó 11 + 11 Voltos! Ami az egyenirányítás és kondik után +/- 16 Volt lesz! :yes: Remélem így már oké?!
Csak egyzser beszéltem a trafó secunder ffeszültségérül és idézem: "vagy a trafó váltóáramát (ahol 24Volt feszt húz)"
Itt nembeszltem +-ról Üdv.
Igy mar teljesen OK, erre gondoltam
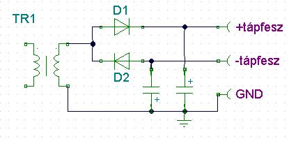
![]() Gery! Ezt is Te irtad: Idézet: Szoval akkor nem a trafora mertel ra ugye? De vegulis mindegy, kisakkoztam, hogy neked egy szimpla 24V szekunderu trafod van amibol a csatolt kepen levo egyeniranyito es szuro keszit kettos tapot .... igaz? Ha igy van akkor en lebeszelnelek errol a megoldasrol. Szegeny erositok megerdemelnenek egy rendes kettos tapot. Persze ha nincs semmilyen mas lehetoseg akkor egy ideig, probanak OK ez is, de sztem idovel szerezz be egy dupla szekunderu es megfelelo teljesitmenyu trafot az st151-hez „...még régen vacakoltam azzal a trafóval, mondom rámérek és tévedtem mert csak +-17V”
De ez a táp megoldás mért nem jó?
Mert most félretéve az st151et van nekem egy kb 1000VA-es trafóm(lásd:Óriás trafós vmi c. topik) viszont annak sima kivezetése van. De ha ezt enyenirányítom két nagy diódával (több mint 100A) + 2X20000µF-al pufferelem akkor az már sztem elég, nem? Mert úgy kb egy 5-6Wattos hifirendszert akarok rá
Mar elnezest a kerdesert, de mi ertelme van egy 5-6W-os rendszert 1000VA-es traforol hajtani
ez tenlyeg az agyuval verebre szindroma. Egy ekkora trafohoz mar lagyindito szukseges, mert valoszinuleg a 2x20000µF-os puffer kondikkal bekapcsolaskor leveri a biztit. Sztem tedd felre ezt a trafot vmi komolyabb dologhoz es az 5-6W-os erositohoz vegyel egy 15-20W-os trafot (sztereohoz eleg 30W koruli) aminek ket egyforma szekundere van es csinalj rendes kettos tapot egy vagy ket graetz hiddal. Az a tap megoldas pedig azert nem szep, mert eleg nagy amplitudoju 50Hz-es brummod lesz. Annak meg semmi ertelme, hogy hatalmas puffer kondikkal simitgassuk az egyutas egyeniranyitas csunya "termékét", mert minek, ha kisebbel jobb eredmenyt erhetunk el?
Hoppá
5-6száz wattos! hifit akarok A kondik meg egyébként megvannak hozá meg a két nagy dióda , sőt még a lágyindító is,és akkor a táp egy fillérembe se kerülne
Jaaaa, kerem szepen ... 5-600W az mar mindjart mas, ahhoz megertem az 1000VA-es toroidot
De egy tisztesseges ketutas (v. graetz hidas) egyeniranyitas akkor is jobb lenne hozza :crazya:
Amúgy nem troid hanem hipersyl lemezelt kb 50kiló
Van hozzá 10DB 4700µF/100V-os kondi kb akkora mint az öklöm
Szervusztok
kis segítségre lenne szükségem, TDA 7265-el építek erőítőt és a táplálása kisebb fejtörést okoz. 24V szimpla szekunderes trafóm van és ebből kéne +20 és -20V szimmetrikus tápot fabrikálni neki. Graetz-el egyenirányítom és onnan hogyan tovább? pufferek? Találtam még a 7820as feszstabot és párját, ezzel mennyire lehet erősítőt hajtani? előre is köszi üdv.
Sztem ne akarj 24V valtobol +/-20V egyenfeszt csinalni. Szerezz egy tisztesseges dupla szekunderu (vagy leagazasos) trafot (esetleg tekertesd at a meglevo trafod szekunderet) es graetz hiddal old meg az egyeniranyitast ... jobban jarsz. Feszsatbot szinten nem ajanlom.
Hova tűnt az Erősítő mindig és mindig topic?
Üdv.: zotyo
Sziasztok!
Találtam egy elég érdekes erősítő IC-t: TDA8924, mely 2*120wattot tud leadni 2 ohmon (class-D), hidalva pedig 240wattot, 4 ohmra. kíváncsi lennék az árára, de nem találtam sehol. Tudtok tippet adni? Nehézségi szintjét tekintve kinek ajánlanátok? (nem akarom megépíteni, csak érdekesnek találok ekkora teljesítményt a TDA IC-k között). Köszi!
Hi
Nekem az lenne a kérdésem, hogy van nekem egy technics A700 sztereo erösítőm, s nem mai darab már(de bírja). Szóval néha szétszoktam szedni takarítás céljából, s van benne 2db nagy kondi. A kérdésem is ezzel kapcsolatos lenne: ezzek nem szoktak elöregedni?? Mert ha jól tudom elég nagy közük van a "hangkeltéshez" ,vagy nem?
Szia Baxi!
Igen, [quote]nagy közük van a "hangkeltéshez" jól tudod. A két nagy kondi a tápelkó, hosszab idő elteltével az elektrolit párolgása miatt csökken a kapacitás.( Ez az idő nagyban függ a kondi minőségétől.) Ez abban nyilvánulhat meg hogy nagy kivezérlésnél a csökkent tárolóképesség miatt a tápfesz is jobban hullámzik, s vele a dinamika is elvész. Ha nem használod nagy hangerőn, vagy az említett tünetet nem produkálja, nyugodtan hagyhatod a kondikat. Annál is inkább mert a Technics A sorozatú erősítői már spéci bambuszbigyókás csodakondikat tartalmaznak. /A papírok szerint./ |
Bejelentkezés
Hirdetés |




oncso
Amúgy is inkább most a ppa 800 érdekelne mert azzal nem ANNYIRA zunám szét a hangflaimat
Ez valahogy nem világos én ha izzót teszek úgy szoktam hogy egyenirányítom pufferelem és utána a +-ágba izzó és úgy kapcsolom be hogy minden stimmel-e. De a primerbe akko minek izzó?
Az izzós má nem neked ment csak nem akartam már külön írkálni
) minel kisebb egyenfeszultseget mersz a kimeneten annal jobb (a hangszoronak es neked is :yes: ). Az emitter ellenallas(ok)on mert feszultseg pedig attol fugg mekkora nyugalmi aramot allitasz be. Mas erositoknel esetleg mas erteket celszeru/lehet beallitani. Ha egy jol megtervezett es dokumentalt erositovel van dolgod, akkor ott meg is mondjak mekkora a nyugiaram celszeru erteke. Ebbol is latszik mennyi kokler kapcsolas latott napvilagot amikrol szinte nem tudni semmit, csak azt, hogy tobb 100W a kimeno teljesitmenye, de az is lehet hogy csak kirakat-ertek
) és még régen vacakoltam azzal a trafóval, mondom rámérek és tévedtem mert csak +-17V

hifit akarok
tartalmaznak. /A papírok szerint./ 




