Fórum témák
» Több friss téma |
Igen, kell. A rajzot amit csatoltál felejtsd el. Mivel neked max. 700W körüli teljesítmény kell ezért félhidas elrendezést érdemes építeni (mint a PC táp), valami erősebb fettel. Azt is el kell dönteni, hogy a feszültség stabilizált legyen-e vagy sem, és hogy védett legyen-e rövidzár ellen.
Szia Ge Lee tudnál valami kapcsolásirajzothozzá?és mekkora magra kellene tekerni? Köszi
Az adatokat még mindig csak részlegesen specifikáltad, nem a gombhoz kell kabátot venni. A PC táp főtrafójával 3-400W-nál többet nem tudsz átvinni, tehát attól nagyobb kell, vagy abból kettő. Egyébként első nekifutásra ne az SG-vel, hanem valami egyszerűbbel kezdj (pl. Skori önrezgője, vagy IR2153), biztosabb lesz a siker. Mindkettőhöz találsz rajzot itt a topikban.
Stabilon azt érted, hgoy stabilizált kimenetű? Mert az ilyen táp nem az. Nekem van amúgy elfekvőbe...
Hello
Azért nem hirdetek, mert aki itt megfordul tudja, hogy mire lenne szükségem. Nem akarok oldalakat gépelni, hogy megértsék mi kellene. Szeretnék venni egy néhány kis méretű ferrit magot. Akinek van légyszi írjon egy privit. Tehát a mag: 85KHz-en akarom használni. A keresztmetszete 0.2 - 0.3 cm2 körül kellene, hogy legyen. Ha nem toroid, akkor ne legyen benne légrés. Az anyag minőség : M2TNB, M2TNC, N27, N67, 3C80, 3C85, PC30, PC40 anyag legyen. Kössz
Akkor valami hasonlóra lenne szükséged, ezeket én is gate trafónak vettem, de áramváltóhoz is tökéletes.
Szia Zoli!
A Börzén árulnak ilyeneket(most is láttam; normális áron), gyere el a következőre. Vagy az már sokára van? Szia: Kálmán
Na ez tökéletes lenne. Esetleg valamivel kisebb is jó.
Hol vetted? Tali? Akkor az kilőve, mert alkalmatlanok a párbeszédre.
Igen, Tali. Máshol nem nagyon fogsz kapni, ahol véletlenül tartanak is gyűrűt ott is csak zavarszűrőnek valót. Vagy veszel E magot az van a lomexben olcsón, hogy milyen anyagú azt nem tudom mert természetesen semmi infó nincs róla.
Egy kis segítséget szeretnék kérni!
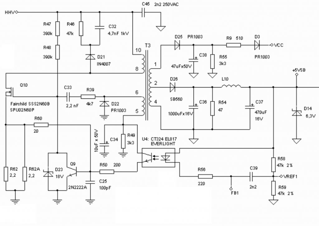
Van egy 230/12V-os dugasztápom aminek a kapcsolása hasonló a képen láthatóval. A probléma az, hogy a kimeneten a 12V helyett csupán 4,5V mérhető. Esetleg valakinek van valami ötlete? Ha lesz időm neki állok lerajzolni a pontos kapcsolást. Első körben a diódákat, ellenállásokat leellenőriztem, azok elvileg jók. Esetleg az optocsatolóval lehet valami? Előre is köszi!
Helló Zoli!
A Puskás technikumban(IX. Gyáli u. 21.). Legközelebb nov. 26-án, 7-12-ig. /kereső; börze/ Üdv: Kálmán
Sziasztok. Építek egy 2kw-os tápot minden meg is van hozzá csak a folytóval vagyok bajban, rakok föl képet 2 magról, és az lenne a kérdésem hogy szerintetek meiket használjam? és hogy kürülbelül hány menet kell rá?
A gyenge áramú kimenetre nem szükséges fojtót rakni, ha mégis raksz oda elég ha egy kisebb (1-2cm hosszú) ferritrudat teletekersz mondjuk 0,6-os huzallal 2-3 rétegben. A nagy áramú kimenetre viszont kellene. Nekem úgy nem volt jó azért maradt ki belőle, de ha módosítod picit a védelmet akkor elvileg jó lesz. Meg kell próbálni tenni egy integráló (R-C) tagot a söntre. Fojtónak elvileg a PC táp 5V-os része is megteszi, ez kb. 15uH tekercsenként, amit ellen fázisban kell a kimenetre tenni. A kép alapján vagy az 1-es és 4-es kivezetés megy a diódák + ill. - ágához és a 2-es és 3-as a kondikhoz, vagy fordítva. A lényeg hogy a + és a - oldali tekercs menetei egymással szembe, és ne egymással párhuzamosan legyenek a kimenetre kötve.
Jaja a Lomexben én is néztem már, és írtam is nekik, hogy adjanak meg valamit a magjaikról, de annyit mondtak, hogy a beszállítójuk nem küld, ők meg azt árulnak ami van. Mondtam nekik, hogy akkor nem adnak így el sokat, mert pl én se veszek találomra, és még sokan mások.
Csak kell beszélni a Talisokkal.
első körben inkább a kondikat kellene ellenőrizni, főleg a kimeneten, és a primer köri segédtáp 10u. Nem látom a bejövő villanyon a pufferkondit..
Szia. A gyengeáramú kört nem tekertem föl a trafóra mert arra nincs szükségem. A pc táp fojtó nem fog telítésbe menni légrés nélkül? Arra gondoltam hogy arra a toroid magra amit föltettem föltekerek kb 2x12 menetet és kipróbálom vele szerinted jó lehet azzal a maggal? A pc tápét kicsinek találom ekkora teljesítményre. De ha nem így van akkor nem szóltam
Szerintem nem megy telítésbe, de megtekerheted azt a gyűrűt is.
Lomexnek egyszer írtam, hogy nem forgalmaznak-e esetleg E65 magot, azt mondták beszerzik de csak 100db-os tételtől. Kis tételekkel egyáltalán nem hajlandóak foglalkozni, pedig E65-re lenne igény itt a he-n. Ha valaki valami különleges dolgot akar, lehet érdeklődni, de túl sokat nem kell várni tőlük.
De végülis rendesek voltak, mert legalább válaszoltak.
Én is belevágtam egy rezonáns táp építésébe. Trafónak PC táp trafó, külső soros rezonáns induktivitással (kaptam egy halom hibás PC tápot
van belőle alkatrész rendesen). Rezonáns tekercsnek én is a sárga-fehér porvasas ferrittre gondoltam, de úgy olvastam a korábbi hozzászólásokban, hogy nem igazán nyerő. Az én méréseim alapján úgy 120-as a fajlagos induktivitásuk. Találtam mondjuk még egy profibb tápban viszonylag nagy méretű, fekete színű, méréseim szerint Al=70-es porvas toroidot, ami az aktív PFC tekercseként funkcionált. Lehet még kipróbálom azzal. Vagy ha máshogy nem fog menni, rendeltem régen egy Al=125-ös, N67-es ETD29 légréses magot, megoldom akkor azzal. De kíváncsi vagyok, mindenkinél ennyire leszerepeltek azok a sárga fojtók? 60kHz környékére tervezem a működési frekit. Idézet: „...mindenkinél ennyire leszerepeltek azok a sárga fojtók?” Semmi baj a sárga pctápos gyürüvasmagokkal , egyszerüen csak erre a célra nem alkalmasak... de attól még sokminden másra jók lehetnek.Persze ha sem a rosszabb hatásfok, sem a melegedés nem zavar, akkor hajrá... működni azért fog vele a táp.
Sziasztok. Van egy átalakított pc tápom 2x50voltra E55ös vasmaggal, nos az lenne a kérdésem ezzel kapcsolatban hogy miért van az hogyha a vasmag légrés nélküli akkor nem tudom annyira terhelni mintha lenne benne légrés? Mert ha légrés nélküli magot teszek a trafóba akkor ha a végfokot teljesen kivezérlem a tápfesz leesik 2x39 voltig, de viszont ha van a magban 1mm légrés akkor 46voltnál lejjebb nem esik ugyanekkora kivezérlésnél. A táp nem szabájozott kimenetű , teljes kitöltésen megy. Ha valaki tudja hogy miért van ez akkor legyenszives segítsen.
Sziasztok!
Kicsit kiestem a témából, szerintem már 2 hónapnál is több, hogy az oldalon voltam. Akkor a Skori féle önrezgő táp megépítés terveztem, de került rá sor pár dolog miatt. Ebből egy ok maga a kapcsolás technika... Akkor tájt valaki mintha olyan tanáccsal látott volna el, hogy szerezzek be pár döglött energiatakarékos kompakt fénycsőt, mert voltaképp azok elektronikája is ez, vagy hasonló kivitelű áramkör. És talán csak a feteket kell erősebbre cserélni, és a trafót. A másik ok mi miatt megtorpant a projekt, hogy nem tudtam fénycsövet beszerezni. Most ez megtörtént, és segítséget szeretnék kérni abban, hogy valóban mennyire tudom honosítani a Skori kapcsolásában a fénycső elektronika alkatrészeit? Előre is köszönök minden segítő választ!
Hopnosítani? Dehát magyarul van! Nem "hasznosítani"-t akartál írni?
A gyűrűvasmagot, és a diacot (ha van benne) fel tudod használni belőle.
Azt hittem ettől több mindent lehet hasznosítani belőle.
![]() Eddigi szemre vételeim szerint nincs egyikben sem diac,
Hát ha csak 10..20W kell akkor szinte az egész felhasználható, csak egy trafót kell rákapcsolni a fénycső helyett.
|
Bejelentkezés
Hirdetés |










De végülis rendesek voltak, mert legalább válaszoltak.
van belőle alkatrész rendesen). Rezonáns tekercsnek én is a sárga-fehér porvasas ferrittre gondoltam, de úgy olvastam a korábbi hozzászólásokban, hogy nem igazán nyerő. Az én méréseim alapján úgy 120-as a fajlagos induktivitásuk. Találtam mondjuk még egy profibb tápban viszonylag nagy méretű, fekete színű, méréseim szerint Al=70-es porvas toroidot, ami az aktív PFC tekercseként funkcionált. Lehet még kipróbálom azzal. Vagy ha máshogy nem fog menni, rendeltem régen egy Al=125-ös, N67-es 





