Fórum témák
» Több friss téma |
- Ez a felület kizárólag, az elektronikában kezdők kérdéseinek van fenntartva és nem elfelejtve, hogy hobbielektronika a fórumunk!
- Ami tehát azt jelenti, hogy a nagymama bevásárlását nem itt beszéljük meg, ill. ez nem üzenőfal! - Kerülendő az olyan kérdés, amit egy másik meglévő (több mint 17000 van), témában kellene kitárgyalni! - És végül büntetés terhe mellett kerülendő az MSN és egyéb szleng, a magyar helyesírás mellőzése, beleértve a mondateleji nagybetűket is!
Szervusz! Látom ismét fent vagy. Nem cseszegetés, de valószínűleg tudsz nekem segíteni. A kért képet ismét elküldőm a TINA szörnyű helyett. Vajon mi lehet a gond?
EZ egy gyári hegesztő, elszálltak az IGBT-k meg egy pár nagyáramú dioda. Akkor az eredeti meghajtáshoz, az eredeti IGBT-hez legközelebbi értékűt kell választani minden értékében. Köszönöm.
Üdvözlet mindenkinek!
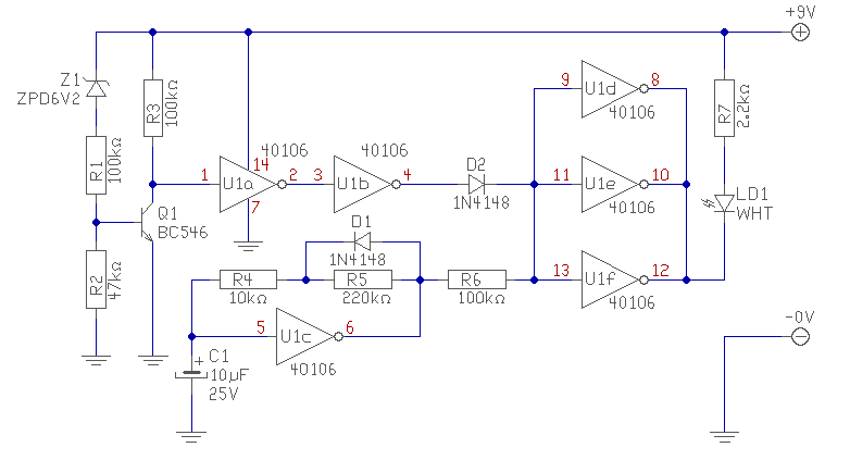
Megépítettem ezt a kapcsolást, de nem működik és fogalmam sincs, hogy mi a gond. A lényege az lenne, hogy a villogó led átvált folyamatos világításra, ha a feszültség a beállított érték (R2-R3) alá esik. Remélem érthető voltam. A segítséget előre is köszönöm!
Hello!
Nem véletlen. - A 40106 Schmitt trigger bemenetű IC. A komparálási szintje nem egy korrekt érték, hanem belső felépítése és a tápfeszültsége fogja meghatározni. - Ha a tápfeszültség nő, akkor a komparálási szint is magasabb lesz. Vagy is ha ki van komparálva, hiába véltozik a táp, mert a bekomparálási szint is azzal együtt változik. - Így nem figyelheti a saját tápfeszültségét. Vagy is az IC tápfeszültségét stabilizálni kell. Úgy már figyelheti asz osztóval, a stabilizálás előtti feszültséget. - De ekkor sem lesz egy precíziós valami, mert a komparátornak tetemes hiszterézise van, vagy is a tápnak jelentősen csökkennie kell, hogy újra villogjon. (De lehet ez is a cél..) - Egyébként akkor fog folyamatosan égni, ha a táp "magasabb" és nem alacsonyabb. üdv! proli007
Sziasztok!
Az itt elkezdett diskurzust szeretném ebben a topicban folytatni. Kivettem a D1 diódát,így a MOSFET lábain mért feszültségek a következőek: G:234mV D:14,8V S:0V Üdv.:Zoli
Hello!
Erős a gyanúm, hogy nincs itt semmi baj, csak az áramkör működése "viccel meg". A tápfeszültség bekapcsolásakor az áramkör bekapcsol. Az U1a IC-nek jó nagy erősítése van, 1:100. Viszont a tápfeszültség bekapcsolásakor, C2 feltöltődése alatt, az U1a kimenete több másodpercre magas szinten van. Így U1b bekomparál erre az időre, és feltölti a C4 kondit. Mivel a C4-en 10Mohm-os ellenállás van, jó sokára fog kisülni. Addig a Fet nyitva lesz. Tegyél párhuzamosan az R11-el egy 100kohm-os ellenállást. Ekkor a késleltetés, 10..20 másodperc lesz csak, és kipróbálhatod, hogy működik-e a kapcsolás. üdv! proli007
Valóban...Bekapcsoláskor és kikapcsoláskor is meghúzza a relét,valamint ha a bemenetet megérintem,akkor is.MP3 lejátszóval adtam neki jelet,szépen teszi a dolgát.Nekem úgy tűnik,hogy túl érzékeny.Kicserélem R6-ot 20K-ra,remélem javul tőle a helyzet.
Köszönöm a válaszod, az a helyzet, hogy elemfigyelő lenne. Azért kéne villognia, megfelelő feszültségnél, mert akkor kisebb az áramfelvétel,esetleg megmondanád, hogy mit kéne változtatnom, hogy megfelelően működjön?
Proli007 és reloop,köszönöm a segítséget!
Üdv.:Zoli
Hello!A mellékelt képen egy hütőgép belső fénycsöves(ami nem világít) világításának a panelját tettem fel.Melyiuk alkatrészt kéne megvizsgálnom,mert külérelmi nyom semmi nincs rajt.Előre is kössz.
Először a csövet. Ha az biztosan jó akkor kezd méregetni az elektronikát. Ajtó kapcsoló rendben? Eljut a feszültség a panelre?
Cső biztosan jó, fesz eljut a panelra.Jó lenne ha meglehetne menteni a panelt mert az uj 10eFba fájna
Akkor a félvezetőket mérd meg, hátha azok közül ment el valamelyik. Egyébként egy ezer forintos szerelő lámpa elektronikája is megfelelhet helyette.
És abban tudnál segíteni,hogy hogyan kezdjek hozzá a kimérésükhöz?Egy kompakt cső elektronikája jó lenne hozzá szted?
Itt egy kis segítség a méréshez: Bővebben: Link
Az is jó lehet, ha megfelelő teljesítményű.
Találtam egy 18w-os kompaktcső elektronikát ezzel kipróbáltam a csövet és müködik de a cső csak 11w-os ez nem lenne baj?A gyári elektronika panelján van egy üveg bizti ezen pedig nem lenne ez így mennyire lenne gond?
Szerintem jó lesz. Azon is van bizti, csak gondolom SMD. Arra azért vigyázz, hogy elég biztonságosan építsd be. Nehogy felvillanyozódjon valaki a hűtőben keresgélés közben.
Sziasztok!
Leltem a fiokom mélyén 2db tranzisztort az lenne a kérdésem hogy lehetne e belőle csinálni egy astabil multivibrátort ilyenre gondoltam képet melékeltem.
Szia!
Lehet, de ez inkább kapcsoló üzemű tápegységbe való típus: 400V, 12A, 100W.
Hello!
Mint írtam, egy stabilizátor IC-vel stabilizálni kell a 40106 tápfeszültséget. Olyan feszültségre, ami 2V-al kisebb, mint az elem legkisebb feszültsége. Ez után megpróbálni beállítani az osztót. De fogalmam sincs milyen feszültségű elemhez szeretted volna a kapcsolást. üdv! proli007
Hello!
De mivel az IC-nek túl nagy a hiszterézise, nem fogod megfelelőnek találni a kapcsolásod működését. Ezért inkább a következő átalakítást javaslom... (Kicsit egyszerűsítettem az eredeti áramkörön is, hogy alkatrész takarékosabb legyen, a működése azonos lesz. De ha nem akarod azt megváltoztatni, lehet csak a tranyós résszel kiegészíteni a kapcsolást.) Jelenleg a kapcsolás 9V-os elemhez van készítve, de ha belefér a táp, az IC tápfeszültség tartományába, akkor megoldható a dolog. Legfeljebb a bemeneten található zéner és R1 ellenállás értékével beállítható a szükséges működés. Led-nek, a nagy fényerejű egyszerű fehér Led-et érdemes használni. üdv! proli007
Sziasztok!
Olvastam valahol, hogy inverteres hegesztővel nem lehet leföldelt munkadarabot hegeszteni. Ha ez igaz és nem én értettem félre valamit, akkor hogyan lehet földben álló munkadarabokat, kapukat, oszlopokat stb. hegeszteni. Korábban egy trafóra tettem egy Graetz-hidat mert saválló anyagot kellett hegeszteni és az történt, hogy a hegesztő asztalra fel volt csavarozva egy asztali fúrógép ami be volt dugva a földelt konektorba. Az asztalra csatlakoztattam a test kábelt és bekapcsoltam a trafót, de közben jött a postás. Kimentem hozzá és mire visszajöttem kb. 8-10 perc mulva a fúrógep tápkábele már lángolt. A földelő vezeték teljesen átizzott. Tudna-e valaki magyarázatot adni arra, hogy mindez miért történt? A válasz előre is köszönöm.
Sziasztok!
Egy áramkör tápellátást kéne megoldanom, a következő szempontok alapján: 1. a kapcsolásban van egy 5v-os rf modul (5-7 mA); 2. egy msp 430-as mikrovezérlő (megengedett tápfeszültség tartomány 1,8 - 3,6 V, kb.: 0,5 mA); 3. 1-3 ledet kéne meghajtania, időszakosan; 4. akkumulátorról (ceruza, esetleg 9v-os) üzemelne (viszonylag kicsi a helyem); 5. 0°C alatt is működnie kell (télen szabad téren) Az alábbi megoldásokra gondoltam: 1. 1 db 1,2 v-os ceruza akksi --> step-up (5v, az rf modulnak) és ugyanebből az 5volt-ból stepdownnal 3,3 v a mikrovezérlőnek; 2. 2 db 1,2 v-os ceruza akksi --> step-up (5v az rf modulnak) és a két akku 2,4 voltja a mikrovezérlőnek; 3. 2 db 1,2 v-os ceruza akksi --> step-up (5v az rf modulnak) és még egy step-up 3,3 v a mikrovezérlőnek; Ahogy a fenti sorokból is látszik csekély a jártasságom a fenti témában, ezért kérem szíves segítségeteket (lehetőleg egyszerűen kivitelezhetőt). ui.: a fórumot próbáltam alaposan átnézni, de csak részben találtam választ a kérdéseimre. Köszönöm!
Sziasztok!
Szeretnék csinálni egy mágneses zárhoz egy nyitó gombot.A szomszéd kaputelefonjának a vezetékét használnám.Az áramot persze magamtól vinném ki.A kaputelefonon 9V 0,2va van feltüntetve.A kérdés: Hogy tudnék kivinni ennyi áramot.Vagy elképzelhető,hogy 230v megy.ki és a kaputelwfon alakítja át?
Köszönöm a segítségedet, ki fogom próbálni!
Egyébként az elemek feszültsége 6 és 12V!
Sziasztok!
Van egy 5,5V / 1F puffer kondim. Én kis naív csak betettem az áramkörbe 7805 kimenetére. A kapcsolást egyenlőre labortápról használom. Mikor tápot adok neki akkor az látom, hogy az áramkorlát egy pillantra megszólal és az áramfelvétel több mint 200 mA-ről kezd lassan vissza menni az üzemi áramfelvételre. Kérdésem, hogy hogyan kell beépíteni és feltölteni, hogy nem okozzon áramlökést?
Sziasztok.
Hogy lehetne öntartás megvalósítani tranzisztorokból? Az lenne a konkrét kapcsolás, hogy van 4db led és olyan áramkör kéne, hogy ha egyszer megnyomok egy gombot elindul és amíg meg nem szakad az áramkör addig megy. (Egy kapcsolást már próbáltam, de az nem jött be.)
Mondjuk, egy bistabil áramkörrel. Csak azt kell megoldanod, hogy bekapcsoláskor mindíg ugyanarra billenjen el. Ezt pedig elérheted, ha kissé asszimetrikusra készíted. Tranzisztorokkal nem nehéz.
Tranzisztorokból persze megoldható, de érzékeny lesz. 4013 D flip-flop segítségével stabil kapcsolót készíthetsz nyomógombból. Én előszeretettel használom. Persze MCU az még jobb, de itt felesleges.
Szerk.: De ha ragaszkodsz a tranyóhoz akkor keress: Bővebben: Link |
Bejelentkezés
Hirdetés |









