Fórum témák
» Több friss téma |
Fórum » Léptetőmotorok (vezérlése)
Sziasztok! Kerestem itt a fórumon, de nem találtam megfelelő választ a problémára ezért nyitottam egy uj topicot. A problémám a következő: Léptetőmotort szeretnék vezérelni lpt portról uln2003 ic-n keresztül,ami sikerült is egy régebbi géppel amin van alaplapi lpt port, de. A gépemen amin kellene vezérelni azon már sajnos lespórolták, ugyhogy vettem bele egy Pci Lpt kártyát MosChip gyártmányú, és ennek a kártyának a windows CD00 címet oszt ki a szokásos S378 helyett. A baj az hogy ami neten található léptetőmotor vezérlő program azokban egyikben sem lehet kiválasztani a port címét.
Nekem egy olyan program kellene amiben lehet állítani a léptetőmotor forgásirányát sebességét lépésszámot, de ilyet csak egyet találtam itt: www.mselectronic.uw.hu ott a programok kiegészítők menüpontban a stepvezérlő 1.3 nevű program jónak tünik de sajnos ebben sem lehet állítani a port címét. A windows nem engedi hogy más címet adjak a portnak, és a kártyán sincs jumper erre a célra, de márolvastam egy másik topic ban hogy másnak is volt ilyen gondja ezekkel az lpt kártyákkal, de megoldást nem találtam. Az lenne a megoldás ha tudnák írni egy programot erre a célra de sajnos a programozáshoz nem értek, max annyira hogy egy forráskódot el tudok indítani. Ha valaki tud segíteni ebben a problémában, szivesen veszek minden hozzászólást, linket akármit. Köszönöm!!!
Sziasztok!
Használt már valaki TPIC6259N típusú léptetőmotor meghajtót? Egy nagyon egyszerű kapcsolásra lenne szükségem, két nyomógomb, egyikre léptet egyik irányba, másik gomb megnyomásával másik irányba. Előre is köszönöm a segítséget!
Hello.
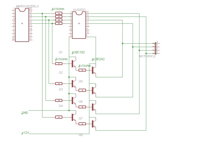
Csináltam bipoláris léptetőmotorhoz vezérlést, amelynek a célja elvileg hogy a mikrovezérlő tudja vezérelni a motort. Az elektronika megépítésével van némi probléma, mert ugye a bipolárishoz cserélgetni is kel a polaritásokat. Ahogy a címben szerepel BD242C tranyótkat használtam hozzá és egy ULN2003 ic-t. Mellékeltem rajzot. A gondom az, hogy a BD242 tranzisztorok nagyon melegednek, miközben nem adják le a megfelelő teljeseítméyt. Itt konkrétan 12V-ról van szó. Szóval a léptető motor épppenhogy mozog, de nem sok erő van benne, peddig ha közvetlen rákötöm a mocit a tápra, akkor minden redben. A moronak 4 kivezetése van. Szerintetek mi lehet a probléma? Előre is köszönöma az értelmes hozzászólásokat
A BD242C tranyók 1kOhmos bázisellenállása nem túl sok? A BC182-nél az 1kOhm jónak tűnik, de a telejsítménytranyó előtt én lecsökkentném olyan 10 Ohmra a bázisellenállást.
Valamint a rajzon hiba van az NPN-PNP tranyók párosításával nekem úgy tűnik.
A BC182 így nem tud valami jól kinyitni...
12V-os motornak 12V-os táp félvezetőn keresztül ahol veszteség is van szerintem kizárt hogy jó legyen.
Menet közben mérj a motoron feszt mert szerintem a tranyók nem nyitnak megfelelően. Szerintem a tápnak is magasabbnak kellene lenni egy pár volt maradékfeszültséggel hogy az áramkör rendesen működjön. Esetleg 6-9voltos motor kellene a kapcsoláshoz.
Szia! A polaritásokkal alapvető baj van. Van már témája.
Idézet: „ Valamint a rajzon hiba van az NPN-PNP tranyók párosításával nekem úgy tűnik. ” Ha részelteznéd megköszönném
Hétfőn lesz nyitva legközelebb alkatrészbolt, majd megpróbálom kicserélni, hátha jobb lesz
Próbáltam nagyobb feszültésggel is meghajtani egészen 16V-ig, de ugyanaz a jelenség.
Adhatsz rá bármit, mert maga az áramköri rajz rossz, amit lorylaci írt az előző hozzászólásban, ott az igazság.
Ha a BC182-esek lábát egy ellenáláson keresztül kötném a negatív tápra.... esetleg jó lehetne?
Lehet, hogy még ma kirpóbálom, mert BC212-esem van itthon jópár darab
Üdv!
Szerintem felejtsd el a BC242-es tarnyók alkalmazását. Ha normális teljesítményt és sebességet akarsz kihozni a motorból, akkor minimum IGBT-t vagy leginkább FET-et kell alkalmaznod. Valami ilyesmit kell kipróbálnod. Bővebben: Link
Még kell egy picit okoskodni, mert kapcsoláskor egymásra nyitnak! Egyelőre csak két soros antiparalell dióda jut az eszembe.
Erre én is gondoltam, de FET-ben nem vagyok gyakorlott.
Tudnál mondani pár konkrét típust, ami szóba jöhet?
Nekem is szembe tűnt, hogy egymásra nyitnak, de azt hittem az nem olyan nagy gond.... Mindig tanul az ember...
Ha nem túl nagy a motor teljesítménye, akkor talán az IRF7317 megfelelő lenne szerintem. Ebben egy P és egy N FET van egyforma tulajdonságokkal.
Szia!
Sok probléma van a kapcsolással: - A BC182 tranzisztorok inverz aktív módban működnek, ha a kontroller kimenet magas, minimális áramerősítési tényezővel. - A BD242 emitterkövetőként működnek, a bázis emitter nyitófeszültségük a kimeneti feszültségből levonódik. - Az UNL2003 darlington kapcsolású 1.2 .. 1.6 V telítési feszültséggel, ami tovább csökkenti a kimenő feszültséget. - A tranzisztoros fokozat a kontroller kimenetének magas szintje esetén adna feszültséget / áramot a kimenetre, pont akkor, amikor az UNL2003 kimenet is nyit. Javaslat: - A tranzisztoros fokozatot a mellékletben levő rajz szerint kellene átépíteni. A tranzisztorok földelt emitteres üzemmódben dolgoznak, nagy áramerősítési tényezővel. A kapcsolásban nincs védelem a kimenet rövidre zárásakor meginduló nagy áramok ellen. - Ha jobb vezérlést szeretnél, akkor az L293 vagy L298 motor vezérlőt használd. Egy tokban két H-híd van, egy léptető motor vezérléséhez egy tok kell. Amíg írtam a választ, rajzoltam az ábrát, a hozzászólások áthelyeződtek...
Ezt a kapsolást is kipróbálom.
Sziasztok lehet hogy nem jó helyen teszem fel kérdésemet de hátha valaki tudna segíteni ! Léptetőmotort szeretnék hangra vezérelni ami annyit jelent hogy minden basszus ütemre megváltozna a forgásirány . Már írtam másik topikba is de nem kaptam választ .Valami ilyenre gondolok (ezt meg is építettem de nem működik) http://www.electronics-lab.com/projects/games/001/index.html Válaszokat előre is köszönöm.
Hello, szerintem az lenne a legjobb, ha megkeresnéd a hibát abban, amit elkészítettél. Ez egy elég kiművelt konstrukció.
megépítettem a kapcsolást, amit küldtél, de nem működik, egy ledet kötöttem rá és az folyamatosan világít, a bemeneti jelszinttől függetlenül. De feszültségben megvan mind a 12 volt és egyik sem melegszik. Szerintem motorvezérlő ic-t fogok használni, sokkal gyorsabb és tisztább megoldás.
Ránéztem a kapcsolásra. Meg is ilyedtem tőle. Én személy szerint nem rajongok a bonyolúlt kapcsolásokért, ezért próbálok mindent a lehető legegyszerübben megépíteni, ezzel időt és pénzt kímélve, és persze számos bosszúságtól megkímélni magam. Gondold át, hogy mit várnál el a kapcsolástól és a lehető legegyszerübben készítsd el a te verziódat.
Arról nem is beszélve, hogy a neten rengeteg olyan kapcsolási rajz kering ami maximum kutyát vagy macskát dobálni jó... XD
Hova kötötted a led -et?
- Állítsd a vezérlő jelet magas (kontroller tápja) szintre. Ekkor a 74HC04 kimenete alacsony, a BC182 kollektora +12V -ra megy fel, a BD242 lezár, az UNL2003 kimenete nyit, a kimeneten alacsony szint (max 1.1 .. 1.6V) mérhető a terhelő áramtól függően. - Állítsd a vezérlő jelet alacsony (föld) szintre. Az UNL2003 kimenete lezár, a 74HC14 kimenete magasra vált, a BC182 kap bázisáramot, a kollektora közel földre megy, a BD242 kap bázisáramot, a kollektora felmegy a +12V táp közelébe... - Ha a vezérlés nem tetszik így, a bemenet áttehető a BC182 bázisellenállására, az invertert persze meg kell fordítani... - Két ilyen áramkör kimenete közé köss egy piros meg egy zöld led -et antiparalell és hozzájuk járó áramkorlátozó ellenállást. Próbáld végig a két vezérlő kimenet négy kombinációját...
Hát kipróbáltam még egy pár dolgot. de a BD242-nek semmi sem jó..
Már eljutottam oda, hogy csak az az egy tranzisztor volt bekötve plusz egy led, utánna még a motort is megpróbáltam, mint fogyasztót. Ha GND-re érintettem a bázisát akkor semmit sem történt, ha peddig +5V-ra, akkor működött, de elkezdett forrósodni.... Már arra gondolok, hogy a bázis áramforrása és a fogyasztó áramforrása ugyanaz. Lehet, hogy 2 külön forrást kéne használni??? Most elkezdek tinában kísérletezgetni ha nem lesz így sem jó, akkor más dologhoz kell folyamodnom. mondjuk H hídhoz
Idézet: „... de a BD242-nek semmi sem jó.... Ha GND-re érintettem a bázisát akkor...” Kérdés hova van kötve az emittere... Ha a +12V ra, akkor már "kijött belőle a füst, amitől működik"... A bázisára csak ellenálláson keresztül köthető ekkor a GND -re... Ha az emitter +12V -re van kötve, akkor a bázis +5V -ra kötése sem jó, a bázis emitter átmeneten igen nagy áram indul meg. Még a többi 5V -ra kötött áramkörödet is veszélyezteti... Egy ellenállás ebben az esetben is kell, a bázis és emitter között csak 0.6 .. 1.1V -ot szabadna mérned egy jól működő tranzisztornál. Jól van az a BD242 és BC182 bekötve? A linkekről nyíló oldalról letölthetők az adatlapok... |
Bejelentkezés
Hirdetés |












