Fórum témák
» Több friss téma |
Fórum » Oktató rádiókészülék dokumentációjának tervezése
Témaindító: szendi001, idő: Dec 7, 2011
Témakörök:
Szintek vannak terv szerint. Kicsit lassultam, de felveszem a ritmust a vizsgáim után.
A nagyon egyszerű szóljon, aztán tud miből fejlődni.
A hétvégén -amikor egy kicsit több a szabadidő, gyakran benéztem a topikba, várva a megígért fejleményeket. Egyetértek veled én is. A fő probléma a "korunk betegsége". Sajnos ennek a topiknak is megvannak ezek a tünetei és sajnos már nem arról (és úgy) szól amiről mkellene. Itt a "gyorsasag az eredmeny minnelelobbi elerese" sem segít. Ezt a problémát más oldalról kellene megközelíteni. Másrészt át kellene gondolni, van-e igény erre a törekvésre. Üdv. sz_f
Pontosíts, kérlek, miről, és hogyan kellene szólnia. A kritikát értem én, ha van pontos megoldási javaslat is.
A saját hibáimból indultam ki a topic formálása során, de ez szubjektív dolog lehet, hogy mást látsz.
Szia!
Amiről a topiknak szólnia kellene az benne van a főcímében. Ezzel nincs semmi gond. Előző hozzászólásomban tulajdonképen ha6pc hozzászólásával értettem egyet. Ez csak egy dolog. A téma iránt amivel mi itt a fórumom mindanyian lelkesen foglalkozunk konkrétabban a rádióépítés iránt általában, az én tapasztalatom szerint nagyon gyenge az érdeklődés. Az elmúlt néhány napban itt a fórumon is alább hagyott az aktivitás. Előző hozzászólásomat nem kritikának szántam. Bővebben írtam privátban is a kérdéssel kapcsolatban, ezt az írásom érderklődés esetén elküldöm bárkinek szívesen. Mindezzel, remélhetően ezen topik munkálkodását segítve. Üdv. sz_f
Eljött az ideje, hogy feltegyem a képeket és néhány doksit a megvalósult eszközökről. Ekkor jobban fog látszani néhány döntés oka.
Én nem szociológiai oldalról nézem a dolgot, hanem műszaki tartalom felől. Hogy hányan építik meg lényegtelen, egy ember is sok és megérte.
De szép is lenne ha egy kis diák jelentkezne itt a topicban, hogy ő meg is épített egy egyszerű rádiót mint pl. a köbzolié. Szól ahogy szól de mondjuk neki nagy élmény volt a megszólalás. De szinte csak magunknak alakítgattuk eddig a témát. Közben lassan készülgetl egy egyszerű deszkamodell nálam is. Egy marék régi alkatrész egy deszka pár érvég hüvely csőszegecs gyanánt ..... pár perc meg egy csomó félóra, és kész is.
Kedves Antennaman! Nekem főleg az egyszerűsége tetszik na meg a "korai időszak" hangulata.
Ezt tényleg egy diák is elkészítheti, akár a konyha asztalon is. Üdv. sz_f
Kedves szendi001!
A hétvégén én is alkottam, hogy ne csak szociológiai oldalról nézzem a dolgokat. Egy részét most bemutatom. Az egyik egy reflex készülék, a másik egy visszacsatolt audion, valamint egy erősítő LM386-al, elején egy tranzisztoros előerősítő szűrővel. Mind a két készülék működik. Nekem a visszacsatolt jött be jobban. Este fejhallgatóval egymás mellett jöttek az állomások az egész KH sávban. A bemutatott rajz csak az audion fokozatot mutatja, ezt követi egy hangfrekis erősítő 1db tranzisztorral, ezen pedig egy 2000 ohmos hallgató. Kétféle rezgőkört is kipróbáltam, egy ferrit antennás másik pedig korábban elkészített, modjuk úgy hogy keretantenna, ez jobb volt mint a ferrit. A reflexet most nem részletezem, de mindenre visszatérek. Az erősítővel természetesen jó hangerejű szórós vétel van. Folyamatosan dolgozok a témán, tevezek egy videót is valamint részletesebb leírást és egy könnyen kivitelezhető konstrukciót is.
Antenna ill. rezgőkör egy lehetséges megoldása.
Az előző hozzászólásomban említett keretantenna nálam valóban jól működött. Bővebben: Link Induktivitása 220uH hangoló kondi 500pf lész. forgó. Menetszám 44, közepes átmérő 20cm, huzal átm. 0.7mm Cuz. Tapasztalatom szerint az alábbi idézetnek van igazsága. Idézet: "Az elektromágneses hullámok mágneses összetevőjét felvevő mágneses jellegű segédantennák a közismert keretantennák. Az utóbbi években, a ferritantennák rohamos térhódítása után a kísérletezők figyelme ismét ezek felé, a rádiózás hőskora óta ismert antennák felé fordult. A szaklapokban egyes szerzők számításokkal igazolták, hogy az átlagos méretű hordozható rádiókészülék doboza által meghatározott méretű keretantenna nagyobb feszültséget szolgáltat, mint a készülékek eredeti ferritanten-nája."
Szia Ferkó!
A képen látható keret antenna milyen lakkal van rögzítve (mármint a menetek egymáshoz)?Gratula neked is az alkotáshoz. Gábor
Szia Gábor!
A meneteket elsősorban kötegeléssel rögzítettem azoknál a sarkoknál ahol a huzalok keresztezik egymást. A fonál házicérna jellegű. Lakkozás Supralux, csak a kötegelésnél. Látható, hogy a menetek között nincs lakk. Részletesebben ilyen tekercsekkel a detektoros fórumban foglalkoztunk. Nézd meg! Üdv. sz_f
Köszönöm Ferkó!
Azt hittem, hogy vékony szálakból vagy litzéből készült. Nagyon precíz munka. Majd megnézem a detektoros rádió topicban is. Üdv. Gábor
Sziasztok!
Mindenképpen látnotok kell! Nem a frekitartomány miatt,hanem a technológia miatt. Deszkamodell. Bővebben: Link Semmiképp sem antennaman ötletét erodálandó. Nem tudom,mit nehezebb szerezni? Csőszegecset,vagy réz-szeget,
Köszi! Akkor feltaláltam a langyos vizet,ill. annak a linkjét.
Azért a "lay out" megoldása mindenképpen látványos!
Szia Gyuri!
Mindenképpen látványos a kis deszkamodell főleg azzal a tükör skálás Deprez műszerrel. Egy biztos nagyon szemléletes megoldás.
Szervusztok!
További hasznos link,de csak erős idegzetűeknek: Bővebben: Link Így nem szoktuk csinálni,vagy nem valljuk be.
Én csináltam így CW vevőt. Teljesen jó lett stabil is, sőt ebből van egy 2n2222 adó vevő verzió, amit a csávó művészien hajtogatott össze. Egy a léyneg, ez nem kezdőnek való, hanem mély ismerettel rendelkező amatőrnek, pontosan a hosszak, a mechanikai rögzítés miatt. AmBővebben: Linkúgy a dolog a forrfüles technika modernebb verziója.
Igen Gyuri!
W7ZIO Wes és társai mindig is így állították össze a gyakorló vagy kísérleti kapcsolásokat. Én csak az alkatrészeket sajnálom, ahogy meg gyötrik azokat. Ma én is elkészültem a reflex gyakorló deszka modellel.
Hát ez über jó lett!
Lassan visszatérek a topicba, lemegy a terhelés, és mutatom az elkészült modulokat.
Megtaláltam,a VT-építőkészlet "manual"-ját.
(A kínai toll-rádiót sajnos nem.) Hová küldjem?
Felszabadultak rádió építő erőforrásaim. Közben csináltam egy olyan nyákot, ahol azt teszteltem mi történik, ha megnövelem a gyári nyákot arányosan: könnyebb összelapátolni...
Itt van egy tisztán tranzisztoros adó-vevő. Sok a alkatészből áll, de az ára olcsóbb, mint néhány integrált áramkör. Ez például lehet a végcél a cikke között, hiszen olcsó, és valóban használható, "komoly" távíró készülék. Befejezem a az első cikket az eddigiek alapján. Aztán jelentkezem.
Bővebben: Link Megtaláltam a linket is, van ott sok érdekes kapcsolás.
Ez pedig a "manhattan-madness"-re hajaz,de van olyan,mint a szög:Bővebben: Link
Lehet összegyűjteni a kallódó egyforintosokat; kb az árfolyam is stimmel.
Uff, ez már túlmutat a jelenlegi dokumentáció céljain.
Azért mert nem szögeket használ forrponoknak? Lehet realizálni arra is. Egyszerű AM vevőkészülék kezdőknek, dokumentációval, kevés alkatrésszel. Addig míg nincs más
ez nis nagyon hasznos lehet.
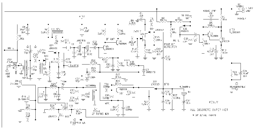
All Discrete Component transciever, vagyis adó-vevő készülék. Ennek üzemeltetéséhez rádióamatőr adóengedély szükséges. Megépítését gyakorlottal rendelkező rádióamatőröknek ajánlanám.
Esetleg lenne kedved segíteni cikket írni ebből? Érdekes téma egyébként, csak én a modulokat varrom éppen.
Nem hiszem, hogy kezdő ezt össze képes rakni. Tipikus rádióamatőr feladat. Enyém majdnem kész, leírom hogyan sikerül. Amúgy lapátolni kell csak...Éppen ezért tetszett meg, mert össze lehet rakni bontott TV- ből is, ha nagyon muszáj.
Abban maradtunk utoljára, hogy szintek vannak. A lényeg nem az adó vevőben van, hanem abban a tényben, hogy nagyítva egy általános nyákot, sokkal könyebb összerakni, függetlenül annak tartalmától. Lehett volna más példa is, de ez akadt hozzám közel."Maradjunk a kezdő szinten, a haladókat és a profikat, nem kell oktatni ."
Maradhatunk de a mondat nem igaz, mindenkit lehet okítani szinttől függetlül. Elkészült egy minta cikkem, Szokni kell a HE felületet. Felteszem auditálásra :integet2: :integet2: |
Bejelentkezés
Hirdetés |













Lassan visszatérek a topicba, lemegy a terhelés, és mutatom az elkészült modulokat. 









