Fórum témák
» Több friss téma |
Sziasztok!
Megépítettem az alábbi kapcsolást amely működik is, 1 dolgot kivéve. A PIC OSC2 lábáról le van véve a működési frekvencia amely áthalad egy nand kapun és referencia ként lenne használva, de semmit nem tudok mérni rajta. Van valami ötletetek miért nem? A PIC működik, fut rajta a program. A nand kaput is kipróbáltam, az is jó.
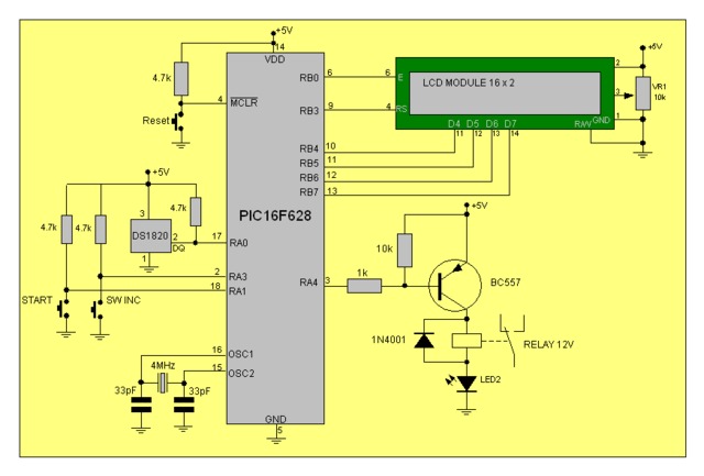
Vetten egy ilyen kijelzőt de em akar nnekem mükődni .
http://www.hestore.hu/prod_10031075.html 16F628A vak kérdeznném én szurtam el valamit vagyez nem jó ehez ha van valakinek tapasztalata ossza meg Urbán Cip fellesztőn se akar mükődni . Csak kockákat mutat .
Nem jól beállított kontraszt miatt is mutathat kockákat.
Ha eltüntetem a erős kontrasztot akor meg semit se mutat? Azért kérdem van akinek mükődik?
Minden láb helyesen van bekötve ? Jó a program ?
Ha megmondod milyen kijelzőt (hány karakteres hány soros)
Jobban átolvastam a hsz-t és mindenre rájöttem , itt a jó hex
égesd be , ha evvel sem megy akkor csak a bekötésben lehet a hiba
Vannak olyan kontrollerek amik elvileg kompatibilisek a HD kontrollerrel, de nem. Pl erdemes a bekapcsolasnal varni 100-200 ms-ot, hogy a kontroller felalljon. Melle meg pl lehet hogy a program sem all teljesen a helyzet magaslatan. Peldaul a kimenetek inicializalasa nem tokeletes. Mondjuk ha feltenned a kapcsrajzot es a programot, lehet hogy jobban akadna segitseg. Esetleg ha lenne egy masik tipusu LCD ki kellene probalni, hogy azzal mukodik-e a PIC. Nekem vegulis egy jo par tipusu LCD-t sikerult mar szora birni, pedig megfordult nalam mar egy par 100. Probalkoztam ASM nyelven es egy par C nyelvjarasban.
Fel tetem a konkrét tipust http://www.hestore.hu/prod_10031075.html
Egy keltető szabályzót pwm kimettel szeretnék csinálni .
ez meg a program hozzá .
mivel most kezdek midet és em kaptam kijelzőt a fejlesztőhőz. De itt elakadtam Vissza viszem a Urbán úrak . mert én taácstala lettem.
Az újabb PIC-eknél nem kell bankot váltani az SFR-nél.
Amúgy az eredeti program az C-ben van és a teszt miatt van csak asm-ben csinálva. Úgyhogy még mindig kérdéses, hogy mi lehet az oka annak, hogy az alsó 4 bitet nem tudja beolvasni?
Az urbán LCD textet feltetem tőbb probálkozás után rájőttem a kűlső táp zavarta usbről felment és mükődik a kijelző . De a tőbbi progi ami fontos lene nem csinál semmit Pedig az a hőfok szabályzó a fő célom. De az nem akar elindulni. Se a fejlesztőn se a proba nyákon .
A proba nyákon még nem találtam meg a világitást. Idézet: Nézd meg az adatlapot! „Az újabb PIC-eknél nem kell bankot váltani az SFR-nél.”
Ezzel a hex-el nem sokra megyunk. En valami ASM listara gondoltam, amit at lehet nezni es hibat keresni benne. Gondolom a panelod mukodokepes, mert a demo text latszik. Esetleg nezz szet a DS1820-as topikokban talan lesz valami program, es egy kis atalakitassal jo lesz a Te panelodhoz.
Adatlapon rajta van, de van benne oszto, tehat nem tudjuk kivulrol megallapitani csak ha ismerjuk a beegetett FW-t. De ez itt a PIC topik nem a 8051-e.
Köszi a választ.
Adatlapon sajnos nem találtam semmi infót. Azt hiszem 12-es osztó van benne. Másképp kérdezem, a belső oszcillátornál lehet gyorsabb a futtatási sebesség, ha a külső kvarcot használnám pl; 20Mhz-en a progi futtatásához? Amennyiben itt nagyon nem aktuális a téma, át tudnál "kísérni" a 8051-es topikjához? Üdv: Frici
Ha a program belső oszcillátorra van konfigurálva , akkor kívülről esélytelen a változtatás , csak a program változtatásával és újraégetésével tudsz módosítani a sebességen .
Tehát kondkrétan csak akkor tudom meg, ha beleteszek egy X értékű kvarcot, hogy mire írták? Ha külső kvarcot kap történik valami változás az esetleges semmin kívül?
Már megyek is, csak megvárom a választ
, Köszike!
Nem történik semmi , nem használ külső kvarcot akkor hiába teszel rá ....
Igen az adatlapon is látszik, hogy nem kell bankot váltani. Sőt mivel pic kit3-al debug-olom és ott figyelem az SFR-eket és azokat átállítja ezért nem a bankváltás a probléma. Amúgy meg a C-ben nem kell bankot váltani és abban sem megy.
Szóval a kérdés még mindig az, hogy pic18f46k80nál miért nem tud beolvasni a PORTD alsó négy bitje?
Az ANCON1 regiszter felső 5 bitjét ki kell nullázni. Lásd adatlap ADC modul leírása.
Szia!
A kapu előtt sem tudok semmit mérni. Sem multiméterrel sem magával a kapcsolással. Milyen irányban lehetne elindulni? Lehet hogy nem is rezeg a kristály, és csak valami belső órajelről megy a PIC? Köszi!
Mit állít be a program a konfigurációs szóban oszcillátor típusnak? Egy egyszerű programmal (egy kimenet villogtatása) megállapítható, hogy működik-e a quartz oszcillátora.
Ha mérsz, lehet, hogy annira meg is terheled, hogy leáll. Próbáld meg a 74HC132 -t 74HCT132 -re cserélni (alacsonyabb bemeneti szintekkel dolgozik).
A program részéhez nemigazán értek, de felteszem hátha neked mond valamit. Sajnos más programot nem tudok feltölteni mert nincs égetőm. Valami más módon nem lehet megállapítani hogy rezeg-e a kvarc? Mondjuk kiveszem az áramkörből és akkor is működik? A 74HC132 csere mellett érdemes lehet a kristály kondik értékének megváltoztatásával próbálkozni?
Ha kiveszem a kristályt nem megy a PIC, elvileg akkor a jelszint kevés a kapunak.
Sziasztok!
Kaptam egy új EW162g0gly HD chip kompatibilis LCD kijelzőt. Írtam rá egy egyszerű drivert, de nem akar működni semmit nem reagál rá, megpróbáltam 8 és 4 bites üzemmódban is, többször átnéztem nem-e elkötöttem valamit, az adatlapja szerint csináltam mindent. (KS0066)
Kérlek segítsetek hol lehet a hiba? |
Bejelentkezés
Hirdetés |





, Köszike! 



