Fórum témák
» Több friss téma |
Mire gondolsz konkrétan?Egy-két elem értéke érdekes, de azonkívül működöképesnek néz ki.
Sziasztok! Túrtam a trafóim közt és találtam egy sokfelé osztott csévés ferrit trafót, EE42-t, hát hatalmas.
Egy TV-ből bontottam. Szerintetek milyen kapcsolást használjak? Nekem egy 3-400W-os basszusgitár erősítőhöz kellene. Egyelőre úgy tűnik, hogy +-55V körüli feszültség kell. Néztem a Skori félet önrezgőt, a Cimó 1.1-esét, illetve lorylaci stabilizát kapcsolását is, igazából nem tudom melyik legyen. Melyiket ajánljátok?
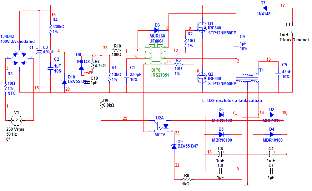
Sziasztok! Szeretnék kérni egy kis segítséget! Megcsináltam egy 2x91V-os kb 1800W-os tápot, de nem akar elindulni.
A képeket mellékelem. Sprint Layoutban benne vannak az alkatrészek típusai, értékei, stb. Az excelben a számolásaim. Adatok: bemenő fesz: 225VAC, Greats után 205VDC, puffer kondi után 304VDC. A tápot lágyindítóval indítom el. Nem füstöl el semmi, Az NTC-t szedtem ki, mert az mindig eldurran. Igaz, nem 10ohmos értéket raktam be, hanem nagyobbat, mert itthon nincs 10 ohmosom. Éppen ezért most csak áthidaltam. 1 kisebb tápot már elindítottam életemben, de most valamiért nem megy. A segítségeteket előre is köszönöm!
Mit csinál elfüstöl vagy csak simán semmit? Ez ami a képen van ez 1800W?
Az a trafó az nem ETD39, miből van az? Nekm már a színe sem tetszik..
Mindhármat ajánljuk, de ha kell akár egy negyediket is!
Viszont a TV-ből bontott trafó egyikhez sem lesz jó, mert jó nagy légrés van benne.
Ha azt a sárga porvas gyűrűt szeretnéd használni trafónak, akkor nem is nagyon fog menni.
PC táp ferritjét tekercseltem meg. Nem füstöl, csak simán semmit nem csinál. Úgy gondoltam, hogy toroid formájában talán jobb lenne. Nem akartam külön ETD39 trafót venni. megpróbáltam egyet szétszedni a PC tápból, de azt széttörtem. Úgyhogy nem próbálkoztam másikkal.
Akkor jobb is hogy nem indult el. Kell bele egy normális trafó.
egyébként ha jól látom 390k-s ellenálláson kap az IC tápot induláskor. AZ túl nagy, nézd meg mekkora feszt kap az IC.
Köszi a segítséget, igazatok van. Felnyílt a csipám.
Szia ezt Sub erősítőnek szánnám +-50 V kellene belőle 500W terhelhetőséggel.Mire gondolsz azzal ,hogy "Egy-két elem értéke érdekes".Köszi Peti.
Szia áttudnád alakíttani rezonánsra?meg azt a BJT cuccot hová kell"tenni"? Köszönöm Peti.
100Ohmos gate ellenállások, 2n2 a trafóval sorban. Egy rezonáns táppal jobban járnál. Az a rövidzárat jobban tűri. EZ meg pillanatok alatt elszáll védelem nélkül. OLvasgass itt: Bővebben: Link
Köszi! A légrésre sajnos nem is gondoltam (illetve nem láttam, mert még egyben van). Akkor viszont lehet hogy érdemesebb lenne toroidra csinálni.. Ha már úgyis venni kell.
1. Használd az eszedet, ez így eléggé a bingo-bongo nervous breakdown eset
2. Vegyél (szerezzél) rendes ferrit anyagot (ha esetelg botlból nem tudsz venni, akkor tőlem is privátban, illetve jópár más embertől tudsz jó áron) 3. A trafót nem vastag huzallal tekerjük (szkin hatás, már mondtam!) 4. Tök felesleges ennyi primer kondi, nem lesz jobb. A szekunder kondi meg iszonyatosan kevés, ki fognak durranni a búgóáramtól. 5. Ilyen elavult, ósdi, régi FETeket ez az IC nem fog tudni meghajtani! Ez a táblázatból is látszik (IC hőmrésékelte 200°C!!!, valamint a baromi nagy holtidőn) Kéremszépen sz*rból várat nem lehet építeni! Rövid összefoglalom: Dobd ki az egészet, és kezdj valami jóval egyszerűbbet. Ez most itt annyi sebből vérzik, hogy lehetetlen lenne normálisat kihozni belőle. A táblázat kitöltése nem helyettesíti az áramkör működésének megértését és a logikus gondolkodást!
Én nem fogom neked átalakítani rezonánsra. Egyrészt ajánlom figyelmedbe a fórumszabályzatot (nem kérünk meg másokat, hgoy helyettünk csináljanak meg dolgokat, max hogy segísenek nekünk megcsinálni).
Másrészt ezt már sokan megtették, péládul skory oldala és cimopata cikke. Amíg nem tudod mi a BJT, addig sajnos nem tudom elmondani, hova kell tenni. Ha megtudod, akkor te is rá fogsz jönni.
Még két dolog:
6. Ha 2x91V kimeneti feszültséget akarsz, akkor 200V-os diódákat használj! 7. Ekkora teljesítményre nem elég a kis hűtőzászló, pláne ennyire elavult FETeknél. Mind a FETekre, mnind a diódákra tervezz rendes bordát. A szekudner oldali szinkronegyenirányítást neked még nem javaslom.
Hali!
Tegyél fel légyszi kapcsolási rajzot is a tápodról. Bár a sárga gyűrűmag miatt az volna a csoda ha menne, de a kapcsolást azért megnézném.(ha fent van akkor bocs nem találom, adj egy linket) Egyébként én is használom az "odi" IRFP 450 - 460 -akat, no de IR 2110 meghajtással, kisütés gyorsítással, stb-vel. Az a 8 lábú smd egymagában akkor is jól megkínlódna velük, ha minden más rendben volna.
Köszi a javaslatokat és a segítséget. Valóban át kell még tanulmányoznom. Tény, hogy ez teljesen új terület nekem. de hát az ember csak így tanulja meg, hosszas tanulmányozás, mások segítségével netán, ha valamit nem ért, és a saját kárán.
Azért nem jelentkezek olyan sokat, mert itt is inkább előbb elolvasom a hozzászólásokat és máshol is utána nézek a dolgoknak. Hát ez most annyira nem sikerült. De nem adom fel! Lehet, hogy lesz még pár hülyeségem és pár hülye kérdésem. Előre is elnézést kérek érte!
Lényeg, hogy nem vetted zokon a lecseszésemet. Javaslom kisebb teljesítménnyel kezdj.
Lorylaci kapcsolási rajza után mentem, ill. egy korábbi kis teljesítményű hasonló rajz után, ami működik is, de az már be van építve. Az előző valóban PC tápból kiszedett kis trafóval megy. Ott csak feszültség kétszerezőt használtam. Akkor még nem kezdtem el foglalkozni tekercseléssel.
Egy kicsit fáj, ahogy írtad, de be kell látnom, hogy igazad van. De ha elesünk, akkor is felállunk. Vagy nem? Most nézek Litze vezetéket, hogy hol lehet kapni. Most hogy jobban szemügyre vettem a PC trafót, ott is lapos rézlemez van. Egy kicsit megdöbbentem. De jobban utána olvastam a skin hatásnak, (valószínűleg elsiklottam pár dolog felett) így már teljesen világos a dolog, hogy miért lemez van benne, és hogy miért használják a Litze vezetéket.
Litze nem feltétlen szükséges, de ajánlott vékonyabb huzalokat összesodorni. Az apróhírdetésekben valaki nemrég árult házi litzét elég jó áron, nézz után.
A rézlemezzel kapcsolatban cimopatát próbáld meg, én régebben tőle vettem, de elég nehéz vele dolgozni. Csak nagyon nagy teljesítménynél éri meg, és elég nagy magon. Elsőként azon dolgozz, hogy szerezz be megfelelő minőségű ferritet. Egy jó minőségű ferrit a roszabb minőségű ferrit teljesíményének többszörösét képes átvinni, vagy jóval kisebb méretű szükséges belőle. (pl egy N97 az N67-hez vagy a Talis magokhoz képest). Aztán keress megfelelő FETeket. Az IRFP3xx, IRFP4xx szériát felejtsd el, egyszerűen nem érdemes velük foglalkozni. Még ha ingyen adogatják neked, akkor is nagyobb szenvedés a rendes meghajtás megtervezése és megvalsóítása hozzájuk, mint egy jó FET vásárlása. Ha ügyes vagy, akkor jó áron viszonylag új FETeket tudsz szerezni, valamint érdekes böngészni a gyártók (például azST ) honlapját. Aztán persze tanulmányozd a témát. A táblázat kitöltése nem elég, midnen egyes celláját értened kell.
Litzét azt Te is tudnál sodorni fúrógéppel. Azt a 2-3 métert nem nagy kunszt házilag megsodorni. Amperenként 7-8 szál 0,2-es CuZ már jó eredményt ad, ha erősítőhöz lesz.
Úgy láttam, hogy a TF sorozatú ferritgyűrűk Ni-Zn-ből vannak, amik 100KHz-3MHz-ig használhatók. Míg az N67, stb csak kis tartományokban mozognak 100-500KHz. Akkor nem jobb a kis toroidokat használni? Igaz, úgy is max. 300KHz-ig használjuk ezeket. Egy TF31x16x19 es gyűrű 250Ft-ba kerül. Spafi a tápjához ugyan nagyobbat használt és Litze huzalokat. Megkereshetlek priviben Laci? Csak pár szó és kapcsrajz erejéig.
A TF ferrit jelátvitelre alkalmas, nem teljesítményátvitelre. Ez teljesítményátvitelnél nagyon melegedni fog, vagy sok menet fog rá kelleni (ergo nem fér el rajta sok réz), szóval nem lesz ok.
Ezek után várható az is,hgoy a Curie hőmérsékelte sem túl magas, valamint a veszteségek hőmérsékelt és frekvenciafüggése sem lesz kielégítő. Spafi régebben a talis ferritgyűrűket használta, de ez akkor volt, amikor még senki nem foglakozott itthon ilyenekkel, ergo nem nagyon voltak kaphatók. Most aért a TME, RET, pláne Farnell kínálatában szép kis ferritek vannak. Légy szíves a szakmai jellegű kérdéseket itt a fórumban tedd fel. Ha itt felteszed, válaszolok rá. Üzleti és személyes jellegű (pl anyázás) dolgokat küldheted privátban.
Az csak vicc volt...
Az APT5015BVR szintén ős, ezeket 10-50kHz-re tervezték, rezonánsban sem fog 100kHz felett jól menni. A BC556 az 100 kHz alatt használható bikázásra, de afelett lassú. 100-300kHz tartományra ilyen célra tervezett tranzisztorok használata javaslot (pl Zetex ide szánt cuccai).
Szóval ez a tipikus, hogy Mo-n csak az ősrégi cuccok vannak. Ahhoz jól körül kell nézni a külföldi honlapokon, hogy újakat is lássunk. Én is sok mindent kínából és ebay-ről rendeltem meg, mert itthon nem lehet kapni.
Rengeteg olyan készülék van, amit meg lehetne javítani, de itthon alkatrészt nem lehet kapni hozzá. Így hogyan az ördögbe fejlődjünk, ha nincs kínálat? Ha nem ismertetik meg az újdonságokat? Bár most ez más téma: sajnos az iskolában is az ősrégi dolgokat tanulják a diákok elektronikából. Ugyanakkor már alap követelmény, hogy a kapcsolóüzemű tápegység elvi működését tudják, ha gyárhoz mennek felvételizni. De honnan tudják, amikor az oktatásunk is el van maradva a gyakorlati oktatáshoz képest? Persze ez csak költői kérdés volt. De hasonló megfogalmazásban írtam ezeket a dolgokat, a szakdogámba is, amire az volt a válasz, hogy "Megfontoltan, tematikusan lett összeszedve a tananyag." (Csak nem az élethez - gondoltam magamban.) Talán éppen emiatt nincs annyi villamosmérnök. A gyárak viszont a plafon szintet követelik meg. Az az elektronikai műszerészek, akiknek nincs gyakorlatuk (mert honnan lenne, ha nem veszik fel őket) az utcán vagy jóval kisebb pozícióban landolnak. Ha átnézel egy másik honlapra, ott mindenki a nyáktervet kéri, ahelyett, hogy megcsinálnák maguk és valóban a legalapvetőbb fogalmakkal sincsenek tisztában. De elmondhatják, hogy tanulják/tanultak az elektronikát. Én is csesztem már le egy fórumozót azért, amiért Te is engem. elismerem. De mondd meg, hogy ha valamiről nem tudunk, de szeretnénk belelátni, hogyan tanulhatnánk meg segítség nélkül, amikor az iskolában sem mondják el rendesen az anyagot? Az alkatrészekről is csak annyit mondanak, hogy ez meg az erre való, de az alkalmazását már nem tanítják. Csak felületes ismereteket adnak. Én itt a fórumon tudtam meg, hogy mi az az IGBT, skin-hatást szintén nem tanítják. Pedig feltételezem nem új-keletű. És még sorolhatnám. Bocsánat mindenkitől, hogy így kitörtem, de ez most így felbosszantott, hogy bár EU-ban vagyunk, de mégis valahol a Balkánon, mert nem jönnek ide új cuccok. Vagy honnan lehet ilyen új információkat beszerezni? pl. az UCC ic, hogy egyáltalán létezik és mire való? Mert szakmai lapokból is gyatra az ellátás. Félreértés ne essék, ez nem felelősségre vonás vagy hasonló, mert ezt a problémát nem nekünk kellene megoldani. De próbáltam a BME-n ez ügyben erőfeszítéseket tenni a különböző tanórákon és beadandó zh vagy (szak)dolgozat szerűségeken. (hátha valaki meghallgat vagy elolvassa és komolyan veszi.) Idézet: „Szóval ez a tipikus, hogy Mo-n csak az ősrégi cuccok vannak.” Dehogy, nézd meg a TME-t, vagy a Farnell. Vagy nézz körül az apróhírdetéseken, Cimopata szokott néha brutál FETeket árulni. Valamint SPafinak is mott van FET turkáló vására, meg van még pár ember akitől lehet jókat venni. Tőlem például tudsz privátban STP20NM50-et venni, ami elég jó kis FET. Meg mondtam nézz szét az ST oldalán. Ha ügyes vay jó dolgot találsz. Én suliban biztos nem tanultam ilyet, pláne hogy én Vegyésznek tanulok, de mégis tudom. A Net csodákra képes, én mindent Netről tanultam. A legtöbb infó mindig ott van a datasheetban vagy az application noteban, de ahhoz el kell őket olvasni, SOKSZOR. Én nekem semmilyen lap nem jár, nincsenek könyveim. Az új IC-kről a gyártó odlalairől értesülök. Az IRS27951-ről pl a piacra dobása után már 1 hónappal hallottam, de csak 1 évre rá tudtam megrendelni a farnellnél. (Bizony én az első farnelles batchból rendeltem )A TI honlapját sokat nézegesd. Egyrészt nagoyn jók az application note-jaik, sok IC-hez nyújtanak excel tábláztatot, mindig van eval board, és ami a legfontosabb lehet tőlük termékmintát rendelni. Ha te villamosmérnök hallgató vagy, akkor még egyéb doglokat is felajánlanak, ha TI-s cuccokat raksz bele (például x dollár értékben rendelhetsz tőlük tesztmodulokat stb...). Van diplomázó programjuk is, sőt építő versenyeik. Ismerek elég sok BMEst de kevesük rét az elektronikához gyakorlati szinten, túl nagy az elméleti oktatás aránya. Kandós barátaim ilyne téren jobbak, egyik most csinál AVR bezérlésű frekvenciaváltót |
Bejelentkezés
Hirdetés |




Egy TV-ből bontottam. Szerintetek milyen kapcsolást használjak? Nekem egy 3-400W-os basszusgitár erősítőhöz kellene. Egyelőre úgy tűnik, hogy +-55V körüli feszültség kell. Néztem a Skori félet önrezgőt, a Cimó 1.1-esét, illetve lorylaci stabilizát kapcsolását is, igazából nem tudom melyik legyen. Melyiket ajánljátok? 








