Fórum témák
» Több friss téma |
Idézet: „függ a paneltől, is milyen a rajzolat” No látod, lehet itt van a hiba. Leginkább arra törekedtem, hogy kis helyen elférjen, bár figyeltem arra is, hogy ne össze-vissza fussanak a vezetőszálak. Végülis a gyári NYÁK-terv alapján rendeztem, csak máshova (panel alsó részére) kerültek a csatlakozási pontok. Lehet, legközelebb egy az egyben azt a paneltervet valósítom meg, ami az adatlapban van.
Ha a visszacsatolás, nem került nagyon távol, a IC-től (R1,R2,R3,C3,C4). A bemenet és kimenet nincs közel, nagy hibát nem csináltál. Azt még meg lehet próbálni hogy az alkatrész oldalón teli fóliát hagyod, és testre teszed. Ez is javít, néha.
üdv.
Ezek az alkatrészek kb akkora távolságra vannak az IC-től, mint a gyári rajzon. A be és a kimenet egész messze van egymástól, meg még közte van a test is, de távol (min 1cm-re) egymástól.
Igen, gondoltam arra, hogy "fel kellene tölteni" a panelen az üres részeket, de mivel én kézzel rajzolom a panelokat, nem volt kedvem ezzel bíbelődni. Így utólag belegondolva, lehet megérte volna. Hiába, kezdő vagyok még a hangtehnika terén...
Hello!nem akarok kötöszködni, meg semmi, csak tapasztaltam,hogy ha egy kapcsolás nem működik, főleg,ha ilyen egyszerű ,akkor egyszerűbb újraépíteni esetleg más nyákra, és leellenőrizni az alkatrészeket, hátha vmelyik kondi meghalt.Ilyen esetben,mint a tied, a próbálkozás sztem felesleges,de kívánom ,hogy járj sikerrel. hátha csak egy kis átkötés van rossz helyen ,vagy egy kondi zárlatosodott be...(esetleg rossz értékű ellenállás esetleg rossz lábon
)Esetleg légszereléssel, új alkatrészekkel kipróbálva letesztelhető lenne, valójában mit is tud.
Nem veszem kötöszködésnek, én is említettem, hogy valószínűleg új panelt kellene neki csinálnom. Legelső nekifutás dugaszolós próbapanelen volt, és ott sem szólt sokkal jobban.
akkor lel lehet kezdeni a kondik vizsgálatát... hátha...
A teli fólia, a alkatrész oldal. Két oldalas nyák lemez. Egyik oldalon megcsinálód a vezetékezést. A másikat oldalon, fóliának, teljesen meg, kell, maradnia. Amikor kifúrod az alkatrész lábak helyét, a teli oldalon, kisüllyeszted. Úgy, hogy a fólia, ne érjen az alkatrész lábhoz, és a teli fóliát, testre kötöd. Nem a fólia oldalón, gondoltam. Ott max a test vezeték, amit lehető legvastagabb.
Juj, ezt elnéztem! Már értem, hogy kétoldalas lenne jó, és nem a másik oldalon meghagyni a nagyja rézfelületet.
lehet 1 kérdésem? ti mekkora tápfesszel hajtjátok a 'nem szimmetrikus' kapcsolását az IC-nek?
Szia!
12-36 voltig lehet nyüstölni!
én ezt értem, olvastam az adatlapot, csak kiváncsi vagyok, hogy másoknál milyen tápfeszültségek vannak...
Viszont egy dolog szembetűnő nekem, hogy sok kapcsoláson ami nem az adatlapon szereplő csak annyi van feltüntetve hogy 16 V és kész, ezek alapján ha egy amatőr nekiáll építeni 1 ilyet és ad neki 16 voltot, mert nem olvasta az adatlapot akkor örülhet a kimenő teljesítménynek.... bár lehet hogy ezt csak én látom így (amikor én 14 éves voltam és forrasztgattam összevissza mindent akkor még fogalmam sem volt ilyesmiről hogy adatlap vagy ilyenek)
Hát oké!
Tehetsz rá akármilyen feszültséget (persze kisebben a maximumtól) és szólni fog! Még egy 9 V-os elemtől is elindul. Hát értelem szerűen, ha nagyobb a fesz, akkor nagyobb a kakaó is!
hát na épp ezt kellene odaírni minden olyan kapcsolás mellé ahol csak 1 fix tápfeszérték szerepel.
Hello!
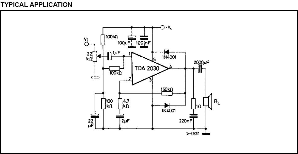
Tudna valaki segíteni? A csatolt kapcsolást szeretném kivitelezni. Az szeretném kérdezni, hogy milyen nyákelrendezás javasolt, hogy ne zúgjon? Én minél tömörebbre gondoltam. A másik, egy BETA UNITRA DIORA rádióba raknám, annak tudtommal 36V-os a tápja, ezt ráköthetem erre ugye? Úgy tudom ennyivel még tud működni.
Tökéletes lessz!
Nyákelrendezést találsz itt a topicban. Ajánlok egy dolgot megépítés és elindítás utánn ha beleépíted mindenképp használj szigetelőalátétet és szigetelőgyűrűt amikor az ic-ket szereled a hűtésre. Bár én úgy emlékezem a Diora 40 volt fölötti tápról jár vagy rosszul emlékezem.
Szia Tams,
szerintem ne sima 2030-at használj, hanem 2030A-t, az 2x22VDC-t vagy 1x44-et bír, és ugyanazt tudja, mint a sima 2030, behelyettesíthetők egymással... TaTa
Helló!
Én is megépítettem!Végre.. Először 12V-ot adtam neki, szólt is rajta Robert Plant szép hangja. Aztán kezdtem összeszerelni rendesen, amikor találtam egy 26VAC-os 80W-os trafót, be is zereltem mellé. El is indítottam. A kondik 25V-osak voltak....Ugye nem kell mondanom. Füst(az ICből)...2.4A-t szívott a 80mA helyett! Szép mi? Gondoltam megírom, hogy okuljonak az újak. Bár ők nemhiszem, hogy ekkora baromságot elkövetnének. Jövő héten alkatrészt veszek, mostmár 50V-osakat!
még jó, hogy nem robbantak fel a kondik... :eek2:
Üdv!
Szerintetek ez a hangfal elég a TDA-hoz?(50/35W)A hangváltót én csinálom.
Ez kevés info.De ha birja azt a teljesítményt amit leirtál akkor elég neki.De ha csak enyi van a hangfalra irva akkor szerintem kevés lesz.
Na bakker! Kimaradt a kép!
+ Itt van pár dolog... A hagváltót JBL-el terveztem ezek az adatok alapján, de sok embertől hallottam, hogy a SAL adatai nem pontosak.
Jo lesz az a hangfal a TDA2030-hoz. Elvileg 8ohm a nevleges impedancia es ha az erositod tapfeszultsege 2*14V vagy szimpla 28V, akkor 11W-nal kicsivel tobbet ki tudsz venni belole iszonyatos magas torzitassal. Ha nagyobb a tapod, akkor nagyobb teljesitmenyt is ki tudsz belole venni, de ezt a hangfalnak meg birnia kell ... feltve ha valosak a SAL adatlapjan kozolt adatok
A táp 80W-os és 26VAC-ot ad le! Egyenirányítva 35VDC körül van. Szimpla. Köcce!
Ezért csak ovatosan azokkal a kis 10cm-s SAL-okal.
15W csak nem öli meg
Hátha nem, főleg ha észerüen lesz használva.
Ésszerű=Gitárerősítő lenne! torzítva!!
Ez aztán a kihívás! |
Bejelentkezés
Hirdetés |




Leginkább arra törekedtem, hogy kis helyen elférjen, bár figyeltem arra is, hogy ne össze-vissza fussanak a vezetőszálak. Végülis a gyári NYÁK-terv alapján rendeztem, csak máshova (panel alsó részére) kerültek a csatlakozási pontok. Lehet, legközelebb egy az egyben azt a paneltervet valósítom meg, ami az adatlapban van.
)





