Fórum témák
» Több friss téma |
Üdv!
proli007 jól írja. Ledet ellenállás nélkül soha nem szabad bekötni!!! Még ha a feszültsége egyezik az áramforrással, akkor sem. Nagyon valószínű, hogy tönkrementek a ledek. Próbáld ki egyesével bekötve, melyik jó még ( ELLENÁLLÁS !! ) Üdv! Tomi
És polaritás...12v fordítva ellenállással is halálos lehet.
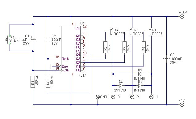
Helló, összeraktam amit tanácsoltál. Működik a nullázás bekapcsoláskor. De valószínű nekem az 1. és a10. láb azért volt összekötve a reset lábbal hogy a Q3 lépés után Q0-ra álljon vissza, Így most végig kell léptetnem Q10 ig hogy újra nulláról induljak
előfordulhat hogy a 10 es lábra kötött 100nf es kondi túl kicsi nogy visszaálljon Q0 ra?
Kijavítva az előbbi hozzászólásomat, ha jobban végignézem a kapcsolást akkor nem a kondi a probléma hanem, szerintem a 100 kohm-os ellenállás miatt nem áll nullára,ha kisebbre cserélem akkor jó lehet? mekkorára? előre is köszönöm a segítséget.
Hello!
Nem szeretem ha a levegőbe beszélünk, ezért lerajzoltam. A nyák, nem kapcsolási rajz.. De gondolom így kötötted be. - Ha a 4017 a Q4 ütemhez ér, akkor törlődik a számláló. - De ennek feltétele, hogy minimum 10ms ideig a Q4 állapot fennálljon. T=R*C=100k*100nF - De ha a bementi jel prelleg, és a számlánc tovább tud lépni a Q5 ütemre, akkor tényleg nem törlődik. - Próbáld meg kialakítani léptetést legalább úgy ahogy a rajzon van. Ekkor két bementi impulzus között, minimum 100ms időnek kell lenni. - De a Q4 és Q5 kimeneteket nem illik közvetlenül összekötni mert akkor a kimenet "fél egy" lesz, hiszen egyik magas, a másik kimenet alacsony a Q4 és Q5 ütemben is. - Ha még is össze akarod kötni, akkor a Q5 kimenetet egy diódán keresztül kösd a Reset bemenetre. Akkor Q4 és Q5 "nem akad össze". üdv! proli007 A hozzászólás módosítva: Nov 8, 2012
Köszi, remélem így jó lesz, kapcsolási rajzot azért nem csináltam mert az csak a fejemben lett megrajzolva próbanyákon raktam össze, azután meg ment nyákra. Mégegyszer köszi a segítséget.
Sziasztok! Egy villogót készülök építeni amit egy 7414 első két inverteréből felépített gyűrűs oszcillátor hajt, a kapcsoló üzemű BD241 tranzisztoron keresztül. (Sok led lesz). Az órajelnek megfelelően a ledek szépen villognak, de szeretnék egy egyszerű kapcsolóval egy üzemmódváltási lehetőséget is beleépíteni, ilyenkor a ledeknek folyamatosan kellene világítaniuk. Mivel annyira nem vagyok otthon TTL-ben az lenne a kérdésem hogyha egy egyszerű kapcsolóval a tranzisztor bázisát 5V magas szintre kapcsolom, vajon fog-e világítani folyamatosan a ledsor vagy az órajelnek megfelelően fog tovább villogni azon az elven hogy a "föld mindent visz"? Más szóval kényszeríthetem-e az oszcillátorom kimenetét magas szintre? Mellékeltem egy rajzot is. Köszönöm a segítséget.
Nem tudom miért nem töltötte fel a mellékelt ábrám
Idézet: „Más szóval kényszeríthetem-e az oszcillátorom kimenetét magas szintre?” Nem kéne... Én inkább valami olyasmi megoldást keresnék, amivel az utolsó inverter bemenetét átkapcsolom az áramkörből a földre, így a kimenetén magas lesz.
Hello, hát a táp is "mindent visz", de viheti az IC kimenti tranzisztorait is , szóval nem lenne elegáns dolog ez így. Inkább az oszcillátort állítsd le egy fix, alkalmas szintre kényszerítve a kimenetét. Vagy válaszd le egy váltókapcsolóval a meghajtó tranzisztor bázisát az oszcillátor helyett a + tápra. ..áramkorláttal persze.
és ha egy kétállásúval kapcsolgatnám hogy az IC kapjon tápot vagy a tranyó bázisa? A kikapcsolt IC kimenetét nem bántja remélem...
Ja... ugyanarról beszélünk
Mi lenne ha a kondenzátort zárnám rövidre egy ellenálláson keresztül egy kapcsolóval? Akkor megállna az oszcillálás. Az hogy milyen szintre állítja a kimenetet az mindegy nem? Van még szabad inverterem a tokban.
Heló
Van 130 cm ledszalag ezt hogyan lehetne leszabályozni potméterrel ha : 0,52 ampert használ és 10,4 watott és 12 volton üzemel?
Szerintem Így talán lehet.
Egy kis magyarázatra szorulok
A fet ha a nyitó tartományába kerül,tulajdonképpen egy vezérelhető ellenállásként használható.Az alkatrészek értékeit nem igazán tudom.A zenert úgy válaszd meg hogy a max fényerő legyen éppen a ledeken (közel 0 a FET-en) az alsó ellenállással a min fényerőt tudod beállítani.
A rajzon mi micsoda ?
Ne haragudj nagyon amatőr vagyok
Sziasztok skacok kis segítséget szeretnék kérni tőletek lehet már előrébb vagy más témában írtak ilyesmiről de sajna nincs időm végigböngészni öket. A feladat traktor pótkocsira szeretnék ledekből világítást készíteni mert sajnos nem lehet olyan lámpát kapni amiből ne nyírná vagy rázná ki állandóan az égőket. Első kérdés mennyire bírják a ledek a rázkódást? A gépben egy 12v os 100ah 800A akksi üzemel, ha jól tudom a generátor olyan 14v körül tölt. 4 kört kellene csinálnom a kocsira 1 fék 1 világítás és 2 index nemnéztem még a méretet hogy mennyi led fér el nyákon a régi lámpa búrában de nagyvonalakban számoljunk a fékre ugye 2 oldalra össz. 16 ledet világításra szintén 16 ot és indexekre 8 - 8, lehet hogy ez több lesz helytől függően. Párhuzamosan szeretném kötni őket ha 1 kihal azért a többi menjen alapon. Ehhez kérném a segítségeteket hogy milyen ellenállást vagy diódákat vagy akármit kell elékötni ehez a részéhez már nem konyítok sokat sajna. Előre is köszi a segítséget
Hello!
Amit írsz, az csak hellyel-közzel igaz. A Fet valóban vezérelhető ellenállás ként lehet felfogni, csak éppen nézd meg a nyitóirányú transzfer karakterisztikáját, az IRF540-nek. (A karakterisztikában a Gate feszültség / Drain áram összefüggése látható.) A Gate küszöbfeszültsége alatt gyakorlatilag nem vezet. Vagy is 4V-nál fog kinyitni, de 4,5V Gate feszültség mellett már 7..8A Drain áram is folyhatna. Tehát Gate feszültségének változtatására nagyon kis tartományban meredeken nő az áram. Azaz inkább egy "kapcsolónak" fogható fel, mint vezérelhető ellenállásnak. Megoldaná a gondot, ha a forrásban lenne ellenállás, mert akkor vezérelhető áramgenerátorrá alakulna a kapcsolás. De még ekkor is kis Drain ellenállásnál elég meredek lenne a szabályozás, nagy értékű Drain ellenállásnál jelentős veszteség is lenne, vagy is nem lehetne felszabályozni teljesen a fényerőt. Másik gond, hogy azt a teljesítményt, amit nem emészt fel a Led a Fet-en alakulna hővé. Vagy is jelentősen melegedne a 10W-os Led-ekkel a Fet. Így Bencének inkább azt ajánlanám, hogy az NE555-ös kapcsolások közötti PWM szabályzó kapcsolást készítse el. A Fet maradhat, és csak egy 555-el és néhány alkatrésszel más a kapcsolás. Ráadásul "fűteni" sem fog.. Bár ha Bencének gondot okoz, hogy ebben az egyszerű áramkörben ki kicsoda, akkor valami komplett nyáktervvel rendelkező PWM áramkört keressen az 555-ös kapcsolások topikjában. üdv! proli007
Hello!
- Egy Led önmagában egy tömör dolog, tehát jobban viseli a rázkódást. De hogy ne essenek ki a Led-ek a nyákról, az már a kivitelezésen múlik majd. Az átalakításnak amit tervezel azért vannak buktatói is. - Ha jól tudom átalakított lámpa a KRESZ vizsgán (úti ellenőrzésen) megbukik. - A fényereje nem lesz elég meggyőző, vagy jókora pénzbe fog kerülni a nagyfényerejű Led-ek. De a Led-ek párhuzamos kapcsolása nem túl célszerű. Mert pld. egy piros Led nyitófeszültsége kb. 2,2V, a maradék 12..14V "kárba vész", vagy is ellenálláson fog elfűtődni. Ráadásul nem szabad ennyi Led-et párhuzamosan kötni, mert a nyitófeszültségük darabonként más és más lehet, így semmi nem garantálja az egyenletes áramelosztást. Szép sorban a "leggyengébb láncszemmel" kezdve kiégnek. Tehát a soros kapcsolás ebben az esetben célszerűbb, majd az így kialakított oszlopokat kell párhuzamosítani. De minden oszlopnak célszerű külön előtét ellenállást készíteni. (Úgy nézne ki mint egy létra.) Ha 4db piros Led-et sorba kötünk, akkor a nyitófeszültsége 8,8V lesz. Ha 20mA áramot akarunk átfolyatni a Led-en (mert a Led-en átfolyó áramot kell állandó értéken tartani), akkor az ellenállás értéke Re=(Ut-Uled)/Iled Vagy is (12V-8,8V)/20mA=160ohm. A Gond ott van, hogy ha tölt a generátor, akkor kb. 14,5V lesz az aksi feszültsége. Ekkor az áram Iled=(Ut-Uled)/Re=(14,5V-8,8,V)/160ohm=35mA. Az meg már sok a Led-nek. Vagy is egyszerű ellenállással vagy 12V-nál lesz kisebb a Led-áram, vagy 14,5V-nál túlterheljük a Led-et. Megoldás lehet, egy cél IC használata (nem kerestem de biztos van ilyen), vagy a feszültség stabilizálása és annak feszültsége alapján megválasztott ellenállás. (Itt viszont valami kis maradék feszültségű stabilizátor alkalmazása a célszerű, mert "egyszerű" stabinál minimum 2V kell a bementi és a kimeneti feszültség között. Vagy is 12V mellett, 10V-os stabilizátor kell.) Vagy valami külön áramkört kell készíteni ami az ágak áramát tartja állandó értéken, és akkor változhat a feszültség kedvére. Az áramköröket viszont lámpánként célszerű beépíteni, mert akkor kompatibilis lesz az eredetivel. Remélem kellő képen "lerémültél".. üdv! proli007
Valóban fűt ,de működik igaz 4.7V zenerrel (csak ilyen volt, 100K poti -kb negyed fordulat a hatásos- 120K alsó ellenállás ) ezért a poti fölé is kellene egy ellenállás. Az hogy mennyire stabil lehet már más kérdés lenne.
köszi a válaszod igen "lerémültem" rendesen
nemgondoltam volna hogy ennyi bajsággal járna egy ilyen
Hello!
Nem bajság ez, csak a közúti világítás nem játék, meg kell gondolni mit tesz az ember. Lehetőleg korrekt legyen. Persze egy sárral bevakolt helyzetjelző lámpánál, azért jobb egy Led-es világítás is. (Volt benne részem. Inkább csak megéreztem hogy ott a trakesz, mint láttam. Amikor dudáltam meg anyáztam, a kolléga nem értette mi van, közben az életemmel játszott.) üdv! proli007
Sziasztok
Szeretnék kb. 40 db magasfényű ledet bekötni egy jelmezbe, folyamatos világítással, változtatható fényerővel, valamint egy SMD ledet is szeretnék belerakni, de ez csak gombnyomásra működne. Az lenne a kérdésem, hogy ennek a tápellátása megoldható akkumulátorról, vagy ekkora mennyiséghez már 230V kell? A kapcsolási rajzban tudnátok segíteni?
Hello!
Ha az aksi 12V-os, és a Led-ek fehérek, akkor azok hármasával sorba köthetők. Velük sorba még egy 120ohm-os ellenálást kell kötni. Ezeket az ágakat aztán párhuzamosan. 40db Ledből kb. 13*3 oszlopot alkothatsz. Ha egy oszlopban 20mA áram folyik, akkor az 260mA áramot jelent az aksi számára. A fényerőt egy 555-ös PWM kapcsolással meg lehet oldani. Mint pld. itt. De jelmezbe egyébként sem kötünk 230V feszültséget, mert az emberi élet kicsit fontosabb, mint a Led! üdv! proli007
Sziasztok!
A cégnél, ahol dolgozom felmerült egy probléma, amelyre megoldást próbálok találni;ebben kérném a segítségeteket: Adott egy munkaasztal, amibe be van építve 40 db led egy sorban. Ezen ledeket kellene valamiféle megoldással vezérelni. A vezérlés lényege, hogy egy bizonyos parancsra például az 1., 4. , 15. és a 33. led világítson. Egy másik parancsra mondjuk a 2., 6., 10., 14., 18. és 22. A tökéletes megoldás az lenne, ha a parancsot úgy lehetne megadni, mint a digitális kaputelefonnál a kódot.(tehát valamilyen numerikus billentyűzettel) Remélem nagyjából érthető, amit leírtam. Emellett fontos lenne, hogy könnyen programozható legyen a vezérlése... Előre is köszönöm a segítséget!
Hello!
Gondolom ez valami beültető (vagy összeszerelő) asztal.. - Megoldás, mikroprocesszor, 40db Led-meghajtóval. - Kis trükkel EPROM-ba is belehet égetni a változatokat és körbe forgatni 5 byte-ot. (5*8=40) - 41 lábú csatlakozóaljzatra kötött Led-ek, és dugóban forrasztással kódolni a Led-eket, vagy is a kódokat. - 40db kapcsoló (pld DIP kapcsoló), amivel ki-be kapcsolhatod a Led-eket. Hiszen a kódokat úgy is össze kell állítani. A numerikus bevitel egyébként nem biztos, hogy célszerű. Mire bepötyögöd a számokat, leszáll az est, főleg ha sok van belőle. De a kódolás lehet két gombbal is. Egyikkel sorba lépteted a Led-eket, a másikkal "nyugtázod", ha annak égnie kell. Minden attól függ, hogy milyen sűrűn kell a variációkat váltogatni, és hogy azok fixek vagy sem. Hogy egyszer programozod, aztán már csak azt választod ki, hogy "6-os kód", vagy mindig minden Led-et programozni kell. Valamint hogy milyen sűrűn kell ezt tenni. üdv! proli007 |
Bejelentkezés
Hirdetés |







nemgondoltam volna hogy ennyi bajsággal járna egy ilyen




