Fórum témák
» Több friss téma |
- Ez a felület kizárólag, az elektronikában kezdők kérdéseinek van fenntartva és nem elfelejtve, hogy hobbielektronika a fórumunk!
- Ami tehát azt jelenti, hogy a nagymama bevásárlását nem itt beszéljük meg, ill. ez nem üzenőfal! - Kerülendő az olyan kérdés, amit egy másik meglévő (több mint 17000 van), témában kellene kitárgyalni! - És végül büntetés terhe mellett kerülendő az MSN és egyéb szleng, a magyar helyesírás mellőzése, beleértve a mondateleji nagybetűket is!
Szia4
Kérdezz konkrétan! Melyik típust kell helyettesíteni?
Rendben. Nos, itt van a kapcsolás!
Az alábbi bekötés alapján bekötöttem egy SG3525-ös "szaggatót" (remélem igy hívják magyarul) és sajnos üresjárásban is melegszik mi lehet a probléma ? (Bocsi a helyesirásért cseh ország)
Sziasztok!
Az lenne a kérdésem ,hogy 100Méter 1 mm2-es rézhuzalon mekkora feszültség esik ha a betáp 12V 10 A
Szia! Skori online.
R=ro*l/a reznel a ro=1.68*(10-8) . (a rohadt spanyol billentyuzet, nem tudok hatvanyjelet irni) Fajlagos ellenállás Viszont hofokfuggo.
Szia! Köszönöm a választ! Ezzel a feszültségosztóval egy laptop fejhallgató kimenetét is használhatom a lentebb leírt célokra?
Köszönöm. Üdv.
Forrasztókrémtől lehet zárlatos a panel , ha vezetősávok közel vannak egymáshoz?
Sikerült értelmezni, hogy az említett vezetéken 10A hatására 18,34V esik?
Például denaturált szesszel. De egyéb hasonló tömény alkohol is megteszi (fogkefe/ecset segítségével).
Üdv mindenkinek.
A kérdésem a következő, adott egy autórádió amibe van sd kártyaolvasó, a kérdés, ki lehet ezt vezetékelni a vezeték végén egy usb csatival,hogy egy pendrive-on lévő zenéket lehessen lejátszani. Válaszokat köszönöm.
Hello!
Természetesen. A lényeg, hogy a kimeneti jelszint nagyságától függő feszültségosztást kell készíteni. Ha nem jó, mindjárt látni fogod, hogy sok vagy kevés a hangerőtől függően.. üdv! proli007
Sziasztok!
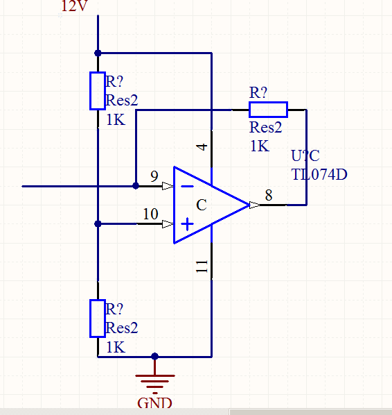
12V-os autó akkuról szeretnék táplálni műveleti erősítőt (TL-074) egy a képen látható egyenirányító és szűrő áramkörben. TC7662-es inverter megfelelő lenne,a -12V előállítására?
Sziasztok. Esetleg ha *
*Törölve, esetleg ha az apróban tennéd fel .
Hello!
Régen volt egy kis adó-vevőm (446 MHz-es) és átalakítottuk, hogy BCN-s legyen az antenna. Most a suliban erősítőket tanulunk és arra gondoltam, hogy jó lenne egy erősítő a rádiómhoz, hogy messzebbre el tudjak vele beszélni. Ha jól tudom C típusú erősítő kell ehhez. Ez még nem tanultuk, nem ismerem. Az érdekelne, hogy hogy tudok ilyet csinálni. Kapcsolási rajt, alapanyagok... stb. Az is érdekelne, hogy hol tudok ilyen 446 MHz-hez is jó erősítőt venni.
Hiába sugároz az adó 100km-re, ha a vevő érzéketlen és nem "hallja" a partnert.
Jaj de kemény teccik lenni tisztelt moderátor úr!Miért nem fért ez ide?Másnak is segítettem már hasonló módon linkkelve készüléket venni!Én is kaptam, de adtam is segítséget másoknak a témával kapcsolatban, mi volt a gond? Rosszul ébredtél vasárnap reggel? Tessék szíves jelezni ki volt aki törölte mert név nélkül nem tudom a megszólítást.Köszönettel!
Hali ! Van egy mikrofonom. Rajzoltam róla egy képet. az lenne a kérdés hogy melyik a + és melyik a - oldala. Amúgy géphez csinálom, esetleg azt nem tudom valahogy lecsekkolni, hogy a jack dugóval hogy kellene összekötni ? (az is még mikrofoné volt, tehát csak kettő ág jön belőle) Vagy majd próbáljam ki, nem lesz baja ? (nem nagyon tudom hogy mennyire érzékenyek ezek.
Előre is köszi !
Nem látom a nevet!Köszönöm a letiltást, láthatatlan ember!
Köszi a választ
Szóval valami ilyesmivel meg lehetne oldani?
"Mivel a He felületén tilos a hirdetés, és az üzletelés, nem is értem a " felháborodásodat" !
Az hogy rádszólnak, nem attól függ ki hogyan ébred ! Tessék csak elolvasni a használat feltételeit és a szabályzatot ! Nos én elvállaltam névvel a figyelmeztetésedet, így jobb ? Természetesen a beszólásodat' kivettem a fórumról, mert azzal aztán senkinek sem segítesz . A figyelmeztetés lejár: 2012-05-02 13:29 " Köszönettel tudomásul vettem, kérem a fiókom végleges törlését! Baráti öleléssel:Kovács Csaba
Van rajta egy gomb, azzal ki lehet kapcsolni az érzéketlenséget. Még a levegőben lévő apró jeleket is hallani, de gy se jobb. szóval jól van beállítva.
Amúgy lemértük a kimeneti teljesítményt és utánaolvastunk. Ugyan addig tudtunk elbeszélni amennyit írtak, de AZ KEVÉS. A lényeg, hogy erősítés kell rá.
Az annyi az annyival úgy van baj, hogy 0.5 W a megengedett. Viszont a rádió 0.3 W-ot ad vadonatúj elemekkel.
De ha megnézel egy drágább rádiót, ami nem walkie talkie, hanem egy komoly rádió ami tudja a 446 MHz-et azzal lehet akár 5W-al is adni.
Sziasztok!
Egy elég buta kérdéssel fordulok hozzátok: egy RCA csatit akarok bekötni egy 3 eres (árnyékolásos) kábelra kötni. Akkor ezt úgy tegyem, hogy az RCA pirosjának közepe megy az egyik szálra, a fekete közepe a másikra, az árnyékolás meg a kettő RCA külső felére nem?
És mivel mérted a kimeneti teljesítményt, hogy biztos tudod hogy 0,3 W? Ebben a sávban 0,5 W a max megengedett teljesítmény, a két teljesítmény közti különbség kb. 2,3 dB, egy jó antenna nyeresége, ami gyárilag rajta van 1,5 dB. szinte semmi különbség. Egyébként a sugárzási vesztesége 12 - 14 dB, úgyhogy piszokul nem számít semmit az a 0,2 W adóteljesítmény különbség. Az meg nagy valószínűséggel az átalakításod következménye.
Hello!
A jobboldali csatlakozó pont láthatóan össze van kötve a mikrofon házával ez lesz a negatív. A másikat kitalálod.. üdv! proli007
Nyilván számít az a 0.2 W. Kb. a duplája lenne a teljesítménye!
Nem az átalakítással volt a baj. Leszedtem az antennát és ráraktam egy műszert. (Egy 30 éve rádiómániás ember segített.) "A gyári tömeg készülékek általában 0,2-0,3 W teljesítményt produkálnak" forrás: http://109ha016.hu/pmrokos.pdf Amúgy a gyári antenna egy nagy kaki. A lehető legrosszabb. Mindenhol ezt lehet olvasni!
Én nem tapasztalatról, meg mit mondanak mások a neten, hanem saját gyakorlatomból, nem amatőr szintű méréseimből mondtam, amit mondtam. A gyári antenna tökéletesen megfelel a célnak, nem is tudom milyen alapon minősíted, mikor láthatóan nem értesz hozzá. Ráadásul az a k* antenna pontosan illesztve van az adójának végfokához. Jogszabály szerint sem bonthatod meg, alakíthatod át egy engedélyezett készüléket, de ez a kisebb probléma. A nagyobbik, hogy pl. csak olyan egyszerűen nem lehet egy 450 -es BRG antenna sugárzóját csak úgy bele applikálni az adóvevőbe. Annak a működéséhez szükség van a csonkjára is, (meg az alatta levő autóra is) az édeskevés ha csak rádugod a 10 centis készülékedre. tudod egyáltalán hogy mekkora az adó kimeneti impedanciája? Általában 50 ohm szokott lenni, de egy nem bontható antenna csatlakozással készült adónál semmi akadálya nincs hogy bármilyen más legyen. Többnyire más is. Ettől kezdve mit, és hogyan mértél?
Az adóteljesítménynek nem duplájának, hanem többszörösének (10 szeresének) kell lenni, hogy észrevehető változást okozzon. |
Bejelentkezés
Hirdetés |













