Fórum témák
» Több friss téma |
Fórum » Labortápegység készítése
Sziasztok!
Nos tehát elkészült a táp+forrasztóállomás, de egy dolog még problémát okoz. Érdekes módon, ha bekapcsolom, mindkét feszültségmérő méri a feszültséget, de nem tudom miért. Háromvezetékesek a műszerek, a testjük közös.Ha a mérőszál a levegőben lóg, akkor is méri a másik oldalt is. Mi okozhatja? Üdv: Csupasz
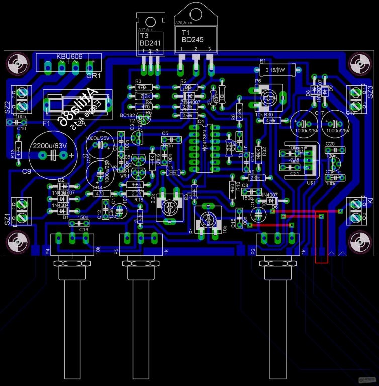
Üdv mindenkinek! Megépítettem az Attila 86 féle labortápot. A problémám az, hogy ha a képen jelölt pontot beforrasztom, akkor zárlatos a szerkezet. Az IC még nincs az áramkörben, az alkatrésuzeket átnéztem, mindegyik megfelelő értékű és működőképes. Valakinek esetleg ötlet, mi okozhatja a hibát? Az 1n4007-et kicseréltem másikra, a helyzet változatlan.
Sziasztok!
600W-os toroid primer körébe hány amperes biztosítékot raknátok? (indításkor mekkora "löket" kell)
600W-ra illene már egy lágyindító áramkör is! Nekem az 550W-os toroidom előtt 3,15A-es van, de lágyindító is van előtte.
Tegyél elé pár 10 ohmos termisztort , az átfolyó áramtól felmelegszenek és onnantól rövid zárként üzemelnek. Bekötöd a 3 db-ot sorba és nem lesz gond a lökéssel.
Üdv!
Megépítettem ezt a labortápot. Annyi a gondja, hogy az élesztés résznél eljutottam odáig, hogy az IC1 6-os lábán mérhető a 11,2 V-os feszültség. A következő lépés a fesz. szabályzó potik állítása lenne, de a kimeneten nem mérek változást, áramszabályzó poti tekergetése mellett sem. Az árampotik tekerésére az áramkorlátot jelző LED kialszik. Egyetlen alkatrész sem melegszik, a forrasztások jók, diódák, tranzisztorok jók. Valakinek ötlete, hogy miket kellene megmérnem, hogy rájöhessek a hiba okára?
Javítok: az IC2 melegszik és a kimenetén nincs feszültség!
Időközben megoldottam a problémát, most a két tápot próbálom összhangba hozni.
Hello!
Lehet, hogy a -5V-al vannak gondjaid, vagy az R13/R14 értéke nem jól van megválasztva, és ezért Q1 húzza le az IC2 kimenetét. Emiatt melegszik. (Persze ha minden rendben van, jól van a helyén, nincs zárlat a kimenetén..) üdv! proli007
Lehetséges, ugyanis próbáltam azt is, hogy a Q1-et kivettem (mivel úgy is csak a kikapcsolásnál van szerepe) és úgy nem melegedett az IC túlzottan. Viszont ugyan úgy nem működött a tápegység. A szabályzó potikra semmit nem reagált. A kimenetén a 30 V körüli feszültség szintén nem jelenik meg.
A másik ami eszembe jutott még, hogy a D8-nál az "előírt" 5,6V helyett 5,75-5,8V van. Okozhat ez problémát? Valamint a D9 anód felőli oldalán nem mértem feszültséget emlékeim szerint. Ennek így kell lennie?
Történt egy kis haladás. Észrevettem, hogy a BC 141 lábai nem érintkeztek a nyákon található vezetősávval. Átforrasztás után már tudok feszültséget állítani.
Megnéztem a -5 voltot is, kis alakítással már ez is működik, az IC2 már nem melegszik. Ami egyenlőre probléma, hogy terhelni nem lehet. Rátettem egy 12V-os izzót és semmi sem történt. Holnap nekiugrok átmelegíteni minden forrasztási pontot, lehet máshol is adódott ilyen hiba. Addig itt van pár most frissen mért adat: D7: -5V D9: 0-10V (fesz. poti változására változik) IC1 6-os lába: 11,2V IC2 6-os lába: 1V IC3 6-os lába: 25,1V IC1-2-3 7-es láb: 33-34V
Hello!
HA szabályozható a kimenő feszültség, de nem terhelhető, az IC3 körében kell méregetni. R18-R17-Poti-R21-R7 Shunt ellenálláson.. üdv! proli007
R18 az IC1 6-os lábáról 11,2V-ot kap, a másik végén már csak 1,8V a feszültség. A másik 3 említett ellenálláson nincs, vagy nagyon pici a feszültség (0,1-0,3 V)
Sziasztok!
Gondolkodok én is egy labortáp építésen. Nem akarok túl bonyolultak. Nem használnám sűrűn. De azért néha jól jönne. Nézegettem lm350-es típusú ic-t. Találtam az adatlapon egy rajzot. Rakok fel két rajzot. Az első a gyári rajz. A második pedig amit én szeretnék megépíteni. Tudom hogy nem lehet majd 0V-ig szabályozni. Nincs is rá szükségem. Szerintetek amit átrajzoltam az működhet? Szerk.: A képek fordítva vannak!
Hello!
Az áramkorlát úgy működik, hogy az áramszabályzó potiról lejövő feszültséget hasonlítja össze a Shunt ellenálláson eső feszültséggel. Ha a Shunt ellenálláson eső feszültség (kimenő áram) nagyobb a beállított értéknél, akkor leszabályozza a feszültséget addig, míg a kettő egyenlővé nem válik. Így a kimeneti ára állandó értékű lesz, túlterhelés esetén. Ha R7 és R23 Shunt ellenállás értéke 1,2ohm, akkor a tényleges Shunt 0,6ohm. 2A végáram esetén, a Shunt ellenállásokon 1,2V feszültség fog esni. Vagy is az árambeállító potival közel 0..1,2V feszültséget kell tudni beállítani IC3 bemenetén. Ezt kell ellenőrizni. Majd a tápot terhelve, megmérni a Shunt ellenálláson eső feszültséget és a potiról lejövő feszültség arányát. üdv! proli007
Építem az Alkotó-féle 30V 3A tápot. Akadt pár gondom. A táp trafó egy 160VA-es Videoton erősítő táptrafója. 2x23V kimeneti feszültséggel. Egy dupla diódával akartam egyenirányítani SBL3040. Pár másodperc után elszállt. Gondolom a fesz volt sok neki bár adatlap szerint 40V-ot bírnia kell, itt 35 volt. Potiknak 5K-s helipotit tudok betenni. Jól gondolom hogy akkor az 5K-s trimmerek értékét felezni kell 2,5K-ra és a 120k-s ellenállást meg 56K-ra hogy a feszültség viszonyok ne változzanak? Én csak két teljesítménytranyót teszek bele BD249-et (eredetit) egyből a bordára csavarozva. Ez elég lesz? Köszönöm.
Idézet: „adatlap szerint 40V-ot bírnia kell, itt 35 volt.” Azért kell oda minimum 70 (100) voltos dióda!! A miértjét most nem firtatom, jöjjél rá magadtól!
Akkor elrontottam és kevés lesz ide még a 3045 is. Más nincs itthon. Teszek bele két db BY500-as diódát.
Nézegettem egy kicsit megint a forrasztásokat, és utána jutott eszembe egy kicsit mérni. Annyit tud az áramkör, hogy kb 100-150 mA leadására képes, illetve üresen egy olyan 20-22 voltot tudok kifacsarni belőle (felhúzott árampoti mellett).
IC2 6-os lábán 1,8V feszültség jön ki, IC3 6-osán 33V. Lehetséges, hogy IC2 a melegedéstől meghalt?
Hello!
Kicsit csapkodsz. Ha az IC2 6-os lábán csak 1,8V feszültség van, akkor nem lehet a kimeneti feszültség 20..22V. Hiszen a végfokozat emitter követő, vagy is feszültség erősítése egyszeres. (Kivétel, ha a végfokozat hibás. Ha pld. szivárog a végtranyó, akkor lehet, hogy a feszültség szabályzó leszabályozza a végeket, de még is van kimeneti feszültség. De ekkor az nem szabályozható. Tegyél minimális terhelést a kimenetre, pld, egy 1kohm-os ellenállást, és úgy mérj.) Ha az IC3 6-os lábán 33V van, akkor az azt jelenti, hogy nem korlátozza az áramkorlát az áramot. üdv! proli007
Szia!
Pontosan nem tudom melyik tápra gondolsz. Alkotó elég sok tápot publikált az elmúlt idők alatt. Csak sejtem, hogy arra gondolsz amit én úgymond átterveztem egy régi RT-s tápból. Akkor viszont nyugodtan használhatod az 5k-s helipotot, nem kell változtatni semmi mást. Használhatsz két BD249-et is, viszont azokat akkor már 1A felett aktívan is kellene hűteni.
Akkor a 10k-s potik helyett csak simán mehet az 5k-s? Akkor a trimmereket nem kell cserélni. A BD-k egy nagy teljesítmény dióda bordáján lesznek. A lap része amire csavarozom 1cm vastag tömör. Nem teszek csillámot se, a borda lesz elszigetelve.
|
Bejelentkezés
Hirdetés |













