Fórum témák

» Több friss téma
Fórum » Házilag építhető fémkereső
Lapozás: OK   48 / 272
(#) zsoltrocky hozzászólása Jún 4, 2012 /
 
Szeretnék mindent leelenőrizni újra és csak egy multiméterem van.

Hátha az alkatrész is hibás....Mit kéne mérjek pl bekapcsolt állapotban és hol?
(#) (Felhasználó 1542) válasza zsoltrocky hozzászólására (») Jún 4, 2012 /
 
A tranzisztorok bázisán és kollektorán tápfeszt.
Melegszik-e valami?
A Q1 és Q2 kollektorán kb 1.7 V váltóáramot. Ezt mérd meg 400 V-os állásban is. Ez nagyban függ a műszertől is
Igazság szerint ezt analóg műszerrel kellene mérni.
(#) zsoltrocky hozzászólása Jún 4, 2012 /
 
tranzisztor mikor és hogy tud elhalálozni pl rossz bekötéstől 9V megöli? vagy véletlen összetestelés? stb?
Mert én a gyári bekötés után csak 1 tranzisztornál tudtam mérni tápfeszt 9V-ot..... vagyis csak 8,1V mert lemreült az elemem is....a többin vagy 0 vagy ilyen 0,65V...
(#) erbe válasza zsoltrocky hozzászólására (») Jún 4, 2012 /
 
Tranzisztort elég könnyű meghalasztani. Ha végigméred a kapcsolást, egyik tranzisztoron se lehet tápfesz. Az már megszakadt. Esetleg hibásan van bekötve.
A bázisokon az első kettőnél egyenfeszültségű mérésnél ~0,3-0,4 V körüli feszültség lehet (váltakozó átlagértéke), a többi bázison 0,6-0,7 V körüli feszültség. A kollektorokon fél tápfesz közeli érték mérhető, az utolsónál, ami hangszórót-fülhallgatót hajtja, ott lehet tápfesz közeli érték. Ha átmegy az erősítőn valami váltakozó, akkor kissé tolódhatnak az értékek.
Váltakozó jelet legbiztosabb kondival kicsatolva mérni, akkor nem keveredhet bele DC.
(#) (Felhasználó 1542) válasza zsoltrocky hozzászólására (») Jún 4, 2012 /
 
Fordított bekötéstől el tud .
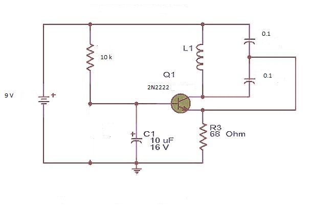
A tranzisztort így tudod megmérni:Bővebben: Link
Nekem ez az oszcillátor nem rezgett be.
Én így alakítottam át:

metal-det.jpg
    
(#) erbe válasza zsoltrocky hozzászólására (») Jún 4, 2012 /
 
Ilyen átmérő mellett nincs jelentősége a 0,4-0,53-as huzalnak. Az induktivitást ekkora méreteknél az átmérő és a menetszám határozza meg. Ha mindkét tekercset a leírás szerinti menetszámmal építed meg, nagy hibát nem véthetsz. Még akkor se, ha mindkettő egyformán 1-2 menettel több vagy kevesebb lenne. Az se számít, ha a menetek néhol keresztezik egymást.
(#) szucs_g válasza zsoltrocky hozzászólására (») Jún 5, 2012 /
 
Multimeter kezdetben elég.
(#) szucs_g válasza zsoltrocky hozzászólására (») Jún 5, 2012 /
 
Készítsd el a Delta Pulse II-t. Szerintem ez sem kerül túl sokba. IDX-PRO esetében is tudok segíteni.

Az általad említett kereső elkészítése látom sokat segített. Megtanultad a maratást, fontos alapfogalmakat.



ClonePI-t is készítettem, de csak a gondom volt vele.
(#) mateatek válasza zsoltrocky hozzászólására (») Jún 5, 2012 /
 
"Az a baj senki se ér rá velem foglalkozni"

Megfelelő műszerezettség nélkül a szerencsén múlik egy ilyen készülék fölélesztése. A távsegítség sem nagyon megy, ha nem tudod megmondani, hogy éppen melyik úton haladnak az elektronok. Így csak max a füstjelekre tudunk hagyatkozni.
Szkóp és frekvencia mérő nélkül reménytelen.
(#) Sanyesz5 hozzászólása Jún 5, 2012 /
 
Sziasztok!
Már régóta foglalkoztat egy mély kereső építése, szeretném kikérni a véleményeteket egy adott típusról

Bővebben: Miner-3

Már pár éve nézegetem, ha esetleg van aki meg építette, jól jönne a tapasztalata.
(#) mateatek válasza Sanyesz5 hozzászólására (») Jún 5, 2012 /
 
Az én véleményem:
Hajtottam meg optocsatolóval végfokot, de lassú volt. Végfokba tranzisztort nem tennék, mert lassú.
Megoldásom:
Optocsatoló után gyors schmitt-trigger és tranzisztor helyett teljesítmény-MOSFET (HEXFET felejtős)
Amúgy ezt a típust nem építettem meg.
(#) nyt válasza mateatek hozzászólására (») Jún 5, 2012 /
 
Szia mateatek.
Az az optocsatoló egy komplett fetmeghajtó,atranzisztor pedig egy IGBT. De minek bele 1200v 52A-es,hűtőbordán?
(#) mateatek válasza nyt hozzászólására (») Jún 5, 2012 /
 
Az optocsatolóban igazságod vagyon. De az IGBT kikapcsolási ideje szerintem továbbra is sok.
A kapcsoló félvezető feszültség tűrésével nem szabad spórolni, mert nagyon nagy feszültség impulzusok keletkeznek a tekercsen. Ha csak egy diódával egyenirányítod, és egy kondit töltesz vele, úgy is fölmegy 300-500 voltig és az még nem is a tüske csúcsa. Sok eszközt kipróbáltam már ebben a pozícióban, olcsót, drágát, jót, rosszat, de az IRF840-nek, IRF740-nem egyik sem tett oda.
Kis ellenállású mélykereső fejnél nem árt hűteni a végfokot, mert borda nélkül melegszik.
(#) zsoltrocky válasza (Felhasználó 1542) hozzászólására (») Jún 6, 2012 /
 
Üdv!
Tegnap este végigolvastam az egész részét ennek a topiknak és sajnálatos módon ogadtam hogy két ember is rajtam kívül megépítette a youtubos videón látható BFO-t,webes leíráson is megtalálható.

Mind a két embernek kudarc....
Hulligan és Dani nevű felhasználó megépítették de nem működött....
Hogy tudta elérni a videón látható emberke hogy működjön neki?ráadásul úgy hogy két verziója is volt mind kettő ugyan úgy épül fel....enyire átverés lenne az egész a youtbos verzióval....

Attól hogy értem "nagyjából hogy működik" nem tudom átlátni az ő kapcsolását hogy működőképes lehet e.....Ha lenne rá türelmed elmagyaráznád mi mit alkot a kapcsolásában?

Enyit tudok:Idézek:
fő alkatrésze egy váltóáram-generátor oszcillátor, amelyből a gerjesztett áram egy tekercsen halad át és az abban gerjesztett váltóáram környezetében váltakozó mágneses teret hoz létre. Bármely, a tekercs közelébe kerülő fémen örvényáram keletkezik, ami önálló mágneses teret eredményez. Egy a fém közelébe hozott, magnetométerként szolgáló másodlagos tekercs a fém által gerjesztett mágneses teret egy akusztikus, (vagy optikai jelzőműszer) segítségével kimutatja és a fém jelenlétét jelzi.

A BFO (Beat Frequency Oscillator), amit úgy lehetne fordítani, hogy "üttető frekvenciás oszcillátor". Ennél a módszernél van egy fix frekvenciás és egy hangolható frekvenciájú oszcillátor. Az oszcillátorok frekvenciája túl magas ahhoz, hogy hallhatók legyenek, azonban a keverésükkor létrejövő összegük és különbségük közül az utóbbi már hallható. Ha a fix oszcillátor tekercse által keltett mágneses térbe fém kerül, akkor ez elhangolja, ami a két oszcillátor különbségi frekvenciájának változása révén hallható. A fém okozta frekvenciaváltozás a hangolható oszcillátor utánállításával mindenkor úgy kiegyenlíthető, hogy a frekvenciák különbsége a hallható tartományban maradjon.
(#) zsoltrocky hozzászólása Jún 6, 2012 /
 
Erről így mi a vélemény?Lényegében a youtubos magyar verziója....kicsit normálisabb kialakításal
(lehetséges lenne az előző kapcsolást youtubos verziót átalakítani ilyenre,akkor nem dobnám ki a nyákot Ehez nekem nagy segítség lenne nyákrajz,sémarajz kapcsolásról,és alkatrészrajz ....

A eddigiek alatt utánnaolvastam hogy épül fel ez az oscilláló kör miből áll a BFO lényegében,mi a szerepe az ellenállásnak kondenzátoroknak,és miért fontos a tekercselés
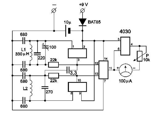
Ha eltudnék igazodni(nem értem ezt a külső belső diamétert akkor ezek alapján is tudnék tekercset készíteni mérés nélkül tudom nem lenne pontos de ha már működne valamenyire a gép vele....itt a link:
Bővebben: Link


L1-es, 330 mikrohenrys tekercs a belső, körülbelül 300 kilohertzes frekvenciával rezgő oszcillátor tekercse. (Néhánymenetes, URH tekercs szürke vasmagon, az oszcillátor hangolása a 100 pikofarádos trimmerkondenzátorral történik.) A kereső tekercs, az L2-es. A kapacitív kapcsolt két oszcillátor között a fázistolás 90 fok körüli. Ez ad egy alapkeverést, aminek következtében az IC 11-es kapukimenetén körülbelül 600 kilohertzes frekvencia jelenik meg. Ha az L2-es kereső tekercs közelébe fém kerül, akkor ez elhangolódást okoz, ami az oszcillátorok eddigi csatolását megváltoztatja. A változás a műszerkörben levő P jelű potenciométerrel kompenzálható úgy, hogy az mindig a mérhető tartományban maradjon.
Az L2-es tekercs egy egyszerű légmagos tekercs, amit akár egy megfelelő méretű papírkarton vagy műanyag tekercstestre felcsévélhetünk. A PVC tekercstest annyiból szerencsésebb, hogy az a nedvességre nem ázik át. Maga a tekercs 40 menetes 0,3 milliméter átmérőjű zománcszigetelésű rézhuzalból készül 75-100 milliméteres átmérőben, vagy 200 milliméteres átmérőre ugyanebből a huzalból 25 menet szükséges
(#) lgyk válasza zsoltrocky hozzászólására (») Jún 6, 2012 /
 
Hello!

Ha egyszerű, működőképes BFO-t keresel, akkor próbáld meg ezt. Egyetlen NAND kapu IC kell hozzá, meg pár alkatrész, és jól áttekinthető a működése.

A 7805 stabil 5V-ot ad az áramkörnek, az U1/1 és U1/2 alkotja a hangolható referenciaoszcillátort, az U1/3 pedig a keresőoszcillátort. Az U1/4 keveri a két jelet, és egy passzív szűrőn keresztülvezetve a hangfrekvenciás különbségi jel megjelenik a fejhallgatón.

Nem a legérzékenyebb darab, de egész jól működik.

Egyébként az első példányt, amit építettem, légszerelve raktam össze, úgyhogy nincsenek nagy igényei az áramkörnek...
(#) zsoltrocky hozzászólása Jún 6, 2012 /
 
Azért ez idegesítő
Bővebben: Link

A lett emberke kultúrálatlan gépezete is működik,a webes leírás szerinti is működik, és láss csodát ez is,nekem élethűnek tűnik,valós működésel,végigolvastam tegnap mind a 25 oldalt itt ketten megakarták építeni,inkább azt kapták válasznak ez nem működhet meg lehetetlen beállítani meg miegymás.....


Ez a videó nekem demonstrálóan hat arról hogy megcsinálták működik,nem anyira barbár módszer ez a pvc csöves tegergetés

"A remény hal meg utoljára"
(#) (Felhasználó 1542) válasza zsoltrocky hozzászólására (») Jún 6, 2012 /
 
Privátban már írtam neked, hogy a menetek folyamatos feltekerésével meg lehet csinálni.
Egy menet kb 3 khz-es változást adott 28cm átmérőre.
Szkóp nélkül egy hétig tartott beüzemelni.
(#) zsoltrocky válasza (Felhasználó 1542) hozzászólására (») Jún 6, 2012 /
 
csak egy kérdés: Ha van egy adott méretem amire felakarom építeni pl a keresőtekercset:
Pl 160-as átmérő és tudom hogy 0,42-esel 11 kört kell leírjak,akkor elviekben működhet az is hogy szkópal:

Valaki felteker nekem 160-as átmérő körre adott 0,4-es huzalból 11 kört,és h nem stimm az adat korrigálja +-kör-el,ésha kijön a 100khz-szkópon,akkor leméri a rézhuzal hosszát,vagy esetleg Ellenállását????Biztos botor dolog

Értem a dolgot amit írsz am,de most minden erőmel azon vagyok hogy elérjem valahogy azt a bűvös 100khz-es +-1,már rágódok rajta multiméterek is tudnak komolyabbak frekvenciát mérni.....vagy esetleg milihenry-t.....

100khz- az hány mH??? egy 0,4mm rézhuzalnál 12x50mm-eres műanyag csőre felcsévélve...
én úgy számolom 113 körel 0,032mH....de ebben nemtudom mi az igazság kevés a tudásom
(#) zsoltrocky hozzászólása Jún 7, 2012 /
 
Egy utolsó kérdést szeretnék felvetni,és nem zavarnám itt többet a vizet...
Találtam egy ígéretes darabú Maxwell MX 25302 digitális multimétert,amely képes frekvenciát mérni
frekvencia: 1Hz - 200kHz.-tartományig.

ha nincs is szkópom,de multiméterem lenne amely képes lenne mérni frekvenciát akkor van esélyem megtekerni 100khz-esre a tekercseket?
Máskülönben nemcsak ezért de amúgy is jól jönne egy normális multiméter,érdemleges darab,persze tudom a profi multik nem itt kezdődnek és ami minőség is....de azért mégis erről vélemény,pontosan menyire megbízható lehet ilyen mérésre???Válaszotokat előre is köszönöm!
(#) erbe válasza zsoltrocky hozzászólására (») Jún 7, 2012 /
 
Nem kell feltétlen frekvenciamérő egy fémkereső megépítéséhez, mint ahogy a 100 kHz-nek sem muszáj 1% pontossággal annyinak lennie.
A lényeg, van két oszcillátorod, amik közel azonos frekvencián rezegnek. Egyik kicsit feljebb, hogy legyen egy állandóan hallható jeled a kettő keveréséből. A kettő oszcillátor frekvenciakülönbsége hallható jelként jelentkezik a fülhallgatóban vagy mérhető kitérésben a műszeren. Attól függően, hogy ez felfelé vagy lefelé tér el (fütyülés vagy brummogás), másféle fémet vagy másképpen vezető talajt találsz.
30-40 évvel ezelőtt szkópról csak álmodoztunk, multiméter választék se volt túl nagy (semmi?), mégis rádió adó-vevőket építettünk.
A korábban hivatkozott BFO rajz nem túl célszerű, mert az alkatrészek pontatlansága esetére semmilyen hangolási lehetőséget nem tartalmaz. Az oszcillátorát alaposabban át kellene tanulmányozni, hogyan működik. Annak idején a Hartwig, Clapp, ... oszcillátorok megépítés után garantáltan és üzembiztosan működtek. Van olyan önhordó XX éves OC1071-es tranzisztorokból összetákolt ~1 kHz-es multivibrátorom, ami még ma is fütyül.
(#) Tetye válasza Tetye hozzászólására (») Jún 9, 2012 /
 
Üdv!
El jutottam eddig hogy lassan kész a panel még várok pár fólia kondit és potit de lassan az is meg lesz. Viszont addig szeretnék elkezdeni fejet csinálni hozzá, de nem tudom miből induljak ki mert eléggé megoszlanak a vélemények/infók. Milyen huzalt vegyek? És hogyan kéne megtekerni?

IMAG0051.JPG
    
(#) Sanyesz5 hozzászólása Jún 10, 2012 /
 
Üdv, egy nagy kérdésem lenne, bár lehet nem a jó topik.
Van egy white's m6-om, az utóbbi időben el kezdett szivatni, először bezavarodott a kijelző, most legutóbb minden frankó csak hang nincs Van hogy néha bekapcs és semmi, ahogy néztem pic vezérlésű már a gép, lehet hogy szoftver probléma lenne? Másra nem tudok tippelni, bár akkor szerintem menthetetlen.
(#) SzMiki válasza Sanyesz5 hozzászólására (») Jún 10, 2012 /
 
Nekem inkább kontakthiba gyanús.
A szoftver bekapcsoláskor újraindul, és ha eddig is működött, most is ugyanaz a program fut, nem íródik át.
(#) Sanyesz5 válasza SzMiki hozzászólására (») Jún 10, 2012 /
 
Köszönöm a válaszod, szét szedtem, méregettem, a hangszóróig biztosan jó, kikapcsolom, kattan a hangszóró. Igazából olyan sok helyen nem lehet kontakt hiba, elég jól összerakott kis gép. Képet tudok tölteni a panelról, bár nem tudom az segítene e valamit.
(#) SzMiki válasza Sanyesz5 hozzászólására (») Jún 10, 2012 /
 
Igazán nem ismerem a gépet, csak általánosságban próbáltam a hibára tippelni.
A kontakthiba nem biztos, hogy a hangszórónál van.
Nekem olyan esetem volt, hogy halk lett, időnként meg semmi hang. Az egyik tekercs szakadt le a nyákról, de időnként egy kicsit még érintkezett.
(#) Sanyesz5 válasza SzMiki hozzászólására (») Jún 10, 2012 /
 
Két elkó van benne összesen, kiszáradhattak vajon? Van már jó pár éves a gép, nem tudom mennyire jellemző.
Ahogy nézem többrétegű a panel, nem tudom csak úgy simán ki merjem forrasztani?
(#) Yowie válasza zsoltrocky hozzászólására (») Jún 10, 2012 /
 
rádiótechnika évkönyv régebbi számaiban találsz fémkeresőrajzokat. Nem valami csoda rajzok, azonban le van írva, hogy tudod beüzemelni műszerek nélkül, kínlódásos de kivitelezhető és legalább magyarul van. Azért nem folyik bele senki a témába, mert amit nem csigáz fel senkit a BFO, nem elég érzékeny, viszont jelzi a talajt, örökké hangolni kell.
(#) Yowie válasza szucs_g hozzászólására (») Jún 10, 2012 /
 
Ha a geb problémás akkor valószínűleg a nem jó a kapuzó vagy referenciajel és a főgenerátor fázisviszonya. Ezt egyszerűen meg tudod oldani ha valahol módosítod a referencia fázisszögét egy RC taggal. De lehet, hogy csak valami kapacitást kell tenni a keresőtekercsre... ezt csak úgy logikusan írtam, mert nem tudom melyik az a kapcsolás, de a leírtakból ez következik. Sajnos, itt kell a szkóp, mivel tudni kéne, hogy a fej rezonancián van-e.
(#) Yowie hozzászólása Jún 10, 2012 /
 
SMD-surf, vagy hasonló PI-hez nyákot keresek! Tud valaki ilyet? Kijelzős klone nem jó nekem.
Következő: »»   48 / 272
Bejelentkezés

Belépés

Hirdetés
XDT.hu
Az oldalon sütiket használunk a helyes működéshez. Bővebb információt az adatvédelmi szabályzatban olvashatsz. Megértettem