Fórum témák
» Több friss téma |
Külső tápról 5-5,1 V-ot kell biztosítanod.
- 4 db ceruzaelemmel megoldani, és csökkenteni a feszültséget low drop 5V-os stabilizátorral - 4 db ceruzaelemmel megoldani, és csökkenteni a feszültséget diódával - 4 db NIMH akksival megoldani (alacsonyabb a feszültsége mint az elemnek) - 1 db 6 V-os zselés akksi és csökkenteni a feszültséget low drop 5V-os stabilizátorral - 2 db LI-ION akksival és csökkenteni a feszültséget low drop 5V-os stabilizátorral - egyéb kreatív módon. A halakat nem zavarja a hangos zene?
Sziasztok én is probállkozom ezel nem tutok egy rajzot adni ?
Olyan kell ami 500-750 Ft összesen...
Jó az ár,csak muködjön
Szerintem ha csak a feszültséget kel csökkenteni akkor ez megteszi és még tudod is állítani az értékeket ahogy akarod bár nem vagyok benne biztos hogy jott tesz a telefonnak az akku pedig( az eredeti általában 4 óra folyamatos használatra vannak tervezve de szerintem inkább a max hangerő helyet egy kicsi őrösített kéne összedobnod pl valami hasonlott amitt én 500 ft hoztam össze teljesen a nulláról hangszórónak egy 8 r 0,5w jo mint pl ami a gépekben van de nem ajánlom azt ezek lehetnek a megoldások szerintem én is építettem egyet most nemrég egyenlőre nem működik de amikor igen akkor nagyon szuper ja és ha nincs más hangszóród csak olyan mint ami a gépekben PC bontóban egy 100vetem a kettőt nem drágák és az ic nek is kisi az alkatrész igényeBővebben: Link
Azt írod a bemutatkozásban, hogy "...a szabájok aZÉ VANAK HOGY ÁTHÁGJUK ÖKET...". Tévedsz! Azért vannak, hogy együtt élhess a többi emberrel. Ha például betartanád a magyar nyelv szabályait, akkor nekünk nem kellene találgatni, mit is akartál írni valójában, te pedig nem égetnéd magad egy ilyen katasztrofális hozzászólással.
Sziasztok!
Egy mobil blokkolót szeretnék építeni ami a térerőt megszünteti. Van valakinek ötlete hogyan lehetne megvalósítani? Válaszokat előre is köszönöm! üdv: peti0227
Egyszerűbb. ha veszel ***
Annak se árt utánanézni mindenek előtt, hogy Magyarországon legálisan használható-e? * Nem támogatjuk a gyerekek ezirányú tanítását !
Biztos hogy nem.
Nem látom a válaszom helytelenségének miben voltát ha csak nem az a baj hogy nem raktam , a mondatba és mindenki ugy értékeli a szabályokat ahogy akarja
Hali,
ha elemekben gondolkodsz akkor kell még 1 garnítúra párhuzamosan mert kell neki áram a töltéshez. Vagy veszel egy 6V-os 1,2Ah-rás akksit. (feltöltve 7,2 se terhelésre leesik. a töltő is 8v körülit ad le).
Sziasztok!
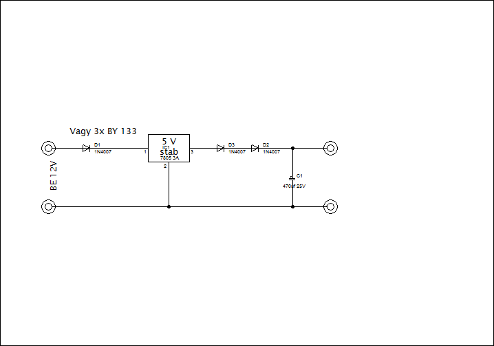
A problémám a következő: Egy nokia 3120-ast használok a riasztómhoz jelzést (hívást) küldeni, eddig minden rendben, működik. De, hogy egyszerűbb legyen a hosszútávú fenntartása (gondoltam én, balgán), a töltőjét helyettesíteni akartam saját áramkörrel. Miután szétszedtem a gyári töltőt, meglepődve tapasztaltam, hogy semmi elektronika, "trafó-greatz-kis kondi-csati" -ban merül ki a dolog. Rámérve üresjáratban 8-9V-ot kaptam. Ezen felbátorodva, csináltam neki egy 7,5V-os stabkockás tápot. Persze, a telefon csípőből a képembe röhögött, és egy "Nincs töltés" hibaüzenettel el is intézett. Ekkor felemeltem a feszültséget 9V-ra, és elhagytam a stabkockát, de a helyzet nem változott. A felvett áram 3 rövid pillanatra felugrik 0,2 ... 1A-re (olyan 2-3másodperc alatt 3x értve), és aztán alázuhan nullára (ekkor jön a hibaüzenet). Azt hittem a kapcsolóüzemű "labortápommal" van a gond, de ólomakksis betápláláskor se változik a dolog. Van valakinek mentőötlete?
Szia!
ez is elég régi telefon , ekkor még "lépcsős töltéssel" próbálkoztak. Azaz; 0,-100mA-300mA-5,,,700ma. kisütés -100mA újra 0 stb... ezt a töltést vezérlő IC végzi . A 0 helyen mér feszültséget . A teljes periódus talán 15sec. Sajna olyan töltőeszközről nem tudod elinditani amimek afeszültsége max áramnál is "betörik" 5,5V alá. Amit irtál;"A felvett áram 3 rövid pillanatra felugrik 0,2 ... 1A-re " ekkor tezsteli az áramforrást.nem mindegy a huzalozás.....?
Értem...
Majd holnap(után, mert ugye kiskarácsonynagykarácsony) rámérek, mert nem tudom hol eshet ekkorát a feszültség. A paneltől a telefonig az originál kabelét-csatlakozóját használom, elméletileg annak jónak kell lenni. Az áramforrás (először 12V/2A tápegység, majd 12V zselés ólomakksi) nem hiszem hogy ejtene egy tizedet is, akár 1,5A-nél is. Szóval maximum a panelon lehet vékony a réz-sáv, vagy mittomén. A stabkockák se ejtenek ennyit, ekkora hirtelen terhelésre, nem? (a normál 1A-os kockákról beszélek) Szóval majd rákukkantok, köszi az infót, kiindulópontnak tökéletes. Boldog Karácsonyt! Idézet: „Rámérve üresjáratban 8-9V-ot kaptam.” Terhelve mekkora a feszültség? A töltés szabályzása a tápegység belső ellenállására is számít. Idézet: Ennyi erővel a konnektorba is bedughattad volna, hátha kibírja! Az eredeti hálózati töltővel működik még a töltés?„Ekkor felemeltem a feszültséget 9V-ra, és elhagytam a stabkockát, de a helyzet nem változott.” Ha a gyári töltővel még működik (amihez nagy szerencse kell), akkor inkább egy 5V stabilizátort használj. Elképzelhető, hogy a töltőkábeled csatlakozója rossz. A belső ér érintkezője elvesztheti rugalmasságát, és rosszul, vagy egyáltalán nem érintkezik.
Szia!
Terhelve nem mértem, igazad lehet. DE Legelső próbálkozásom 5V-os feszültségrőlről ment, és azzal soha nem is sikerült egy pillanatra se tölteni. Ezután építettem hozzá külön fesszab. áramkört, egy 7806 + diódával (~7,5V). Ezzel ritkán töltött (értsd: 10 csatlakoztatásból 1x elkezdte tölteni). Én is a kábel/csatlakozó hibájára gondoltam, de ha kapcsolóval adtam rá a kakaót, és nem mozdult az gegész kóceráj, akkor is sikerült néha (illetve nem változott a sikeres töltésindítás aránya). Próbáltam szépen végigmozgatni a kábelt, és a dugóját, hogy hátha kontakthiba, de ez soha nem vezetett eredményre. De azért ezt is megpróbálom (az eredeti trafójával). Köszi és Boldog karácsonyt!
Szia!
Nekem jó régen a Nokia 3210-el volt ilyen problémám. Emlékeim szerint a gyári töltője 11V pulzáló egyenfeszültséget állít elő. Próbáltam helyettesíteni egy trafó + graetz + kondi áramkörrel. Aztán a telefon kapcsolási rajzát át tanulmányozva jöttem rá, hogy a töltés figyelő áramköre a 100Hz meglétét is figyeli. Szóval a kondit ki kell venni az áramkörből. A végső áramkörben egy PIC vezérlő áramkör 100Hz-es négyszög jellel egy FET-en keresztül töltötte a telefont. A négyszögjel feszültségére már nem emlékszem. Talán 8V. A PIC azért kellett mert 3 naponként az kapcsolta rá a töltést a telefonra.
Szia. Nekem ezzel a kapcsolással két telefonom is megy már hosszú ideje. Az akkut kivéve annak helyére betehető.Pontosabban az akku házat szétszedtem majd eltávolítottam belőle az akkut. Annak helyére légszerelve az eredeti csatlakozókat meghagyva építettem bele.
Naháp, és igazad lett...
Az eredeti trafó-greatz-kerámiakodni kombóval vígan tölti a mocsok. Mostmár csak az érdekelne, hogy ebben mi a "ráció", azaz, mi az értelme, hogy pl. egy nagyobb akksiról, vagy autóban nem tudom tölteni... Poros: Köszi, de én akksival együtt szeretném használni. Másrészt akkor még két kérdés: - mivel saját töltőelektronikája van, elméletileg hagyhatom a töltőjén "örökre" a telefont? - ha fogok egy 555-öst, és 100Hz-en megpörgetem, majd egy tranzisztorral és egy ellenállással picit "meghullámosítom" a töltőfeszültségét átverhetem a telefont?
Van ehhez a telefonhoz működő autóstöltőd? Ha az működik, akkor már csak azt kell tisztázni, az mit csinál...
Hát persze... hogy nincs...
Az ericssonomhoz van, de az tölt akksiról is (4db 'AA'-s ceruzakksi a vésztartalékom, pöpecül működik még róla 1napot a telefon), de ez a nokia ez ledobott telefon, a hangszórója is haldoklik, szóval telefonálni nem jó, de erre (hívás küldés indítása) pont megfelelő.
Sziasztok!
Problémám a következő: kaptam egy Sagem MY V-65-ös telót, amihez se töltő, se akku. Nagyon jó lenne saját Java progik tesztelésére, másra viszont nem nagyon használnám, és erre is csak nagyritkán, szóval akku+töltő vásárlása kilőve. Viszont ha ezen ritka alkalmakkor (stabilizált?) tápról, vagy pl. egy szintén 3.7V-os Nokia akkuról be tudnám izzítani, azzal tökéletesen meg lennék elégedve. Ismeri valaki a típus akkucsatlakozójának a lábkiosztását? (3 pólusú, az akkutartó majdnem teljesen azonos a Nokia BL-5C akkuéval, még az érintkezők is azonos helyen vannak, de az egy bütyök miatt nem megy bele, túl vastag. Ugyanilyen akku megy a My-X2, My-X6, My-X6-2, My-X7, V75 és V76 típusokba is.) A harmadik lábra gondolom, valami termisztorféleség csatlakozna, de hogy ehelyett mekkora ellenállással lenne érdemes próbálkozni, arról fogalmam sincs, és arra is csak lazán tippelek, hogy ennek a másik végét a tápfeszre kéne kötni... Vagy esetleg lehet, hogy a Sagem-féle akku elektronikailag kompatibilis a Nokia BL-5C-vel, és -az esetlegesen eltérő lábkiosztást korrigálva- 1:1 rá lehet kötni?
Hello, kis helpBővebben: Link, én hajtottam már telot 3.3V ról, minden asztali sz.gép tápból kijön annyi fixen, de csak adatmentés erejéig használtam, üdv
A belinkelt képen egy Nokia lábkiosztása van, ilyenből én is rengeteget találtam. Nekem a Sagem My V-65 lábkiosztására lenne szükségem.
A középső (BSI) lábbal amúgy mit csináltál?
ejnye akkor ezt jól félreértettem, csak két csatlakozót használtam a 3 ból.
viszont ha a földet ki tudod mérni a telefonban akkor az már fél siker, a földet meg gyerek játék kimérni.
Azért köszi a segítő szándékot. Szóval a Nokiának nem feltétlen kell a BSI, ennyivel is okosabb lettem.
Szétszedés után a GND-t könnyű beazonosítani, marad két láb, egyik a táp, másik a BSI... Utóbbit szerinted károsíthatja, ha rosszul tippelek, és arra adom a tápot? Szerkesztés: ugyanarra gondoltunk
Általába a középső a BSI láb, tehát akkor a másik a plusz, nem feltétlenül szükséges szétszedni, ha például találsz valami fémet ami valószínűleg földelésre került és összeméred meg lesz a föld, sim kártya tartó is le van földelve.
viszont a Sagem My V-65 aksija Kompatibilis ezekkel ha jól gugliztam:
Sagem MY-X6, MY-X7, MY-V65, MY-V75 , hátha ezekre több találat van kiosztásra, üdv azon rajta van ha jol látom: Bővebben: Link
Köszi!!!
Amúgy a SIM-tartó ezen a típuson pont nincs földelve, az alsó csati kávája viszont igen. Mindjárt ki is próbálom. |
Bejelentkezés
Hirdetés |





