Fórum témák
» Több friss téma |
Fórum » 4093-as IC
Sziasztok!
A 4093-as IC-nél vajon lehetséges, hogy a bemeneteire váltakozó feszt kapcsolok, a táplálására meg egyent?
Szerintem nem lehetséges. Az ugyanis köztudott, hogy a váltakozófeszültség "kihasználja" mindkét periódust.
Tehát a fesz átmegy a negatív félperiódusba, illetve "használatba van" a pozitív félperiódus is... Az IC adatlapjában meg az szerepel, hogy 0-tól 15V-ig adható feszültség a bemenetekre. Negatív oldalt nem említ...
Ezekszerint egyenirányítani kell. Tegyek az egyenirányításba kondenzátort is?
Amúgy lehetséges, hogy a bemenetének és a betáplálásának egymáshoz semmi köze nincs? (bemenet: egyenirányusított váltó fesz., betáp.: zsebtelep)
Szerintem közvelenül nem oldható meg...
BÁR a CD4093 SCMITT-TRIGGER bemenetű NAND, és ezért váltakozó-zajjal terhelt jelből is tud digitális jelet formálni. Csak arra figyenli kell, hogy a bemenő jel semmilyen formában ne lépje át a tápfeszültség értékét, és nem kaphat negatív feszültséget bemet, mert az ic tönkre mehet! Egy lehetséges megoldás:
Olyan nincs, hogy "semmi köze egymáshoz", mert a GND-nek (vagy a táp+ -nak) közösítve kell lenni.
Ha már egyenirányítást említesz, nyilván nem a jelalak megőrzése a cél, ez mondjuk a schmitt-trigger alkalmazásából is következik. JANI rajzán látható megoldás kondival leválasztva, de megoldható úgy is hogy megvan a lehúzó ellenállás (ide 100k is jó mert CMOS), a két dióda, és egy megfelelően méretezett soros ellenálláson jön a váltó a bemenetre. Én 100k 3W-os ellenállással a 230V-ot fogadom ilymódon egy alkalmazásban.
Hali!
Ha 12V-os tápfeszültséget kap a 4093-as IC, és ha van jel a kimeneten akkor ez a jel hány voltos lesz? Ha 7400-as NAND-al hellyettesítem, akkor csak a tápfeszt kell csökkenteni 5V-ra? (mert ugye 12V-on kiég...)?
Közel tápfeszt ad a kimenetén.
A 4093 egy Schmitt-trigger, a 7400 meg nem...miért akarod helyettesíteni? Valóban 5V kell a TTL IC-knek. A további jelúttól is függ, hogy jó lesz-e... Olvasd el Üdv Inhouse
1., A 4093-as nem labkompatibilis a 7400-val
2., Ha az 1-es pont nem lenne akadaly, akkor a 74C00 lenne a "megoldas", ami ugyanugy sima CMOS. Ez is csak olyan szinten megoldas, hogy NAND kapukat tartalmaz, csak epp nem Schmitt triggeres a bemenete mint a 4093-e. Nagy kulonbseg!
Pont azért akarom hellyettesíteni, mert Schmitt-trigger, és ha jól értelmeztem (kicsit kezdő vagyok ezen a téren) akkor hasnoló PWM jel lesz a kimeneten mint a bemeneten (és most feltesszük hogy a bemenet PWM jelet kap). De a 7400-as pedig csak sima NAND, a PWM jelet kicsit átalakítja, hogy a kitöltés egyenlő legyen, illetve nem fog olyan frekin "rángatni" a kimenet mint a bemenet. De lehet nagy h*lyeséget írtam.
@ Saggitarius: 1: ha a lábkiosztásra gondolsz akkor már átnéztem az adatlapját és a szintén saját tervezésű áramkört átterveztem... 2: lásd amit a hsz. legelején írtam. Egyébként hangjelet kapna, csak egy bizonyos szintnél akarok felvillantani LED-eket mindig teljes fényerővel. Ezért gondoltam arra hogy valami kaput rakok be aminek ugye vagy van egy meghatározott feszültség a kimeneten vagy nincs.
Az eleje elég zagyva... Van már valami rajzod erről? Elég nehéz segíteni úgy, hogy minden válasznál hintesz némi infó morzsát nekünk...pl most írtad először, hogy mire kell...
Üdv Inhouse
A csatolt rajzon a NAND kapu alsó bemenetét kapcsolja egy tranyó a testre, amit hanghullám vezérel, ezáltal 1 lesz a kimeneten, ami kapcsolja a FET-et.
Végülis az lenne az én kérdésem hogy mi a különbség ha schmitt-triggeres kapu és a sima NAND között ennél a kapcsolásnál, ha a bemenetet hangjel vezérli. Elnézést ha nagyon zagyvaságot írtam.
Nem értetlenkedek tovább, jó lesz a 4093-as IC, végülis nincs szinte semmi különbség itt.
Linkeltem, hogy mit olvass el...második hozzászólás, alias első válasz...
Üdv Inhouse
Lehet vezérelni,csak a bemeneten R C tagot kell alkalmazni én egér riasztót csináltam így vele, rá tettem egy 22k ellent és egy 100-150 nanós kondit a bemenő váltó fesz 24 voltos volt.
Üdv.
Valaki már megépítette ezt a kapcsolást? Érdekelnének a tapasztalatok. De mindenféle képen megépítem,(akkor azért mégsem, ha negatív vélemények érkeznének,hogy egy rakás ... ) csak azért kíváncsi vagyok a véleményetekre.Főleg motorban,és bicigliben rejteném el e kapcsolást Bővebben: Link Köszi előre is. Tomi UI: Sajnos nem rendelkezem nagy (mert azért valamennyivel igen,de az kevés) angol tudással, ezért nem tudom magamban megválaszolni a kérdésem.( a leírás alapján,hogy hogy működik a kapcsi, stb)
Szia, én nem építettem meg, de akartam régebben aztán elmaradt..., ha megépítetted akkor érdekelnének az eredmények!, köszi
google lefordítja neked amúgy
Hello.
Oké, ha kész vagyok vele, akkor beszámolok róla, szerintem itt a fórumban, és majd jelzem feléd .Egész olcsó beruházás lesz, max 6-7száz Ft, és mindegyik alkatrészből akad HeStore-n. Egyedül attól félek, hogy nem lehet majd állítani azt a frekit, ahol sugároz a kapcsolás. ...mert a mai rádiók 108MHz-es "végkitéréssel" készülnek. (a kapcsolás is 108MHz-ről szól)
Az, hogy milyen frekvencián fog működni a kapcsolás, azt a 2N2222 tranzisztorral felépített oszcilátor beállítása, pontosabban a kollektorköri párhuzamos rezgőkőr fogja meghatározni.
A bázisban történik a moduláció, amit a 4093 IC állít elő olymódon, hogy a két két kapuból álló, az egyik kb 1kHz -es, a másik kb 1 Hz -es jelét összeadva állít elő. Így keletkezik a kb 1 Hz -es bip-bip jel. A frekik lehet nem pontosak, nem számoltam utánna. Ezt az így modulált jelet észlelheted egy kommersz FM vevővel. Idézet: „kollektorköri párhuzamos rezgőkőr fogja meghatározni.” Akkor gondolom a 3.5-20pF-os trimmer kondival lehet majd állítani és/vagy a tekercs meneteinek "széthúzásával". ...esetleg a C6 kondenzátor értékének változtatásával. Köszi.
A C6 kondi, az visszacsatoló kondi, közvetlenül a frekvenciához nincs köze, de mivel a hangoltkör kondijai is részt vesznek a visszacsatolásban, és azt változtatod, meglehet hogy a rezgés beindulásához ezt is kismértékben változtatni kell. Az antennát mindenesetre lazán csatold (kis kondenzátorral 6 -8 pF) csatold a kollektorra.
No.
![]() Az alkatrészek megvannak, nyákrajz kész. ... már csak a p20 száradására várok, azután levilágítás, előhívás, maratás, fúrás, beültetés, és próba. Jah és a forrasztás Úgyhogy szerintem holnap tudok írni erről a kis kapcsolásról .Üdv.Tomi
Üdv.
Vééégre, de készen vagyok ![]() Bevallom őszintén, hogy amikor csináltam egy infra audió adó-vevőt, azzal nem voltam megelégedve, csak egymás közelében játszották át a hang anyagot vezeték nélkül.(mint később kiderült, csak fókuszálni kelett az infra sugarat, és jó is lett) Ennél a kis FM jeladó kapcsolásnál is erre gondoltam, hogy csak az antenna közelében fog "normálisan" működni. DE NEM! ![]() Most csak a szobámban próbáltam, és egész jónak bizonyult. Tehát van remény! Még nem próbáltam hoszabb távon, de amit elmondhatok így elsőre, az pl az, hogy szerintem mobiltelefonos rádióval nem fog sikerülni befogni, én egy normális (teleszkóp antennás) rádióval probálkozok, és ha esetleg keresni indulnánk a kapcsolást, akkor előre behangolt rádióval induljunk útnak.(de ez is tesco-s, dinamós zsebrádió) A hang (ami nem síp szerű, hirtelen nem tudom mihez hasonlítani) jól hallható, és csak finom hangolás kérdése,(lassú hangolás(forgatás) a trimmer kondenzátoros rádióval), hogy megtaláljuk a szaggatott hangot. Jöjjenek a pár kép, aminek minőségéért elnézést kérnék. Kép139: Alkatrészek a beültetés kezdetekor, és a nyák. Kép140: A kapcsolás szinte ugyanakkora, mint egy 9V elem. Kép141: A kapcsolás, kissé homályosan. Beolvasás 0002: A jobb oldali nyák a "miénk." A betűk nem annyira látszanak, de a forr.szemek, és a vezetősávok tökéletesek. A másik nyáknak is holnap látok neki, az egy LM350-el felépített "szabályozható táp". Üdv.Tomi UI: Holnap még finomítok a dolgon, mert LEHET, és írok. Ezek az első benyomások
Helló!
Lenne egy kapcsolásom, amit szeretnék megépíteni, de nem tudom, hogy hogyan kössem be a triggert. (még nem csináltam ilyen kapcsolást) A rajzról pedig lemaradt az alkatrész megnevezése és kiosztása is sajnos valaki azt mondta, hogy tegyek oda NAND Schmitt-trigger CD4093-at. Ok, de sajnos azt nem mondta meg, hogy hogyan kell bekötni. Tudna nekem ebben valaki segíteni?
Hali
Adatlap alapjan altalaban meg lehet csinalni.
Az Itt adott segítség linkjében adatlapok és képek vannak, amelyek segítenek ennek a toknak a bekötésében. Ebben az IC-ben 4 db. NAND kapu van. Válassz ki kettőt tetszésed szerint, és használd azokat. Fontos, hogy az adatlapokon és más rajzokon is az IC-tok számozását felülnézetből kel értelmezni (lábkiosztás). Az 1-es láb az IC jelzéssel ellátott végénél van: Lábszámozás. Van olyan IC. amilynél egy bemélyedt pötty jelzi az 1-es láb helyét. Ha valami nem világos, kérdezz.
Üdv azt szeretném kérdezni hogy a 4093 as IC-t lehet e valamivel helyetteasíteni? köszi előre is.
Sziasztok,
egy 4093-as IC-vel szeretnék két 4017-t vezérelni. Szimulátorban minden szépen ment. Az áramkört megépítve, csak az egyik nyomógomb működik, a másodikra nem is regál. Mi lehet a baja?
Természetesen tudom, hogy ilyen téma már létezik a fórumban - sőt a kérdésemet eredetileg oda tettem fel - de látom azt is, hogy az új kérdés nem kerül előre, vagyis senki sem tud érdemben hozzászólni.
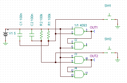
Az alapprobléma az, hogy építek egy function generátort. Miután sok felhasználatlan IC hevert a fiókban, úgy döntöttem, hogy a Yaxley kapcsolókat digitálisan helyettesítem. Az eredeti elképzelés szerint két nyomógomb kerül egy 4093-as IC-re, annak két kimenete 2 db. 4017-est hajt meg, a 4017-esek pedig 4066-os IC-k kapcsolóit vezérlik. Szimulátorban gyönyörűen működött a mutatvány. Megterveztem a nyomtatott áramkört és legyártattam. Nos abban már nem működik, a 4093 kimenetein stabil 5 volt van, a kapcsoló impulzusára 0-ra vált. Megépítettem a 4093-as körét BB-01-es próbapanelen is - szigorúan követve a nyomtatott áramkört, a 4017-es bemenetek helyett led diódákkal, úgy hiba nélkül működik. A panelen nincs zárlat, minden alkatrész gyári új. Végül kiszedtem az összes IC-t a panelből és a helyükre IC foglalatokat tettem, majd feszültség alá helyeztem és mértem. Minden normális. És eljutottam oda, hogy tanácstalan vagyok.
Az nem lehet hogy a 4017 -el van a gond? Mert ha ezzel villog a led akkor ez elvileg jó. Lehet hogy fel vagy lehúzó ellenállást kellene tenni a 4017 bemeneti lábára (pl egy 10kohm-osat) hogy jól működjön.
Nem lehet, mert mint írtam az összes IC-t kiszedtem a panelből és helyükre IC foglalatot tettem. Jelenleg csak a 4093-as van benne, pontosan úgy, ahogy a mellékelt rajzon látható és a kimeneteken fix 5 volt van. Ha a nyomógombot megnyomom, akkor 0. Tehát pontosan forítva dolgozik mint kellene. A nyomógombot is ellenőriztem, nyomásra kapcsol. A 4093-as környezetében a rajzon jelölteken kívül semmi nincs! Ezért érthetetlen számomra.
|
Bejelentkezés
Hirdetés |






) csak azért kíváncsi vagyok a véleményetekre.
.










