Fórum témák
» Több friss téma |
Erősítőhöz nem szokás stabil tápot használni. Gondolom hogy valami 78xx-es stabilizátor ic-t használsz. Azzal csak az a gond, hogy max 1A-t tud leadni, míg az erősítőd ennél 3X nagyobb áramot is képes lenne felvenni. Én a helyedben kiszedném a stabilizálást, és egy rendes puffermezővel valamit a kondik lába közé tett 100n-os kerámia kondival állítanék elő kellően szűrt tápfeszt.
Miden jót. B
rosszul írtam, igen egy ideig stabilizált tápról ment, aztán csináltam neki egy nagyon alap lm317-es tápot, mert az atx-es buheratáp elég zajos volt neki. de mitől lett hirtelen ez a fülbeszökő minőségromlás? nem tud valaki tippet, hogy mit kéne kicserélni?
Nem szokás,de jobb dinamikát lehet elérni vele, nekem legalább is jobban tetszik így, egy egyszerű zeneres áteresztő tranyós stabilizátor csak javíthat rajta. Igaz az én erősítőm rendes tranyós nem TDA.
Sziasztok!
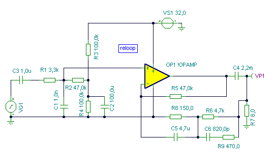
Az adatlap ajánlja, hogyan szabaduljunk meg (a tényleg bosszantó) TIM torzítástól. Korlátozzuk a bemeneten a jelváltozási sebességet. Ehhez hozzá csaptam még az átviteli szávszélesség korlátozását, hogy némi fázis siettetéssel javítsak tovább a tranziens viselkedésen. A csatoló kondenzátor utáni visszacsatolást Highand vette fel, az ott ajánlott megoldásomat alkalmaztam ebben a kapcsolásban is. A tervet mellékelem. Ha valamelyikőtök foglalkozott már ezzel, szívesen venném a tanácsát megépítés előtt.
Válasz híján magam láttam neki a kapcsolás tökéletesítésének. A test átkerült virtuális hideg-pontra, melyet - a korábbi elképzeléseimhez képest - javított áramkör tart féltápfeszültségen.
Bevallom őszintén kutyából nem lesz szalonna, de... ... lesz egy rendkívül alacsony zajú, elfogadható hangú, jól hallgatható erősítő. Nincs az a mélyhang ami zavarba tudná hozni, és csillapodott a karcos hangzás az alapkapcsoláshoz képest. A rajzon illetve a fotón látható áramkörhöz csak egy szekunder és egy egyenirányító híd szükséges, a pufferelést a 2db 2200µF kondenzátor elvégzi. Az erősítő van olyan jó, hogy megérdemli a csatornánkénti külön tápot. Nálam 2x24V-os Puskás trafó fogja kiszolgálni a két csatornát. A megépítés kalandos volt: a tápfeszültséget fokozatosan emeltem és 30V-nál az egyik (bontásból származó) 1N4001 zárlatba futott. Az IC akkorát robbant, hogy a leváló darabkája megsebesített. Legközelebb jobban beöltözök ilyen veszélyes kísérlethez.
Jelezném még, hogy a ki és be-kapcsolás teljesen tranziens mentes.
Szia!
A tápellátás itt is hasonló mint az egytápos tda 7294-nél ? Tetszik ez az átalakítás, lehet hogy ki fogom próbálni. Én nagyon szerettem a hangját a kis tda-nak. Csak aztán a barátnőm elkunyizta ![]() Minden jót. B
Erőltetem ezt a vonalat
A kettős táp a töltés pillanatát leszámítva ugyan ilyen, csak épp akkor szedi magát össze nem-kívánt jelekkel. Az R6, C6 és az R9, C7 volna itt a forradalmi változtatás
Igen, láttam több turpisság van itt mint a táp megdolgozása.
Lehet hogy én is megcsinálom. Bár most tettem fel egy képet a ki mit építettbe, azzal nagyon szemezgetek... Minden jót. B
Azt majdnem elfelejtettem, hogy alacsony impedanciáról kell meghajtani. Hangkártya, 1-5k potenciométerrel.
Az érzékenységéből vettem el jócskán. A 12Veff kimeneti feszültséghez (18W/8ohm) 520mV bemenő jelet igényel.
Szia!
Nagyon kíváncsi vagyok az áramkör működésére a valóságban, illetve szimulátorban is így arra gondoltam megépítem. Megrajzoltam az áramkört Tinában pontosan úgy ahogy a rajzon van. A kimeneten 477nV jelenik meg a bemeneti jeltől függetlenül, nem tudom miért. A nyáktervben megpróbáltam visszarajzolni az alkatrészek értékeit, miközben észrevettem egy hibát ha lehet annak nevezni. Az R9 és C7 megvan cserélve. Ez szándékos?
A kimeneti feszültség nálam is annyi Tina-ban, a gyakorlati érték 0,6mV.
A C7, R9 sorrend közömbös. Mivel fázis-azonos jel kerül C6, C7-re és elég nagy testűek, igyekeztem őket egymástól távol tartani a NYÁK-on. Tegnap ez muzsikált mellettem, hangkártyáról hajtva. Úgy érzem ebből a költségkeretből igen nehéz ettől jobb hangú erősítőt építeni. Azért dolgozom rajta, remélem hamarosan azt is be tudom mutatni.
Kapott az áramkör áram-visszacsatolást, R12 0,4 ohm. Nagyon érdekes és nagyon tanulságos kísérlet. Egy vezetékkel megoldottam a visszacsatoló ellenállás rövidrezárási lehetőségét, így könnyű volt a kétféle hangzást összehasonlítani.
Sziasztok!
Kérem segítségeteket a rajzon látható TDA2030 megépítettem de ezen a rajzon nem volt potméter feltüntetve.Hová lehet be építeni jelöljétek be legyetek szívesek. üdv: dava
Köszönöm a választ.
üdv:dava
Szia Zoli! Megkérdezhetném hogyan lehet javítani a basszus hangon,egy kicsit gyenge.
üdv:dava
Szia! Lehet elnézek valamit, de nekem az IC és a poti lábkiosztása szokatlan.
Sziasztok!
A képen látható egyik rajz az elnyűhetetlen erősítő a másik képen látható panelt kaptam egy barátomtól Én úgy nézem majdnem ugyan az a kettő.Azt szeretném kérdezni ,hogy beindulna -e 20v ról így magában előerősítő nélkül és milyen lenne teljesítménye. üdv: dava
Igen .lehet szokatlan de elég szépen adja a hangot magasan a basszus egy kissé gyenge.
üdv:dava
Így kötném a potit. Az IC lábak nekem másként vannak hajtogatva
(A mély hangok szempontjából ez közömbös)
Sziasztok!
Egy olyan kérdésem lenne, hogy valaki tudna nekem ehhez a leíráshoz/kapcsolási rajzhoz Bővebben: Link beültetési vagy nyákrajzot adni? Hálás lennék érte
Szia!
Itt egy rajz, nyáktervvel kiegészítve: Egytápos TDA2030.
Sziasztok!
TDA2030 as végfokot majd 9v-os elemmel szeretném meghajtani. Tehát a 9v-os elem az single power supply, vagy split power supply ? Datasheet alapján csinálom és ott ez a 2 féle van, és aszerint kellenének az alkatrészek! Köszönöm
Szia! Single.
A 9V single-ben kevés a 2030-nak. Használj két elemet és akkor a split is jó lesz.
Ha elemes táplálást szeretnél alkalmazni inkább a TDA2822M ajánlanám , a 2030 áramfelvétele vezérlés nélkül 100mA körül van
ezt nem árt tudni..Üdv. Sanya.
Köszönöm mindenkitől a gyors választ!
Vezérlés alatt potmétert értesz?
Úgy is lehet mondani, jel nélkül gyakorlatilag ennyi az áramfelvétele, ami 9 voltnál már nem kevés...
|
Bejelentkezés
Hirdetés |







A kettős táp a töltés pillanatát leszámítva ugyan ilyen, csak épp akkor szedi magát össze nem-kívánt jelekkel.





(A mély hangok szempontjából ez közömbös) 
ezt nem árt tudni..Üdv. Sanya. 




