Fórum témák
» Több friss téma |
- Ez a felület kizárólag, az elektronikában kezdők kérdéseinek van fenntartva és nem elfelejtve, hogy hobbielektronika a fórumunk!
- Ami tehát azt jelenti, hogy a nagymama bevásárlását nem itt beszéljük meg, ill. ez nem üzenőfal! - Kerülendő az olyan kérdés, amit egy másik meglévő (több mint 17000 van), témában kellene kitárgyalni! - És végül büntetés terhe mellett kerülendő az MSN és egyéb szleng, a magyar helyesírás mellőzése, beleértve a mondateleji nagybetűket is!
Hello!
- Ha egyszerű igénytelen a kapcsolás, vagy telepes működtetésű, nem biztos hogy kell kondi. - Hogy valaki mit mond, az nem számít, az adatlap a mérvadó.. - Az 5V az IC kimenetén elve nem jó, ha rezegne. Gondolj bele, 52,8% kitöltést írtál. Vagy is ha égne, akkor is félfénnyel égne. Digit multival, a semmit is lehet 5V-nak mérni. De ha ég egy Led, akkor azt látod is. - De minek az AVR-hez, eyg 1Mhz-es 555? üdv! proli007
Hello!
- Ha van PWM kimenet, akkor legfeljebb egy tranyó szükséges, hogy a világítás ne a PIC portját terhelje. Kondi, meg sehova nem kell, főleg sorban. - Ha egyenfeszültséget akarnak készíteni a PWM-ből, akkor kell kondi az integrálásra (RC tag), vagy is az átlagérték képzésére. üdv! proli007
Sziasztok
Szeretném megkérdezni, a BD139-16 os tranzisztor jó-e a canamp fejhallgató erősítőbe?Ilyenek vannak itthol. Üdv
Elc*esztem a fuse biteket, ezért kell. De majd elmegyek mindjárt a városba veszek kvarcost. Linkeltek egy jó működő kapcsolást?Topi kapcsolása nekem nem annyira világos. Abban a gnd és a pozitív hova megy? Mert látszólag sehova sincs kötve.
A gnd a 4069n 7-es lábára és a két 22 pF kondenzátor egyik felére, pozitív a 4069n 14-es lábra. Oda van írva. De szerintem kezdőként nem avr-el kellene kezdeni.
Üdv, mate_x
Igen... pont arra gondoltam hogy egyenáramot készítek a pwm kimenetről és azt kapja az lcd háttérvilágítás... ezért a kondi a GND felé... Ugyanúgy egy v. két led-ről van szó mint amit most is meghajtok a PIC lábáról.
Nem nagyon jó a gyújtása be van mérve meg minden!! Arra gondolok, hogy ha el van törve a gyűrű attól nem lehet ilyen gond? :O
Hello!
"Nem vagyok annyira kezdő..." - Mi a topik címe? - "Elc*esztem a fuse biteket" - "gnd és a pozitív hova megy" Mire gondoljon az ember fia? ![]() "Attiny45-öt visszahozni 4 megás kristály jó?" Nem az AVR topikban kellene feltenni? üdv! proli007
Sziasztok!
Ismét szükségem van a tanácsotokra, segítségetekre. Elnézést, ha kicsit hosszú lesz. Szeretnék építeni egy fázishasítót. Ennek a kapcsolását meg is találtam, de van 1-2 homályos pont. 1, a kapcsolási rajzon a fogyasztó a "fázis előtt van"? Már ha értelmezhető így a problémám... Tehát a "fázis a fogyasztó felől "érkezik". Van ennek bármilyen jelentősége? 2, ebből fakad a következő kérdés. Ha számít, hogy a fázishasító a fogyasztó előtt-vagy után van az áramkörbe kötve, akkor kiküszöbölendő a fordított bekötést, nem lenne e érdemes egy egyenirányítót beépíteni a körve, mondjuk a nulla pont elé közvetlenül, és fordítva? 3, a nyákterven van egy biztosíték is betervezve. de nekem úgy tűnik, hogy ez párhuzamosan van kötve az áramkör többi részével. Ha így van, és a biztosíték "leold/elolvad" akkor nem értem, hogy gátolja az áram további áramlását. 4, A cikk szerinti alkatrészeket próbáltam beszerezni, de mi van, ha nincs pont akkora ellenállású alkatrész? ( miért fontos, hogy mekkora az ellenállása a potinak? Nagyon köszönöm a segyítséget! Elnézést, ha nagyon laikusok a kérdések, inkább kérdezek, mint elfüstölök 1-2 alkatrészt / megrázatom magam!
Helo!
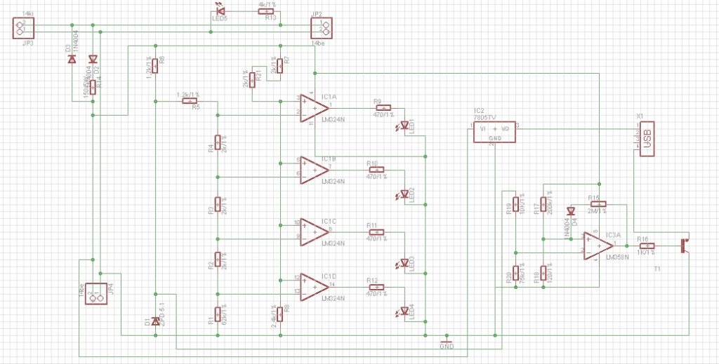
A mellékelt kapcsolást arra terveztem, hogy a rákapcsolt akkumulátoron mérje a feszültséget, és alkalomadtán rátenni egy mp4-et, vagy valami hasonlót tölteni. Az lenne a kérdésem, kérésem, hogyha valaki megnézi, és észrevesz valami hibát, vagy hiányosságot, az szóljon. A válaszokat előre is köszönöm.
A komparátor vezérlése nekem nem tiszta, ill. a kapcsolótranzisztor helye és bekötése sem tűnik jónak.
Mivel a szabályzó, és a fogyasztó sorba van kötve, (az L betű után a folyamatos vonal megszakítása jelzi a fogyasztó helyét) elvileg mindegy, hogy melyik van "elöl". Azonban praktikus okokból a szabályozó áramkört kell a nulla vezető felé tenni, érintésvédelmi megfontolásokból, de ez a mi hálózati rendszerünkben nincs jelentősége, mert a hálózati csatlakozóban nincs dedikálva a fázis, és a nulla vezető, így az a csatlakozó megfordításával felcserélhető. Mindenesetre gondoskodni kell a megfelelő érintésvédelemről, pl. műanyag tengelyes poti alkalmazásával, megfelelő burkolattal.
Ha egyenirányítót építesz a körbe, az áramkör nem fog működni, de felesleges is. A biztosítékot természetesen sorba kell az áramkörbe építened, a rajzon nincs ábrázolva, a nyákon pedig sorba van kötve a fogysztóval. Nem ártana a hálózat felé zavarszűrő áramkört építened, mert így jelentős zavarokat küldesz az áramköröddel a hálózatba, ami másnak, esetleg saját magadnak is jelentős problémát okoz. Az áramkörben nincs semilyen különleges alkatrész, ami beszerezhetetlen lenne, a diak helyett bármelyik beszerezhető megfelel, nincs sok típus belőle egyébként sem, a triaknál a megfelelő feszültség, és áramtűrésű típussal helyettesítheted.
Szia!
Nem néztem át tüzetesen, de: hiányzik a rajz teteje, az akku (már ha a jp4-re megy)fölött a diódák, hogy vannak össze kötve? Ha a feszültség kijelző rész folyton be van kapcsolva, igen hamar lemeríti az aksit. A 7805 helyett inkább egy LDO kellene, vagy még inkább kapcsoló üzemű. A D4-nek nem sok értelme van.
Ha kompresszió hiányos lenne nehezebben indulna.
Hello!
1. Tekintve, hogy magának a szabályzó csak két ponton csatlakozik teljesen mindegy, hogy van kötve, csak sorba legyen a fogyasztóval. 2. Egyenirányító sehova nem kell, a Triac váltóáramot is tud kommutálni. (Egyebekben lásd az 1-es pontot.) 3. Nincs párhuzamosan kötve, soros. Felső két kapocs a hálózat, alsó a fogyasztó. (Oda is van írva.) 4. Cikket én nem olvastam, de a poti és a kondi határozza meg a gyújtás szögét, tehát értékük fontos. Cserélni kis tartományon belül lehet, ha R*C ugyan akkorára adódik. 5. Ami kérdést nem tettél ugyan fel, de egyenirányító elé nem jó a kapcsolás. Vagy is ez teljesítményt szabályoz, nem feszültséget.. Feszültséget csak 0..90fok tartományban szabályozható, de arra sem érdemes használni. üdv! proli007
Először is köszönöm a gyors választ.
Itt van az egész kapcs. rajz, igazából ez egy szünetmentes tápegység féleség. Stabil 14V-ról töltöm az aksikat. A D4-nek én sem láttam értelmét, csak azért van ott, mert a szimulátorban csak így működött. Fogyasztás szempontjából kellene az LDO?
Az LDO-val kisebb feszültségig mehetsz. Mondjuk nem írtál semmit az aksidról, tehát ha a 8 Voltnál már túlzottan kisülne akkor ez mindegy, a hatásfok miatt lenne jobb a kapcsoló, ráadásul azoknak szokott tiltó lába is lenni, ezért a komparátor oda is csatlakozhat, így megspórolod a tranyót ami szintén csak veszteséget visz a körbe. A tranzisztor helyett így is inkább fetet raknék.
Hát 2X10 db 1,2 V-os AAA elem az aksi, vagyis hát két aksi, szóval 8 volt az már nagyon nem jó..
A kapcsolóüzemmel több baj is van, nem biztos, hogy később nem próbálom meg azzal, de most pénz, meg hely kerethez vagyok kötve. Közben akinek csinálom, azt mondta hogy a tranyó, vagy FET még a kijelző előtt lesz, és vele sorba kötve egy manuális kapcsolóval, hogy ne menjen mindig, pont a merítés miatt.
Sziasztok.
Nagy segítségre lenne szükségem. Van egy túra motorom, a műszerfalon van egy üzemanyag visszajelző lámpa (nem szintmérő) ha 5l alá esik a szint sárgán világít. Sajnos elromlott a jeladója, kivettem, mellékelem a képet. A tetején van egy kis "patron" alul felül 3-3 lyukkal, hogy ki-be tudjon menni a benzin. Ezt szétszedve a belsejében megtaláltam a hibás alkatrészt, egy ellenállás formájú alkatrész, sajnos ketté volt égve. Képet mellékelem. Tehát a kérdésem, tudja-e valaki hogy mi lehet ez, illetve beszerezhető e elekro boltban? Előre is nagyon köszönöm, ha valaki tud segíteni. Minden ötletnek örülnék!
Hogy lehetséges az, hogy a konnektorba 220 van, de a forrasztott hosszabbítóba csak 160?
Szia!
Nem sikerült a forrasztás vagy szakadt a vezeték. Ezen kívül: konnektorbaN, hosszabbítóbaN! Tehát nem bele, hanem benne
Helo
Sajnos nem tudom, hogy pontodan mi lehetett az az alkatrész, tényleg hasonlít az ellenállásra... De talán próbáld meg itt
Heló találkoztam már ezzel a problémával én is, szétszedtem, átnéztem a forrasztásokat, és utána már jó is volt...
Az a furcsa, hogy szakadást nem jelez, tehát más irányba kell gondolkodjak. Csak mellékesen jegyzem meg, hogy forrasztás előtt vas-kloridos maratóba tettem kb 10 másodpercre, majd öblítés után forrasztottam.
Azt miért tetted? Csak megnőtt az ellenállása, az nem szakadás. A vasklorid bemart a szigetelés alá is szépen kieszegeti a rezet.
Sziasztok!
A Reed-relé mennyire bírja a rázkódást? Biciklin lenne használva, feltéve ha hosszú távon bírja a kiképzést.
Jól van na, a fene se tudta. Akkor azt a részt levágom, bár gondolkodtam rajta, hogy a csatlakozóból nézek egy olyat a boltba amit csak csavarozni kell. A fűnyíróba szoktuk használni már csak a hossza miatt is.
Hello!
Az üvegbúrát rugalmas anyagba kell befogatni vagy ragasztani, és a kivezetéseket flexibilis vezetékkel bekötni. Akkor bírni fogja a kiképzést. üdv! proli007 |
Bejelentkezés
Hirdetés |









A kapcsolóüzemmel több baj is van, nem biztos, hogy később nem próbálom meg azzal, de most pénz, meg hely kerethez vagyok kötve. Közben akinek csinálom, azt mondta hogy a tranyó, vagy FET még a kijelző előtt lesz, és vele sorba kötve egy manuális kapcsolóval, hogy ne menjen mindig, pont a merítés miatt. 







