Fórum témák
» Több friss téma |
Vagy Tina-val szépen le lehet szimulálni, és amit ott kísérletezik az ember, azt a valóság is jól meg fogja közelíteni!
Rendben. Köszönöm mindkettőtöknek a segítséget!
Sziasztok!
12V-os autó akkuról szeretnék táplálni műveleti erősítőt (TL-074) egy a képen látható egyenirányító és szűrő áramkörben. TC7662-es inverter megfelelő lenne,a -12V előállítására?
Hello!
Jó lesz hozzá. De helyes működéshez, R9-nek 20kohm-na kel lenni. Lehet a közel 20kHz-es jel sok lesz a TL074-nek. üdv! proli007
Hello
Működőképes lehet ez az áramkör? Az ötletet innét vettem. Mert öszeraktam és sehogy se akar működni, viszont ha a két 3K ellenállást rögtön az erősítő invertálló és nem invertálló bemenettére kötöm, akkor szépen megy. Hol rontom el a dolgot?
Szia! Az invertálóra kéne visszacsatolni.
Igen, most látom, hogy a rajzon rosszul van a + és a - bemenet fel van cserélve, viszont itt előttem helyesen van összerakva.
Alapvetoen nem mukodhet az eredeti kapcsolas sem, mert nincs negativ visszacsatolasa. Ide valami kivono kapcsolas kellene, ami a cella feszultseget eltolja a 0-> xx V tartomanyra.
Nah, akkor hogy tisztázzuk!
A nemmukodik.png áramkört építettem meg, de ez nem akar menni. Sajnos már a nyákot is legyártottam hozzá úgyhogy jó lenne műkodésre bírni, mivel ez alapján csináltam és én is pont erre szeretném használni ezért, gondolom valahogy biztos működhet, ha ott is ment. Még csak az egyik cellához tartozó áramköri elemeket forrasztottam be és ezeket próbálgatom, de szeritnem nem befolyásol az semmit, hogy a cikkben 6 cella feszültségét mérte, tudtommal ezek függetlenek egymástól. Ha módosítom az áramkört mukodik.png re, akkor szépen úgy megy ahogy kell, ha most tervezném a nyákot akkor rögtön így tervezném meg, csak sajnos már kész ezért lenne jó maradni az első verziónál.
A mukodik pont olyan mint amit en rajzoltam. Igaz en nem epitettem meg, de szimulatorban szepen dolgozik.
Igen, ha most tervezném a nyákot nem lenne probléma így megtervezni, csak sajnos már kész, ezért lenne jó ha úgyis működne ahogy a Nixx akku balancernél van, ha ott működött akkor nekem is kell, hogy menjen. Azért köszönom, csak jön valaki és elmondja, hogy ott miért jó úgy és nekem miért nem megy.
Ezt hivjuk ugy hogy "Pistike kapcsolasi rajza". Valoszinu (sot biztos ) hogy a jo kapcsolas lett megcsinalva egy masik forrasbol, es utana Pistike csinalt egy rajzot, aminek semmi koze az eredeti, mukodo kapcsolashoz. Sajnos tele a net felelotlen emberekkel (gyerekekkel), akik megmondjak a frankot, es a masik utanacsinalja sikertelenul. Ezert kell minden forrast kritikus szemmel nezni.
Nem minden arany ami fénylik. Sajnos a netes anyagok, kapcsolások nagyrészt hibásak, vagy "félkészek". Itt is ez a helyzet. Ezt maximum át lehet drótozni, illetve a megfelelő ellenállásokat "légszerelve" beültetni úgy ahogyan a mukodik.png képen is van.
Egyébként ha megnézed a cikk végén a letölthető anyagokat, akkor láthatod, hogy a szerző SprintLayout PCB tervezőt használ, amelynek legjobb tudomásom szerint nincs schematic editora, így ami nála működik, az biztos, hogy nem a kapcsolási rajz alapján lett készítve. Esetleg szólhatsz a cikk írójának, hogy legyen olyan bűbájos és javítsa ki a schematic-ot, a későbbi felhasználók lelki békéje érdekében.
[OFF] Hát igen, ez is egy kielégítő válasz, sajnos nem erre számítottam így marad az átdrótozás valahogy. Köszönöm mindkettőtöknek(vilmosd El_Pinyo) a segítséget. A cikk írójának szólni fogok[OFF]
Sziasztok!
Szeretnék építeni egy egyszerű áramkört, mellyel egy árammérőben szeretném a söntön eső feszültséget erősíteni. Meg is van egy jól bevált kapcsolás, csak annyi a baj, hogy jelenleg kifogytam a P-csatornás FETekből, viszont a csatolt kapcsolásba bizony az kellene (BS250). N-csatornásból viszont rengeteg van, a kérdésem az, hogy hogyan tudnám a legegyszerűbben módosítani a rajzot úgy, hogy az "A" ponton megjelenő feszültségem ugyan az maradjon, mint P-csatornás esetben? Arra gondoltam, hogy talán az lenne a jó megoldás, ha a műveleti erősítő két bemenetét megcserélném (2-3-as lábak), és a kimenetére akkor simán mehetne az N-es FET. Tudna valaki hozzáértő segíteni ebben? Előre is köszönöm.
Hello!
Nem írtad a tápfeszültséget, és a konverziót. De 12V szükséges, és 50A/5V a konverzió. A minimum táp egyébként Ut>Uki+UGS+Usat(IC) (A sallangokat nem rajzoltam oda..) üdv! proli007
Köszönöm szépen a segítséget, még ma kipróbálásra kerül az áramkör.
Elkészült az áramkör, de valami nem stimmel sajnos. Ha a bemenetét sönt nélkül felkötöm a tápra (ami ugye 0A-es áramnak felel meg), akkor is kiül a kimenet 6,8 V-ra. Ha hagyom a levegőben lógni a bemenetet, akkor szintén 6,8 V mérhető a kimeneten.
Próbáltam TL071 és TL081 ICkel is. A FET egy BSS138-as. Esetleg valami ötletetek?
Előző hozzászólásomat tekintsétek semmisnek, megoldódott a dolog. Figyelmetlenség okozta a hibát.
Az áramkör tökéletesen működik, köszönöm a segítséget még egyszer prolinak.
sziasztok!
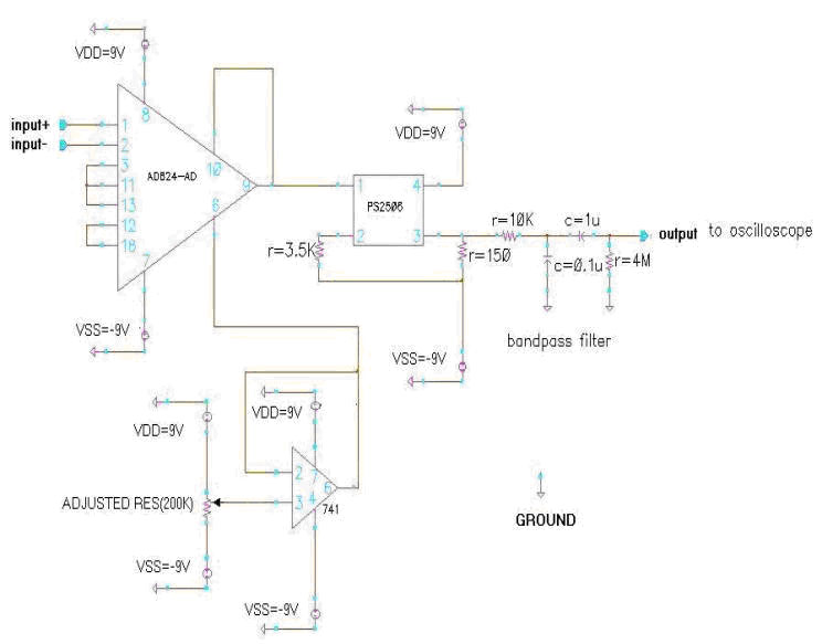
van egy kis gondom egy AD624AD műveleti erősítővel. adatlap: http://www.datasheetcatalog.org/datasheet/analogdevices/AD624BD.pdf kapcsolás: csatolom a kapcsolást, amit összeraktam. a PS2506 egy opto-leválasztó, ezt nem építettem bele egyenlőre, és az azt követő szűrőfokozatnak (bár az össze van rakva) sem hiszem, hogy sok köze lenne a problémához. input: amit rákötök a bemenetre: a két kezemet (kezdetleges EKG áramkör próbálkozás.) szintén zárójelben: amikor jól működik, egész jól kivehető a szkópon az EKG, tehát a kapcsolás alapvetően működőképes, némi szűrés meg árnyékolás azért majd még kell neki, de amivel most elakadtam, az más jellegű. a probléma: az erősítő kienete randomra elmegy plusz vagy minusz tápra... és nem is mindig pillanatszerűen. tehát a kimenetet figyelem (még a szűrő előtt) szkóppal, miközben a bemenetek a kezeimre vannak kötve. a jel AC tartalma tök jó, EKG szerű, DE: a DC szintje fel-le mászkál, többször is kiakad tápra. ha leveszem az egyik vagy másik vagy mindkét kezemről az érintkezőt majd újra megfogom, néha átugrik a másik tápra (mármint a pozitív és negatív táp közt), néha jó lesz, néha marad ugynazon a tápom. amikor "jó lesz", tehát a DC szintje bekerül a két táp közé, akkor is mászkál a DC fel-le.. és amíg a tápfeszeken belül mozog, tök jó az AC-tartalma is, amikor kiakad tápra, természetesen vége a bulinak. (ha összeérintem a két bemenetet, tehát 0 a differenciál bemenet, akkor stabilan nulla a kimenet is, tehát akkor jól működik) túlragoztam, de mindenképp azt akartam, hogy az olvasó lássa maga előtt a jelenséget. kérdések: mitől lebeghet a bemeneten a DC-szint? nem hiszem, hogy ekkora DC-k keletkeznének az emberi testen (ja hozzátenném, a lábam közben le van földelve a kapcsolás középfeszültségéhez). lehet-e hibás a kapcsolás és valami nincs neki definiálva? például az adatlap szerint a 4-es és 5ös láb (ami nálam nincs beforrasztva) a bemeneti DC offset állító... dehát az arra való, hogy a hőmérséklet miatti offsetet kompenzálja vele az ember, elvileg nem kell bekötni. és mivel nulla differenciál bemenetnél nincs gond az offsettel (akkor nem mászkál a kimenet), ezért megint csak nem hiszem, hogy ez segítene. milyen egyéb ötletetek van? köszönök bármilyen segítséget! ádám
Szia!
Azt ugye tudod, hogy, hogy az EKG-vizsgálatot teljes nyugalomban kell végezni, mert a test izomműködése keltette feszültségváltozások jóval erősebbek, mint a szív ingerkeltő központjának jelei.
Tegyél a bemenetre kondit az erősítő bemeneteit meg >10MOhm ellenállással kösd testre, a kapcsolás még így is zajos lesz mert a jobb lábat az elektródával meghajtják a zaj, brumm ellenfázisával. A neten keress ilyen kapcsolást.
A DC fesz a fém elektróda miatt keletkezik (galvánelem) azért jó a kondis leválasztás. A terheléses ekg-t is meg lehet csinálni nem zavarja a gépet hogy közben futsz a szőnyegen.
A terheléses elvezetéseit ne hasonlítsd össze ezzel a megoldással, na meg a készülék is profibb. Én is kísérleteztem EKG-vel, tapasztalatból (is) írtam az előzőeket.
persze, abban igazad van, hogy ha tiszta EKG-t akarsz és egyéb izommozgás hatásától elkülönítettet, akkor nyugalomban kell végezni, de ugye ez még nem indokolja a DC eltolódást. illetve ahogy GPeti1977 is írja lentebb, létezik terheléses EKG vizsgálat is.
de köszönöm, hogy foglalkoztál a kérdéssel és minden további javaslatot/tapasztalatot szívesen fogadok!
úgy érted, hogy mindkét bemenetre (mármint invertáló és neminvertáló) tegyek sorban egy-egy kondit, igaz? magyarul, hogy csak az AC menjen át... mekkorával érdemes kezdeni a próbát szerinted? csak mert ugye az ember által produkált mV-os jelnek nem túl nagy az energiája, és jó lenne, ha átmenne a kondin!
a 10Mohm-ot is kipróbálom majd, de a brummal egyenlőre nincs nagy bajom, de majd a zajszűréses témára is visszatérek, csak először azt szeretném elérni, hogy az első lépés stabilan működjön, azaz kijöjjön a jel tápra akadás nélkül. köszönöm a segítségedet!
Szerintem a műveleti erősítő bias áramával lesz gond, hogy nem elég jó a DC jelút. Emiatt az input +/- és GND közé tennék egy-egy 100 kOhm nagyságrendű ellenállást. Adatlap Figure 31. c ábra.
ahha, na ez sem hangzik hülyeségnek... ki fogom próbálni ezt is.
köszönöm! |
Bejelentkezés
Hirdetés |

















