Fórum témák
» Több friss téma |
Tisztelt Gpeti!
Ha jól működik a panel és borús idő után is tudja,hogy merre jár akkor érdekelne engem is. Rádiójel vezérlésű órával lehet kombinálni? Akkor másodpercre pontosan vezérelne? A parabola tükörnek tenyérnyi fókuszpontja van, ezért pontosnak kell lennie. Előre is köszönöm Zoli
Sajnos ez egy egytengelyes vezérlés sima napelemhez ahol nem kell nagy pontosság. A parabolához egészen más kell de azzal még nem foglalkoztam.
A legegyszerűbben pontos időt gps modulból lehet kiszedni, jóval egyszerűbb mint a dcf77 és ugyanolyan pontos.
Sziasztok.
Kellene 1 kis segítség, ha valaki tud az nagyon jól jönne. Szeretném megépíteni a napkövetöt, és kellene a nyákrajza a műnyomó papir elöállitásához. A rajznak 1:1 méretünek kellene lennie és ha jól tudom tükörképnek. Ugye? Tudom hogy fent van az oldalon a rajza csak azon az alkatrész beültetés is rajta van ami nem kellene a nyomtatáshoz. Bocsi INOX kollégától amiért töle is megkérdeztem már, de sürgös lenne. Az 1 és 2 motoros változat is kell ha valakinek megvan. Köszönet a segítségért. Üdv:rossman.
Sziasztok naplopók!
Fölajánlás: Van egy 2m húrhosszúságú 12cm széles és 2cm-es tükörlapkákkal kirakott, ragasztott parabólavályú makettem, amelyre már nincs szűkségem. Sajnálnám kidobni mert kiséreletezők számára nagyon haszos tud lenni. Ingyen el lehet vinni szívesen adom. Akit érdekel e-mail-ben jelentkezzen. sita
Sziasztok.
Valaki probált már ilyet? Nem vagyok egy villamoság jártas személy,ezért esélyem sincs olyan csodákat épiteni mint amiket ti csináltok.2kw napelemes rendszert szeretnék napkövetösé alakitani.Forgató szerkezet kialakítás nem gond de a villamosági tudományom,háááát.....igy csak ilyesmibe gondolkodhatok és külőmben sem találtam egy szakit aki egyet kreálna nekem. Kukantsatok már rá: http://cgi.ebay.com/ws/eBayISAPI.dll?ViewItem&item=271026750941 Vélemények?
Itt a link elöb nem sikerült azt hiszem:
http://www.ebay.com/itm/ws/eBayISAPI.dll?ViewItem&item=271026750941
Sziasztok,
ez alapján építek egy napelemtrackert. A csatolt rajzon az általam beszerzett alkatrészekből összerakott áramkör látható. Az elv: a műv. erősítő +/- bemenetére 4-4 LED-et kapcsolunk kivonó kapcsolással, ezek a fényérzékelők. A kimeneten + vagy - potenciál képződik, aminek segítségével a tranzisztorokon keresztül egy DC motorral a LEDeket és a napelemet forgatja. Megépítettem a Paul Falstad-féle szimulátorban is. Az importálási kódok csatolva. A D2012-es tranzisztorom V(EB) feszültésge max 7V lehet. A szimulátorban max 6,38V-ot mérek, a valóságban 9..10-et is. Egy tranzisztor már szétroppant. Az építő által megadott D2058-asnak is 7V a max EB feszültsége. Mit javasolnátok? Miért lehet ilyen nagy ott a feszültség?
Vedd ki belőle a ZD jelű zenert. Nem is értem, minek kell az oda.
A másik, hogy a tranyókkal párhuzamosan kellene kötni diódákat, mondjuk 2...3 A-es gyorsdiódát. Az NPN tranyónál a kollektorra kösd a dióda katódját, az anódot az emmitterre, a PNP-nél meg fodítva. A BD902-ben van dióda, oda nem kell, de a másikban nincs, tehát oda tegyél.
A zenert rövidre zártam, diódát még nem tettem be, de azt vettem észre, hogy csak az erősítő +Vout esetén működik a motor, -Vout nál már nem, mintha a PNP (BD902) tranzisztor ott se lenne: így már a szimulátor is Ueb=12,6V-ot jelez az NPN-en. Lehet, hogy beforrasztásnál megsérült a tranyó? Az adatlap szerint csak 150 fokot bír. Nekem egy FP60/VDE 60W-os pákám van, gyanítom ez melegebb. Csatolom az eddigi áramkört, ti mivel forrasztanátok?
Már működik, a tranyó volt a rossz. Még finomítani kell rajta.
szerintem is , valahogy úgy , mint az mppt munkapont kereső módszere
Szia, gaspa!
Az enyém jelenleg így néz ki: csatoltam videót meg kapcsolási rajzot. Látni, hogy ha a LED-eknek nem megfelelő a napsugarak beesési szöge nem forog a motor. Te hogyan vezérled majd? A körbeforgatást és az emelést hogyan oldottad meg, milyen hajtóművel? Hány wattos motort használsz? Nekem is van pár ötletem, de kíváncsi lennék a tiédre. Ezt építem.
Helló
Nem is tudtam,hogy ilyen változata is van ennek a fórumnak,azért ide is felteszem a képet,hogy más is tudja miről beszélünk.Különben nagyobb forgatóknál nem is elektronikai,hanem mechanikus problémák vannak.Hajtóműveket azt használok,amit régről elmentettem,volt két katonai parabola forgatóm és három nagyméretű (200mm)vízcsap elzáró.Mindegyiknek nagy az áttétele,de célszerű nagy méretben önzáró csigaáttételt használni.A motorok 230v AC kb 15W-osak tökéletesen elég,vezérlés nekem is fotoellenállás érzékelővel lesz,azért biztonsági okokból végállás kapcsolókkal kiegészítve(kissé megdrágítja).Lesz benne egy időzítés,ami csak kb fél óránként enged helyzetet változtatni(teljesen elegendő) és egy áramkör,ami reggel keletre állítja a táblát.Majd a mechanikáról teszek fel képeket,mint említettem ilyen méretnél a szél nem tréfál,még engem is meglepett,pedig szélhasznosításban komoly tapasztalatom van.
Igen, engem is ezezk az áttételek érdekelnének. Te mennyi holtjátlkot tűrsz meg a forgatónak? A körbeforgatást én is csigával tervezem, a függőleges billentést, motor - menetesszár - menetes persely - kar átvitellel, kisebb kottyanása van, mint akármelyik csigának, és a kopása is csekélyebb. Te milyen áttételt használsz, hány s alatt fordul körbe az egész a függőleges tengelye körül?
A vízszintesnél van 1:20 sima fogaskerék plusz 1:17 csiga áttétel,kb. 10sec alatt körbeér.Mint említettem csak kb 30 percenként engedek helyzetet változtatni és a motorok csak 1-2sec-ig kapnak áramot,így valami akadás miatt (pl.ónos eső)bármeddig kibírják a rövid zárat.A holtjátékot úgyis az áttétel minősége fogja megszabni,szerintem nincs jelentősége.A tábla pozicionálásához 5-10fok is bőven megfelel,de ennél biztos jobb lesz.A menetes szár nagyon jó megoldás a függőlegeshez és nem is túl bonyolult.
Én is gondoltam már az időkorlátozós tájoláson, de nem tudtam megoldani azt a szélsőséges (de mégis valószínű) esetet: mi van ha mindig arra az 1-2 percre borul el az ég, amikor a tájolást kellene végezni, s az érzékelők nem adnak kiértékelhető adatot. Akár több órán át is mozdulatlan maradna. Ezt hogyan oldottad meg?
Hosszabb borult időben szinte mindegy hol áll a tábla,változóan felhős időben persze előfordulhat ilyen eset,majd kikísérletezem hány perc legyen az engedélyezési idő,lehetőségem van egy nyomógombos forgatásra is.A hosszabb felhős kiesést szerintem az érzékelők mechanikai kialakításával(két fotóelem közti takarólemez)lehet javítani,feltehetően több órás kiesést is korrigálni fog.
Találtam egy pdf-et, a 2. oldalon van néhány ábra, olyan helyzeteket is mutat, amikre eddig én sem gondoltam. Én úgy akarom megoldani, hogy ne legyen túl érzékeny és ne forogjon folyamatosan, hogy a DC motor bekapcsolási értékét korlátozom: egy műv. erősítőre két LED-sorról érkezik a bemenet, a kettő különbségének függvényében +/- irányba forog a motor. Ha eltalálom a jó beállítást, nem fog a legkisebb különbség esetén is bekapcsolni a motor, csak egy bizonyos érték fölött.
Hello!
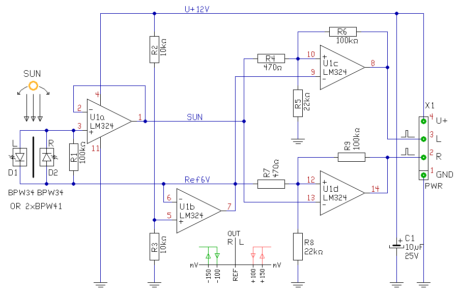
Két kapcsolási rajzot szeretnék közreadni, hátha valakinek hasznára válik. Az első egy ismert áramkör továbbfejlesztése (egy fórumtárs kívánságára), a második saját fejlesztésű áramkör. Szokásomhoz híven, én nem készítettem el, egyik áramkört sem, így gyakorlati tapasztalatom nincs velük. De ettől még működhetnek.. - Az első, a SUN-FLWR nevet viseli. Itt R1 és R2, két CDS ellenállásra eső fény különbsége érzékeli az irányt és a műveleti erősítő erősíti fel a differenciát. A holtsávot, az R4 ellenállás biztosítja. A határozott átváltást, az U2a és U2d kapuk hiszterézise biztosítja. A Q1..Q4 H-híd vezérli a motort a két irányba. Az áramkör még két "szolgáltatással" rendelkezik. Az R11 CDS érzékeli, hogy nappal, vagy éjszaka van, ennek jeléből U2b kapu határozott logikai jelet készít. Amennyiben a nap lenyugszik, a napelemet a keleti irányba mozgatja S1 keleti végállás kapcsoló bontásáig. Tekintve, hogy éjjel felesleges figyelni a differenciát, Q5 és Q6 tranzisztor az érzékelést kikapcsolja. Így csökkentve az áramkör éjszakai fogyasztását. - A másik "Follower" kapcsolás, érzékelő és komparátor. Ez a kapcsolás, két fotodiódát használ, mint fényelemet, mely egymásnak szemben vannak kapcsolva. A differenciát, maguk a fényelemek hozzák létre egymás áramának "felzabálásával". Így az U1a követő erősítő kimenetén már a terhelhető differenciális feszültség jelenik meg. U1B egy terhelhető féltápfeszültséges "referenciát" hoz létre, mely egyben az U1a fokozat munkapontját is adja. Ezt követi, az azonos felépítésű U1c és U1d komparátor. A különbség mindössze annyi, hogy a két differenciát érzékelő bementek Váltakozva kapcsolódnak a referenciára. A holtsávot az R5 és R7 ellenállásokkal lehet beállítani, míg a hiszterézis nagyságát, az R6 és R9 ellenállásokkal. A kimenet Logikai magas szintet ad a motor kívánt mozgásakor. üdv! proli007
Szia,
kösz szépen a rajzokat. Szimulátorban összeraktam az elsőt, ott működik, még tanulmányozom. Azonban lenne néhány kezdő szintű kérdésem: nem tudok értelmezni minden jelölést a rajzon. Pirossal jelöltem. Majd a másodikhoz is kérdeznék.
Helo.
Szerintem N/É: nappal magas, éjszaka alacsony logikai szint. K: Ha inkább keletről jön a fény akkor alacsony logikai szint. NY: Ha inkább nyugatról jön a fény akkor alacsony logikai szint. K nyíl mellett: keleti irányba forgató tranzisztorok. NY nyíl mellett: nyugati irányba forgató tranzisztorok. A betűk csak mérőpontok szerintem. Bekarikázott alkatrész: elektrolit kondenzátor 100µF 25V.
Én is szeretnék egy kezdőt kérdezni: mi az a CDS ellenállás? Bocs, de ilyen fajta ellenállásról még nem hallottam soha és a jelölése sem ismerős.
Fotoellenállás. Bővebben: Link Karakterisztika: Bővebben: Link
Tehát pl ez:Bővebben: Link
Igen.
Köszönöm neked is és proli007-nek is. Jövő héten megcsinálom, majd beszámolok az eredményekről.
A Sunflowerrel kapcsolatban van még kérdésem: mit javasoltok a fotoellenállások elhelyezésére? Az R1 R2 milyen szögbe álljanak egymáshoz képest? Gondolom az R11 a napelem síkjával párhuzamosan.
Illetve, egy elméleti kérdés, amit már más tracker áramköröknél is láttam: mi a feladata a tranzisztorhídon lévő négy diódának?
A diódák a motor induktív jellege miatt, a motor kikapcsolásakor a mágneses mező gyors összeomlásakor keletkező ellentétes polaritású nagyfeszültségű impulzustól védik a tranzisztorokat.
Elnézést, hogy csak így painttel belekontárkodok, de biztonsági okokból egy nyugati végálláskapcsolót is szeretnék alkalmazni a Sunflowernél. Így jó, ahogyan berajzoltam az U2a alsó kivezetéséhez?
|
Bejelentkezés
Hirdetés |


















