Fórum témák
» Több friss téma |
Mielött veszel napelemeket! Mono v. polikristályosat ?
A monokristályos a sivatagban tökéletes, 1-2-%-al jobb a hatásfoka mint a polikristályosé, viszont szort fényben nem dolgozik. Magyarországon a napsütéses órák számában kb. 55 % szórt fény van. Inportőrökkel vagyok szerződéses viszonyban, kérj ajánlatot. Üdv. Jani
100k és10k a poti
15k és 47k az ell. meg is cseréltem a fotot,de ugyanaz
Szia
Nos, valószínű hogy a kalibrálási probléma okozója a 10K-s potméter. Cseréld ki 100K-ra. Az enyémben 2db 100K-s poti van,és igy jól szabályozható. sita
kicseréltem,annyit elértem,h ha nagyobb ellenállásra tekerem,akkor kevésbé érzékeny a fényváltozásra.
amugy nem tudom beállítani ugy ha az egyiket letakarom a másik fényt kap és a potikat tekerve lekepcsoljon.....
Miért akarod úgy leállítani? Egy napTÓL forgót akarsz csinálni?
Ha a kettő egyforma leáll ,ha egyiket letakarod forog míg egyforma nem lesz.Ez a dolga.
Segítsetek, nagy bajban vagyok. Amit kitaláltunk az előző oldalon a végálláskapcsolókkal probával, az nem jött be. A csatolt képen a lenti variációt építettem meg, most meg már fent van a kollektor a háztetőn.
Az a gond vele, hogy nem szimplán polaritásváltásokat csinál a készülék, hanem amint eléri a keleti pozíciót a készülék, teljesen megszünteti az áramot, így az összes relé összezár, így azt érzékeli az elektronika, hogy mind a négy végálláskapcsoló zárva van, és meghülyül teljesen. 4-4 vezeték (+, gnd, kapcs1, kapcs2) jön be a padlásra most tolómotoronként, ezekből kellene valahogy kicsikarni egy működő rendszert. A lényeg, hogy ha a tolómotor eléri az egyik végállást, akkor nyit egy kapcsolót (mint a képen). Ezt az állapotot kellene invertálnom egy zárt állapottá a vezérlőpanelen (mintha zárna a végálláskapcsoló), úgy hogy ha a vezérlés nem ad áramot, akkor is megkülönbötethető legyen a zárt és nyitott állapot. Lehetséges ez ebben a kiépítésben? (padlás felöli oldalon tudok még bütykölni rajta, van 4 relém is a két motorhoz, + másik négy relé cserélgeti a + és gnd-t a vezérlőpanelen. Erről van amúgy szó:Bővebben: Link A kollektor is teljesen kész van már, holnap szerettem volna tesztelni a teljesítményét (lásd csatolt kép). Minden ötletet megköszönök!
Marad az eredeti megoldás ,a végálláskapcsolókra egy egy relé.(ha lehet 2 morze érintős) az egyik érintőhármas adja az elektronikának a tetszőleges fázisú rövidzárat,a másik érintővel meg azt csinálsz amit akarsz.(Ezek a relék folyamatos 12V igényelnek a motortól függetlenül.)
Esetleg az elektronika bemenetét ismerve lehet egyszerűsíteni.
Ez így nekem nem teljesen világos, holnap rajzolgatok majd.
Hát rajzolgatni rajzolgattam, de eddig sehogy nem tudtam megfelelően megoldani a problémát. A gond az, hogy külső áramforrásról kellene működtetni a reléket, és azokat kellene megszakítgatni a tolómotor végálláskapcsolóival.
Valahogy nem jön össze a dolog
Hamár rajzolgatsz ,és a külső áramforrás a gond,akkor azt rajzold le pontosan ,hogy az eredeti állapotban ahova a végálláskapcsolókat kell kötni mi csatlakozik a panelen a bemenetre.Tudom jobban szeretnéd ha teljesen független lenne ,de az szerintem külső áramforrás nélkül nem megy.
Illetve még egy megoldás lehet ,ha a végálláskapcsolókkal sorba kötsz egy egy optocsatolót,egy jól méretezett párhuzamos ellenállással.Ekkor az opto kimenetén egy galvanikusan független ,"rövidzárat kapsz végállás esetén-cserébe a végálláskapcsolód nem lesz teljesen rövidzár- .(esetleg egy kisfeszültségű jelfogóval (2-3V) is próbálkozhatsz.)
Szia!
Na fatal errort írt ki ahobbielektronika oldala, kezdhetem előröl az írást :no: Megrajzoltam a komplett bekötést, minek hogy kellene működnie. Szóval ha jól értelmezem az előző kommentedet, akkor te úgy gondolod, hogy folyamatosan kellene 2-3V-os feszültséget biztosítani a motor felé, ami folyamatosan nyitva tartana egy relét vagy optokapcsolót? Ha igen, akkor hogy lehetne megoldani, hogy ne sérüljön a magasabb feszültség (+12V) hatására? A polartást is kellene változtatgatni valahogy, hogy rásegítsen ez a pár volt a +12V-ra, ne ellene dolgozzon, ha másfelé forog a motor. A nyugati végálláskapcsoló csak 1-2 mp-re nyílna ki, utána elkezdene kelet felé visszafordulni a készülék. Tehát a nap 99,99%-ban ez a relé áram alatt lenne. Ez nem jelent gondot? Csatolom az elektronika rajzát is, miről is van szó. (ennél egyebb régebbi verzió, de funkciójában ugyanaz). Köszi!
Kicsit módosítottam a dolgon, végül csak fel kellett másznom a tetőre.
Egyszerűen szétválasztottam a tolómotor végálláskapcsolóit a motortól. Így most van egy független köröm, amit megszakít a végálláskapcsoló. Ehhez vettem végállásonként 1-1 tranzisztort és ellenállásokat, amivel kiváltom a relét. Viszont most nagyon figyelnem kell a bekötésekre, mert nincs ami megállítsa a kart, ha esetleg rosszul kötök be valamit.
Szia!
Hány voltról működik az áramköröd?
Üdv!
Valaki tudna nekem segíteni a Ferenczi féle kapcsolás beállításában?
Sziasztok
![]() Szeretnék építeni én is napkövetőt,és az lenne a kérdésem,hogy az LM324-es IC-nek ugyebár 4 output-ja van,amiből a kapcsolásban csak 2 van használva,tehát meg lehet oldani egy nyákon mindkét (függőleges,vízszintes) irány vezérlését 1 IC-ről? Már nem mint ha azon a 100Ft-os IC-n akarnék spórolni,de egy nyákra bezsúfolnám az egészet.Érdemes szerintetek? Másik kérdés: Jól érterlmeztem a rajzot,hogy mind a négy tranzisztornak az emitter lába megy a villanymotor felé? Köszi a választ előre is. Üvv: inox
Üdv!
A rajz működőképes, illetve a fórumon fellelhető nyák is. A beállításával viszont gondjaim vannak, kíváncsi lennék majd a tapasztalataidra.
Szerintem működne.És a tranzisztorok emittere van valóban a kimeneten, csak fele PNP a másik NPN.
Megépítettem a kapcsolást.
Azt nem igazán tudom,hogy neked milyen problémád akadt a beállítással,de nekem sikerült.Bár még nincs LDR03-am,de ideiglenesen kipróbáltam NTC-vel,meg mással is ...... Egy megjegyzést ha megengedtek. Ebben a topicban 2 verzió van ugyanazon elvi kapcsolási rajzra.Az egyik rajzon mindkét poti 100k,és mindkét ellenállás 15k.A másik rajzon ami az újságcikkből lett másolva abban P1=100k , R1=15k , P2=10k , R2=47k. Először az első verziót építettem,és a P2 az érzékenységét állítja...100k trimmeren nekem is nehéz volt belőni azt a kis tartományt ahol pont jó,de ahogy kicseréltem 10k-47k párosra sokkal könnyebbé vált. Még egy érdekesség.Nem kaptam a boltban LDR03 fotoellenállást,de a boltos azt mondta: "olyat mutatok,hogy becsinálsz" Elő kapott egy 10mm-es zöld ledet,és ráakasztott egy multit.Ahogy bedugta a fénycső alá mutatott 0,2V-ot.... Kipróbáltam a napkövetőt vele (ledek fordítva bekötve hogy ne világítsanak egyfolytában),és csont nélkül működik vele ![]() Nem azzal fogom összerakni,mert rendeltem LDR03-at,de ha elhal a naptól a fotoellenállás tuti nem veszek újat,hanem mennek bele a ledek ![]() Nem mindegy,hogy 500Ft-ért fotoellenállás,vagy led 20Ft-ért Mértem rossz távirányítóból kiszedett infra ledet is,mert ugye a napfényben bőven akad infravörös tartomány.Az infra led halogén lámpa alatt átlagosan 1V-ot mutatott és rövidzárban 1mA-ert .... Napon még nem tudtam kipróbálni mert 2 napja be van borulva.Lehet ezekkel is kísérletezni napkövetés céljából ![]() ÜDV: Inox
Üdv mindenki! Ha esetleg a képen látható kapcsolási rajzhoz valakinek kellene működő nyákterv akkor privibe írjon és átküldöm neki, csak annyi lenne a kérésem hogy ha megépíted akkor írd meg hogy működik-e ha nem akkor mi a baja és küldj róla képet!
Összedobtam egy nyáktervet amin 1db LM324 vezérli mindkét itányt 8 tranyóval.Kicsit besűrítettem,de mivel én egy relézett forgatót építek ami erős,így nem hagytam helyet a hűtőbordáknak.Reléktől meg ugye nem fog megizzadni a tranyó.Bedobom lay-ban a nyáktervet hátha hasznos valakinek.
Szervusz!
Elvi rajzot tudnál adni róla? Nagyon talpraesett kis nyák, ahogy nézem.
Ezzel kapcsolatban megjegyzem, hogy a múlt századra visszatekintő gyártású magyar alkonykapcsolók érzékelője is egy tejszínű búrában leledző LED. A színét nem is tudom - milyet világít - milyen, mert az sosem romlott el az áramkörben.
Ennek az elvi rajza ugyan az volt mint ami itt van a topic-ban csőstül,csak néhány hozzászólással ez előtt felvetettem,hogy miért kellene mindkét vezérsíkra külön áramkört építeni amikor ha jobban megnézzük az LM324 -nek csak a felét használjuk ki benne.Az LM324 -nek 4 be és kimenete van amiből csak kettő van kihasználva az eredeti kapcsolásban (lásd kép).
Az elvi rajzon eredetileg a 2-es,3-as,5-ös,6-os lábon van a bemenet,ami elég bonyolult nyákterv szempontjából,hiszen annak a műveleti erősítőnek édes mindegy,hogy hanyadik bemenetén közösítjük a lábait,és melyik kimenetet használjuk fel.Ezért módosítottam egy kicsit a lábkiosztáson,mert a tápbemenet olyan szépen kettévágja az IC-t hogy nehéz a nyákon kerülgetni,ezért sok átkötésre lenne szükség.Ezért terveztem át egy kicsit,így a táp egyik és másik oldalára jut egy-egy vezérsík.Az egész nyákon így ebben a formában csak 2db átkötés van a szögletes forrpontoknál a két szélső tranzisztor bázisához.Ha megnézed az IC rajzát ugyan úgy működik ahogy az eredeti rajzon csak más lett a lábak számozása ![]() (lásd módosított kép)Átírtam a számokat az elvi rajzon.Az IC egyik felére vonatkoznak a simán írt számok,és a másik vezérsíkhoz tartoznak a zárójelbe tett és aláhúzott láb-számok. Remélem érthető.
Hoppá most nézem a kondenzátor lemaradt a rajzról....
Mindjárt módosítom,bár az csak két plusz forrpont a tápbemenetre
Nagyon köszi! Az alapokra térve, most fogtam fel, hogy fel-le irányba is pozicionál az áramkör, nem csak kelet-nyugatra.
Ez mennyire lényeges? Nem kielégítő egy arany középút? Mennyire lehet, érdemes a függőleges bólintást is motorizálni? Bizonyára le van itt vezetve, de egy rövid választ elfogadnék...
Véleményem szerint ha csak egy sík kollektorról van szó,vagy egy napelem tábláról oda bőven elég lehet az "arany középút" a függőleges pozicionálást illetően,mert azoknál pár foknyi eltérés nem okoz jelentős teljesítménykiesést,ekkor csak a kelet-nyugat irányú mozgatás elég.Ha valaki parabola antennából fabrikált naptükröt fabrikál mint ahogy azt én szándékozom,ott a vetített fókuszpontnak megadott helyen kell lennie a hőcserélőnEhhez a napkövetés kb 1-1,5 fokos tűréssel kell hogy történjen.Ezért készítem így.
Dióhéjban ennyi ![]() ÜDV: INOX
Igen, értem, hogy pontosnak kell lennie.
Szóval napkohó... Köszönöm a választ, az én céljaimra, ha sikerül érdemi alkatrészt - napelemet - beszerezni, ennél jóval mezeibbek. Egy kis szivattyú töltöget egy víztartályt, amennyiben elég erőt gyűjt az akku a napból.
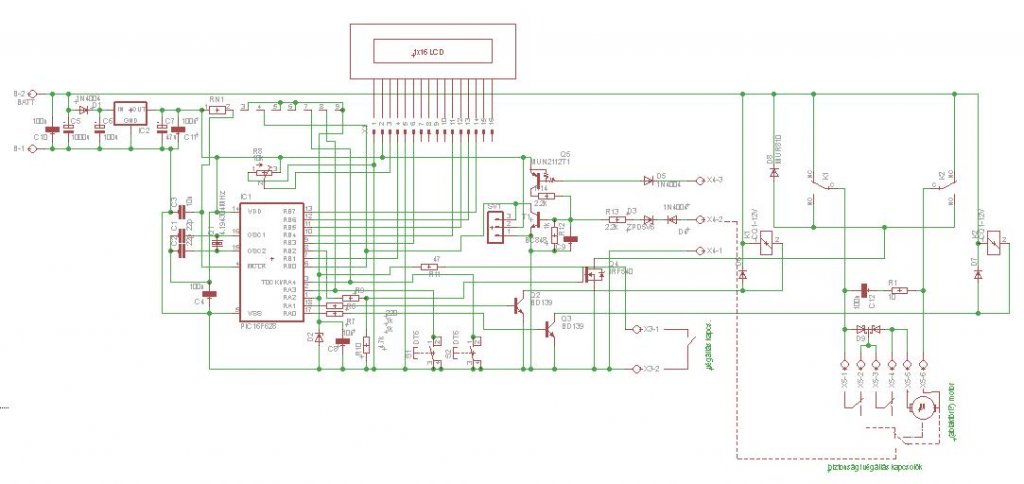
Kész van egy működő napelem követő elektronika egyenlőre tesztelés alatt.
PIC16F628 vezérli, van rajta lcd kijelző ami mutatja az időt és a dátumot, két relével van megoldva a forgásirány váltás, a relék nincsenek elektromosan (ív) igénybe véve mert a bekapcsolást -lágyindítással- és kikapcsolást egy mosfet végzi. Három végálláskapcsoló van rajta, kettő a biztonsági, diódával párhuzamosan hogy visszafelé el lehessen indítani a motort, a harmadik a nyári napfordulókor a felkelőnap irányába van állítva. A motor egy ablaktörlő motor aminek a mechanikájában van egy kapcsoló alapból, ez segítségével van megszámolva hogy mennyit fordul a motor. A dátum alapján táblázatban be van programozva hogy mikor van napkelte és napnyugta, este a napnyugtakor elindul visszafelé a végálláskapcsolóig ekkor a dátumtól függően előre lépked abba a pozícióba ahol következő nap reggel felkel a Nap, nap közben pl. 20percenként elindítja a motort az fordul egy beállított motortengely körbefordulást, helyes beállítással így pont a napot követi. A szoftverben még egyéb biztonsági és teszt funkciók is be vannak építve. Egyenlőre egy példány van kész próbapanelen, jelenleg tesztelés alatt. Terveztem ma nyák lapot is hozzá mert az ismerőseim már többen érdeklődtek iránta akik foglalkoznak napelemekkel. Ezért lenne pár kérdésem: Elegek-e ezek a funkciók általános felhasználásra vagy még kimaradt valami? Lehet-e valahol gyári hasonló napkövető elektronikát venni? A baráti körömben csinált mindenki magának mechanikát de használhatnék-e parabola forgatót, alkalmas-e erre a célra? Láttam kész forgatót egész olcsón. Akit érdekelnek a részletek keressen bátran, azért teszek fel pár képet. Szerintem a fotoelemes követők nem hiszem hogy működnek a gyakorlatban, bár ha valaki prezentál képekkel egy ilyen működő szerkezetet akkor elhiszem. Borús idő után hogy találja meg a napot, és reggel hogyan fordul újra a nap irányába, a Rádiótechnika nevű vicclap kapcsolása szerintem elég hiányos, bár az elv nem rossz pl az idő alapú vezérlést és a fotoellenállásosat lehetne ötvözni ahol nagyon pontos követésre van szükség, például parabola tükrös vízmelegítő.
Szia GPeti1977
A fotoellenállásos vezérlés nálam nagyon jól bevált. Nagyon pontosan dolgozik. Korábban már közreadtam két képet az általam épített parabólavájus rendszeremről amely a 2010.nov.15-i hozzászólásomban megnézhető (#841222). Ha többre vagy kívácsi mint amit látsz, vagy olvasol, nyugodtan jelentkezz. Jó munkát sita
Persze utaltam is rá hogy a két rendszer házasítása adja a legpontosabb, legjobb megoldást, de napelemnél nem kell pontos követés, inkább az fontos hogy felügyelet nélkül működjön.
|
Bejelentkezés
Hirdetés |






















