Fórum témák
» Több friss téma |
Mielőtt kérdezel, a következő két dolgot ellenőrizd!
I. A helyes tápfeszültségek megléte.
II. A kimeneten van-e egyenfeszültség.
Élesztés.
Bővebben: Link
A hozzászólás módosítva: Szept 10, 2012
Sziasztok! A minap kezdtem el építeni egy 2x40W-os erősítőt, mely alapja TDA2030A IC. Egészen szépen alakul. Gyárilag ajánlott BD245, BD246 vagy BD249, BD250-es tranzisztorok valók bele, viszont azok sajnos elhaláloztak, már így kaptam az erősítőt. A szomszédomtól tudtam szerezni helyükre B1254-es tranzisztorokat, melyek elvileg jók bele. Összeraktam amennyire tudtam mindent. Gondoltam feszültség alá helyezem a ,,dolgokat", így jelenleg kap körülbelül 8-8,5V-ot. Meg akartam vizsgálni mindent mielőtt véglegesen el kezdem összerakni az erősítőt, hogy minden szuperál e. A tranzisztorok lábain mindkét panelon ugyan olyan feszültséget mérek, így minden jónak tűnt. Viszont feszültség alá helyezés után körülbelül 3 perc múlva eléggé melegek lettek főként a tranzisztorok, hogy már pár másodperc elteltével nem bírtam megfogni sem őket. A hűtőborda is nagyon forró. Szerintetek ez normális? Avagy talán a hűtőborda kicsi hozzá? A másik probléma amivel szembesültem és nagyon aggaszt az az, hogy a bal oldalon lévő panelon a bal oldali tranzisztor alatti ellenállás (sárga színű) a feszültség alá helyezés után pár percre elkezdett füstölni, miután kihúztam a tápot és körülbelül 10 másodperc múlva vissza dugtam, ez a jelenség megszűnt. Ötleteket szívesen elfogadok, a jó cél érdekében
Előre is köszönöm a segítségeket!
Szevasz, amit kaptál tranzisztort a szomszédodtól, azok darlingtor tranyok, és PNP-ek, te mindenhova ahogy latom azt pakoltad be még az NPN-es helyere is. Azokat a tranyokat szedd ki a panelokból, mert azok oda nem jók! ,és vegyél bele BD249, es BD 250-es tranyokat, vagy TIP 35C, TIP 36C- tranyokat!. Ne is várd hogy el induljon, és ne is csodálkozz hogy el füstölt az az ellenállás, mert eleve rossz tranyokat tettél bele.
A hozzászólás módosítva: Szept 10, 2012
A belinkelt oldalon nem találok információt.
Az nagyon hasznos volt, hogy lehúztad azt a kis panelt. Közelebb kerültél a hiba helyéhez. A melegedő ellenállás és a mellette lévő tranzisztorból és zener diódából álló áramkör ejti 60V-ról 15V-ra az egyik oldali tápfeszültséget. A lehúzott panelen lesz az az alkatrész amelyik túlságosan beterhel. Sajnos az eddigi ábrák nem térnek ki arra mi van a potik mellett. Be tudnál erről számolni?
Van NPN tranzisztorom is, ha berakom a helyére az NPN-t, akkor úgy is jó?
Üdv!Nem nemjo, mert azok darlington tranzisztorok, és neked sima tranzisztorok kellenek.
Nem, párban kell hogy legyenek a tranzisztorok! Mint például BD 246, BD 245, - BD 249, BD 250, - TIP 36C, TIP 35C, és így tovább.
Hali!
A potméter mellet a kivezérlés jelző van. Azok rendesen teszik a dolgukat mert amikor rá teszem a jelet szépen ütemmel, igaz volt egy rossz led ami nem volt jó de azt már ki cseréltem. Még ma készítek róla képet és felrakom.
Sziasztok.
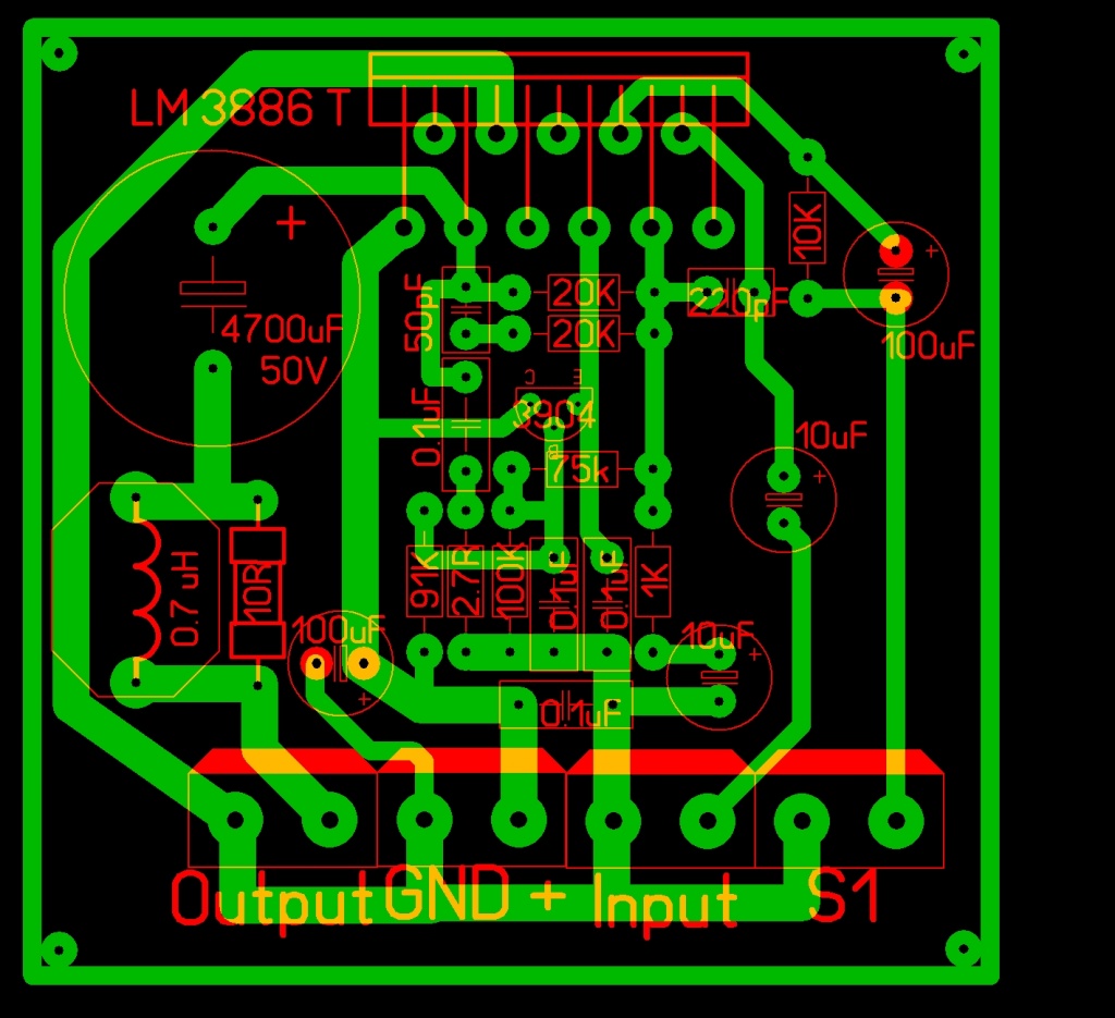
Kész van az LM3886-nak a táp panel és a végerősítő panel. Érdeklődnék hogy még mi szükséges bele gondolom lágyindító ilyen kis teljesítményű trafónál (kb 40VA) nem szükséges. Hangszóróvédelmet és koppanásgátlót viszont szeretnék belerakni esetleg tudtok ajánlani kapcsolást hozzá? Előre is köszönöm a segítséget.
Szia! Hangszóróvédelem nem szükséges, mert a csatoló kondenzátor leválasztja az egyenfeszültséget. A koppanást, majd meglátod, ha megépítetted. A mute lábra menő RC elemekkel lehet rajta finomítani.
Hali! Itt a kép Így kivéve kimértem rendesen fel jön a 14volt.
Értem köszi szépen.
Potmétert mekkorát alkalmazzak? És mindkét panelnál a 4700µF-os kondi 105°C-os legyen vagy nem muszáj?
Hali! Amit a képen be karikáztam azokat a kondikat még nem cseréltem ki. Ami a tanyó fele van két kondi az 1uf 63v a másik kettő az 10uf 100v. Sajnos nincs ilyen kondim, csak 1uf 50v
meg 10uf 63v vagy 50v szerinted ezzel jó lenne kicserélni?
Helló !
Nincs arra valami táblázat hogy mekkora értékű kicsatoló kondenzátor, milyen frekvenciákon kezd el szűrni ? Tehát mondjuk egy 1000µF -os hány Hz -nél ? Kösz !
A kérdésem az lenne, hogy hogyan lehet kiszámolni hogy mekkora árammal/teljesítménnyel működik biztonságosan (nem ég le) egy adott hangszóró esetében ?
Nekem van egy 25W-os, akkor az mekkora áramerősséggel működhet egy ilyen kapcsolásban ? Kösz !
A szóban forgó ellenállás melegedése nem biztos, hogy hiba. A LED-es kijelző áramfelvételét 2x25mA-re becsülöm. Az ellenálláson közel 50V esik, ez bizony fűt.
Az ellenállás melletti kondenzátorokat megviseli ez a meleg, cserélni kell őket. A kiszáradásuk magyarázatot ad a búgásra. A kondikon megmérheted a jelenlegi feszültséget, és eldöntheted megfelelőek-e a cseredarabok.
Szívesen! A poti 10k logaritmikus legyen. Látom szerepel a NYÁK-on is, nem oda való.
A kondenzátor nem kényes darab, a panelen lévő 100uF+100nF kellően kiegészít egy egyszerű típust.
Üdv! Egyenáramot üzemszerűen nem folyatunk hangszóró-tekercsen. A másik kérdésedhez: Bővebben: Link
A végfok panelján a 4700µF-os kondi nem való oda?
Hali! Kicseréltem a kondit. a 2db 10uf 100v ost azt 2db 10uf 50v. Ott meg néztem csak 14volt megy. De a másik 2db a 1uf 63v ott csak egyet tudtam kicserélni 1uf 100voltosra mert ott 57volt megy. Hát nem tudom hogy, ez normális-e hogy ennyire melegszik szinte ki olvad a lapból és alap járaton. Kiszedtem a kis lapot amin van a potik. Ki iktattam hogy,ne kapjon áramot csak a két poti menyen és akkor is fűt. Nem lehetne nagyobb teljesítményű ellenállást oda tenni a másik helyibe?Most ilyen van benne 5w470rj
Pontosítok, a 10k potit nem szokás a NYÁK-on elhelyezni.
A 4700µF esetén a táp szűrőjére gondoltam, a kicsatolónak választhatsz LOW-ESR-t.
Értem valóban igaz módosítottam a rajzot.
Így akkor megfelelő lesz?
Rendben köszönöm szépen a válaszokat!
Ha elkészültek a panelok teszek fel képet róluk még annyi kérdésem lenne hogy a 0.7uH-s tekercs körülbelül milyen vastag vezetékből készüljön és 6-os fúrószárra körülbelül hány menet szükséges hozzá? Vagy hogy tudnám kimérni esetleg?
Kösz !
Ez az ? És a hangszóró impedanciájával kell számolni ?
Rendben, köszönöm a segítséget, amint tudok veszek hozzá megfelelőt!
|
Bejelentkezés
Hirdetés |




Előre is köszönöm a segítségeket! 













