Fórum témák
» Több friss téma |
A Microchip-nek vannak ilyen opampjai (chipcad-nél kaphatók), amelyek Rail-toRail input/output -al rendelkeznek. Vagyis üzembiztosan működik tápig vezérelt bemenetekkel, és a kimenetek is el tudnak menni egészen a tápig. Ezt még olyanokkal is tetézik, hogy némelyik tipus nyugalmi áramfelvétele mindössze 600nA! (nem elírás nanoAmper) Nemrég használtam egy ilyen tipust - tök általános célra - mert ez volt kéznél (és mert ez sem drágább mint más opamp).
A hozzászólás módosítva: Szept 27, 2012
Microchip gyártmány? Mert akkor holnap átnyálazom a kínálatukat. Autós műszerillesztés miatt épp mostanság töröm a fejem egy 0-1 voltos kimeneten, ami egyszerűbb lenne így, mint diódás szinteltolással. Mindenesetre kösz a tippet.
Jól használható cuccok, és nem is drágák, én ezeket használtam:
MCP6001/2/4, MCP6022, MCP6032, MCP6041, de van még párféle tipus a kínálatban.
Köszönöm szépen, mindenképp megnézem holnap.
Azért csak belenéztem most, mindenképp rendelek próbának pár darab 6001-est. A határadatai szokatlanok számomra, nagyon 5 voltos környezetbe szánták. A hozzászólás módosítva: Szept 27, 2012
Gondolom nem probléma elérakni egy "stabkockát"..
Dehogyis
Autónál meg egyébként is nagyon figyelni kell a tápra, erősen zajos az a névleges 12 volt.Mondjuk a végére 6273-at választottam - ua mint az 6271, csak van engedélyező bemenete, ami nekem lényegtelen, és ez volt raktáron - , csak a kimenete 15mV-al közelíti a tápot a 6001 45mV-os értékével szemben. A freki, az erősítés, a többi adat számomra teljesen érdektelen most, bármilyen műv. erősítő jó lenne a célra. Még egyszer kösz a tippet.
Sziasztok!
Egy feszültségvezérelt áramgenerátort szeretnék építeni, és az elmélet és a szimuláció nagyon nem akar egyezni. Ott a gond, hogy elméletben ha a műveleti erősítőt egy csomópontnak feltételezzük, akkor ugye a csomóponti törvény értelmében az összes áram eredője 0. A bemeneti áramokat elhanyagoljuk, ekkor a kimeneti árammal arányosnak kellene lennie a tápvezetékeken folyó áramoknak. A szimuláció viszont ebből semmit sem mutat, folyamatosan konstans értékek a tápvezetékek áramai. Már elég sok programmal kipróbálgattam a dolgot. Nem vagyok gyakorlott a témában, szóval szeretném megkérdezni, hogy 1, elrontok e valamit a szimuláció során, és kéne hogy mutasson valamit 2, ha egyik szimulátor sem képes ezt kijelezni, akkor mit mutat a gyakorlati megvalósítás? Függ számottevően a tápáram a kimenő áramtól? Előre is köszönöm a segítséget!
Sziasztok!
Még mindig nem sikerült egy működő kapcsolást építeni, úgyhogy ismét kérdeznék. Adott a csatolt képen látható kapcsolás. A berendezés egy házi készítésű EKG lesz. A "GND" bevezetés az emberi test földelése, az SHD a vezetékek árnyékolása, a BE1,2-n pedig érkezik az EKG jel. a Az istennek nem tudom megoldani, hogy ne mászkáljon a kimenet DC szintje. Lassan ötödik hete szopok vele, már közben áttértem másik opampra is, de ott is voltak gondok. Nem hiszem el, hogy ekkora szívás belőni egyetlen műveleti erősítőből álló kapcsolást. A legszebb egyébként, hogy néha egész jó. Csak nem hangulatfüggő már egy ICnél, hogy hogyan működik... Az értékeket már elég tág határok között változtattam, de nem segített. Pl: A csatolókondenzátor volt már 10 µF is, hogy a felül áteresztő szűrő magasabb frekiig vágjon. R6 nélkül is próbáltam (ez az adatlap által ajánlott kapcsolás), de valami tragikus szinten rohangált a kimenet DC szintje. Próbáltam kisebb erősítéssel, de nem nagyon lett jobb. Próbáltam a "GND"-t és a SHD-t 100Ohm-on illetve közvetlenül is földre illetve REF-re kötni, de szarik a fejemre. Tudtok segíteni? Mert nekem már rohadtul nincs több ötletem és unom is eléggé a dolgot. Hátha nektek nagyobb tapasztalatotok van. Köszönöm.
A kimenetről nem hiányzik egy kondenzátor? Leválasztani az egyenfeszültséget a jelről. Gondolom én.
A további feldolgozáshoz igen, kell. De az a baj, hogy a DC szint olyan mértékben ingadozik, hogy az erősítő kiakad néha a tápjaira... és ha a kimenetre teszek egy soros kondit, akkor a fel-le mászkálás megoldódik, de amikor az erősítő kiakad, akkor a kondi után azt fogom látni, hogy "megszűnt" a jel.
Kösz, hogy foglalkoztál vele! Várom, ha van még ötleted!
Függvénygenerátort próbáltál már rákötni a bemenetekre? Ha azzal nem mászkál el, akkor valószínűleg az a baj, hogy az emberhez érő érintkezők nem adnak stabil érintkezést.
Én erre tippelnék első körben.
A kérdésfelvetés jogos. Eleinte igen, akkor még jól működött f.generátorral. Bár azóta módosult a kapcsolás több ízben is, tehát jó volna újra. Nekem is ezsembe jutott már hogy visszatérek az alapokhoz és akkor csak opamp+f.generátor, aztán szépen építkezés előröl...
Segítsetek, légy szíves!
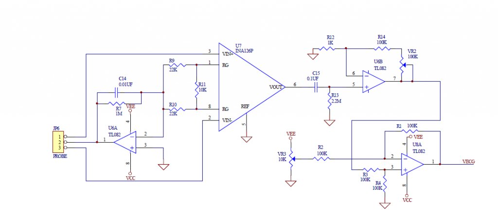
Találtam egy, alább látható kapcsolást. Ez a többedik olyan EKG kapcsolás, amit látok, amin valahogy a műveleti erősítő (jelen esetben az INA126) erősítés-beállító köréhez egy másik opampos kapcsolás van építve, és az van kivezetve az emberre, mint földpont... legalábbis szerintem az akar lenni a "GND" elektróda, a másik kettő pedig az EKG jel bemenet. Odáig eljutottam, hogy az egy alul-áteresztő szűrős kacsolás, de hogy mit csinálhat, vagy hogyan működik, azt nem értem. Az se teljesen tiszta (mondjuk ez a rajz hiányossága csak), hogy az INA126 VEE és föld közé van kötve, a kérdéses erősítő (U6A) pedig VEE és VCC közé... de ez most első körben részletkérdés. Köszönöm!
Láttam, de sokkal okosabb nem lettem. Van ott is linkelve 1-2 kapcsolás, ami állítólag működik.. ez is, amivel próbálkozok, állítólag működik, meg látszik is rajta a működési hajlandóság, mivel néha jó... tehát inkább ezzel mennék tovább, mint hogy megint elkezdjek valamit nulláról, amiről még nem tudok semmit.
A TL-eknek szimmetrikus tápfeszültség kell, az INA-nak meg csak egyszeres. Ezért van a táplálási különbség.
Hello!
- Természetesen van köze a tápáramnak a kimenet terhelésétől, hiszen abból táplálkozik a kimenet is. - A szimulátoroknál általában a Spice modell ilyen szempontból nem jó. Vagy is a valóság más. - Azért ne feledd el, hogy a műveleti erősítő belső működéséhez is áram kell, vagy is vannak a tápot terhelő más áramok is. - Feszültség vezérelt áramgenerátornak azért jobb megoldást is el tudok képzelni, mint az OPA tápáram szabályozását. Van ilyen (számomra nem szimpatikus) megoldás, de az általában végerősítőkben használják üdv! prololi007
Sziasztok!
Segítségeteket szeretném kérni, eléggé amatőr vagyok elektronika terén. Adott egy 11,5V-os feszültség (szögjel), amit szeretnék nagyjából 10%-al felerősíteni, olyan 13V-ra kb. mindezt a lehető legegyszerűbben. Valaki le tudná írni, hogy milyen alkatrészekre lesz szükségem, esetleg egy kapcsolási rajzot is? (Külföldi fórumon TC426-os op-ampot ajánlottak, de azt nem tudtam venni itt a városban.)
Szia! A TC426 nem műveleti erősítő. Kicsit részletesebben fejtsd ki miről lenne szó! Megpróbállak útbaigazítani.
Szia, véleményem szerint bármely típusú általános rendeltetésű műveleti erősítő alkalmas neked, amely tápfeszültsége meghaladhatja kb 3V-tal a kimeneten kívánt 13V-ot. Akár egy 741-es is lehet ez.
Az autómban lévő fordulatszámmérőhöz menő szögjelet kellene felerősíteni picit. Modernebb motor lett belerakva és a motorvezérlő alacsony fesz.-t ad ki, ez nem éri el a fordulatszámmérő "ingerküszöbét" és nem mutat semmit. Kábelezés, minden jó, mások is tapasztalták ezt a jelenséget. Ha a gyújtótrafóról üzemeltetem, akkor működik, de az sajna összezavarja a motorvezérlőt, így mindenképp az ECU jelét kellene használnom.
Talán egy komparátor lenne nekem jó? De melyik?
Hello!
Egy négyszögjelet teljesen felesleges műveleti erősítővel "erősíteni". Ezt egy mezei tranyó is megteszi számodra. De elég nehezen tudom elképzelni azt az áramkört kocsiban, ami 11,5V-ról nem megy 13V-ról meg igen. A kocsiban a tápfeszültség 10..14V között változik, ezen változáson belül minden beépített áramkörnek működni kell. Nem tudom mivel mérted, de lehet a jel aránya ennél sokkal nagyobb. Esetleg 5/12V, vagy a jel kitöltése nem megfelelő a fordulatszámmérő számára. De ez csak találgatás. Aki megmondja az a szkóp.. De ez utóbbihoz is megfelel egy tranyó. üdv! proli007 A hozzászólás módosítva: Nov 23, 2012
Ha ez a driver visszaigazoltan jó megoldás, akkor így keresd a boltban. (TC4426)
A kérdésnek valójában a fordulatszámmérő témában lett volna a helye. A hozzászólás módosítva: Nov 23, 2012
Csak annyi a gond, hogy az erősítő fokozatnak kell legalább 1V-al nagyobb tápfeszültség a 13V-hoz. Amúgy, ha nem kell szép négyszögjel, akkor egy LC taggal is lehet csinálni egy kis túllövést, ha ez elég.
Üdv!
Lenne egy keleti kérdésem. Keresek egy műveleti erősítőt ami: 150kHz négyszöggel is megbirkózik (vagyis a kimeneten is még képes a bemenet alakját megtartani, ne "trapézosodjon" el!), szimpla tápról is működik, könnyen beszerezhető és nem drága. A jó hír az, hogy 10x-es erősítés határain belül használnám. Előre is köszönöm. A hozzászólás módosítva: Dec 27, 2012
Szia!
Mottó: Szevizünk gyors, szakszerű és olcsó. Ön a fenti háromból kettőt választhat. AD825 - 125V/us, AD829 - 230V/us, AD847 - 300V/us, AD817 - 350V/us.. Egyik sem olcsó...
Szia!
Köszi szépen. Legalább tudom mit kell keressek, bár valóban nem az olcsó, sarki zöldségesnél is kapható szériák. Még azon is gondolkoztam, hogy megpróbálok tranzisztorokból felépíteni egy egyszerűbb, helyettesítő áramkört ami a célnak megfelelne. Nem tudom mennyire éri meg és mennyire kivitelezhető. Pedig azt gondoltam a 150kHz még nem a világ a MHz-es tartományhoz képest. Idézet: Jót nevettem ezen.„Mottó: Szevizünk gyors, szakszerű és olcsó. Ön a fenti háromból kettőt választhat. ” A hozzászólás módosítva: Dec 27, 2012
Én láma vagyok a kérdéshez, de; videójel erősítőknél láttam 1000 feletti SR-t, az nem lenne jó? Pl. TDA6103Q, SR 1600V/us. Ilyeneket lehet bontani is.
A hozzászólás módosítva: Dec 27, 2012
Privát üzenet ment.
Ez nagyon jól néz ki ha valóban megfelel célomnak
Ráadásul már is megkaptam a sarki zöldségesnél elfogadható áron. Egy próbát mindenképp meg fog érni. Sőt, holnap megpróbálok szétnézni a régi TV/monitor alaplapjaim között is. Köszönöm. A hozzászólás módosítva: Dec 27, 2012
|
Bejelentkezés
Hirdetés |




Autónál meg egyébként is nagyon figyelni kell a tápra, erősen zajos az a névleges 12 volt.

Ráadásul már is megkaptam a sarki zöldségesnél elfogadható áron. Egy próbát mindenképp meg fog érni. Sőt, holnap megpróbálok szétnézni a régi TV/monitor alaplapjaim között is. Köszönöm. 



