Fórum témák
» Több friss téma |
Sziasztok!
Ha egy OPA-t komparátorként használok (mondjuk LM324), akkor azt honnan tudom, hogy mi a billenési input feszültsége? Ha pontosan tudom az erősítését, akkor ezt "túlvezérelve", a maximum jelnél lesz a billenés. Ezt az erősítést pedig a szimpla nem invertáló alapkapcsolással tudom beállítani? Mi van akkor, ha nem csinálok visszacsatolást? Ekkor hol lesz a billenés? 0-825mV-os a tartomány, amit esetleg leosztva is adhatok az OPA-nak. 330mV-nál kellene billennie. A hozzászólás módosítva: Jan 8, 2013
Hello!
Ha egy műveleti erősítőnek nincs visszacsatolása, akkor a nyílthurkú erősítés fogja meghatározni a "billenési szintjét". (Azért idézőjeles, mert nem billen, hanem a bemeneti jelet erősíti fel a nyílthurkú erősítéssel. Vagy is analóg módon megy át a táp egyik feléről a másikra, csak éppen néhány mV feszültségre.) Ez a nullkomparátor. De a billenés ott következik be, mikor az invertáló és a neminvertáló bemenetek közötti differencia nulla. Innen a neve. Vagy is ha a pld. az invertáló bementet 3V-ra kötöd, akkor ott fog billenni a neminvertáló bemenet is. Ha hiszterézist szeretnél (ajánlott a határozott átváltás, és a zajok miatt) akkor a visszacsatolás mértéke határozza meg a "be és kibillenés" közötti távolságot.. üdv! proli007
Koszonom!
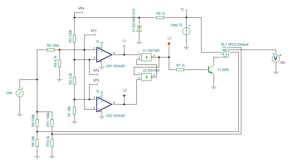
Hiszterezis nem kell elvileg, mert lesz, csak maskent. Ket OPA lesz az egyik fentrol lefele atlepve a referenciat, lesz magas, a masik forditva. A kimenetuk egy (ket) nand kapura megy, ami egy tranzisztoron keresztul egy relet mukodtet. Itt van a kapcsolas, az ertekek nem valosak. A hozzászólás módosítva: Jan 8, 2013
Hello! Talán erre gondoltál?
üdv! proli007
Király vagy!
Nem tudtam, hogy van ilyen ![]()
Nem tudhattad, mert most raktam fel..
Milyen alkalmazásra lenne jó ez a kapcsolás?
Konkretan mereshatarvaltas
Hello!
Alapvetően egy "precíziós feszültség komparátor" lenne, de 200mV-os DVM méréspont váltáshoz készült volna. (De csak a 0..+200mV bemeneti jel esetén) Mondjuk egy tápegység két mérésének automatikus váltására. üdv! proli007
Keresem azt az alap kapcsolást, ami 10mV-os K tipusú hőelem jelét felerősíteni nekem kb 5V-ra, és LM35 IC 500mV os jelét is kb 5V-ra. +0-s táppal. Köszönöm. Forrasztóállomás alap kapcsolását nézegettem, gondolom az lenne az alap.
Köszönöm mindkettőtöknek a választ! Elrakom a gyűjteménybe, jól néz ki ez a kapcsolás. 200mV-ot fixen kapja meg a kapcsolás, és úgy vált, hogy a mérőműszer mindig megfelelően leosztott feszültséget kapjon, és kijelzésnél a pontot is rakosgatja, miközben a bemenő 200mV-ja ettől független. Nagyon jó!
Összeállt a kapcsolás, lm 324 komparátorként, de melegszik. Adatlapja szerint :
Input Current (VIN < −0.3V) (2) 50 mA Nos mérés szerint 12V ról itt is 50mA-t eszik.Gyárilag 12V ról 0,6W-ot fütenek ezek? Másnál más kapcsolásban is fűt, tapasztalat? Nekem fura.>
Szia!
Mekkora a kimenetre kötött ellenállás?
Jelenleg 1-1 db 1k-s ellenállással van rajta led, de nem vezérli ki méréskor. Azt jól tudom, hogy a kihasználatlan be és kimenetet érdemes testre kötni a fölös gerjedések miatt, itt pl 2db a 4ből földre van nekem.
Itt a kapcsolás: Bővebben: Link
Nem szabad direktben földre kötni a nem használt erősítők bemeneteit és kimeneteit, hanem így kell: Bővebben: Link
A hozzászólás módosítva: Jan 17, 2013
Hello!
Ha a 324 eszi tápján az 50mA-t, akkor ott valamelyik kimenet zárlatban van. Vagy a táppal, vagy két kimenet egymással. Esetleg fordítva van a tápja bekötve.. üdv! proli007
Alap kapcsolás megy jól, csak furáltam, lehet a direktbe földrekötés tényleg nem jó neki. De valahogy a leírásban nem az áll hogy max current, hanem mintha átlag fogyasztása lenne.
Hello!
Én nem tudom Te mit nézel az adatlapon. De "Supply current" 30V tápfeszültség, 15V kimeneti feszültség és terheletlen kimenet esetén, átlagosan 1,4mA maximum 3mA. Ez általában műveleti erősítőnként értendő, mert hogy ebben négy van. A VIN -0,3V az a bemenetek maximális feszültsége, a mi a negatív táp alatt maximum 300mV-al lehet. Az 50mA az maximum az OPA kimenetei áram rövidrezárt kimenet esetén. Vagy is a kimenet túláram korlátozása. Ha az invertáló bementet visszcsatolod a kimenetre, akkor a nem használt erősítő bemenetet nyugodtan leteheted a GND-re (mínusz táp),hiszen ezzel nem vétesz az adatlap paraméterei ellen. De kimenetet nem szabad tápra vagy másik kimenettel összekötni. üdv! proli007
Köszönöm mindenki segítségét, lement 2mA-re alap állapotban! Az ajánlott kapcsolás szerint átkötöttem visszacsatolva és földre a szabad bemenetet.
Ez elég "amatőr" hiba volt tőleg barátom!
Megint miben mesterkedsz??
Úgy rémlik a cmos kapuk-nál olvastam egyszer a testre kötést, hogy ne gerjedjen.
Hello!
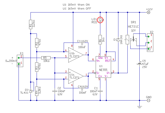
Ezt a kapcsolást én már egyszer, kicsit tovább gondoltam, itt megtalálod, ha netán érdekel. (Persze én nem építek meg szinte semmit..) üdv! proli007
Köszönöm, de itt most más a cél "tanuláson kívül".
lm35 hőmérő-->LM358 felerősíti 10-20 szorosra ---> Lm324 komparátor a napkövető kapcsolásból. A kimenetein 1-1 tranzisztor és 1-1db kétállású relé. Majd egy dc12V motor. Hőfokszabályzást kellene neki majd, menetes szárral fűtés keverőszeleppel tartaná a beállított hőmérsékletet. Képzeljétek az LM358 símán szépen működik letestelve a 2. müv erősítője, most jutott szembe hogy az is így van még a panelen. Másik kérdés, stabil-e jó-e nekem így hogy átlag 450mV-ot erősítek fel 4,5V-ra majd LM358-al? És ha K típusú hőelemet raknék a bementre, akkor 10mV-t kellene majd 5v ra, azaz 50szeres is stabil-e ajánlatos-e?
A CMOS kapuk azért más tészta. Azoknak üzemszerű a kimenetén a tápfeszültség, a műveleti erősítőknél ez az állapot kiakadást jelent. Van olyan ami ilyenkor reteszelődik is, ez csak a korszerűbb műveleti erősítőknél nincs.
Vagy kimondott komparátort kell használni. Pl 2903
Ami már csak plussz jó, hogy fél mA az átlagfogyasztása. A hozzászólás módosítva: Jan 17, 2013
Attól függ mit szeretnél. Komparátor nem jó műveleti erősítőnek, mert a be-, kimeneti karakterisztikája nem lineáris, nincs is rá szükség. A komparátor tulajdonképpen csak egy igen nagy erősítésű, nagy bemenő impedanciás tranzisztor. A műveleti erősítő be-, kimeneti karakterisztikája lineáris, ezért műveleti erősítő. Persze ennek is nagy az erősítése, komparátornak is használható, de a benne levő sok alkatrész miatt általában sokkal lassabb, mint egy direkt komparátor. Azonban sok műveleti erősító teljes tápig történő kivezérlés esetén szeret reteszelődni, a komparátornak pedig ez a normális üzeme.
Pontosan igy, ahogy mondod.
Nyilván a müveleti erösitök komparátoros üzeméröl beszéltél, ezért válaszoltam neked azt.
Hello!
- Értem, de a szabályzástechnikai alapoknak is nézz utána, mert lesznek meglepetések. - Az LM35 hőegyütthatója 10mV/fokC a K típusú hőelemé, 40,6uV/fokC. Cseppet ugrás szintű különbség van a kettő között. Az LM358 elég egyszerű lelkületű jószág, közepes paraméterekkel. Az offset feszültsége átlagosan 3..5mV között van. Ez az LM-nél fél fokot jelent, de hőelemnél csupán 100 fokot. Vagy is sokkal precízebb (drágább) jószág kell a jel erősítéséhez. Ha egy fokozat erősítés 50szeres, akkor az offset hiba feszültséget is "annyi-szorosára" erősíti a kimenetén. Az offset feszültséget lehet kompenzálni, de van offset drift is. Ráadásul esetek többségében, ha egy IC saját offset kompenzációját használjuk, az offset drift értéke romlik. Tehát azért sokkal komplikáltabb ez, mint első ránézésre látszik. Természetesen mi hiba és mi nem, azt a pontossági igényünk is befolyásolja. üdv! proli007
Egy OP07-el nagyon mellélőne, ha a jel erősítésére használná?
Ennek tipikusan uV nagyságrendű az offsetje, igaz most a driftre nem emlékszem pontosan. Vagy az MCP602 rendelkezik szerintem még relatív jó paraméterekkel, a Weller konkrétan ezt használja a legtöbb (akár komoly) állomásában is a termisztor jelének erősítésére. A hozzászólás módosítva: Jan 18, 2013
Hello!
Az OP07 már sokkal jobb választás, de kettős táp igénye van. Az MPC602 Rail-toRail kimenetű viszont offset feszültsége ennek is kb. 2mV körül van. De egy termisztor hőegyütthatója valahol -3,6%/fokC körül van, vagy is az sokkal jobb. Nem véletlenül használnak azt és nem hőelemet Weller-ék sem. üdv! proli007 |
Bejelentkezés
Hirdetés |




üdv! proli007 






