Fórum témák
» Több friss téma |
Szia!
Ez mondjuk nem kelt pánikot, de szerintem a betörőt elgondolkodtatná, hogy megéri-e.
Én is hasonlón gondolkodom szerintem az infra jó megoldás még ha vezetékelni kell is.Infra led és a vevő +áramkör pár százból megvan. A téves riasztás kiküszöbölésére még egy adó-vevő pár fél egy méter távolságra az egész 70-80 cm magasra pic-el figyelve és ha 1-2 másodperc mulva nem érzékel a másik akkor téves (veréb volt) ha igen akkor visíthat a sziréna. Ha van régebbi szám gép +modem ami még muködik akkor akár fel is hívhat ha nem vagy odahaza.....
Nem kell számítógép sem, egy PIC vagy AVR is elég egy pár soros programmal. Modem helyett meg egy mobil.
Hali!
Ajánlom figyelmedbe ezt a topikot: Bővebben: Link Olvasd át, hasznos lehet... Vagy ezt a HSZ-t, és a benne lévő linket: Bővebben: Link
Sziasztok!
Hamár valaki riasztót "épít" azaz kész terméket pl. DSC-t telepít akkor rakjatok be egy beltéri szirénát. A lakásban, szobában. A méreteit tekintve kicsi de ha megszólal szinte fizikai fájdalmat okoz. Zárt helyiségben megszólal kb.: 110 db azért az nagyot üt! http://www.riasztobolt.info/316.belteri-szirenak.kategoria.html
Sziasztok!
Csak egy kérdés ha veszek egy szirénát és csak simán rákötom egy riasztó aksira az fog e nekem hangosan szirénázni?
aaés a pszihikai hatás, riadalom sem elhanyagolható, én is így csináltam meg, kint kettő (első és hátsó homlokzat) és bent egy.
Sziasztok!
Abban szeretnék segítséget kérni hogy hogy tudnám megoldani azt hogy 2 ajtóra tegyek nyitás érzékelőt? Mármint úgy kéne hogy a ajtókon mágnes lenne arra az ajtó félfára jón a reed relé ami ha elenged akkor kienged egy relé ez jelet ad egy vezeték nélküli csengő adónak ez kapcsolja a vevőnél azt az egyszerű áramkört ami a kapcsoknál/alapkapcsolásoknál nyomógombos ki be kapcsoló és ez meg indítana egy szirénát. És ezt kéne aktiválni/deaktiválni valami olyan megoldással mint például az iButton kapcsolás ami szintén a kapcsoknál van.
220.v-ról üzemelő riasztót hogy tudom megoldani hogy a riasztás csak 5-10mp-ig szóljon ha bekapcsol
Hello!
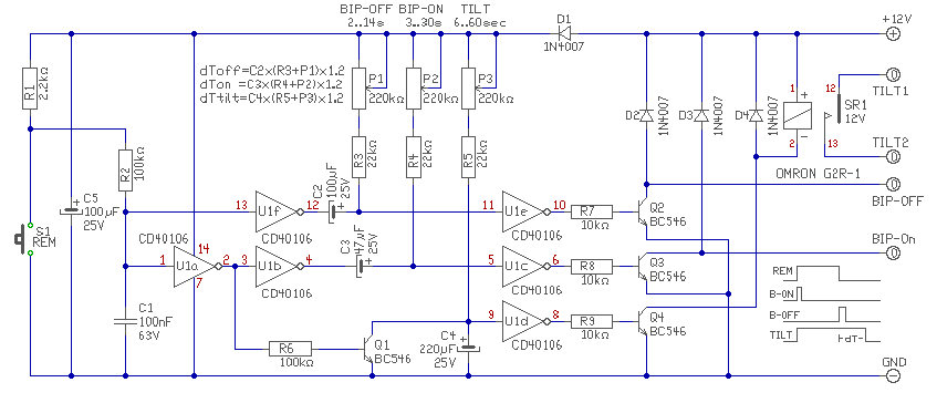
Utolsó ajánlatom, ezt tudom nyújtani.. A REM a rádiós távirányító záró érintkezője. A BIP a hangjelzés, mely REM megnyomásakor T1 ideig, REM elengedésekor T2 ideig szól. A TILT az az infra tiltása. REM meghúzásakor a REM zárásának T0 ideéig tiltva van. Majd REM elengedésekor indul a T3 idő. A T3 idő alatt, az infra szintén tiltva van. A K1 "ON" kapcsoló, a riasztó élesítésekor zárt. Tehát ezt a PGM vezérli. Ha a riasztó ki van kapcsolva, az "új áramkör" is kikapcsolt állapotú. Riasztó élesítésekor, T2 hosszú hangjelzés, és T3 tiltás van. - Az IC 1db CD40106, amiben benne van a 6db. Schmitt-es inverter. A hangjelzés időzítését, a C4 kondi biztosítja, amit REM zárásakor, vagy bontásakor Q1 feltölt. A kondi kisütése, P1 vagy P2-őn keresztül megy, attól függően, hogy REM zárva vagy bontva van. Így lehet a hangjelzésnek kétféle hosszúságú ideje. - REM zárásakor R15-ön és Q3-onkeresztül húz a TILT relé és mindaddig zárva is van, míg T0 idő (REM zárása) tart. Amikor REM bont, Q2 feltölti a C6 kondit, és kezdődik a T3 időzítése. Ekkor a Q6 tranyó R16-on keresztül nyit és a TILT relé húzva marad. Ha C6 kondi P3-onkeresztül kisül, letelt a T3 idő. Ekkor megszűnik a TILT húzása, élesedik az infra. Ha T3 idő alatt REM ismét zár, akkor T1 hangjelzés van. T3 idő tovább telik, de a REM zárása alatt, A TILT relé húzva van. Mikor REM bont, újra indul a T3 idő, bárhogy is állt az előtt. Már rég át kellett volna menni valamelyik időzítő, vagy riasztó topikban, mert ez itt már OFF! üdv! proli007 A hozzászólás módosítva: Szept 2, 2012
Nagyon köszönöm, nagyon jónak tűnik!
Meg már amúgy sem nagyon merek megszólalni. ![]() Melyik témába menjünk át. Majd 1-2 kérdésem lesz még hozzád... A hozzászólás módosítva: Szept 1, 2012
Hello!
Nem tudom melyik téma lenne jó, válasszál. Viszont találtam egy kis idő hazárdot az áramkörben, amit javítottam. Megkérem a tisztelt Modikat, cseréljék le a rajzot, ne maradjon benn a kétféle.. üdv! proli007
3 hozzászólással visszábbi válasz előtt ez volt a kérdés:
Riasztó központ, külön kezelő, infrák itt-ott. A riasztót a kezelőjével kapcsolom ki-be kód beütésével. A kezelő védett területen van, amit egy infra véd, hogy ez a bejárati infra ne váltson ki riasztást amíg bemegyek a kezelőig, ki kell iktatni ezt az infrát. A kiiktatás egy relével megoldható, ha jó helyre kötöm. Most egy rádiós relével iktatom ki a bejárati infrát. Úgy van most állítva a rádiós relé, hogy 30 másodpercig húz folyamatosan (most épp 30, de ez fog változni, nem tudom mi lesz a vége, legyen csak "X") ezzel kiiktatva az infrát, majd elenged és ismét jelez az infra a központ számára ha mozgás van. De ekkor már valószínűleg kikapcsolom a riasztót a kóddal a kezelőn és riasztás nem lesz. Ez így jól működik. A rádiós relén tudom beállítani most, hogy meddig húzza az infra-kiiktató relét. Ha lehet ez maradjon meg. Ha a rádiós relén a gombot megnyomom, kezdi az X másodperc időzítést előröl. Ez jó dolog. Ha kikapcsolom a riasztót a riasztóközpont tud jelezni, hogy ő már nem éles ezt ki is szeretném használni később (ha lesz majd zümmer). Ez a jelzés abból áll hogy meghúz egy relét pl. (PGM port) Amit szeretnék e mellé: 1. A rádiós relé megnyomásakor egy csippanást (vagy egy LED gyujtást vagy egy relé húzást) ami max. 5 másodperc legyen, de lehessen állítani rövidebbet is. 2. Amikor a vége felé jár a rádiós jelzés időzítése kellene egy (szintén állítható) hosszabb, max. 10 másodperces jelzés. Az hogy hol jár a rádiós relé, nem tudjuk amíg tényleg vége nincs. Mert ugye a felhasználó magától is rányomhat egyet a távkapcsolón, ezzel újra indítva a rádiós relé időzítőjét. Feltételezés: Tehát meg kellene várni amíg végez a rádiós relé és ő helyette tartani onnantól kezdve az infra kiiktató relét és szólni, hogy már nem a relé tart. Tehát hangjelzést adni (vagy relé vagy LED). Ekkor ha újra megnyomom a rádiós relé gombját mert hallottam a jelzést, újra behúzza a reléjét a rádiós és kezdődjön a folyamat előröl: 1-es pont... Ha lejár (a példa kedvéért az) az a 10 másodperc, amikor már nem a rádiós relé tart hanem az "új" áramkör, a kiiktató relé engedjen el hangjelzés (zümmer, LED vagy relé húzás) szűnjön meg és újra aktív a infra. Persze ha ekkor a rádiós gombját megnyomom megint kezdődik minden előröl. 3. Ha a riasztó szól, hogy ő már nem éles (1 relét húz meg) ez a hangjelzősdi álljon le azonnal.
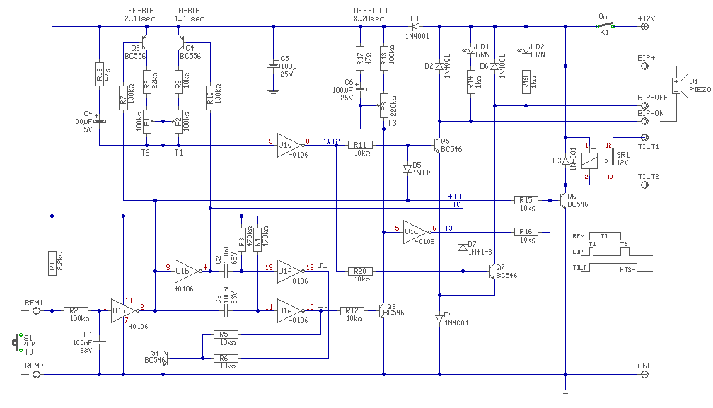
A BIP kimenetre rakhatok valami sziréna kapcsolást (pl 2db 555-el, láttam ilyen kész kapcsolásokat, nem várom, hogy Te csináld meg
) és csak az után a hangszórót, ha nem csak valami folyamatos sípolást akarok? (esetleg LED-et vagy relét?)T1 és T2 tartományát hogyan lehet növelni pl. 0.1-20 ig? T3-at meg 1-30-ig?
Vagy: T1 0.1-5-ig, T2 meg 1-10-ig (mondjuk pont így van most a T1), T3 meg 1-30-ig, ahogy írtam az előbb.
Hello!
Úgy látom a megalomániádról nem tudsz lemondani. De kipróbáltál már egy jelzést, ami 0,1sec ideig szól és ami 20 másodpercig? Mert szerintem nem. De ha kicsit nézegeted a rajzot, magadtól is rá fogsz jönni, mi állítja az időket. T3-nál mire lehet menni az 1sec idővel? Meg sem találod a nyomógombot egy másodperc alatt.. Nézted már mennyi egy ember reakció ideje? A BIP kimenetet jelenleg kb. 100mA-ig lehet terhelni. Relé mehet rá, mert ott van a védődióda az áramkörben. Led meg már benne van (Ha csak, nem máshova szeretnéd elhelyezni.) De legjobb ha magaddal viszed a Led-et, mert akkor látod is miközben bemész.. üdv! proli007
Ok a BiP téma. Értem.
A T3-at meg nem néztem meg rendesen, hogy mikortól is indul. Akkor végül is jó így. Belegondolva a többi is jó lesz és tényleg csak a "megalománia" mondatta velem a dolgot. ![]() Úgyhogy csak megköszönni tudom ismét a kapcsolást!
Ha annyit még megtennél ha szépen megkélek rá, hogy csinálsz egy olyan változatot is, ahol a T1 és a T2-nek külön BIP kimenete van? Mert ugye most közös.
Kérlek szépen! ![]() Tényleg nem akarok az agyadra menni, de nem értek hozzá tényleg. Utána neki fogok és megépítem. Csak, mert arra gondoltam, hogy külön "dallamot" rakok majd rá. Szóval addig nézek valami hang generátor féleséget, de csak valami csipogást keresek, nem zenét. Ha erre van 1 linked, jöhet az is ide. Nem kérlek meg, hogy te csinálj egyet, mert az ilyesmiből láttam már szerintem párat.
Hello!
Ennek aztán most már igen sok értelme van. Először "küzdünk", hogy közös legyen, majd szétválasszuk.. Sokkal egyszerűbb is lehetett volna, ha elsőre így kéred.. ![]() üdv! proli007
Hello!
Nos, itt az egyszerűsített, logikusabb változat. Ez sokkal szimpatikusabb számomra, remélem számodra is. Ha még is közösíteni szeretnéd a két jelzést, akkor nincs más dolgod, mint összekötni a két kimentet. üdv! proli007 A hozzászólás módosítva: Szept 13, 2012
Huu!
Ez igen! Nagyon köszönöm! Rég néztem be ide, már azt gondoltam, hogy úgy sem lesz belőle semmi és megépítem úgy ahogy van az utolsó verzió. De ez meglepett. Erre már a "megalomániám" sem tud mit mondani! ![]() Tökéletes lesz! Köszönöm a segítőkészségedet és a türelmedet meg persze a szakértelmedet! Üdv. Soma
A C2 és a C3 nincs véletlenül felcserélve a rajzon? Úgy értem az értéke? 100µF <---> 47uF.
Mert a rajz szerint 100µF-al: 2-14 másodperc, 47µF-al: 3-30 másodperc, 220µF-al: 6-60 másodperc. A mellékelt képlet és az én logikám szerint a 47 meg a 100 fel van cserélve. Nem?
... vagy csak felül a felirat, van felcserélve?
A hozzászólás módosítva: Szept 20, 2012
Sziasztok!
Azzal kapcsolatban szeretnétek tőletek tanácsot/ötleteket kérni, hogy a lehető legalacsonyabb költségből, hogyan lehetne megoldani egy olyan risztó beépítését ami igazából csak egy ajtót figyel és ha megszakad az áramkör akkor riaszt (természetesen kell egy kis késleltetés, hogy ki lehessen kapcsolni), és egy SMS-t is küldjön a megadott számra/okra. A gond nem is a riasztó résszel lenne, azt még meg tudom oldani, de az SMS-re nincs nagyon ötletem, mivel nincs internet, csak áram, tehát még arra gondoltam, hogy egy walkie-talkiet át lehetne alakítani, de ugye ott kell egy vevő egység is, illetve hatótávon belül kell maradni, nem lehet túl nagy a távolság. (igaz általában 5 km-en belül van valaki, de nem ez lenne az ideális megoldás) Igazából nem fontos az SMS csak az a legcélszerűbb, a lényeg az lenne, hogy küldjön riasztást, mert elég elhegyatott környéken van a "védett objektum" ![]() A segítségeket előre is köszönöm Máté
SMS küldéshez aktív SIM kártya kell, és egy GSM modul. Jelenleg kb. 20 - 30 000 Ft-ért kaphatóak ilyenek.
Akkor arról biztos lemondok, a SIM kártya még megoldhaó lenne, de 20-30k kicsit sok
![]() Esetleg akkor azt a változatot lehetne kivitelezni, hogy walkie-talkie-val ad jelet, a semminél jobb...
Az olcsóbb Walkie-Talkie-k (PMR) hatótávolsága sík terepen (közben nincs zavaró tényező, pl. fák) a tesztem szerint kb. 4-5 km. Igaz, akkor már alig hallottuk egymást.
Bár, a hívójelszerűség viszonylag jól átment, de egy ilyenre bízni egy riasztást, nem tudom. Nem erre van kitalálva. Plusz, a vevőt is mindig bekapcsolva kell tartani és hatókörön belül lenni, különben mit sem ér. |
Bejelentkezés
Hirdetés |






) és csak az után a hangszórót, ha nem csak valami folyamatos sípolást akarok? (esetleg LED-et vagy relét?)









