Fórum témák
» Több friss téma |
Fórum » TV hiba, mi a megoldás?
Egy pontos típusszám nem ártana. Ez orbantamas kollégának is szól.
Szia
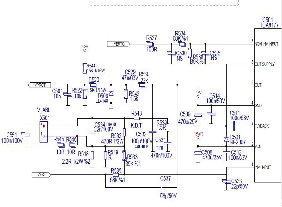
Ma volt csak időm bíbelődni vele. A kondit kicseréltem és akkor is ugyanaz volt a probléma. De megtaláltam mi pukkant el, így addig nem tudok vele foglalkozni míg nem veszek egy IC-t bele. Ez pedig egy TDA... IC, azért a ... mert elpukkant és így nem lehet látni a számát. Csak a pozíciószámát tudom, az meg: IC 501. A kék és sárga vezeték megy oda a képcsőről. Köszi ha tudsz segíteni neved imába fogom foglalni. Miskanaruska
Telepítettél DJVU nézegetőt? Mert ha igen, akkot Te is meg tudod nézni, hogy mi a típusa ennek az IC501-es IC-nek.
A hozzászólás módosítva: Okt 12, 2012
Szia!
Igen telepítettem de csak egy képrészlet van. Ebben nincs benne az IC.
Mutatom az egész szervizdoksit, a rajz a végén látható. Bővebben: Link
Köszi szépen.
Megtaláltam a kérdéses IC-t, az alábbi melléklet is mutatja. Csak még egy kérdés. Okozhatta-e ez, hogy először egy vízszintes csíkba összeugrott a kép, és amint elpukkant z IC, azután már csak a "fátyolos" képet adja? Válaszod előre is köszönöm. Miskanaruska
Igen, lehet. Az rossz IC-t vedd ki és úgy ellenőrizd a tápfeszültségeit.
Sziasztok Van egy Telefunken: PALcolor V3210 bekapcsolom és ki be kapcsol ezért kérnék segítséget
Sziasztok Van egy Telefunken: PALcolor V3210 bekapcsolom és ki be kapcsol ezért kérnék segítséget
Nézd át a panel forrasztási oldalát a melegedős részeknél.Kontakhibákat,kikráteresedett forrasztásokat keress.
István
Sziasztok!
Van egy Orion tv-m, a nyákon: T 2836 MTX S es TC 16953C felirat van(nem tudom melyik a típusa.) Hibája az hogy a sárga helyett piros van, a piros helyett kék, a kék helyett passz. Először a közepe felől karikákban volt elszíneződve (kb 3 kör). Fekete-fehéren jó. Első 100 oldalt elolvastam a fórumból, de meguntam. Képcső nyakán a panel átnézve, jónak tűnik. Én a PTC-re tippeltem, de az jött le hogy akkor kiverné a biztosítékot ha az rossz. Mennyire változatos a PTC-k listája? Ha kicserélném egy másik tvből van esély rá hogy jó(ha megegyezik a láb szám)? Forrasztani tudok, mérőműszerem van kb 1000 ft-os, ennyi a szerszám .Rajzot olvasni tudnék, de nincs. Magas feszbe nem nyúlnék szívesen bele. Ötleteket,tanácsokat előre is köszönöm. Attila.
PTC hiba,ha van másik ,cseréld ki.A lábszámok megegyeznek,akkor jó, egyedül a középső láb távolsága szokott más lenni a két fajta PTK között,de még így is jók elektromos szempontból egymás helyett.Ha bontottat teszel belé,akkor a beforrasztás előtt rázd meg,nem-e csörög.Ha igen,akkor kuka,keress másikat.
István
Köszönöm a gyors választ. Nagy lendülettel ki is kaptam egy másik PTC-t aminek 3 lába van, a régi 2 lábú. Helyette berakhatom?
Ott van nagyfesz a közelben? ki kéne sütni valamit? Forrasztanám ki a régit és egy óriási égés van egy 8 lábú kapszulán, közvetlenül a PTC lábánál. Azt írja mellette hogy FR01 vagy FA01. Nem tudom mi az, ki lehet hagyni?(pl letisztítom a zárlatos részt és áthidalni,vagy ki hagyni)? Képet mellékelek de csak homályos van. kb3-5 mm az alkatrész. Rajzom nincs, kerestem de ... Köszi a törődést. Kellemes Vasárnapot! A hozzászólás módosítva: Okt 14, 2012
Bocsi, ugyanolyan az új mint a régi PTC, berakom, de a régi sem zörög.
Már csak azt a kis valamit kéne pótolni, megnézem a donor tvben van-e hasonló.
Üdv. újra.
FA01 athidalva(sztem bizti) es mukodik. Köszönöm a hozzaszolast/segitseget. Szep napot mindenkinek!
Szia Kadarist.
A C509-es kondinál 17,4 volt, a C508-as kondinál 18 voltot mértem, kivett IC-nél. Kicserélem a tápfesszűrő kondikat a biztonság kedvéért. Miskanaruska
Sziasztok Telefunken: PALcolor V3210 bekapcsolom és ki be kapcsol ami a képcső nyakán van panel a hoz megy három színű vezeték piros.kék. zöld. ha ebből a kéket és a zöldet ki iktatom bekapcsol rendesen csak piros a kép mi lehet a hiba oka
Mehet az IC-csere.
Ha minden jól megy holnap veszem meg az IC-t és este rakom bele.
Sziasztok!
Pénteken kaptam egy Orion T 2835STX-S TV-t ajándékba hibásan. A hiba az volt hogy semmit nem csinált semmit. Meg volt szakadva a lágy indító ellenállása, amit cseréltem bár nagyobb értékű mint volt. A jelenlegi hiba az hogy mikor bekapcsolom kattog és villog az üzemet jelző LED. Gondolom a táp tiltogat, mert valami zárlat lehet, pl a sorvégfokban stb. Jól gondolom a hiba okát?
Üdv!
Mit jelent, hogy ki-be kapcsol? Folyamatosan? Első gondolat a táp. Műterhelés izzóval,a sorvégtranzisztort kivenni, s az izzót a kollektor pontra tenni.60W-100W. Aztán lehet menni tovább.
Üdv!
Egy fotót tudnál a belsejéről dobni? F
Szia Bekapcsolom eltelik pár másodperc és kikapcsol aztán meg be de ma kicsit átnéztem és az a helyzet hogy a képcső nyakán ami van panel abba csatlakozik három színű vezeték kék. zöld. piros. abból kéket meg a zöldet leforrasztottam és így nem kapcsol ki meg be csak így meg piros a kép
Sziasztok
Jól megjártam megint, míg nem jó a TV-k (kadarist tudja), kaptam kölcsönbe egy Alien típusút. Nem volt használva egy fél évig talán. Ez meg beállt mint a gerely. Este ki lett kapcsolva, reggel kapcsolnám be erre se kép se hang. Még a készenlétije sem világít. A demagnetizáló része működik,mert amint bekapcsolom a power kapcsolóval, lehet hallani azt a tipikus percegő hangot. Tud valaki segíteni hol induljak el? Nem vagyok egy nagy TV szerelő inkább csak erősítőkkel foglalkoztam, ez a TV szerelgetés meg csak olyan mostoha gyerek dolog. A TV típusát majd megírom, ha otthon leszek, csak annyit tudok most mondani, hogy 'Tesco-s' nagy képernyős. Segítségeteket előre is köszönöm. Miskanaruska
Szia!
Úgy néz ki nem működik a táp, ha a készenlét se világít. Ha áramtalanítva volt, és most nem megy, akkor esélyes hogy valamelyik elektrolit kondi van kiszáradva, a tápban. Elsőre ezeket kéne cserélni a táp primer oldalán. Ha ezután se jó, mérj rá a táp "indító" ellenállására. Egyelőre ennyi.
mini car TV 1002 SW
Üdv!
Az nem megoldás,hogy lekötöd a katódokat. Nem világosodik ki a kép nagyon amikor bekapcsolod? Á ne induljunk erre el. Bocsi! Valószínűleg így kisebb a készülék áramigénye,s így bekapcsolva marad. Táp hiba lesz ott! Fotót dobsz,segítek mit cserélj! F
Üdv!
Ez már lehet,hogy a korral jár,de nem nagyon keresgetek rajzokat.Javítani már az elméletek alapján szoktam. Ha küldesz egy fotót a belsejéről akkor esetleg tudok segíteni. Feri |
Bejelentkezés
Hirdetés |






.


