Fórum témák
» Több friss téma |
Sziasztok! Nem tudom jó helyre írok-e a problémámmal kapcsolatban de sztem itt is tudna valaki segíteni. A gondom a következő: adott egy 12V-os kis villanymotor ami 180mA-t vesz fel. Ezt a motort 24V-ról kellene üzemeltetni. Én úgy gondoltam, hogy megoldás egy L7812C IC. Sajna nem jött össze mert egyet moccant a moci és elszállt az IC. Arra gondolok, hogy lehet az induktív terhelés visszalökött egy kis túlfeszt neki amit egy diódával ki kellett volna védeni. Nem tudom megoldás lenne-e ez? Ötleteket előre is köszönöm! G.
Kérdés az is, mire fogod használni a motort, azaz terhelt üzemben mennyi az áramfelvétele.
Mindenképp kapcsolóüzemű tápot használj, gyanítom, hogy az LM2576 megfelel majd (ez 3A-es). Ennél a megoldásnál dióda sem kell, a tápegység működéséhez beépített schottky ellátja a védelmet is. A hozzászólás módosítva: Szept 12, 2012
Helló Mindenkinek!
Olyan kérdésem volna, hogy van egy 9v-os "gagyi" adapterem 1A-t tud. Ezzel váltottam ki a vakum tápellátását, jól is működik. Mondjuk melegszik, 1 el is füstölt, de kb. 5 mp alatt feltölt. Van egy másik márkás Fujitsu laptop adapterem, az viszont 19V-os 3.69A-es. Beépítettem egy L78S09-et hogy csináljon 9v-ot. Ezzel nincs is baj, de ez a variáns csak kb. 13 mp alatt tölti fel a vakut. Mi lehet a probléma, mi lehet az oka, hisz a L78SXX-ek 2A-esk? Esetleg van valakinek egy jó 9 voltos kapcsolása? Köszi!
És azt a 9V-ot terhelve mérted? Nekem is van ilyen gagyi 12V-os adapterem és ha azt nem terhelem jól, akkor nem esik a feszültség még 14V alá sem.
Idézet: „Mi lehet a probléma, mi lehet az oka, hisz a L78SXX-ek 2A-esk?” Az lehet a probléma, hogy úgy felmelegszik, hogy lekapcsolja a hővédelme. De ha megérinted, elég gyorsan fel fog tűnni...
Üdv.! Elősször is Köszi a gyors választ!
A motor áramfelvételét terhelve mértem az eredeti működési körülmények között. A bemenet egy 24V-os teherautó hálózati (helyzetjelző) száláról történne. Ez egyébként egy mágnestalpas forgó sárga villogó lámpa. Csak eredetileg 12V-os volt. Akkor egy LM2576-al tutira jó lenne? Üdv. G.
Szia!
A TS 2576 ugyanaz, csak más gyártja és az ára a töredéke az LM-ének. (~250 Ft.) üdv: hp
Vagy lehet NE555-tel meg egy külső FET-tel hasonlót tákolni, lásd: Skory DC-DC konverterei
Üdv.! Engem most a leg egyszerűbb megoldás érdekelne. Akkor L7812C meg egy dióda az nem jó lenne?
Üdv. G.
Lehet, hogy jó lenne. Ki kell próbálni. Szerintem hűtőborda is fog kelleni rá.
Nem értem, minek bonyolítod ennyire. Tegyél elé egy ellenállást, ami felemészti a fele feszültséget. Ugyanezt teszed a stabilizátorral is, csak bonyolultabban és drágábban. Adataid alapján 66,6 Ohm, 2,5 W-os ellenállás kellene. 56 Ohm 5 W-tal nem hibázol nagyot. 68-as is jó lenne, de kevesebb az indulóáram.
Tényleg! De h---- vagyok! Látszik, hogy már kiestem a gyakorlatból
.Köszönöm az ötletet! Szerzek egy ellenállást. Üdv. G.
Sziasztok,
Segítséget szeretnék kérni tőletek leendő tápegységemmel kapcsolatban. Van egy transzformátorom kimenet egyszer 28V egy feles vezetékkel gondolom 1A - ki lehet venni belőle. A másik része: közép kivezetéses tekercs: 14-14 a két vége 28V természetesen. Ez kb 3-as rézdróton ami kijön a trafón. Nem tudom mennyit bír el a trafó de szerintem egy gyönge 10A-t biztos. Kilóra is nehéz. ![]() Amit szeretnék: pl ha 7805-sel létrehozott fix 5V az terhelés alatt is annyi marad. Na ilyet 0-35V 10A-rel. Nem feltétlenül fokozatmentesen. Pl valami olyan megoldást keresnék, mintha lenne egy raklap 78xx a dobozban 0-35V Várom ötleteiteket. Üdv. A hozzászólás módosítva: Okt 22, 2012
Ha azért akarsz 10A-es tápot, mert ekkora a trafód, akkor jól gondold át...
Eleve 28V váltód van "csak", ebből 10A-nél nem lesz stabil 35V, max 25..26V. Ha szokványos analóg (disszipatív) megoldást választasz, hatalmas hűtőbordával kell számolnod, mert - mondjuk 5V kimenőfesznél kb20...22V-ot hővé kell alakítani. Az én véleményem az, hogy viszonylag könnyen megoldható egy 0...30V-ig szabályozható táp 3...4A-re stabilan, a szokásos egyéb feszültségekre pedig egyszerűbb és gazdaságosabb fix nagyáramú kimeneteket csinálni - a szabályozhatótól függetlenül. A hozzászólás módosítva: Okt 22, 2012
"Ha azért akarsz 10A-es tápot, mert ekkora a trafód, akkor jól gondold át..." Azt hogy mennyit bír a trafó, próbálok rá keresni információt, lehet bedobom másik topicba a méretet és hátha mondanak valami okosat rá. Egyébként EI vasmagos trafó 110x130x35 (mm) (Tudom kellene még többi méret is, csak viszonyításnak írtam)
"hogy viszonylag könnyen megoldható egy 0...30V-ig szabályozható táp 3...4A-re stabilan," Gondolom ezt LM317-es megfejelve egy + tranyóval gondoltad pl, de ha nem, várom ötleted. "a szokásos egyéb feszültségekre pedig egyszerűbb és gazdaságosabb fix nagyáramú kimeneteket csinálni" Ez érdekelne te hogy gondolnád. Csatoltam egy képet mi van ráírva és milyen vezető átmérővel. Köszönöm a segítséget.
Az EI 130/35-ös magra készített trafó 120-150VA-rel terhelhető. A 0,5-ös huzal ~fél amperrel. A 2-es ugyan elbírná a 7-8 A-t, de a trafó össz. terhelhetősége miatt inkább elégedj meg 5-6 A-rel. Pufferelt egyenirányítás esetén még kevesebbel.
Én akkor kicsit felé lőttem, de legalább tudom mihez tartani magam.
Köszi az infót.
Üdv mindenki!
Adott egy dsc-hx9v digitális fényképezőgép. Videózásra használom, főképpen Time Laps videókra. Sajnos a gép ha USB tápról kap betápot akkor nem tud felvenni, csak lejátszani. Így ki kellett találnom valamit a több órás egy helyben videózásra. Az akku nem sokáig bírja így készítettem egy 3,7 voltos stabil tápegységet LM317-el ami 12V-os akkuról működik. Az akkut mint adaptert használom, egy szalagkábelt forrasztottam az akku pólusaira, így jelenleg kapja a stabil táp 3,7 voltját is és az akku is rajta van párhuzamosan. Na már most a jelenség a következő. Az akku full feltöltve kb. 4V-os feszültségen van. A gépet működtetve ahogy az akku kapacitás csökken és eléri a 3,7 Voltos feszültséget, itt már a táp fogja szolgáltatni a feszkót. A gép áramfelvétele 200ma-300mA között mozog felvételnél. De mivel rajta hagytam az akkut is így őt is töltenie kell ez +200mA-t jelent.Az tápegység ezt bírja semmi kétség. A kérdés az lenne, hogy ha nem kötném rá az akku kapcsait, csak a táp szolgáltatná a szükséges energiát az lenne e valamilyen negatív hatással a gépre nézve? Illetve szerintem nem túl jó ha az akku folyamatos töltés alatt van. Egyrészt a többlet 200ma meríti a 12V-os akut is, másrészt félek, hogy károsodhat a gépben lévő kis akku is, netán tönkretéve a gépet. Szóval rákössem a 3,7V-os akkut vagy sem? Bátran használhatom csatlakozóként?
Hello!
- Nem biztos, hogy jó, ha leveszed az aksit. A gép áramfelvétele, lehet alkalmanként sokkal több, mint 200..300mA. (Nem ismerem, csak feltételezem, mert nem minden aksival szoktak működni.) - Ha a táp-töltő nem szolgáltat nagyobb feszültséget, mint az aksi névleges feszültsége (nem a töltési végfeszültség) akkor ugyan nem tölti fel, de nem is merül le. - 12V-ról nem a legjobb az LM317, mert az analóg disszipatív táp, vagy is 12V-ról ugyan úgy 200mA-t eszik mint a gép. De a 12V-ból a épre jut mondjuk 3,6V, a tápra meg 8,4V. Vagy is 200mA-t feltételezve az aksiból 12V*0,2A=2,4W jön ki, a képre meg 3,6V*0,2A=0,72W jut ki. Vagy is a hatásfok, 30% körül van. Egy kapcsolóüzemű táppal, (pld. gépkocsi telefon töltő) sokkal jobb, kb. 80..90% hatásfokot érnél el, ha ez számít valamit. A telefon töltőt, egy ellenállás cserével általában le lehet hozni, a 3,6V-ra. üdv! proli007
Köszi választ.
Igazából a hatásfoka tényleg nem jó így az lm317-nek. A hűtőborda teszi a dolgát, a 12V-os akku pedig bírja, mert 7,5 Ah. Folyamatos felvételnél is megfelelő energiát szolgáltat kb 15 órán át. Van egy USB autós töltőm, azért szétnézek benne hogyan tudom leredukálni az 5V-ot 3,6-ra. Egyébként a gép max teljesítménye full LCD képernyő és videó felvétel közben max 1,1 watt. Ez valóban reális, mértem műszerrel is órákon keresztül. Amíg az akku fesz 3,7 volt felett van addig szinte nulla az áramfelvétel. Pár mW csak. Amikor fogy a szufla az akkuból onnantól növekszik max 560mA-ig. Ilyenkor már tölti az akkut is, illetve a gépet is működteti.Tehát a táp bírná szerintem. Csak még mindig nem tudom mennyire egészséges akku nélkül csak a táp direktbe a gépre nézve. Köszi még egyszer az autóstöltős tippet. Megcsinálom. És akkor úgy véled autóstöltős verziónál is hagyjam rajta az akku saruit?
Hello!
Ha 3,7V-nál nem vesz fel semmit, akkor állítsd arra a tápot. Ha a táp tudja a terhelést, akkor meg kell maradnia ennek a feszültségnek, és az aksi sem merülhet. Tápnál, leginkább a túlfeszültség miatt kell aggódni, ha valami meghibásodna benne. (Zárlatba megy a szabályzó, vagy pld. az LM317-nél az ADJ láb "elszabadul".) Ezért is célszerűbb annál nem potit alkalmazni a feszültség beállításnál, hanem fix ellenállásokat. A 12V-ra meg biztit tenni. Mert aksi kegyetlen jószág, le tud gyilkolni bármit ha zárlat van. üdv! proli007 A hozzászólás módosítva: Okt 27, 2012
Hello!
3,7Vra van állítva a táp. Nem potit raktam, hanem ellenállást. Az a biztos szerintem is! ![]() Megfogadtam a javaslatod és megberheltem egy autóstöltőt amiben egy MC34063A ic dolgozik. E kalkulátor szerint kiszámoltam az értékeket. Csak R1 és R2 ellenállásokat cseréltem, kondit , tekercset nem. A számolás alapján nem jött ki a megfelelő feszültség csak 1.85 volt. És a led is csak villogott kb 4 Hz frekivel. Potmétereket raktam be az ellenállások helyére. Mindkét potmétert állítottam 1,6kohm és 3,1kohm lett a megfelelő érték. Ebből jön is a kérdés, hogy melyik potival (ellenállással)kell beállítani helyesen? Az R1-et hagyni 1Kohmon és csak az R2-őt változtatni? Vagy fordítva? Esetleg jól jártam el és mindkettőt állítottam megfelelő arányban? Ez alapján csináltam:kalkulátor
Hello!
Nem szükséges mind két ellenállást állítani. A lényeg, hogy az IC belső referenciája, 1,25V. Ezt a feszültséget állítja be az IC R1 ellenálláson. Vagy is ha R1 1kohm, akkor azon 1,25mA áram folyik. Ugyan ez folyik át az R2-en is. Az R2-re jutó feszültség pedig UR2=Uki-Uref= 3,7V-1,25V=2,45V. Így R2= UR2/I=2,75V/1,25mA=2,2kohm. Na, olyan pont van is a sorban. üdv! proli007 A hozzászólás módosítva: Okt 27, 2012
Köszi a segítséget! Sokat segítettél!! A feszültség 3,7 lett. Igaz az előző hsz-ben benéztem kicsit!
Az eredeti értékek a mellékelt képen vannak. R1 5.1K és R2 10K! A kamera nincs itthon éppen, de remélem működni fog vele és bírja a táp. Már csak az a kérdés maradt, hogy az akkut csatlakoztassam e vagy sem, és csak adapterként funkcionáljon kikötve.
Sziasztok!
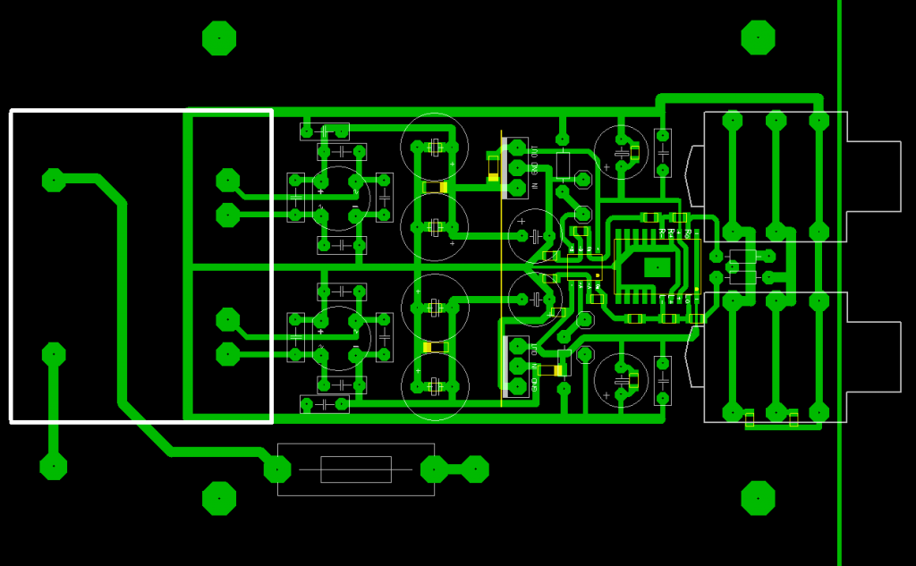
Építettem egy fejhallgató erősítőt, a diódahíd után van 2x1500µF kondi 7812 / 7912 majd 2x100µF a stabIC előtt és után is van 100nF-os hidegítő kondi, mégis brummos az erősítő rövidrezárt bemenettel hallatszódik az 50hz a kimeneten. 2x15V-os trafója van neki, ami bőven bírja a terhelést. Mit csináljak, hogy eltűnjön a maci? Próbáltam még 2x2200µF-os tenni a stab elé, és még 2x1000µF-ot az IC után, 100nF-os konidkat velük párhuzamosan. Próbáltam a trafó tekercseire is 100nF-os kondikat tenni az sem segített. Az egész szépen és esztétikusan van megépítve, tehát nem egy drótkupac az egész. Mi lehet a brumm oka?
Inkább csatolok a tervről 1 képet, ebből jobban kivehető.
A diódahídnál nincsenek bent a kondik, amik a diódákkal párhuzamosan lennének, mert jelenleg nincs odaillő kondim.
Igazad volt, átkötöttem pár földvezetéket, és síri csend van mostmár. Köszi
|
Bejelentkezés
Hirdetés |




.

Az eredeti értékek a mellékelt képen vannak. R1 5.1K és R2 10K! A kamera nincs itthon éppen, de remélem működni fog vele és bírja a táp. Már csak az a kérdés maradt, hogy az akkut csatlakoztassam e vagy sem, és csak adapterként funkcionáljon kikötve. 





