Fórum témák
» Több friss téma |
Mielőtt kérdezel, a következő két dolgot ellenőrizd!
I. A helyes tápfeszültségek megléte.
II. A kimeneten van-e egyenfeszültség.
Élesztés.
Én speciel nem az egységcsomagra gondoltam hanem magára az áramkörre.
Ja.értem
Úhh a Marshall szettek elég drágák
Meg az a baj hogy ott egész hangfalat lehet kapni, hangszórót nem és úgy nem az igazi Megnéztem az Eminance hangszórókat is. Magyar oldalon csak a conrad.hu-sat találtám Azok egész megfizethető árban vannak és nemis rosszak
Jók biza ha rendes ládában vannak akkor lebeg előtte a nadrágod 100W-nál.
Azt elhiszem :yes: Csak most elsősorban kocsiba nézelődök 100W-ra de 4ohmra, ebböl viszont olyan nincs
A Viaston-rol mi a véleményed? abbol voltak 4ohmosak.
Üdv mindenkinek!
Lenne egy kérdésem ami következő. A mellékelt panelterven található egy védelem a végfokhoz csak nem tudom milyen tranzisztorok vannak ebben a védelemben. Ha tudnátok ebben segíteni nekem azt megköszönném. A segítséget előre is köszi
Kocsiba ha lehet én nem nagyon szeretek hangteknikázni de oda gumis kell és abból sem mindegy hogy melyik de szerintem nézz szét a somogyi a mac audio vagy az mnc házatáján ők vannak ezekben benne a legjobban.
Én professzionális hangteknikával foglalkoztam eddig (ergo hangosítás ) mostanában kezdtem el csak az otthoni szutymókokkal foglalkozni mint A-osztályú meg kicsi kompakt hangfal és egyebek. Bár hogy most belegondolok van a szomszédomnak ilyen autóba való sub meg erősítő meg a hozzá tartozó kábelrengeteg csak épp az autóját adta el és szólt hogyha kell valakinek akkor szóljak. Ez ami neki van egy mac audio rendszer valami mx-1000-es erősítő meg egy subláda egy szép 30 centis hangszóróval olyan aminek a dobozza nem simán egy tégla hanem a hátulja olyan ferde hogy teljesen hozzá lehet passzítani a hátsó üléshez.Csak neki már nem kell mert kinőtt már belőle meg autócsere volt és a punto csomagtartójába ha beletenné akkor nem lenne csomagtartó ezért adja el.Persze a láda is mac-os gyári darab.Anno füleltem a hangját kegyetlenül szól persze amennyire egy autóba lehet ezt megitélni.
Ja akkor PA hangszórok nemkocsiba valok, ezt jó tudni
De van.
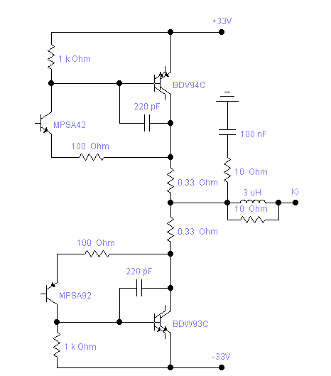
Elég ez, vagy konkrétabb kellene? Meghajtásnak jó az én erősítőm 4 tranyós feszültségerősítő fokozata. (Ha gerjedne, akkor növelni kell a 220pf-ot.) De van egy a rádiótechnika1980-as évkönyvébe (vagy 81, vagy 82-es évkönyv). Holnap felteszem, de most nincs itt nálam a rajz.
hello!szerintem azok a tranyok BC tipusuak kell hogy legyenek.Szerintem a Q5os tyranyo pcsatornas BC640-es kell hogy legyen,a Q4es tranyo ugyszinten Pcsatornas kell hogy legyen BC212-ot is tehetsz,a tobi Q1,Q2,Q3pedig n csatornas kelene hogy legyen BC182est tehetsz helyetuk szerintem,ez a harom tranyo felugyeli a vegerosito egyenaramat,es a keslelteteset a relenek,tovabitsaQ4-nek,Q4 pedig meghajtsa Q5-ot,ami kinyit emiteren-collectoron es a rele behuz,vagy abba az esetbe elbont ha az aramkor egyenaramot eszlel az erositobol kifele jovet.
.remelem nem irtam hulyeseget,de en igy gondolom hogy ezekel az alkatreszekel mukodnie kene. sok szerencset hoza!Ha hujeseget irta akor irj a soos83@freemail.hu cimre.Csako!
Üdv, lenne egy kérdésem. Apám "talált" két TDA 1514 es végfokot, és majd valamikor abból szeretnék valami működőt kreálni (persze, ha túlélték a kiforrasztást, meg a z azt megelőző használatot, nem tudom miben volt benne) Adatlap, kapcsolásirajz van, a nagyobb problémám hogy milyen tápot méretezzek neki (trafó stabilizátor ilyesmi). Ha van valakinek tapasztalata, építő jellegű hozzászólásokat várok, ha nem gond. Előre is thx.
Hello!
Az adatlap írja: +-27,5V - 8ohm = 40Watt kimenő telj. +-23V - 4ohm = 48Watt kimenő telj. Ha 8 ohmos hangfalat használsz hozzá, akkor neked 2X19,4voltra lesz szükséged, és min. 60-65VA-es trafóra! Ha 4 ohmmal hajtod, akkor 2X16,3v kell, és úgyszintén 60-65VA-es trafó! Ha ennél nagyobb, az csak jobb! A feszültségértékek tájékoztató jellegűek, ha kicsit nagyobb feszültséget raksz rá, baja nem lesz(de nagyon vigyázz vele!)! Kisebb fesz. esetén csak kisebbet fog szólni. Hidalható az IC!
hello amplifier!nem tudnad nekem elkuldeni a rajzat annak az erositonek,amelyiknek nem tudtad hogy milyen tranyok mennek a vedelmehez?Hany W-os is volna az a rajz 400W-os?gondolom anyi.Na mindegy ngyon megkoszonem!
:Az emlitet cimemre
soos csaba,
figyelmesebben olvass, a hozzaszolasod folott kettovel ott van a link, mar leirtam. ott fenn van minden, kapcsrajzok, nyak, stb... akkor megegyszer: Link rmailcimet meg ne adj, ez forum nem pedig levlista. azert nem privatban forumozunk hogy mindenki tanulhasson, tajekozodhasson a hozaszolasunkbol. igy hogy nyilvanosan kommunikalunk ez megvalosulhat. ez a forum ertelme.
OFF
Egyik kedves forumtarsunk szolt hogy volt mar itt a topicban egy nagyobbacska vita az "emailcimes" dolog miatt. Bocsi hogy ujra felhoztam a dolgot, a fenti balhebol kimaradtam, nem tudtam hogy moderatori szidas/torles is volt. Sry ON
Sziasztok!
lenne egy kérdésem,van kapcsolás,panel-rajz meg minden egy IRFP450 mosfet-re épülő erősítőről,megtudnátok mondani nekem milyen teljesítményű lehet???Segitene nekem ebben valaki?? :nemtudom: Megköszönném :worship: még azt szerettem volna kérdezni,hogy ha IRFP460 kerülne bele változna a kivehető teljesítmény???mennyiben???
tobb mint valosyinu hogy 180 watt koruli lehet vagzis pontosan annyi
Akarmi,
valami HIHETETLENEK vagytok. Harmadszorra linkelem be azt a r*hadt honlapot neked, ott mindent megtalalsz az erositorol! Nezd vegig a honlapot, talalsz egy tablazatot, ott le van irva hogy milyen tapfesz milyen terheloimpedania eseten milyen/mennyi vegfetek kellenek es mekkora lesz a kimeneti teljesitmeny. Egy ICIPICIT kellene odafigyelnetek vazz LINK
hi
Ha jól látom 4 ohmon és 70 V dc-n 405w-ot tud, de ki lehet hozni belőle 600W-ot is de ahhoz 85 V dc és 10 db Fet kell.... nézd meg a táblázatot!! Dzsoni! hi... jó link, tetszik, szerintem még felhasználom üdv
Üdv!
Köszi a segítséget mindenkinek. soos csaba ide felteszem neked a rajzot így legalább mindenki leszedheti akinek kell.
Királyság!!
Azé nem kell nekem ugrani,most léptem be először,IGAZ nem néztem körül!!!Bocs azt nem tudod,hogy lehet helyettesíteni IRFP460-l???
koszi szepen Dzsoni hogy figyelmeztettel,majd figyelmeseb leszek.Meg csak most ledt bekotve az internet,es en meg it uj vagyok es nem tudom meg hogy mit lehet es mit nem,de azert koszi!
Koszi a rajzot Amplifier!
Még egy kérdés lenne, ha mondjuk az IRFP450-el +/- 65 volton 2 FET-el 160W-t ad le, akkor IRFP460-al uezen a fszen uennyit ad le v többet????
Lehet helyettesíteni bátran IRFP460-al, sőt a gyakorlatban szinte bármilyen N csatornás teljesítmény FET-el ami megfelel a kritériumoknak(fesz,áram,teljesítmény). Max ha valami olcsot teszel bele akkor rossz lesz a hangminőség, de konkrétan IRFP450/460 szinte teljesen ugyan az.
|
Bejelentkezés
Hirdetés |




Meg az a baj hogy ott egész hangfalat lehet kapni, hangszórót nem és úgy nem az igazi
Megnéztem az Eminance hangszórókat is. Magyar oldalon csak a conrad.hu-sat találtám
Azok egész megfizethető árban vannak és nemis rosszak
A Viaston-rol mi a véleményed? abbol voltak 4ohmosak. 
.remelem nem irtam hulyeseget,de en igy gondolom hogy ezekel az alkatreszekel mukodnie kene.
sok szerencset hoza!Ha hujeseget irta akor irj a soos83@freemail.hu cimre.Csako!
:Az emlitet cimemre


