Fórum témák
» Több friss téma |
Üdv mindenkinek!
Egy megbízható veztékkereső kapcsolási rajzára lenne szükségem, amivel meg lehet találni a falban hálózati fesz alatt lévő vezetékeket. (A minap éppen falat bontottam, amikor flexel véletlenül áttvágtam a ház fővezetékét. Tudom, hogy eső után köpönyeg, de még máskor is eshet az eső )Előre is köszi a válaszokat.
szerintem fémkeresővel megoldható!
esetleg ez
de neten van még sok.remélem RT nem haragszik meg nagyon
vagy nézd meg ezt. esetleg vehetsz készen is. bér nekem nincs jó tapasztalatom egy detektorral sem. :no:
Ez a rész nekem is meg van.De azért vannak benne jó kis kapcsolások.
Köszi, ez életképesnek látszik. Ott a pont.
tbence3, neked is köszi a válaszokat.
őő..izé, nincs mit. Szívesen. Bár nem nagyon kellett összetörni magam
SZiasztok!
Szerintem nem teljesen jó a fémkereső. Nem vagyok biztos, hogy ezek az egyszerű kapcsolások képesek lennének a falban néhány cm-re lévő vezetékek érzékelésére, de ez csak az én véleményem... Amúgy hobbielektronikában volt egy leírás, kifejezetten vezetékkeresésre. Elektrosztatikus elven működik.
ez a leiras szerint falban vezetekkeresesre van raadasul eleg egyszeru hogy mukodik e az mar jobb kerdes
Sziasztok!
Én is kábelt keresnék a falban. Vettem is egy fém és érintés nélküli fesz keresőt: http://www.conrad.hu/conrad.php?name=Products&cid=VkZaU1ZrMVZNVVZVV...pPUT09 A probléma az, hogy a vas-beton falban 3-4cm mélyen futó (feszültség alatt lévő) kábelt már nem érzékeli fesz. kereső üzemmódban, fémkereső módban meg sípol mindenhol, mert tele van vassal a fal. Valami fajta egyszerű jelgenerátort szeretnék akár venni, vagy ha egyszerű: építeni, amit a detektálni kívánt vezetékre kötve a megvásárolt kábelkeresővel be tudom lőni a kábel ehylét a vas-beton falban. Egy fajta mankó kéne a kábelkeresőnek. Olcsó kész megoldás is érdekel, de egyszerű kapcsolás is. Köszi! Dchard
Sziasztok!
Van egy LSG-4 DMM vezetékkeresőm de a használati utasítása német nyelvű. Nincs valakinek meg a magyarnyelvű leírása?
Sziasztok!
Hogy hívják azt az eszközt ami jelez, ha vezeték van a közelben? Szeretnék egy lyukat fúrni és szeretném elkerülni, hogy megsértsem a vezetéket. Létezik ez a dolog fázisceruzával egybekombinálva? Köszönöm.
Fémdetektorra gondolsz? Na de ezért topicot nyitni
Anno TACSKO-ban vettem 200ft ért egy digitális fázisceruzát mert jól nézett ki. Bár nem egy életbiztosítás viszont erre a célra teljesen jó mert vezeték közelben világít egy piros led rajta
4-5 E ft-ig ne nagyon várj tőlük semmit ,max 1-2 cm ,de azt se nagyon .A vezeték úgyis mélyebben van.
Hali
Nekem van egy profi kábel teszerem. Vane egy olyan funkciója hogy nagyfrekis jelet küld ki a kábelre amivel meg lehet álapítani hogy hol van a szakadás. Vagy éppen a segítségével agy nagy kötegböl könyen ki lehet választani azt az egy kábelt ami nekem kell. Ez igy szép és jó. Csak az a baj hogy nincs hozzá az ellendarabja, ami felfogja jeleket és konkrétan jelzi hogy meddig tart a kábelem. Lenne valakinek megoldása hozzá??
Sziasztok,
már felvetődött a kérdés: olyan közelítésre érzékeny vezetékkereső kellene, aminek aktív jelgenerátoros adója van. Mint pl. ez : Cable Toner Generator Phone Wire Tracer Network Tracker Tud valaki kapcsolási rajzot? Érdemes egyáltalán épiteni ilyet? . Kösz!
A BSS-en találtam ezt a kis áramkört.De mivel nem tudtam venni bc 547-et így bc 182-őt raktam ebbe a kapcsolásba.Lehet hogy én rontottam el valamit,de nem működik.Már átnéztem az egész nyákot elejétől végéig,de semmi.Mellékelem az általam kreált nyák rajzot.Működhet szerintetek bc 182-vel?
Köszi!
Fordítva van a tranyó.
Hali!
Hasonló a kérdésem mint eddigiek, de én KTV koax kábel nyomvonalkeresőt építenék. Ehhez kellene kapcs rajz vagy vmi ötlet. Itt a probléma az hogy a koax az 60-80 cm mélyen van a földben és mint tudjuk árnyékolt a kábel. Gondolom a köpenyre kellene adni a sugárzó szignált és azt iránykeresővel detektálni alacsony frekin hogy átjöjjön a földön keresztül. Na eddig jutottam elméletben. Lehet van valakinek használható ötlete? DU
hali!
Az ötleted jó mert hasonló elven müködnek az úgy nevevezet nyomvonal keresök is.Mint pl. a valamikori TelMES SZÖVETKEZET ÁLTAL GYÁRTOTAK IS.nEKEM VAN IS EGY A BIRTOKOMBAN,CSAK SAJNOS NINCS HOZZÁ DOKSIM.!
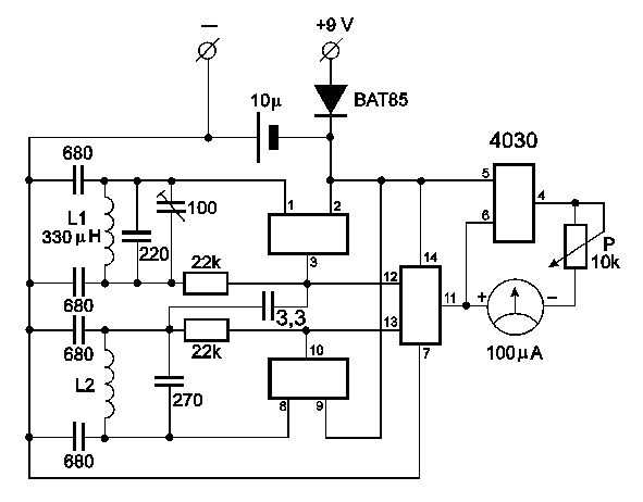
Itt van egy kábelkereső rajza,ez a Rádiótechnika ujságban jelent meg az 1960-s években,Szerintem használható.Én is gondolkodtam a megépítésén,de ekkor jutotam a Telmes nyomvonal keresőjéhez.
Üdv!
Hasonló problémát egykoron igy oldottunk meg:1kHz-es jelet engedtünk a kábelba,majt egy egyszerű hordozható rádión megkerestük a jelet(gondolom valamelyik felharmonikusát).Azután rádiót kézbe és séta a mezőn még meg nem hallotuk a jelet.Egy lineáris locsolórendszer vezetőantennáját kerestük/találtuk meg igy, ami kb.1 méter mélyen volt leásva,szintén koax vezeték.
Néhány apró módosítással még menne is.
* A P2-s potit ajánlatos 1kohm-s tengelyes potival helyettesíteni, mert igen érzékenyen a beállításra, és azt mérés közben is állítgatni kell. * Az áramkör hibás, mert feszültségek úgy állnak be, hogy a T 2-s tranyó emittere negatívabb, mint a kollektor, ez PNP tranyó esetében nem ildomos. Az R 5-t áthidalva és a D1 zener-t kiiktatva, normalizálódnak a feszültség viszonyok. * Az oszcillátor helyen valószínű az alacsony határfreki /150mhz/ miatt nem rezeg be a C-945. Kicserélve BC 182-re, kiválóan működik. * Továbbá megjegyezném, hogyha megépítitek, stabil építésű legyen a rendszer, mert igen érzékeny a mozgatásra. Kipróbáltam, és a fenti módosításokkal működik is. Ez lehetett az ötletadó...
Továbbá a tekercset védeni illik a külső behatásoktól, mert ezt a falon csúsztatja a vezetéket kereső egyén.
|
Bejelentkezés
Hirdetés |




)

de neten van még sok.






