Fórum témák
» Több friss téma |
Szia!
Csináltam egy másik potis változatot, ez 2 oldalas lett, csatolok 2 képet a 2 oldaláról a nyáknak, ahol az összes testvezeték ki van jelölve, szerinted keletkezhet így valahol földhurok? A 2 oldal földpontja között csak 1 helyen van összeköttetés, a nyák közepe tályán a 3 tűs csatlakózanak a középső lába.
Szia!
Ha lehet, használj szélesebb vezetősávokat, hogy a villanyáram kényelmesebben elférjen a nyákon.
A táp szűrésére szolgáló kondik hatékonysága általában javul, ha "táplálás - vezeték - kondi - vezeték - fogyasztó" a sorrend, és minél kisebb az ún "stub length", azaz nem T-alakzatban kapcsolódik a kondi a táplálás és a fogyasztó közé, hanem szinte "átmegy" a vezeték a kondi lábán (ami szintén minél rövidebb).
Remélem mostmár nem lesz brummos, vastagítottam a vezetősávokat, mostmár a tápágban lévő vezetékek 1,5mm-esek lettek, gondolom bőven elég lesz, elvégre csak egy fejhallgatő erősítő
A tápágakon meg már nem tudnék túl sokat rövidíteni szerintem. A nyák amúgy csak azért lesz 2 oldalas, mert ez a csoda TPA6120-es IC kissé melegszik, és az alján van egy thermal PAD ami egyben az egyetlen földcsatija is az IC-nek, így le kell valahogy kötni a fölre amit én úgy oldok meg, hogy kifúrom a nyákot, és 1 vezetéken keresztül lekötöm a földre, a bordát pedig felülről fogja megkapni. Csak csúnyán nézne ki, ha a borda alul lenne, a földvezeték meg felül. A hozzászólás módosítva: Nov 2, 2012
A vezetősáv vastagítás csökkenti az induktivitását, már ezzel javítottunk az összképen. Ráadásul kevesebb réz maródik majd le, ezért tisztább marad az oldatod
Jelenleg itt tartok. Van még valami javaslat esetleg?
A programot magát gyorsan tudom kezelni, csak az ihlet jön néha nehezen, hogy mit és hogyan kéne
Csináld meg profibb módon így: Bővebben: Link. Még egy minta: Bővebben: Link. Remélem látod a kölönbséget.
Hali
![]() Erősítő tápegységet építenék, de nem tudom, hogy fogjak bele. Vagyis tudom, csak azt nem, hogy hogyan oldjam meg. A probléma nevezetesen az, hogy van egy elég testes trafóm, ami lazán elvisz egy 4-500 wattos erősítőt, gondot jelent viszont, hogy pufferelve egyenirányítva +-35 voltot ad. Ezt kéne nekem +-22 -re redukálnom. Kapcsolóüzemben gondolkodtam, de abból mindkét ágba tennem kell egyet, mert ha csak az egyikbe teszek, akkor a trafó testje nem pont a 44 volt közepe lesz, hanem 35 volton fog állnia negatívhoz képest. HA lenne ötletetek, nagyon megköszönném. UI: mekkora puffert tegyek a cuccba, ha 15 db TDA2030A-t akarok vele hajtani? (kb. 270W)
Szia!
15 erősítőt akarsz rákötni? Nem semmi... Miért nem használsz nagyobb feszültséget elviselő erősítőt?
Azért, mert a TDA2030A egy igen egyszerű cucc, 10 perc alatt összedobok egyet (na jó legyen 15
) és a körítésekkel együtt egy darab kijön 500 pénzből. ja, és 18 wattot tud, ami elég egy hangszórónak, ha van mellé egy 800as szubom Egyébként azért kell 15, mert 7.1es szomszédboldogítót építek dupla hangszórókkal D (ebből 15 db így 7500 forint, és már 4 megvan egy alap cuccban, ráadásul "részletfizetéssel" is össze tudom rakni, először csak szimpla hangfalasra, aztán kövi heti zsebpénzből meg duplára ^^ Boltban honnan szerválnék 7.1es házimozit ennyiből?)De ha a személyes részét kibeszéltük, térjünk vissza a fő témára, avagy hogyan csináljak +-35 voltból +-22 voltot?
Vagy letekersz a szekunder tekercsekből vagy hozzátekersz a primerhez. A kapcsolóüzemű feszültségcsökkentés nem igazán járható út.
Sajnos ez sem járható út, mivel a primer egy nagy menetszámú tekercs, nem is férne el rajta még fele annyi drót, a szekundert meg totál le kéne tekernem a GND megcsapolása miatt, aztán vissza. A vasmagot meg nem tudom lebontani róla. Szóval kapcs.táő kel. Esetleg ha a trafó elé tenném a FEt-et egy tápIC-s verzióban?
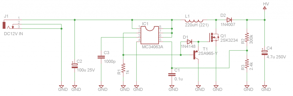
help! sziasztok, kis segítség kellene! csatoltam egy kapcs rajzot és az a problémám vele, hogy a HV -n mért feszültséget szeretném kicsit feljebb tolni, mondjuk +175V -ra, mert most csak olyan 152V van rajta... Gondolom az ellenállások (R2, R3) értékével kellene játszani ,valaki segítene? előre is big thx mindenkinek, aki veszi a fáradságot! üdv!
köszönöm a gyors elméleti választ, csak nem tudom hogy kell pontosan behelyettesíteni? ohm-ban vagy kilohmban? ezt még írd meg légyszi. köszi ismét!
Teljesen mindegy, csak ugyanazt használd mindenhol.
10 ohm / 1 ohm = 0.010 kohm / 0.001 kohm A hozzászólás módosítva: Nov 14, 2012
értem! csináltam is gyorsan egy kis excel táblázatot, és most már tudom, hogy 189V -hoz R2=330k, R3=2,2k! köszi mégegyszer a gyors, korrekt választ és az elméletet is! szép napot mindenkinek! (ezek egyébként nem mondatok, csak gondolatok)
Ha leírod IDE a gondolataidat, akkor is illene a mondatot nagy kezdőbetűkkel kezdeni.
Szoktam volt mondani: "Az intelligens ember a mondatot nagy kezdőbetűvel kezdi, a többieknek meg kötelező!"
Sziasztok, a tema a kovetkezo: adott egy USA-bol szarmazo nyomtato (110V), es nekem nemigazan fekszik a bazi nagy feszcsokkentos trafos megoldas. Helyette valahogy elektronikusan szeretnem megoldani a feszcsokkentest, de csak valami halvany alapotletem van: Z-dioda es tranyo kombinacioja. Kerlek, akik jartasak vagytok a tervezesben, segitsetek nekem. Koszi.
Kössz, na akkor korrigálok... Ha már a moderátoron kívül senki nem ír, valami tényleg nem kóser velem xD
Szóval van egy izmos 230v +-35v trafóm, és ebből áttekerés nélkül +-22 voltot kihozni. Én a rezonáns kapcsolóüzemre gondoltam, mert ugye az nem nagyon csinál zavarokat, de még sosem építettem ilyet, segítség kéne. Méghozzá az alapoktól. Előre is köszi ![]() Üdv. Kori Bár szerintem a szakma és a szleng nem zárja ki egymást (véleményem szerint érthetően írtam), ha még most sem jó, az ixdét törtlöm...
Szia, a kapcsolouzemet elfelejtheted. Egyreszt mert sokkal nehezebb a kivitelezese, masreszt mert a kapcsolouzemu aramkor, ha nincs jol megtervezve, sokkal tobb zavart visz a rendszerbe, mint egy egyszeru feszultsegstabilizator. Ne komplikald a dolgot, ha nem muszaj. Egy ellenallasbol, z-diodabol es egy nagyon izmos tranyobol allo aramkor (agankent) a legmegfelelobb a te celodnak. Egyetlen problemat a tetemes menyisegu ho elvezetese fogja okozni, hiszen agankent 13v a feszultsegeses (de inkabb 14 vagy 15volt, ha nem akarod az i.c. ket a megengedett max fesszel taplalni) ezt megszorzod a felvett arammal, es kapsz elso saccolasra kb 100-130w hot, ehhez meg hozzajon az ic-k termelte ho. Sok sikert.
Nincs értelme annak, amit szeretnél. Add el, cseréld el, vagy tekertesd át a trafódat. Esetleg használd el másra, és vegyél helyette másikat.
Néhány megjegyzés: - a kapcsolóüzem mindig okoz elektromágneses zavarokat, azért komolyan meg kell küzdeni (sok alkatrész + hozzáértés, tapasztalat), hogy ilyen ne (nagyon) legyen, - a meglevő trafód 99.9%, hogy sima vasmagos trafó, tehát csak 50Hz-en jó trafó, kapcsolóüzemi frekvencián nem használható. Idézet: „a szakma és a szleng nem zárja ki egymást” Nem. A HE fórum és a szleng zárja ki egymást...
Van egy nagyon egyszerű megoldás, amit pika75-nek is javasolhatok. Tegyél a trafód elé még egyet! Számold ki, mekkora primer feszültségcsökkentéssel éred el a kívánt eredményt! Ekkora áttételű 230/24, 230/42, 230/48 V-os trafót kötsz ez elé a trafó elé autotrafóként, a szekunder oldalt kivonva a primer feszültségből. A trafó teljesítménye értelemszerűen töredéke lehet a főtrafónak, a feszültségarányok szerint ~50%-a. 230/86 V-os trafót nehezen fogsz találni, lehet hogy jobban jársz, ha 230/48 V-osat keresel, aminek ki lehetne hozni a közepét.
Pika75-nek! Egy 230/110 V-os autotrafó sokkal egyszerűbb, olcsóbb és üzembiztosabb bármiféle barkácsolt elektronikánál.
Nana, tudom en ezt, csakhogy mivel lezernyomtatorol van szo, ami melegedeskor kozel 9A aramot eszik, igy bazi nagy trafora lenne szuksegem, ami ennek megfeleloen draga is. A '90-es evek elejen, mikor gyakrabbak voltak az USA-bol szarmazo cuccok, lattam olyan atalakitot, ami nem volt nagyobb (meretre) egy 12V 1A dugasztapnal, de 1500W-os volt, aluminium haza volt, ami nyilvan hutoul is szolgalt. Na egy ilyen kene nekem most. Vagy a benne levo elektronika. Udv.
Hello!
Csak Te egyet elfelejtesz. Ezek a 220/110-es feszültség csökkentők, nem használhatók kapacitív és induktív terheléshez. Ha megnézed az oldalát, rá is van írva, hogy kenyérpirító, tojásfőző stb. Csupa ohm-os fogyasztó, amiben fűtőbetét van. Ezekben triac van, ami fázishasítással vezérlődnek. A tápodban meg vagy trafó van, vagy kapcsolóüzemű táp, ami kondival kezdődik. Nem biztos, hogy szeretni fogják egymást. üdv! proli007
Igen, ugy van, utananeztem a neten, es valoban csak rezisztiv fogyasztokhoz hasznalhatoak. Nagy kar.
Mint proli007 is írta, a trafók nem szeretik a fázishasogatást. Ez akkor is így van, ha a fűtőbetét (izzócső) tiszta rezisztív, amihez jó lenne.
![]() Át kell nézni a nyomtató szerkezetét. Hátha ki lehet cserélni a fűtőcsövet 230 V-osra és a többihez elég lenne 100 VA autotrafó. Bár lehet, hogy az új fűtőcső többe kerülne, mint a nyomtató értéke. El se tudod képzelni, miket látni néha az elektronikai hulladékbegyűjtőknél.
Megnézted azt a tápot belül? Nem kapcsolóüzemű?
|
Bejelentkezés
Hirdetés |






A tápágakon meg már nem tudnék túl sokat rövidíteni szerintem. A nyák amúgy csak azért lesz 2 oldalas, mert ez a csoda TPA6120-es IC kissé melegszik, és az alján van egy thermal PAD ami egyben az egyetlen földcsatija is az IC-nek, így le kell valahogy kötni a fölre amit én úgy oldok meg, hogy kifúrom a nyákot, és 1 vezetéken keresztül lekötöm a földre, a bordát pedig felülről fogja megkapni. Csak csúnyán nézne ki, ha a borda alul lenne, a földvezeték meg felül.

) és a körítésekkel együtt egy darab kijön 500 pénzből. ja, és 18 wattot tud, ami elég egy hangszórónak, ha van mellé egy 800as szubom 






