Fórum témák
» Több friss téma |
Használj hőelemet. Egy PIC-hez hozzá csatolhatod A/D konverzióval és egy kijelzőre kiirathatod az értéket. Ha nagyon pontosan akarod, akkor a hőelem hideg-pontját olvadó jégbe teszed, vagy valami más kompenzációt használsz.
Üdv.: mate_x
Hello!
Nem baj, hogy egy K típusú hőelem 40mikrovoltot ad le fokcelziuszonként? üdv! proli007
Elfelejtettem írni, hogy egy műveleti erősítővel meg kell toldani, úgy, ahogy itt is van:
Bővebben: Link
Sziasztok! Régebben találtam valahol egy kapcsolási rajzot, egyszerű 7szegmenses kijelzésű hőmérőhöz amit nem PIC vagy 7107! A rajzot mellékelem. A gondom vele, hogy nem mentettem le az alkatrészek értékeit ( IC, R, C ).
Ha esetleg valamelyikőtöknek meglennének az értékek, tipusok és megadná, megköszönném! Kellemes építgetést, sikeres Projekteket! István
Google a barátod!
Nem tudom mitol lenne ez homero, mert a rajzon "ambermeter" szerepel (ampermeter?). A kapcsolas a kozismert CA3162/3161 parossal keszult, ami tenyleg nem PIC, es nem 7107. Viszont elodje volt a 7107-nek. Ez a 3162 egy 3 digites AD IC. Egyetlen problema az "Obsolote Status", vagyis hosszu evek ota nem gyartjak.
Ok tényleg elnéztem! Ez ampermérő, de nem lenne nehéz átalakítani hőmérőnek, már a cél járt a fejemben mikor kérdeztem! 1db(4x7) szegmenses MPX kijelzőm van azt akartam ezzel a kapcsival meghajtani és hőmérőt csinálni belőle! Ha az ICket nem gyártják esetleg tudtok segíteni hasonló MPX-es kijelző meghajtáshoz, PIC nélkül?
Így keletkeznek az egyedi elnevezések. Egyszer valaki valahol félrehallotta, leírta az interneten, egy másik aki olvassa szentírásnak veszi, és pár évvel később egy vitában hivatkozik rá. És különben is nem ampert mérünk, hanem áramot.
Üdv!
Milyen IC lenne képes arra, hogy méri a hőmérsékletet tized fok pontossággal és abból BCD kódot állít elő?
DS18x20 és egy PIC kombinációja alkalmas hőmérőnek.
A felbontását is állíthatod.
Köszönöm a válaszod!
Egyébként egészen konkrétan a következőt szeretném megvalósítani: keltetőgéphez szeretnék egy kapcsolást csinálni, ami méri a hőmérsékletet és szükség szerint bekapcsolja a fűtést. Egy olyan megoldásra gondoltam, hogy lenne egy hőmérő, ami tized pontossággal mér és ebből BCD kódot állít elő. Ez menne egy dekódolóval a 7 szegmenses kijelzőre illetve egy komparátorhoz, aminek ugye ez lenne az egyik felén a másikon pedig egy manuálisan DIP kapcsolókkal előállított BCD kód (a kívánt hőmérséklet). Ha a kapott érték kisebb mint a beállított akkor bekapcsolja a fűtést, ha nagyobb akkor meg ki. Konkrétan milyen típusú alkatrészekre lenne szükségem? Egyébként az a gond hogy PIC-ben nagyon nem vagyok otthon. Sőt igazából semmiben, csak nagyon alap dolgokkal vagyok tisztában.
Az egész elképzelés megvalósítható a PIC-el.
Csak néhány alkatrész kell hozzá (kondenzátor,tranzisztor,relé,ellenállás,LCD kijelző,nyomógomb). Lehet, hogy itt az oldalon is található kész kapcsolás. Van keltetős topic is.
Szerintem elbonyolítod a dolgot. Ezt fordítva fognám meg: Keresnék egy rajzot "ICL7107 hőmérő" néven. Figyelném a hőmérő elemén (általában 1db dióda) eső feszültséget egy LP339 komparátorokból kialakított ablakkomparátorral, és kész. Kicsit egyszerűbb, mint dekódolni a BCD-t...
Szia. Létezik ilyen IC és milivoltos felbontással! Bár nem közvet len hőmérsékletet mér de szenzor segítségével tudja azt is. CA3162 vagy AD2020, esetleg C520 néven A/D átalakítót keress.
Na ez az az IC amit a 70-es evekben gyartottak, es mar regen nem kaphato. Esetleg valakinek a fiokban meg lehet 1-2. Inkabb valami uC-s megoldason kellene gondolkodni, de ugye a kedves kerdezo nem nagyon hozzaerto az elektronikaban. Inkabb valami kesz megoldason kellene gondolkozni.
A fórum elején lévő linkek sajnos már mind elavultak,igazán nem találtam egyszerű megoldást egy hőmérő építésre,nekem legegyszerűbb ezt megépíteni.
LCD hőmérő -50-+150C° ig
Ha olcsóbb akkor inkább építek-köszönöm a linkeket,elgondolkodtam rajta.
Sziasztok!
Tudna valaki ajánlani készen, vagy KIT-ben vásárolható hőmérőt, ahol az érzékelő legalább 5 m-es távolságban lehet a kijelzéstől, és mindez 12V-os tápról (autó) működik? Üdv: g.
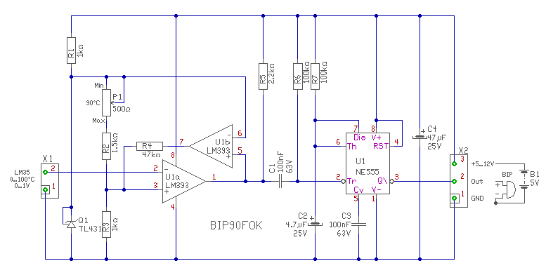
Sziasztok!Csináltam egy kazán hőmérőt..:lm-35 hőszenzor ic.,.digitális panelműszer 2 v os méréshatárral.Szóval egy voltnál 100 at mutat,,(szenzor 1 v),,Teljesen jól működik,a műszer a lakásban van,a kazán a pincében,Teljesen jól látom hány fokos a kazán.. de gondoltam egyet..véleményetek szerint ki lehetne egészíteni a dolgot hogy hangjelzést halljak amikor a vízhőfok eléri a 90 c fokot? Sejtésem szerint valami komparátor kellene,, például valami ilyesmi ref. fesz 0.9v ,bemenő fesz lm 35 kimenete,, 0-2 v,, valaki tud ilyen kapcsolást?
ELNÉZÉST ha a nem megfelelő helyre írtam!Nem tudtam eldönteni hogy ez a dolog a hőmérő vagy a komparátor topikba tartozik e,,bár a másodikra szavazok,, de azért mégis csak egy hőmérő része lenne... és köszönöm a segítséget!
Nagyon köszi! a zümmer áramkört kihagyhatjuk,, ergó ezt hanyagolhatjuk!szóval jó amit küldtél ,köszi de át kéne variálni,, pl 741 es ic re.. (mert ez van)ja és elég annyi hogy ha az lm35 kimenete eléri a 0.9 v(90 c a műszeren/!akkor behúzzon egy relé ..tápfesz az áramkörnek meg legyen 12 v dc,,nagyon köszi a további ötleteket.
Hello!
Mi van? Nem lehetne érthetőbben? Valamint esetleg nem menet közben ötletelnél és megfontoltabban kérnél? A 741 nem jó. Mert annak bemenete nem mehet le a 900mV-ra. És ennek a kapcsolásnak a komparátor IC-je nyitott kollektoros. Mellesleg oda írtam, hogy 5..12V. Nem? üdv! proli007
Bocsánat! Nem akartam ötletelni.Próbáltam variálni az igaz,elnézést kérek,, csak megnéztem mi van a fiókban.Bár manapság ez már nem sokat számít,(741 em van ,, naná)de rávilágítottál a 741 el mi a baj!Köszi szépen! szóval tényleg egy olyan komparátor kell(minél egyszerűbb) ami 0.9 v különbségre
átbillen ,,na kinyögöm lassan,, az kellene hogy ha az lm 35 ic eléri a 0.9 v kimeneti feszt akkor kapjak egy reléhúzatást, ergó egy figyelmeztetést hogy a kazánhőfok kezd magas lenni,,ez a cél..
Hello!
Tessék. Remélem így megfelel. Nem lehetne kihagyni azokat az idétlen vesszőket, zárójeleket stb. és inkább értelmes rövid mondatokban írni. Pont után szóközzel? üdv! proli007 A hozzászólás módosítva: Dec 2, 2012
proli007! Köszönöm! Igazán hasznos ez a kapcsolás! Pont ilyenre gondoltam. Megépítem mihamarabb.
Sziasztok!
Nem vagyok még túl jártas ebben a dologban,és ezért szeretném a segítségeteket kérni.Tudom,hogy van már pár fórum téma ezzel a problémával kapcsolatban,de azokat átnéztem,és van nem működnek az ott említett linkek vagy pedig számomra kesze-kusza információkat tartalmaz.Nos az alapvető feladatom az lenne,hogy egy NTC termisztor segítségével érzékeljem a hőmérsékletet,és az így érzékelt hőmérsékletet 7 szegmenses kijelzőn megjelenítsem (legalább 3db kell hozzá).Nagyjából úgy képzeltem el a dolgot,mint egyes digitális hőmérők működési elvét,ott ugyebár van egy külső érzékelő ami össze van kötve vezetékkel a belső mérő berendezéshez,és ezáltal meg tudjuk jeleníteni a külső hőmérsékletet. Annyit sikerült már megtudom,hogy az NTC termisztor egy hő hatására változó ellenállású egység,de viszont ennél többet nagyon nem.Ha bárki bármit érdemben hozzá tud szólni ehhez a témához kérem tegye meg. Köszönöm szépen előre is! Tamás
Ha tudsz PIC-et programozni akkor egy AD-konverterrel megvalósítható, de nem biztos hogy túl pontos lesz. AD-connal feldolgozod az NTC által szabályzott feszültséget, azt pedig átalakítod hogy a 7-szegmenses kijelzőt meghajtsa.Szerintem ez egy járható út. De majd a profik megmondják.
A hozzászólás módosítva: Dec 13, 2012
Ha nem vagy jártas a számítástechnikában, akkor az ICL7106-tal kellene megismerkedned. Szerintem. Az NTC-t lineárisnak kellene venni, ha ez a pontatlanság megfelel, akkor egyszerű feszültségmérésről lesz szó
mormi! Egyébként milyen milyen hőmérséklet határok között szeretnél mérni? Plusz szeretnéd e A-z ig megépíteni a dolgokat? vagy az egyszerűségre törekszel? mert arra is van megoldás
|
Bejelentkezés
Hirdetés |




Ha esetleg valamelyikőtöknek meglennének az értékek, tipusok és megadná, megköszönném!

és köszönöm a segítséget! 





