Fórum témák
» Több friss téma |
Fórum » EAGLE NYÁK tervező
Témaindító: csonthulye, idő: Dec 1, 2005
Témakörök:
Eagle leírások a neten:
Eagle alkatrész-könyvtárak: http://www.snapeda.com
és a leírás hozzá.- http://www.piclist.com/images/www/hobby_elec/e_eagle.htm - http://pa-elektronika.hu/hu/cikkek/75-eagle.html
Esetleg azt a pár oldalt ami erről szól nem tudnád kinyomtatni pdf-be és ide felrakni?
Igen, de ide is fel lehetne tölteni és akkor mindenki hozzá férhetne...
Köszi!
A szerző engedélye nélkül nem lehet terjeszteni!
OK akkor tartsuk tiszteletbe a szerzői jogokat!
Egyetértek!
Próbálkozz ezen a linken (Itt egy, mára már elavult cím szepelt.), néha működik!
Seretnék betenni olyen alkt. de nem találom az AD
gombot. Ilyenkor mi van[pic]http://kepfeltoltes.hu/thumb/060218/1098909338EAGLhogy_www.kepfelto...u_.jpg[/pic]
Te így a control panel libraries könyvtárából akarsz alkatrészt elhelyezni. Amit kiválasztottál az az alkatrész tokozása. Ez ebben a könyvtárban mindig megjelenik. Mindig IC formájú ikon jelzi a tokozást, amit azonban a panelra nem tudsz berakni. Kússz feljebb és a megfelelő típusjelű alkatrészt válaszd ki. Ekkor a jobb oldali ablakban, ha több féle tokozása is van az alkatrésznek kiválaszthatod a neked megfefelőt.
Alkatrészt a kapcsolási rajz módnál a bal oldali eszköztárból az ADD gombbal (egy logikai kapura mutató nyilacska) is elhelyezhetsz. Ezt használva keresési lehetőséged is van!
Köszi.
Még 1 kérdés. A board-ban /jobboldalt/elmozgatott IC után hogy tudom újra router-ezni a rajzot
Ripup parancs gombbal (vagy az Edit menüből) és a kívánt vezetősávra kattintva "légkötés" (így jelöli az RT2005 évkönyv cikke) Ha RIPUP gomb vagy parancs után a felső eszközsorban megjelenő STOP tábla melletti közlekedési lámpára kattintasz kérdés után az összes vezetéket feloldhatod, majd újra autorouter parancs
Köszönöm.
Járt utat a járatlanért........ :no:
Szeretném a figyelmetekbe ajánlani a KiCad nevű freeware nyáktervezőt, mely magyarul is tud, érdemes megnézni, http://iut-tice.ujf-grenoble.fr/cao/kicad-2006-01-19.tgz tölthető le.
sasi
Bocs! a Linuxos változatot linleltem be, ez a win:http://iut-tice.ujf-grenoble.fr/cao/kicad-2006-01-19.zip
tömörítsd ki, és a winexe könyvtárban lévő eeschema.exe, cvpcb.exe, gerbview.exe, kicad.exe és pcbnew.exe fájlokkal tudod indítani a neked megfelelő részt (sch, pcb...stb)
By Sheffield
Sziasztok!
Most autorouter nélkül csináltam meg a nyákot. Mi a vélemányetek róla? Deniel
Sziasztok!
Eddig én Protel-t használtam, és abban volt sok pic. Most az Eagle-ban azzal szendvedek épp, hogy nem találok a microchipek között PIC16F628 asat. Vagy vele eklivalens lábkiosztásút! Kell külön feltenni lib-et?? Köszi. Üdv.
Javaslom a Cadsoft honlapját! Ime a szükséges librarie:
Van olyan az EAGLE-ben hogy nem egérrel hanem claviatúrán adom meg a kötési adatokat,PL "A" componens 2-es lába "B"comp5-ös láb
Hogy lehet beállítani hogy autorout-nál egy alapvető vonalvezetést létrehozzon.
Vannak valami beállítási szintek??
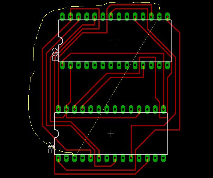
Hát ha úgy akarod megvalósítani az átkötést, ahogy szabadkézzel meghúztad, akkor a program nyilván nem fogja úgy meghúzni, mivel (LEHET, HOGY NEM VETTED ÉSZRE, de) az IC ES1 nevű feliratánál van egy kicsi, alig látható vékony fólia. És egy fólián nem fogja áthúzni a másik fóliát, annyira nem hüle a program
Direkte nem gyárt zárlatot, csak ha azt mondják neki! Egyedüli megoldás lehet IC lábak között átvinni azt a vezetéket, amit bejelöltél...
Wazzze ezt elnéztem
DE!!! betettem egy 0 ohmos R-t hogy átkösse,erre most mást hagyott ki. Pedig ha úgy megy ahogy rajzoltam pont jó lett volna
Hali!
Leszedtem a 4.13as verziót és kikódoltam. Azóta meghülyült az egész mert ha rámegyek egy alkatrész beillesztésére akkor ott nincs semmi és hozzá kellene adnom egyesével az összes könyvtárat. Tudtok vmi megoldást?
Megoldás? www.elektrocad.tvn.hu oldalon az Eagle-nál az Akció menüpontban olvasható.
OK, aranyos... 125€... Még a kocsimba tankolni sincs pénzem!
Akkor mivel jársz?
|
Bejelentkezés
Hirdetés |








Tudtok vmi megoldást? 




