Fórum témák
» Több friss téma |
Üdv!
Nagyon érdekes, amit írsz, azt hiszem, ilyen dologra gondoltam én is. Most nagy lendületet adtál nekem .Elvileg minden adott ezt elkészíteni. Van műanyaglapom is. Tulajdonképpen van két vezetékem. Egy test és egy jel. Namost ezeket kellene a kapcsolóval "összeérinteni" nagyobb felületen, a lehető legkissebb késéssel. Amúgy örülök nagyon. Remek az ötlet. Köszönöm
Sziasztok!
Én pontosan ilyen érintő kapcsolást szeretnék készíteni, csak szeretném, ha fordítva működne: ha megérintem elalszik a led... Van ötlet? Köszi
Sziasztok! Egy kapcsolást keresek mivel 10 db smd ledet kéne ki/be kapcsolni érintésre (háttérvilágítás) úgy ha megfogom akkor világítson ha elengedem leteszem (ez egy távirányító) akkor elalszik! A táp 4,5V lesz! Nézegettem it a brummos fetes kapcsolást annak kéne valami leegyszerűsített kapcsolása minek kicsi a készenléti árama! A tokja nyákból lesz annak a réz felülete lenne az érintő!Bővebben: Link
Hello,
PIC18LFxxxx ki/bekapcsolását szeretném megoldani érintőkapcsolóval, 1 érintkezővel, ehhez kérek segítséget! A PIC INT0 lába konfigurálható fel vagy lefutó élre érzékenynek, és képes sleepből ébreszteni. Ehhez elég egy rövid impulzus is. a) Próbálkozzak a láb közvetlen megérintésével bekapcsolni? ( Kössek-e rá zenert ESD védelem céljából esetleg? Nem növeli meg az túlságosan a láb kapacitását? ) A mellékelt kapcsolást raktam össze deszkamodellen, ami először működött, csak elég erősen kellett a gate lábat megérinteni. Aztán a tranzisztort kidrótoztam, hogy könnyen cserélhető legyen, kipróbálhassak több fajtát. Ekkor talán a hosszú vezetékek miatt már nem adott interruptot. b) A kapcsoláshoz kérnék szépen ötleteket, hogy érzékenyebb legyen! ( A PIC Li-ion akksiról megy, a rendelkezésre álló tápfesz 3 .. 4,2V. Fontos, hogy kikapcsolt állapotban a fogyasztás ~0 legyen. ) A tranzisztor be/ki kapcsolásával kapcsolatban: A neten talált kapcsolások (1,2) n-csatornás jFETet alkalmaznak, negatív fesz, illetve a megérintéskor rátett negatív töltés zárja el őket. P-csatornás növekményes MOS-t választottam, hogy hasonló körülmények közt nyisson és érintés nélkül ne fogyasszon. c) Vajon mindig negatív töltést teszünk rá a megérintett tárgyakra? Mennyire függhet ez a ruhától, stb? ( az INT0 lábra egy gyenge felhúzó ellenállás és megérintéskor létrejövő lefutó él lehet jó? ) d) A topicban olvastam egy másik magyarázatot, hogy a brumm-fesz kapcsolja a FET-et. Mekkora lehet ez a feszültség kb? köszi, Bul
Hali !
Én AVR párti vagyok, de leírom amit ott tapasztaltam: egy kapcsolást fejlesztettem, amikor nagyon megszivattam magamat, azzal hogy volt egy porton egy láb input-lógóra konfigolva, és amikor mellette nyulkáltam, mindig változott a bemenete 0/1-ek sokasága haladt be rajta.. ESD védelem jó ötlet, csak nem tudom kiszűri-e az érintés amazon részét amit direkt szeretnél átengedni. Szerintem rakj rá valami védelmet, és akassz rá szkópot és figyeld, mi van ha hozzáérsz.. így kb be lehet lőni. A prell mentesítés az meg ezután megoldható egy timerrel mondjuk. De ez csak egy igen hirtelen ötlet. Edgár
A PIC fórumban is megkérdeztem, ott kaptam ESD segítséget.
Maga az interrupt wake-t okoz, aztán az interrupt flaget az elején a progi törli. Nem is gondoltam rá, hogy timer kéne, köszi! Ha túl hamar törlődne a flag, kikapcsolásnak hihetné ugyanazon érintés valahányadik pulzusát...
Hali !
Igen, az ext int lábakra tud ébredni (avr tuti pic is gondolom..). Ha van egy szabad timer, akkor egyszerű a megoldás, szerintem: Én úgy csinálnám, hogy az interrupt elején megnézem, hogy hol tart a timer, és annak függvényében lekezeled a "gombnyomást", vagy figyelmen kívül hagyod. Egy másik megoldás: A program initjébe: timer tiltás, ext int engedélyezés. INT rutinba: timert engedélyezed, gombnyomást lekezeled, ext intet letiltod. Timer INT rutinba: ez ugye overflow-kor következik be ha úgy konfigolod, na itt csak annyi a dolgod hogy engedélyezed az ext int-et újra. Így magyarul annyi történik hogy az első gomnyomáskor megcsinálod a gomb funkcióját, és a prellt elkerülendő tiltod is egy időre az int láb lekezelését. Amikor a timer végigért, addig biztos levetted az ujjad a gombról, nem prellez már, engedélyezed újra a gombnyomás interruptot. A kérdés csak annyi: fut-e a timer sleep-be. De gondolom igen. Mivel lehet timerre is ébredni amennyire tudom. Nem sleep módba mindkét módszert használtam, jó eredményekkel. üdv, Edgár
Üdv.
Van egy bontott fojadékkapcsolóm ami érintőkapcsolóként is tökéletesen üzemelt amíg tönkre nem ment. Szeretném utánépíteni de két alkatrész adatai hiányoznak. A mellékleten látható "R1" ellenállás értékét nem tudom meghatározni egyrészt egy rossz multiméter másrészt SMD kivitele miatt, a "?"-el jelölt alkatrész szintén SMD kivitelű talán kondenzátor. Mindkét alkatrész fehér színű és semmilyen jelölés nincs rajtuk. Amúgy egy RGB effekt ledet működtetett.
Üdv.
Találtam még egy kapcsolást. Ez is úgy működik mint az előző.
Sziasztok,
siraly12 555-ös kapcsolása alkalmas digitális áramkör vezérlésére? Nekem az volna a tervem, de nem tudom, hogy lehetne gond nélkül megvalósítani. Üdv, zimpee
Egyszerűen megoldható.
A kimenetre egy ellenállat (vagy ha nem takarékoskodsz, akkor ellenállásosztó), és egy 5V-os zéner. Így a digitális bemenetre nem megy túl nagy fesz. pl.: Link
köszönöm szépen,
hétvégén kipróbálom! Az a tervem, hogy egy ilyen érintőfelülettel, 555 után egy D FF-ppal vezérelném a relét, amire a lámpák vannak kötve. 6 V-s elemről menne a vezérlő áramkör, így nem kéne a hálózati 230-ból vadászni neki.
A pergésmentesítést majd meg kell oldanod valahogy!
Mert tapasztalatom szerint egy érintéskor több jelet is generál néha.
Szerintem egy nagyobb kondi megoldhatja a problémát, majd letesztelem! Zh-k után...
Sziasztok !
Remélem tud nekem segíteni valaki.Van egy kapcsolásom,amit elkészítettem.Maga a kütyü működik is,csak én egy relét szeretnék működtetni róla.És itt a problémám.A relé nem húz meg.Próbáltam már nagyobb táppal is,TLP nélkül is.(TLP nélkül behúzott azonban vagy úgy maradt,vagy az idő lejárta után prellezni kezdett.) A kapcsolást és a relé fotóját csatoltam. Ha valakinek van valami jó ötlete a problémára azt megköszönném !
Szia
A kapcsolásoddal kapcsolatban sajnos nem tudok segíteni, viszont van nekem egy kapcsolás, ami ugyanazt a célt szolgálja, mint a tiéd, és már legalább 3-4 hónapja folyamatosan működik standy üzemmódban a PC-ben. Az alaplapi bekapcsoló nyomógomb 2 tüskesorát zárja/nyitja a kapcsolás, érintés hatására. Természetesen más egység kapcsolgatására is alkalmazható, a kapcsolás szerinti 9-15V pedig hibás, ugyanis az IC már 3V-tól is működik, de ilyenkor természetesen 3V-os relére is szükség van) 3V-tal nem próbáltam, nekem a pc táp soros csatijáról kapja az 5V-ot, még akkoris, ha a gép kikapcsolt állapotban van. 5V-os relét használok hozzá, ami természetesen! impulzus hatására nem zárja a záró érintkezőit, így éjjel-nappal behúzva tart a relé(ahogy írtam több hónapja, csak áramtalanításkor nem tart behúzva), és amikor impulzust kap a kapcsolás, elejti a relét, aminek nyitó érintkezője zár. Lehet, a Te 3V-os relédet is így kell használni, ha nincs más lehetőség.Elnézést, ha kicsit alapos voltam, nem akarok senkit sem hülyének nézni .Üdv.Tomi
Hello!
Egy olyan érintőkapcsolót szeretnék építeni, ami ha bekapcsolódik, akkor 10-15 másodpercen keresztül még világít a led. Hogy lehetne ezt megoldani?
Sziasztok!
Tud valaki egyszerű érintőkapcsolós kapcsolást? Itt szinte csak érintőgombos kapcsolások vannak érintőkapcsolónéven. :zavart2:
Hello!
Pontosan mit is értesz ez alatt? Vagy mit szeretnél? üdv! proli007
Ez alatt azt értem, hogy a gomb, csak addig csinál valamit, míg nyomjuk, a kapcsoló pedig úgy marad.
Ezek az érintőgombos kapcsolások helyettesíthetnek nyomógombot, én viszont kapcsolót szeretnék helyettesíteni érintéssel.
Hello!
Oké, de akkor itt figyelmetlenül nézted át ez a négy lapot. De nehogy azt hidd csak kioktatlak, készítettem neked egy rajzot. üdv! proli007
Fuhh az ilyenekhez nem értek... sajnos.
Nekem az lenne a lényeg, hogy ha valamibe akarok ilyet csinálni, akkor az olcsó, és kicsi legyen. A kicsi alatt nem SMD-re gondolok, mert azt itt nem lehet beszerezni, hanem, hogy pár kis alkatrészből álljon. Gondoltam, egy-két kis tranzisztorral jó lenne, találtam még egy kapcsolást. De nem tudom erről sem, hogy kapcsol-e, vagy csak addig működik, míg fogják. Sőt, ennél olyasmit írnak, hogy max. 1 LED működik róla. Tegnap megcsináltam a Darlingtonos kapcsolást, amit egy 3V-os gombelemről próbáltam, nem működött, de USB-ről több cm-ről is pislákolt, amíg fogtam, de csak addig...
3V ről nem csoda ha nem működik...9V az eredeti tápfeszültsége a cuccnak!
Köszönöm!
Ez már így 1 IC-vel már nem olyan nagy, mint kettővel, és ahogy néztem, 41Ft-os IC, úgyhogy ilyen tekintetben sem rossz. Remélem lesz ilyen IC a boltban.
Heló.
Vannak cél ick amiből ha be tudsz szerezni akkor szinte bármit tudsz velük vezérelni, a teljesitmény csak a kapcsoló triakon múlik,itt találsz is néhányat.
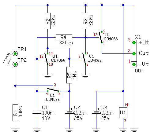
Két NPN tranzisztorral megépítettem egy érintés kapcsolót az első egy dralington a második tranyó egy rellét vezérel. Azt akarom hogy érintés után még 5-10 mp-ig maradjon meghúzva. Valaki tudna rajzolni egy ilyesmit ? A késleltetés jó lenne ha trimmerrel állítható lenne. A második tranyó bázisán gondolom egy kondi kell de csak elméletben tudom.
Ötletek ?
Sziasztok!
Megépítettem ezt a kapacitív érintés szenzort dugaszolós próbapanelen, és tökéletesen működött. Egy kissé zanzásítva, átépítettem egy raszteres próbanyákra, és onnantól nagyon érzéketlenné vált. Ha nagyon erősen megfogtam az érintkezőt, akkor legjobb esetben 4 voltra esett a kimenő feszültség, pedig a dugaszolós verziónál csak megérintettem, és 0v-ra esett. Amennyiben hozzáértem a testhez, és másik kézzel érintettem az érzékelőt, akkor jól működött a raszteres is. Mivel már átnéztem 100x, és hibát nem találtam, újra megépítettem dugaszolós verzióban, de a szabad portokra bekötöttem még egy érzékelőt, és ez az áramkör is tökéletesen működött. Végül elkészítettem ezt a második verziót raszteres próbanyákon, és ugyanazt tapasztalom, mint az elsőnél.... Most viszont már nincs ötletem, mi okozhatja ezt a hibát?
Hello!
Nem tudom, Te elolvastad-e amit írnak a cikkben.. Mivel az emberi test a földpotenciálon van, az áramkör nem biztos, hogy működik, ha elemről táplálod. Hiszen ahhoz, hogy a bemenetet kapacitíven le tudjuk húzni, az áramkör GND-nek is a földön kell lenni. Vagy egyszerre kell érinteni, a GND-t és az érzékelési pontot. Az is lehet most nem arról táplálod, mint amikor a dugipanelen volt. De a panel egymás melletti sorai között, több pF-os kondi van. De a táprész kapacitása a földhöz kélpest sokkal nagyobb lehet, mint egy raszteres panelnek. Tehát a GND-t a földre kell kötni, vagy legalább is nagyfrekvenciásan "ott kell hogy legyen". (Egy kondi is jó a föld és a GND közé.) Én egy kicsit máshogy végezném a szenzor jel detektálását. Többek között a cikk "pazarolja" az alkatrészeket. Le is rajzoltam, hátha ezzel nagyobb szerencséd lesz. üdv! proli007 A hozzászólás módosítva: Dec 16, 2012
Szia!
Hát, nekem egy pdf-ben volt a leírás, abban így konkrétan nem volt leírva, hogy elemről nem működik, nekem meg nem esett le magamtól. Csak azért linkeltem ezt az oldalt, mert hirtelen ezt találtam, és a kapcsolás meg egyezik. Eszerint ez nekem használhatatlan, mivel elemes rendszerbe kell. Viszont amit külldtél, az jónak tűnik, legalábbis próbapanelen elemről hajtva megy, köszönöm szépen. |
Bejelentkezés
Hirdetés |




.




impulzus hatására nem zárja a záró érintkezőit, így éjjel-nappal behúzva tart a relé(ahogy írtam több hónapja, csak áramtalanításkor nem tart behúzva), és amikor impulzust kap a kapcsolás, elejti a relét, aminek nyitó érintkezője zár. Lehet, a Te 3V-os relédet is így kell használni, ha nincs más lehetőség.







