Fórum témák
» Több friss téma |
Mielőtt kérdezel, a következő két dolgot ellenőrizd!
I. A helyes tápfeszültségek megléte.
II. A kimeneten van-e egyenfeszültség.
Élesztés.
Üdv! Volna egy 4 műveleti erősítőből álló aktív aluláteresztőszűrő. Ha egytelepről szeretném táplálni, akkor Ennél a +VCC lábra a +12V-ot kötöm be, a -VCC lábra a GND-t. Az első fokozat neminvertáló bemenetét kell így megcsinálni? Bővebben: Linkvagy az összes fokozatra is kell az RA, RB ellenállás?
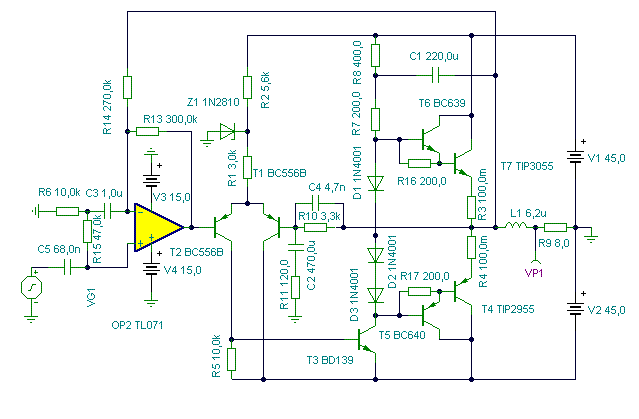
Szia! De jó látni valami újat! Nagyon szellemes a mély-emelő megoldás. Diódát milyet tettél bele? Az 1N4001-est próbáltam, közel fél amper nyugalmit ad.
Valóban nem elterjedt az ilyen jellegű visszacsatolás.
Általában a "hagyományos" komplementer szimmetrikus felépítésű (diff erősítős meghajtású) végfokoknál az átfogó visszacsatolásban lévő elko nagyon eltudja "hangolni" a végfokot. Bár Low esr, avagy kimondottan audio célra gyártott elkok esetén jobb a helyzet. Viszont az elkoval egy párhuzamos 100nF fólia sokat segíthet ebben, hogy kevésbé legyen "válogatós" elkora. A bemeneti csatolóban nekem eddig majdnem mindenhol legjobban az olajpapír típusok váltak be.. ![]() Pár napja készült el ez a viszonylag egyszerű csöves meghajtás. Itt a kétfokozatú feszültségerősítő Ac csatolásban van egymással. A csatoló szintén olajpapír. MKP fóliást sajnos közel sem érzem ennyire jónak. Neked szerintem ez a régi Siemens gyártmány ismerős lesz..
Szia! A második fokozat az első kimenetéről kapja a fél-tápfeszt. Oda már nem kell ellenállás-osztó.
Szia! Szép munka
Highand rajzában nem is annyira a típus dominál (persze az is számíthat), hanem C5; C3 kapacitás értéke. Így ebben a felállásban 25Hz-en 6dB-es emelést biztosít. Remekül kisegíti például az épp itt halódó hangsugárzót. Nem mindennapi az áramkör
Szia.
Köszi. Dávidnak (KD) készült. A kondik kapcsán és visszacsatolást látva gondoltam megosztom ,hogy olykor nagyon hasznos lehet a jelenlegi rajzon C2 elkoval párhuzamosan 100nF kötni. Sajnos az ott helyet foglaló elko minősége nagyon befolyásolhatja a hangot. -Persze a jelútban lévő csatoló leginkább. Általában ahogy tudom kerülöm a helyi, átfogó visszacsatolást meg főként.. Sajnos az extrém kicsi THD nem garancia a jó hangra. Sőt...
Megmértem a táp feszültsége maradt 27v a kimenet feszültsége pedig 25v.Ezt teljes hangerőnél mértem.
Számomra ott bukott a dolog, hogy a TL-ek szörnyűek mélyre és minden ami fetes.
A kimenet feszültségét egyenfeszültség állásban, testhez képest és kivezérlés nélkül mérd meg. A mért érték polaritását is jelöld! A 25V-ot nem tudom értelmezni. Esetleg ennyire esett le a táp 27V-ja?
Kivezérlés nélkül az azt jelenti hogy ne kössek rá hangszórót? mert úgy -25v a kimenet a testhez képest.
Sziasztok!
Hirdetésben ki néztem egy t.amp TA3200 - as hibás végfokot. Fél oldali kimeneti, és táp gondok vannak vele. Valaki tudna e abban segíteni, hogy mennyire beszerezhető vég tranzisztorok vannak benne, és milyen árban lehet beszerezni? Köszönöm!
A kivezérlés nélkül azt jelenti, ne adj jelet a bemenetére. A kimeneten a -25V sajnos nem jó, ott 0V körüli egyenfeszültségnek kell lenni. A huzalozás, tranzisztorok lábkiosztás helyes beültetése, vagy valamelyik alkatrész nem jó. Távsegítséget úgy tudnék nyújtani, ha a kapcsolási rajzra írod (pl. Paint-tal) valamennyi tranzisztor testhez képest mért bázis, emitter és kollektor feszültségét.
Amíg ilyen jelentős egyenfeszültség mérhető a kimeneten addig ne köss rá hangszórót, a későbbiekben is 100-200 ohm soros ellenállást tegyél elé a próbák során.
Sziasztok,csak békés,boldog karácsonyt szeretnék kívánni előre is, minden fórum társamnak.
Szivesen. O lenne az, őt szereztem meg igaz mint láthatod gyárilag 4 párral van csak 1 párnak meg van hely. További szép estet.
A hozzászólás módosítva: Dec 23, 2012
Sziasztok!
Van az a bizonyos Videoton EA6383 S erősítőm amivel 2db Orion HS501-et hajtanék. Az erősítőre 8Ohm-os hangfalak mennének, de az Orionok 4 Ohm-osak. Csak itthoni zenehallgatásra használnám, az erősítő hangerőszabályzóját a feléig sem szoktam tekerni, az a kellemes szobahangerő. Hosszabb távon lehet hajtani ezeket a hangfalakat a Videoton erősítővel? Félek hogy előbb-utóbb belehalna vagy az erősítő vagy rosszabb esetben a hangfalak.
Igen, ez az. Dilemmában vagyok. 45 re mondja a tulaj. Lehet meg veszem.?
Az szép kis összeg.Ha jól emlékszem volt egy fórumtárs aki ugyancsak elromlott t.ampot vett [nem tudom pontosan ta1050 vagy ta1400as], de úgy emlékszem neki sikerült működésre bírnia, habar nem tudom neki mi volt a hibája az erősítőnek. Visszatérve t.amp ta3200 hoz meg az is szimpla toroiddal van ess jopar egyenirányító híddal, mert elmitetted hogy táppal lehet baj. Az addig oké hogy táppal van baj csak a táp kitudja milyen hatással volt a panelekre. Nem tudsz úgy megegyezni azzal a valakivel hogy előszór nézzél bele hogy mi lehet a baj és a komoly szakértők fórumon segítenek megoldani a problémákat.
Értem.Viszont lenne egy nagyon kezdő kérdésem.A tranzisztor lábait hogy kell megmérni a földhöz képest mérjem meg?
Szabadon csereberélheted más hasonló FT-jű opampra. A kapcsolás csoportfutási ideje nagyon egyben van, kifejezetten pontos a sztereo-ja. Komoly, drága erősítőkkel is pariban van.
A hozzászólás módosítva: Dec 23, 2012
Na igen a bd249 lábkiosztását elnéztem most a kimenet feszültsége majdnem 0. A trafó feszültsége pedig nem változott
remélem ez jót jelent.
Így már jó! A 2V tápesés teljesen normális. Ha nem melegszik a trafód akkor nyugodtan használhatod.
![]() ![]() remek na megyek is kipróbálni köszi a segítséget!!!
Én voltam az is, TA1050. Annak csekély hibája volt, csak rá kellett jönni, ami nem volt olyan egyszerű, de reloop al meg oldottuk. Köszi a segítséget. Belenézi nem olyan egyszerű, mert az borsod megyébe van, én meg békésbe.
Bocs nem akartam szemelyeskedniMennyibe is vetted te azt? Privátban esetleg leírnád mely oldalt nézted te ezeket? mert nekem is kellene valami kisteso a ta2400 hoz mert a mostani hangszórómat megfüstölte kicsit,szerencsre időbe eszre lett véve, szóval csak szaga volt. Meg bekel ruházzak valami dupla topra. De ez mar hangosítós téma. Annyi hogy mi a véleményetek a reloop rsp 30 asrol eleg olcsónak tűnik a többihez kepést.
A hozzászólás módosítva: Dec 24, 2012
Szép napot!
Egy különleges híd kapcsolást osztok meg veletek. Az speciális elrendezés következményeképpen fél kivezérlésig a kimenő torzítás 20-30 dB-el kevesebb, mint amit maga a végfok IC tud. A kapcsolás igény szerint megépíthető akár 100w-os kivitelben is.
Mért, a Dunaudio egy ideig gyártotta ennek egy verzióját.
Sziasztok!Boldog karácsonyt mindenkinek!Épül a Pa300-as végfokom képek alul sokat dolgoztam már rajta,ezen a végfokon van az ic után egy clipp kimenet ezt szeretném
felhasználni a clipp jelzésre egy schmitt trigger ic-s kapcsolással csatoltam mindent szerintetek ez jó lehet igy? |
Bejelentkezés
Hirdetés |









remélem ez jót jelent. 






