Fórum témák
» Több friss téma |
Hello!
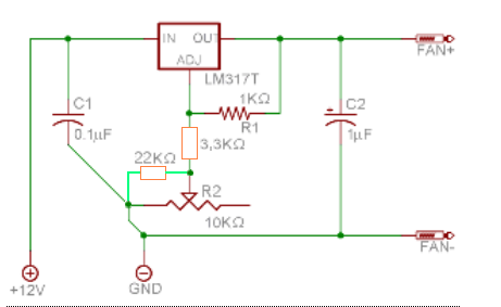
A poti csúszkával sorba teszel egy 3,3kohm-os ellenállást, a poti két pontjára meg egy 22kohm-ot. üdv! proli007
Köszönöm szépen a segítségedet!
Üdv Attis
Sziasztok!
Nagyon régen írtam ide a fórumba, de most egy kis segítség kellene. Adott egy PC-s ventilátorszabályzó-hőmérséklet kijelző. Az a helyzet adódott, hogy véletlen (illuminált ) állapotomban fordítva dugtam rá a tápcsatlakozót, így a +5V-re 12 ment. A ford. szabályzó része működik, háttérvilágítás van. A kijelző viszont meg sem mukkan. Szerintetek lehet még vele kezdeni valamit, vagy dobjam a kukába.?. Igazából nekem a hőfokkijelző részére lenne szükségem. Megvan mind a három érzékelője. Köszönöm előre is!
A kijelző - valószínűleg - az örök elektron-mezőkre távozott, kézen fogva a vezérlő chip-pel. (Utóbbi szinte biztosan.) Az érzékelőkkel, és a szabályzó résszel esetleg lehet kezdeni valamit, a kijelző, ha nem hunyt el, akkor talán másutt még felhasználható. Így, jelen formájában használhatatlan, ha a kijelzést is használni szeretnéd...
Szerintem.
Akkor jobkéz-ball váll fölött lesz valószínű ebben a mivoltában. Azért reménykedtem még benne hátha cserélhető benne valami. Bár az a kiöntött LCD vezérlő nem valami bíztatónak tűnt. Azért köszönöm, hogy rápillantottál.
Sziasztok!
Adott egy 4 kábeles ventilátor Piros,fekete,kék,sárga kábellel. Na most, szeretném ezt szabályozni a PC-m segítségével egy kis programocskával (még nem tudom mivel jó lenne SPEEDFAN-al). De a gond ott jelentkezik, hogy az alaplapom csatlakozója csak 3 tűs. Ha rádugnám akkor úgy jönne ki hogy a normális esetben a fekete helyére fekete, a piros helyére piros, és a sárga kábel helyére pedig a kék jönne, ebből lehet valami féle probléma? Illetve ettől nekem szabályozható lesz az a ventilátor? Ha nem, akkor ezt a 4 kábeleset hogy tudnám a LEGegyszerűbben szabályozni? Válaszotokat várom, előre is köszönöm. Remélem érthető a probléma. A hozzászólás módosítva: Jan 27, 2013
Sziasztok!
Azt tapasztaltam egy CPU hűtő ventinél, hogy a cpufan-ra dugva erősen berreg a venti. Mintha csapágyas lenne, de nem az, mert ha elveszem a tápot róla, akkor azonnal abbahagyja. A ventit fordulatszámfüggően hajtja meg az alaplap. A venti amúgy egy gyári intel 478-as venti. Ha ezt a ventit simán a 12V-ra kötöm, semmi gondja, hangja. Ha egy másik ventit csatolok a cpufan-ra, akkor nem csinálja ezt. A venti 12V-os, 5-ről már indult labortáppal, illetve 440mA-os. Az érdekesség még annyi, hogy ha teljesen lefogom ezt a ventit, akkor iszonyatosan berreg. Normál ventit ha lefogok, akkor semmi zajt nem hallat. Szerintetek mi lehet a probléma?
Probléma nem lesz és szabályozható marad.
üdv
Sziasztok.
Milyen PWM frekvencián érdemes szabályozni PC ventilátorokat? Több típust is szeretnék vezérelni. 31250Hz-en nem sípolnak, de olyan, mintha gyengébb lenne a motor, mint alacsonyabb frekvencián.
Sziasztok, nem vagyok szaki, ezért kérdezek hülyeségeket! Két DC/12V pc ventit szeretnék szabályozni hőcserélős szellőzőbe. Szerintetek ez alkalmas rá?
http://www.gipszdisz.hu/product_info.php/products_id/1585 Előre is köszi!
üdv!
Olyan kérdésem lenne, hogy a számítógép ventilátor sárga (azaz kimenő/fordulatszámmérő jelvezetékét) hogy lehet manipulálni, tehát ki akarok venni valahonnan egy ventit és azt akarom, hogy ne sípoljon/riasszon a rendszer. Ehhez milyen áramkört kellene építeni. De már az is nagy segítség lenne ha valaki tudná milyen jelet továbbít a ventilátor a rendszernek. Előre is köszi A hozzászólás módosítva: Szept 28, 2013
A fordulatszámmal arányos frekit ad a jelvezetéken. Egy 555-ös kapcsolással megoldható hogy a rendszer azt lássa, hogy a venti forog.
Közben megépítettem és jó lett, köszi
![]() Ha valakinek ilyen jellegű problémája lenne, én ezt a kapcsolást építettem meg: Bővebben: Link A hozzászólás módosítva: Szept 28, 2013
Sziasztok! EGy ilyent ventilátort hol lehet vásárolni. Esetleg tudja valaki a nevét?
Válaszokat köszönöm!
Sziasztok!
Egy kis helyiséget szeretnék szellőztetni 3db 12V-os (proci hűtő) venti segítségével. Olyan vezérlést szeretnék aminek több üzemmódja is van. 1. Állandó üzem, egy potin beállított fordulatszámmal. 2. Automatikus üzem: ha fényt érzékel (felkapcsolták a lámpát) kapcsoljon be és működjön a fény megszűnése után x percig. Az időablak hossza szintén potival szabályozható. A fordulatszám a potin beállított. 3. Kikapcsolt állapot ![]() Az üzemmódok között egy kapcsolóval szeretnék váltani. Viszonylag kistudású hobbista vagyok, de a fentieket meg kellene csinálnom. Tudtok segíteni? Érdekes kérdés még a tápellátás. Eredetileg arra gondoltam, hogy veszek egy szünetmentesbe való 1,3Ah-s akkut, amit egy 4,5W-os solar panellel töltök. A cél a működési költség minimalizálása. Megnéztem, hogy mi mennyibe kerül és 10.000Ft körüli összeg jött ki. Vajon ennyiből hány évig tudom pörgetni a ventiket hálózati feszültségről... Érdemes akkuval szórakozni? Köszi Pere A hozzászólás módosítva: Nov 10, 2013
Hello!
Ám legyen, ha erre gondoltál. A szabályozás analóg, mert nem szeretem, ha egy kis ventilátor zúg, meg még fütyül is. A tápellátást meg számold ki magad. De számold hozzá, az aksi és a napelem életét, árát is. üdv! A hozzászólás módosítva: Nov 10, 2013
Szia!
Remek, nagyon köszönöm! A hétvégén megpróbálom értelmezni a rajzot ![]() Köszi Pere
Szia!
Ha még nem találtál megfelelö ilyen ventillátort, ez szerintem Fujitsu laptop hütés venti! Zoli
Hali! Egy gyors kérdést tennék fel, ha lehet, remélem jó helyen járok.
Van egy ici-pici, szerintem pc ventillátor, amit amúgy anno az utcán találtam a sárban. (szó szerint, ne röhögjetek ki, tényleg így volt) A ventillátor profin működik 12 voltról. Viszont a piros és a fekete vezeték mellett még egy darab vezeték van rajta, ami sárga. A kérdéseim a következők: Mihez van ez a sárga vezeték? Talán sebbességszabályozáshoz? Ha igen, akkor azzal hogy tudok feszültségetszabályozni? Esetleg úgy, mint egy tranzisztornál, hogy feszültséget engedek rá, és minél nagyobb az a szabályzó fesz., annál kevésbé hajt a venti? És ha igen, akkor hogy tudok csak pozitív pólusú feszültséget ráengedni? Abban az esetben a szabályzó fesz. negatív oldala is oda megy, ahová a táp negatívja is?
Szia!
A sárga vezetéken visszajelez a ventilátor az alaplapnak, hogy mekkora a fordulatszáma. Sebességszabályozást a tápfeszültségének változtatásával lehet elérni. Idézet: „A sárga vezetéken visszajelez a ventilátor az alaplapnak, hogy mekkora a fordulatszáma.” Értem. Viszont ennek akkor van valami praktikus értelme? Mert ha még tegyük fel, az alaplap tudja szabályozni a ventillátor 12 Volt-os tápellátását, akkor abból már tudnia kell magának a szabályzónak visszaszámolni a fordulatszámot a ráengedett fesz.-ből, nemde? Másfelől meg így-is-úgy-is max.-on használnám a ventit, gondolom, ettől még csak nem lesz kevesebb az élettartama.... vagy igen?
A szabályzás azt jelenti, hogy a szabályozott folyamat (fordulatszám) vissza van csatolva a szabályzó eszközbe, ami úgy szabályoz, hogy a beállított, és a tényleges érték közti különbség nulla legyen. Amit a köznyelv szabályozásnak hív, az csak vezérlés, beállítja a feszültséget, de a tényleges fordulatszám senkit nem érdekel.
Ez a különbség a vezérlés, és a szabályzás között. Egy beépített hőérzékelő adja az alapjelet, a szabályzó addíg pörgeti a ventit, mígy a hiba zérus nem lesz, és akkor minimálisra csökkenti a fordulatszámot. A hozzászólás módosítva: Szept 12, 2014
Jaaa. Így most már világos.
Köszönöm szépen az infót! ![]() Meg elnézést a barbár tudatlanságomért. Tudom, tudatlan vagyok, de azért ha van infó, tudás, igyekszem elraktározni, hogy legközelebb ne mondjak/kérdezzek hülyeséget.
Üdv!
Egy kis ventillátort szeretnék vezérelni ezzel a kapcsolással.Hogy kellene átalakítani hogy működjön egy szobahőmérsékleten 60 vagy 14 ohm -os ntc-vel?
Hello! Úgy hogy veszel egy 10kohm-os NTC-t. Mert ilyen kis ellenállású NTC-n ha feszültséget is szeretnél ejteni, akkor ahhoz nagyobb áram kellene. Az meg felfűtené az NTC-t és folyton elmászna. Ha meg kis feszültség esik rajta, akkor valami egészen más kapcsolást kellene kialakítani. De a feszültség változás a hőfokra is kicsi lenne, amihez egy a pár tranyó már nem lenne megfelelő áramkör..
Sziasztok!
Ismerős felvetette a kérdést, hogy lehetne-e 4-5 Pc ventit szabályozni külön külön, én mondtam, lehet, de az LM317 jut csak eszembe. Ebből ugye 5db. kellene. Van esetleg valami más hasonlóan "egyszerű" mód is?
Hello! Egy "háromlábú vacaknál" mi egyszerűbbre gondoltál még..
|
Bejelentkezés
Hirdetés |





) állapotomban fordítva dugtam rá a tápcsatlakozót, így a +5V-re 12 ment. A ford. szabályzó része működik, háttérvilágítás van. A kijelző viszont meg sem mukkan. 












