Fórum témák
» Több friss téma |
Fórum » Labortápegység készítése
A harmadik képen látszik hogy a 000-át negatív előjellel mutatja a kijelző. Én azt a szegmenst többek közt ezért, szándékosan nem kötöttem be.
Ezt javaslom neked is. Végülis csak egy kis kaparás kérdése.
Helló!
Egyébként köszi a sok segítséget a kijelzőknél!! Az alapja a PCB féle táp, igaz én újságból szedtem, de lényegében ugyanaz, kicsit megerősítve. 0-5A, 0-24V-ig szabályozható. Leágazásos trafóval csináltam a kisebb veszteség (melegedés) miatt. Kivezettem az előlapra a forgókapcsolóval kiválasztott,egyenirányított, szűrt feszt is, nem csak a szabályozottat és a váltófeszt is közvetlenül a trafóról, ami kb. 6, 12, 18 és 24V. A bal oldali kijelzőn az áramerősség olvasható, a másikon a feszültség. A negatív előjel csak néha ugrik be, az árammérőnél ki is iktattam, mert úgy működött jól, ha fordítva kötöttem be és úgy negatívban mutatta az értéket.
Akkor azért van ott az a sok kivezetés.
Kivezettem, mert lehet, hogy vmikor próbálgatni kell váltóáram és akkor nem kell trafót keresgetnem.
Sziasztok
Építeni szeretnék egy dual digit tápt, ahol tom a feszültséget és az áramerősséget is szabályozni, külön külön. A táp típusát és nevét sajna nem ismerem, de annyit tok róla hogy: ac:230v dc:max 50V max 6-7 Amert terhelhetőség aki tud segítsen köszönöm
Hát ez igy nem mond sokat
ez elég sok tápra ráilleszthető sztem
Sziasztok!
Nem rég en is elkeztem epiteni egy labortapot(errol a cimrol:http://www.electronics-lab.com/projects/power/003/index.html Bekapcsolas utan azonnal indult es semmi problemat nem talaltam.A kovetkezo lepes a fesz es ampermerok(icl7107-el)bekotese volt itt mar adodott nemi problema de vegul sikerult mukodesbe hozni mind a kettot.Ezutan viszont a tap valamiert meghalt.Az alkatreszeken nem latszik hogy valamelyik tonkre ment volna igy elkeztem cserelgetni a fobb dolgokat es U3-mal jelzett ic csere es bekapcs utan elfustolt.A 7 es 4 es labak kozott 34 voltot mertem.A masik ket ic nek is hasonlo ertekek voltak a tap labain az egyiknek 33 a masiknak 25 korul . Szerintem aza resze halt meg a dolognak ami a tapot biztositja az icknek,de igazabol nem tudom. Aki tud az legyen szives segitsen megoldani a problemat. elore is koszonom Marci
Kérdés: A U3 és a U2 IC 7 és 4 lába közt milyen feszültséget mérsz. ( itt 35-36V ) Majd a test ( ami a 4 karikázott pont ) és a U3 és a U2 7láb milyen fesz van (itt 30V ) majd a test ( 4 karikázott pont ) U3 és aU2 IC 4lába milyen feszültséget mérsz. ( itt 5,6V ) Az U1 IC 7és 4 lába milyen feszt mérsz ( itt ~30V) az U1 4 láb és a test, áram függő ( itt max áramnál 1,4V lehet, ha nem folyik áram 0V )
A 7107 hová kötötted? ( hol kapcsolódtál be az áramkörbe ) áram, és feszültség mérés is. És honnan táplálód? ( +/- 5V )
Szia,
Ellenorizd le kezimuszerrel a diodakat es a tranyokat, amelyik elszallt csereld ki. Aztan nezd at a passziv alkatreszeket, szemre nem karosodott-e valamelyik. Aztan ha minden OK tegyel bele uj IC-ket. Ha igy sem megy akkor a fesz/amper muszerek bekotesekor valamit elkotottel vagy kontakthibat okoztal.
Hello
Azt szeretném, kérdezni, hogy a képen látható borda /20x10cm/ 2db 8cm-es ventillátorral elviselne-e 4db 2n3054 tranzisztort. A 24V 5A-es tápegységet szeretném 10A-ra bővíteni.
hello
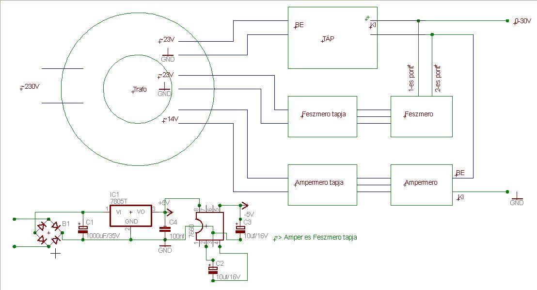
megmertem a feszultseget a fongab altal emlitett helyeken: -U3 7-es 4-es laba kozott 34.5V -U2 7-es 4-es laba kozott 34.5V -U3 7-es lab es test(4-es pont)kozott 26V -U2 7-es lab es test(4-es pont)kozott 26V -U3 4-es lab es test(4-es pont)kozott -8.4V -U2 4-es lab es test(4-es pont)kozott -8.4V -U1 7-es 4-es laba kozott 26V -U1 4-es lab es test(4-es pont)0V terheles mentesen jelenleg csak a tap van a trafora teve nincs bekotve a meropanel. A 7107-es icvel epitett arammerot a tap negativ agaba kotottem sorba , a feszmerot a tap kimenetere.de nem hiszem hogy ezzel volt a gond mert igy meg mukodott csak a fesz mero tapja nem volt megfelelo igy ujat epitettem meg ezzel is ment(+/-5V)csak nagyon melegedett a stab ic ezert arra a hutobordara tettem amin a 2n3055 van es a kov bekapcsolasnal meg sem nyikkant. A fesz es aram mero kulon taprol kapja a feszt viszont a trafon egy 14V-os leagazasrol kapja mind a ket tap a valto feszt.
A D7 diódát cseréld -8,4V helyett csak -5,6V nak kellene lennie U2/3 IC 4 láb és a test között.
Ha a ICL7107 30 lába nincs máshova kötve akkor jó. De ha össze van kötve, 30,32,35, lába akkor zárlatot csináltál, a műszereken keresztül. Ha jól értem a műszerek bekötését.
Ampermeron a 30-as lab testre van kotve(21lab)
a feszmeron viszont ossze van kotve 32,35 labakkal. ha kulon kulon raktam ra akkor mindket mero es a tap is jol ment akkor volt gond amikor a ket merot egyutt raktam ra mert a fesz kijelzo elkezdett ugralni ekkor kezdtem el a merok tapjaval babralni . csinaltam egy uj tapot ezzel mar nem ugralt a kijelzes viszont a melegedes miatt ratettem a bordara(7805) ahogy az elobb irtam es utana szallt el a tap. de semmi jele nem volt(nem fustolt robbant ....)
Sziasztok! Gondolkodtam h kéne építeni egy labortápot és ehhez kérném a segítségeteket. Valamien egyszerűre gondoltam, kb ennyit tudjon: 0-30Vig, 0-2 vagy 3 A-ig, persze állítható fesz és áramerősség, kijelzőként pedig 7 szegmenses ledkijelzőkre gondoltam. És van egy trafóm egy Puskás Tivadar 2x15V és terhelés nélkül kb. 35 voltot ad le , szerintetek ez jo lenne trafónak a kapcsoláshoz?
Minden választ előre is köszönök.
Mára befejezem. Ha lehet egy, kérésem. Rajzold le a táp és a mérő bekötését. Holnap megnézem.
A részletes táp rajzot láttam csak a sönt és a fesz ellenállásokat, es a trafó bekötését a diódákhoz. Amire még kíváncsi vagyok, az a műszer tápja. A trafóra hogy csatlakózik. A ICL7107 ismerem elég ha a test 30,31 lábát be rajzolod.
Idézet: „És van egy trafóm egy Puskás Tivadar 2x15V és terhelés nélkül kb. 35 voltot ad le , szerintetek ez jo lenne trafónak a kapcsoláshoz?” Rávan írva hány VA –es. Azt a számot osztod 2x15 megkapod az áramot. Ezekbe a trafókba a legnagyobb 60VA ez 30V –on 2A terhelheted. Ha kisebb van, hiába akarsz 3A tápot készíteni, ezzel a trafóval nem lehet.
Szia!
"Ezekbe a trafókba a legnagyobb 60VA " Nekem 100VA is van ilyen Puskás Tivadar trafóból. És abból két darab a labor tápom. üdv.: Zoli
Szia! Ha majd van időd és még megvan a labortápod kapocsolása akor el tudnéd küldeni? E-mail: **************
Kösz
Akkor bocs. Én még nem láttam, igaz nem is kerestem.
De a számítás jó, remélem? Mert azt nem írta hogy hány VA –es és lehet 15VA –es is. Nagyobb trafókhoz bontásból jutok. Most éppen 500W hiperszil vasat szereztem, egy pár darabot, de mindegy. Én is táp készítésbe fogtam, és 2x 30V/5A céloztam meg,+2x 5V 3A,+ páka 24V3A + nyák fúró 20V 2A. Ehhez kettő elfogy, de még marad, jobb időkre is. üdv.
Szia!
Már nagyon régen készítettem, és alapvetően próbáltam univerzálisra csinálni, az akkori tudásommal. Azóta nem piszkáltam bele, de már készül egy újabb jobb változat. Hát az milyen? Két darab fentebb említett Puskás Tivadar trafó van benne, így 4 X 15Volt váltó állt rendelkezésemre. Ebből készítettem, 2 X 32 V váltó kivezetést, 2 X15 Volt váltó kivezetést. A 2 X 32V váltót egyenirányítás után is kivezettem, nem szabályozható tápnak, pl végfokok indídtására. Abból lett szimmetrikus kb +-45Volt. Ezen kívül készítettem, egy szbályozható egységet is bele, ami egy egyszerű 7812-es és 7912-es fesz stab IC-ket használ fel, amit megtűztem egy - egy tranyóval, egy PNP-vel a minusz ágban és egy NPN-nel a plusz ágban. Így kaptam kb 5-24Voltig szabályozható néhány amper terhelhetőségű tápot, amit eddig nem volt alkalmam nagyon hasznosítani.. Szóval csak úgy pihen ott benne. Párszor páka tápként üzemeltetem, míg nem volt forrasztóállomásom. Mindezeken felül egy fix +-12 voltos kimenetet is készítettem, szintén 7812 és 7912 fesz stab ICvel.Egyébként most készül az új tápegység, mindjárt utánna nézek itt a fórumban, mit is építek meg, már a nyákterv és a nyák is kész hozzá, az egy 0-45V-ig szabályozható asszem 3 amper terhelhetőségű szimmetrikus tápegység lesz. Ha ez érdekel, annak a nyáktervét ide fel is tudom tenni, de erről bővebben Doncso kolega tud felvilágosítást adni, akitől én is kaptam az ötletet. Ő már megépítette a kérdéses kapcsolást. üdv.: Zoli Igaz ezek egyike sem áramkorlátos, de egyszerűek, és olcsóak.
hello
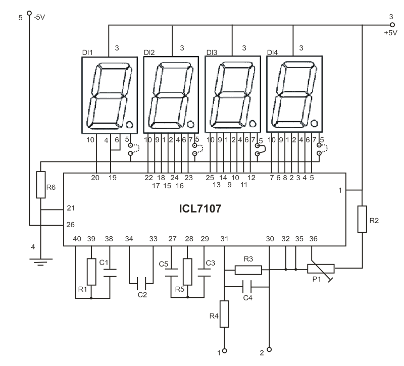
kuldom a rajzokat a fesz,amper merokrol illetve a bekotesrol. feszmerot az oldalon talalhato Topi fele irasbol keszult(0-200v mereshatarral) ampermero pedig innen:http://electronics-diy.com/ICL7107_digital_ammeter.php a mereshatar 5A ig van tehat csak a 0.1ohm kerult be az aramkorbe sont ellenallasnak.
Ha tényleg így néz ki, nem tudom hol tévedtél. Mert itt a testelések függetlenek egymástól.
Ha kivan szigetelve a ICL táp 7805 füle akkor pass. Ohm mérővel nézd végig, hogy a 0-30V táp test pontja, és a áram mérő test pontja, között méred e a 0,1ohmot. (lehet dióda mérésbe jobban látni.) 0-30V táp test pontja, és a feszmérő test pontja között, 0ohm, van. A 0-30V táp +kimenete és a test pontok között vagy a fesz mérő ellenállását vagy a táp ellenállását kell mérned ami Kohm nagyság rendű. A Q4 tranzisztor és a 7805 IC egy bordán vannak? El vannak szigetelve? A két 7805 is egymástól. Más: Szép a panelod te csináltad? Vagy vetted. A kialakítás, bekötés, jó. Elismerésem. Szépség hibák: Ebbe a kialakításba, elég lett volna egy táp, a mérőknek. nagy a tápfeszültség a 7805 IC –nek a +23V gondolok. A IC 15-17W tud elfűteni. Most márt nem emlékszem pontosan de a kijelző a tápot a +1888. kijelzett értéknél terheli legjobban ami 0,6-0,8A. A 23V egyen irányítva kondival 28-29V sokat kell elfűtenie. Ha a ~14V elbírja a két kijelzőt akkor ezt csinálnám. Itt a 7805 egy hűtő bordán lehet, de nem kötheted a Q4 tranzisztorhoz, csak szigeteléssel. Az ellenállások maradnak, a mérőnél. üdv.
ok csak kesobb tudok ellenallast merni de megnezem a dolgot.
viszont mertem feszt a hutobordan es a kovetkezoket tapasztaltam: - a test es a 2n3055kollektora kozott van feszultseg - test hutoborda feluleten nincs feszultseg -test hutoborda "belsejeben" van feszultseg ezt ugy ertem hogy van egy masik lyuk is a bordan es ha ezen belul erek a bordahoz akkor ugyan annyi feszt merek mint a tranzisztoron. Igy raktam ra a 7805-t(feszmero tapjat)ami szigetelve volt de ezek szerint a csavaron keresztul 7805 fulere is atkerult ez a fesz.A masik 7805 teljesen fuggetlen ilyen szempontbol(kulon panel kulon borda). 14V-os leagazas csak 500mA-es igy sajnos az egyik 23V-os leagazast is kell hogy hasznaljam. Igen a panel sajat keszitesu koszi az elismerest. ja es kozben cseréltem a d7-es zenert es most -8.4V helyett -7.9V-t mertem.
Ha még nem tűnt fel esetleg, akkor ez itt egy fórum. Ide kérjük a válaszokat, hogy megmaradjon, visszakereshető legyen.
Ha e-mailben kérnénk a választ, akkor úgy hívnák, hogy levelező lista, tehát szíveskedj a választ is ide kérni!
Sajnos akkor a KIKELL szigetelni Ne csak a zászlót, a csavart is. És jó lenne, ha a 2N3055 is. Vagy amikor a dobozt készíted, figyelj, hogy a borda, ne érjen semmihez, ami vezet. Valaminek neki tolod, szép szikrák lesznek.
A D7 még mindig nem a igazi, annak 5,6V –nak kellene lennie. Kösd ki a mérőket (fesz/áram) így mérd meg esetleg új diódával. 9v elem 400ohmos ellenállás a diódával sorba kötve, nézd meg a 5,6V. Esetleg keres ZD (1,3W) vagy ZY (2W) sorozatból 5,6V –osat vagy fix szabályzó 7906.
Atneztem a rogzitest es a tranzisztornal rosszhelyre volt beteve az alatet amivel a kollektort kotottem a taphoz.Most hogy kicsereltem mar nincsen feszultseg sehol a bordan.
D7-nek nagyobbnak kell lenni mint 0.5w?eddig 1.3w-os volt benne de itthon csak 0.5 -os volt igy ezt raktam be de ezzel sem lett 5.6v. A meroket mar leszedtem most csak a tap panel van bekotve semmi mas. D7-es diodan kivul meg elkepzelheto hogy mas is tonkre ment?(holnap megyek boltba es akkor mast is veszek ha kell) A meroknek a tapjan a 7805 ick-et csak teljesen szigetelten lehet egy hutobordara tenni(nem arra amelyiken a 2n3055 van)?
Azt nem tudom mennyire melegszik, a 2N3055 ha 50-60°C akkor jobb lenne a 7805 nek egy másik. Mert ott, ami a23V kapja, az is melegít.
D7 nek szerintem 30mA elég de lehet sok feszt kap R2,3 ellenállásokon keresztül és ezt nem bírja. Esetleg kérdezd meg a 7906 Akár 1A is bír. És ha hasonló árba vannak a diódával inkább azt. Ha a 7906 választod, meg lehet szüntetni, a R3 ellenállást. Nézd meg hogy, el tudod e, a panelon helyezni.
ok koszi alkatresz csere utan majd irom a fejlemenyeket
Helló!
Én is nemrég lettem kész a tápegységemmel. Nekem is volt hasonló gondom a műszerekkel, külön külön tök jól működtek, de ha bekötöttem, akkor a két műszer összegerjedt! Nálam nem a tápegység ment tönkre, hanem a feszmérőben a 7107. 3db-t is kinyírtam, mire rájöttem mi a baja! A megoldás az lett, hogy a két műszernek külön táplálást csináltam, ill az ampermérőt fordítva (negatívban mutatta az áramerősséget) kötöttem be és így tökéletesen működik. Utána kikötöttem az előjelet. Szerintem te is próbáld ki így Hali |
Bejelentkezés
Hirdetés |

















