Fórum témák
» Több friss téma |
Fórum » PC táp átalakítás
Ha a tápod működik kikötött védelemmel, akkor mégiscsak cseréld ki a kondikat 105c low esr-re , hátha "_vl_" kollégának igaza van.
Én még nem tapasztaltam, hogy a 85c kondi okozhat ilyen gondot, viszont a fórumtársunk állítása megalapozott!
Sziasztok!Valaki meg tudná nekem mondani,esetleg konkrét seitséget tudna-e adni ahhoz hogy tudok egy olyan PC táp -5V-ját megbuherálni nagyobb terhelhetőségűre,amiben ezt a feszültséget a -12Vból egy stab IC állitja elő,tehát max 0,5-1A-t tud.Nekem legalább 3-4A kellene.
Erről a tipusról lenne szó,pontosan. A +12V és a+5V változatlanul lehetne,mindkettőből amperokat szeretnék kivenni. Köszönöm. A hozzászólás módosítva: Jan 21, 2013
Nem az a lényeg, hogy 85 fok vagy 105, hanem hogy low ESR, vagy sem. Szerintem 85 fokosban is gyártanak low ESR kondikat. Ezen felül egy 15-20 éves TV-ből kibontott kondi új korához képest sokat romolhatott már, és ez elsősorban az ESR romlásában nyilvánul meg. Szóval inkább egy új 85 fokos low ESR, mint akármilyen sokéves bontott.
A legegyszerűbb, ha Schottky diódákból összeforrasztasz egy közös anódosat, és rákötöd a +5V tekercseire, hasonlóan, ahogy Skory tette a 3. ábrán, és szűrés után kész is. Ugyanígy van megoldva a tápban a -12V is, esetleg ennek a diódáit cseréld erősebbre, és mehet a feszstab. De szerintem az első megoldás egyszerűbb.
Ennyire egyszerű lenne?
Mi a helyzet a feszültség stabilitásával?Fontos lenne ha stabilan -5V maradna,mert érzékeny a rákötött rendszer a feszültség szimmetriájára Gondolkoztam azon is hogy a +12V-ból állitok elő egy opa-val és komplemeter tranyókkal +-5V-ot
Sziasztok!
Pctáp főtrafó átkötésében tudtok segíteni. Az érdekelne, hogyan van gyárilag kötve, illetve hogyan tudnám sorba kötni a 3,3 5v és 12v részeket, nagyobb kimeneti fesz érdekében. Köszi! Idézet: „Úgy hogy ha a nem invertáló bemenetén magasabb lesz a feszültség mint az invertálón akkor átbillen, aminek hatására leállnak a kimenetek.” A tl494-nél ha leföldelem mindkét hibajel erősítő bemenetét, akkor fog menni a táp teljes kitöltési tényezővel (maxon)?
A komplementer tranyós megoldásod csak akkor működne jól, ha a -5V-ot igénylő áramköröd független a többitől, hiszen a -5V a GND lesz, és egy virtuális földet hoz létre a mellékelt kapcsolás. Az általam javasoltnál (építs közös anódos diódapárt) a -5V ugyanannyira lesz stabil, mint a +5V, ha megfelelő LC szűrést alkalmazol. De ha ebben nem bízol annyira, akkor a -12V-os ágban lévő FR102-es diódákat cseréld valami erősebb Schottkyra, utána jöhet egy áteresztő jellegű stabilizálás. Ellenőrizd, hogy a közös ferritmagon elég vastag a vezeték a szükséges áramhoz.
Teljesen független,egy bipoláris peltier vezérléshez kell,szóval annak mindegy,nem függ a táp GND-jétől.
Persze ezzel is csak az a baj,hogy plusz kettő tranyó,ami melegedne és igencsak végs a hűtőfelületem. Egyszer már kipróbáltam a +5V-ra diódákat kötni negativ feszültségre,de akkor nem volt stabil és a rákötött kisérleti áramkr nem működött megfelelően. Igaz,az egy másik táp volt.De megpróbálom ismét több féle diódával és LC taggal is. Köszönöm a segitséget,ennyi elég is lesz,remélem. Mindenképp schottky kell,vagy elég a sima gyors dióda?S20C40C stb tipusból rengeteg van ezek jók?(tudom hogy közös katódosak,de párhuzambanre forrasztva őket már csak egyetlen diódát képviselnek)
Ezekből a diódákból is építkezhetsz, az nem probléma, hogy 2-2 dióda párhuzamosan lesz. Próbáld leutánozni a +5V-on lévő stabilizálást: diódák -> tekercs a közös ferriten (saccold meg hány menet, esetleg egy bontottét tekerd le) -> kondi (1000uF) -> saját tekercs -> kondi (1000uF). Sok tápban a második LC szűrő nincs benne, de ha van anyagod hozzás,a kkor inkább építsd be, stabilabb lesz.
Sziasztok..lehet nem ide tartozik,annyit szeretnék kérdezni hogy,hogyan tudom be indítani a tápegységem alaplap nélkül?Zöld és fekete vezetékes rövidre zárás nem jó..Valamiért nem indul be..A ventit meg pörgeti egy fél másodpercig aztán ennyi!Sorry ha közétek vágtam,de új vagyok így nem nagyon találom ezt a topicot..Köszi
Jól csinálod, csak zárva is kell tartani!
Valóban zárva kell tartani és lehet hogy terhelés is kell.
de akkor csak 4/5 volt a legmagasabb feszkója :/
Terhelést melyik szinű kábelekre kössem?Egy 12cm pc hűtő motor elég terhelés?Köszi!
Amit írtam, abból egyértelműen következik, hogy ha a nem invertáló lábak (1-16) földön vannak (az invertálók meg célszerűen Vref-en), akkor teljes kitöltéssel működik, ami kb. 46-46%.
Üdv Mindenkinek!
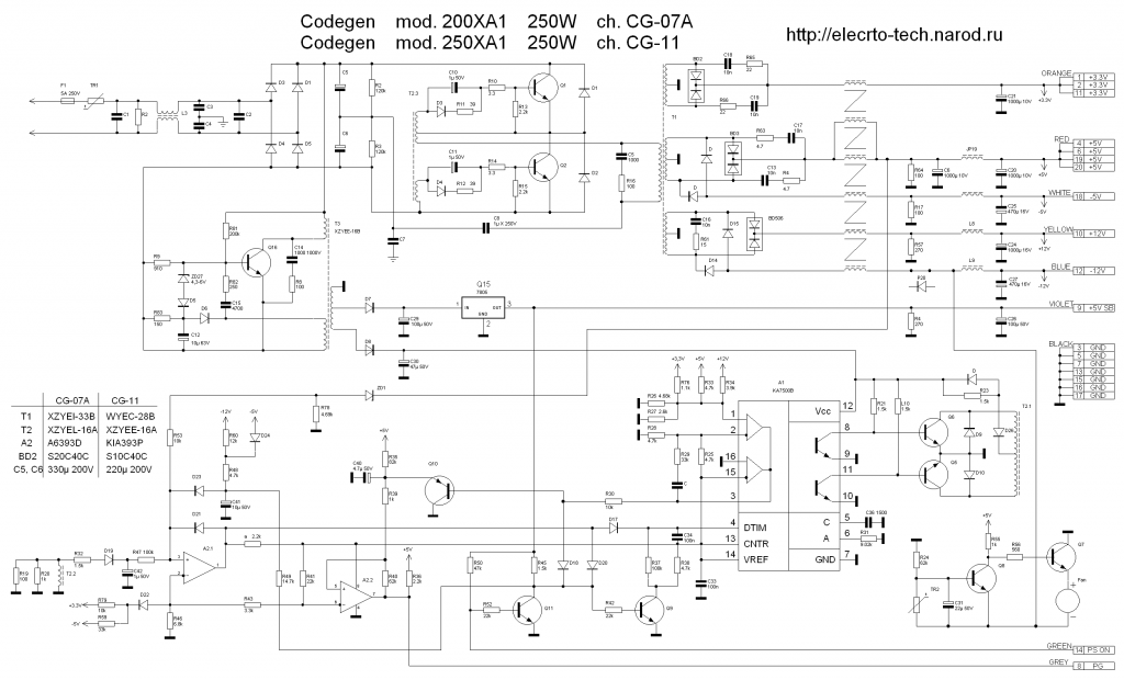
Nem vagyok túl gyakorlott a témában ezért segítségre lenne szükségem. Nekiláttam egy CODEGEN 235w-os ATX táp átalakításának labortáppá. Mivel egy AT-nél már korábban sikerült az itt található leírás alapján, gondoltam ez sem lehet probléma. A lényeg, hogy megtaláltam a kapcsolási rajzot és a leírás értelmezése szerint nekiláttam. (Nem TL494 van benne, hanem KA7500B, de úgy látom ez a lényegen nem változtat). Folyamatosan teszteltem a munkám eredményét szerencsére a táp kicsinálása nélkül és jelenleg tudok lineárisan 0-25V között szabályozni a 12V-os kimeneten. Ez így nekem már frankó is lenne, de nem egészen úgy értem ezt el, ahogy le van írva az AT-s leírásban. Gyakorlatilag csak annyit csináltam, hogy teljesen kitakarítottam a KA7500 4-es lábát (DT) és lekötöttem testre, valamint teljesen kitakarítottam a 2-es lábat és egy 1 kohm- es potméter középső kivezetését kötöttem rá. A két szélsőt pedig testre és +5 V-ra (14- es láb). Ami változott az eredeti helyzethez képest:1: Az áramtalanító kapcsoló bekapcsolása után azonnal indul a táp, nincs semmilyen hatása, hogy az ATX csatin a zöld vezetéket testelem-e, vagy nem. 2A 12V-os ág azonnal terhelhető, nem kell tennem semmit az 5V-ra (eredetileg anélkül nem indult). Egy 21W-os autó izzóval próbáltam, egy-egy pillanatra feltekerve max-ra, de a feszültség nem esett semmit, tehát stabilnak tűnik. Az 5V-os ágon max 10V-ig megy fel a feszültség. Hosszabb üzemet még nem próbáltam, mert nincsenek még kicserélve a 16V-os kondik. Igazából a problémám az, hogy nem tudom megmagyarázni a jelenséget. Szerintetek ez a működés így rendben van és örüljek neki, vagy valami nagyon el lett rontva és hamarosan füst lesz a vége? Válaszotokat előre is köszönöm!
Sziasztok!
Elnézést, ha már meg lett kérdezve korábban, de nem fésültem át a több száz HSZ-t. Szóval, van egy ATX-es tápom, amiből az itteni cikk alapján szeretnék DC tápot faragni. Ha bekapcsolom az eszközt, a zöld vezetéken megjelenik az ~5V, de hiába földelem le, a többi kábelen nem mérhető feszültség. Egyelőre ennyit tudtam kimérni belőle. Van valakinek tippje, hogy mi lehet a gond?
Üdv megint!
Az előző hozzászólásomat még annyival szeretném kiegészíteni, hogy közben kipróbáltam egy 12V-os akksis fúróval: 15V kell ahhoz, hogy a működő fúrón 12V legyen. Az áramfelvétel folyamatosan üzemben 1,4 A. Tehát gondolom akkor valami mégsincs rendben, ha 1,4 A-nál majdnem 3V-ot esik a feszültség.
Dugjál rá egy vinyót.
Persze hogy nincs rendben, mert nincsen feszültségszabályozás. Ha a Vref-ről veszed a jelet a hibaerősítőnek akkor mihez képest szabályozzon? Így csak állítható feszültséged van, de nem szabályozott. Áramszabályozás (figyelés) sincs, ha túlterheled vagy rövidre zárod a kimenetet nagy eséllyel tönkre fog menni. Egy akkus fúró rendesen megterhelve simán felvesz 15-20A-t.
Azt az AT-s cikket felejtsd el, találsz a topik képei között normális rajzot az átalakításhoz, legalább ötször be lett már csatolva.
Szia!
A ps/on vagyis a zöld vezeték a dtc lábbal van megoldva tápoknál. Mivel kikötötted a dtc-t és leraktad a földre ezért indul a tápod a zöld drót figyelmen kívül hagyásával. DTC működése: Ha elér egy küszöbfeszültséget ezen a lábon a feszültség, akkor az ic leáll mert nem lesz kitöltési tényező. Ha nincs feszültség ezen a ponton, mert lehúzod ezt a lábat (4) a gnd-re akkor mindig megy az ic, feltéve hogy a 1-2 és 15-16 lábak helyesen vannak bekötve. Ezzel a rövidzár védelem is ki van iktatva, mert azt is itt oldják meg a tápok.
Már okés minden
Köszi..
Gee Lee és 1984 white, köszönöm szépen a válaszokat. Sejtettem, hogy valami nem frankó így. Erre a kapcsolásra gondoltál Gee Lee? Ha ezt jól értelmezem, akkor csupán annyi a dolgom, hogy a rajz szerint kötöm be az IC lábait, (és persze a pirossal jelölt dolgokat) és minden mást, ami oda ment kipucolok/megszakítok? Tehát nagyjából, ahogy most is gyakorlatilag kitakarítottam a megfelelő lábakat, csak vacakul kötöttem be az alkatrészeket. (valójában 1 db potmétert). Ha a rajzon szereplő egyenirányítást kihagyom, az gond? Igazából nem értem miért került bele. Az én tápom kapcsrajza eltér ettől, én úgy értelmezem, hogy oda nem kell egyenirányítás, de az IC huzalozása szinte megegyezik ezzel. Tehát tulajdonképpen csak a PWM IC köré kötném be,amit kell. Ebben kérnék még egy kis segítséget. Egyébként elektro technikusként végeztem középiskolába, de annak már 17 éve és azóta szinte egy percet sem foglalkoztam a témával, szinte mindent elfelejtettem. Úgyhogy bocs, ha nagy marhaságot kérdezek
![]()
Van egy ugyanilyen rajz keresd meg, annyiban különbözik ettől, hogy azon nincs ott a graetz, hanem az eredeti kettős diódát használja. Ennél a nagyobb feszültség miatt van a graetz, így nem csak 26-27V-ig lesz szabályozható, hanem a duplájáig.
Rendben, ránézek. És a többi megoldás jó lesz úgy, ahogy írtam?
GeLee társunk szerintem erre a rajzra gondolt: Bővebben: Rajz
Erről a linkről jobb felbontásban tudod leszedni a rajzot, jobban látszik rajta a lényeg. Üdv!
Pctápnál a főtrafó primerére szkóppal rá szabad mérni a következőképpen?
Trio cs2070 szkóp - konnektorba, földelve 1:10 mérőfej 600v max pctáp pedig a leválasztótrafón van. Így nem sínyli meg a műszer a mérést? Esetleg mik a buktatók ilyen mérésekkor?
Üdv!
Köszönöm, ez tényleg jobb. kezdem érteni. A max kimeneti feszültséget végül is mi határozza meg? 24V-nél nem kell több, de ezen a rajzon 16V-ig írja. Illetve még egy kérdés: A rövidzár védelem ezek szerint megmarad, ha jól gondolom. Márminthogy a beállított áramkorlátnál nagyobb terhelés esetén letilt és semmi egyéb nem történik? Más: kaptam egy kapcsolási rajz szerint ugyanolyan PC tápot, mint amit most buherálok és szénné van benne égve a PWM IC. Más külsérelmi nyomot nem látok a többi alkatrészen. Mi az, ami még valószínűleg rossz lehet? Gondoltam, ha ez az átalakítás összejön, akkor megpróbálom megjavítani csak úgy. Köszönöm |
Bejelentkezés
Hirdetés |







Köszi.. 





