Fórum témák
» Több friss téma |
Fórum » Időzített ledes megvilágítás
Egy olyan megoldást keresek,ami láttatni engedi sötétben a falióránkat,ami egy rádióvezérelt,de klasszikus mutatós típus. A hátlapon már nagyon kis fény is átlátszik szerencsére. Körben fém keretes. Azt terveztem, hogy érintésre 8 óra időtartamig árammal lát el 12 ledet az áramkör . Az egyik dolog hogy csak elemről működhet mindez! Ha sokat fogyaszt esetleg lehet csökkenteni a ledek számát. Tehát a legkevesebbet fogyasztó megoldás lesz a nyerő. Köszönöm a segítséget előre is mindenkinek!
Szerintem csak smd ledek jöhetnek számításba. De az érintéses megoldás helyett jobban járnál, ha egy fényre érzékeny kapcsolás kapcsolná ki a világítást és/vagy egy sötétségre érzékeny kapcsolná be.
Szia! Ha nem akarsz naponta elemet cserélni benne, akkor lemondasz róla.
Sziasztok! Próbáld meg komkinálni efrain által ajánlott alkonykapcsolót egy mozgásérzékelővel.
Elég ha sötét van és mozgást érzékel akkor világít pl. 5 percet,de ettöl független az elem tényleg lehet gyenge pont.
Igen, nekem is ez a meglátásom, hogy elem/akksi bajokat kell itt áthidalni. Az alkonykapcsoló/mozgásérzékelő alapból is eszik, tehát az nem jó. Azért jobb a kapcsolós dolog, mert elmegyek mellette úgyis és elég megérinteni. Van smd ledem is, erre nem gondoltam, jó ötlet. Elemek helyett lehet akksi kerül bele.
A hozzászólás módosítva: Jan 6, 2013
Nekem van olyan nagyfényű ledem, ami már 2-3mAnél jól világít. Ilyesmivel érdemes lenne kísérletezni. Ha jól emlékszem Skorynak volt valami nulla fogyasztású kikapcsoló áramkör terve.
Egy combosabb LED-nek szerintem pár %-a is kényelmesen elég lehet ide.
Kb. 200 forint egy PIC12F1501, eszik pár 10 uA-t a belső 31kHz-es RC órájáról járatva, főleg, ha az idő nagy részében amúgy is sleep-ben lenne. Lehet rá rakni fotótranzisztort a fényérzékeléshez (elég, ha percenként felébred a PIC, és megnézi, hogy sötét van-e már), lehet akár PWM-mel is járatni a LED-et igény szerint. Szerintem egy 2200mAh-s Li-ion akksiról ennek hónapokig is el kéne tudni üzemelni.
PIC-hez nem értek sajnos, de jól hangzik, valami ilyesmire gondoltam.
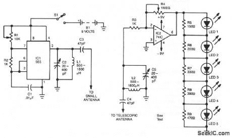
Kb 15mA is elég lenne nekem/db x 12 = 180mA. Az 555 elvileg 200mA-t tud a kimenetén. Ezt kell beállítani és egy monostabil kapcsolást ha jól gondolom, plussz az elejére egy érintő vezérlést, ami nem biztos, hogy működni fog, mivel nem földelt készülékről van szó.
en hasonlot oldotam meg , a most mar kinai piacon kaphato sarga ledekel amelyek ugy pilognak mind a gyertyak , sot azt is imitaljak, es gyertya formakban kaphatok, 2 gyertyat helyeztem el az igazan regi ora ket oldalan , darabonkent meghajtonak 2db olcso napelemes kerti lampat hasznalok, amit kitetem az ablakba (azert 2-tot mert 1 , foleg napsutes hianyaban a 600miliamperos akujaval nem birja 3 orat, ) . igy megoldotam a ki-be kapcsolast is egy csapasra, meg nem kelett akut sem csereljek, ne beszelve az aram takarekosagrol ha mar szorszal hasogatoak vagyunk.tokeletes oszhang a latvany, persze nekem csak 1 meter kabelezes van, egy trafobol kiszedett lakozott rezdrotal oldotam meg , amit meszel fel is ragasztotam a falra igy el is tuntetve azt. egyet tevedtem meszeleskor mindig le kel cinezem, dehat ez van , a kovetkezo jobb lesz, elonye hogy nem csinaltam gicset a 100 eves orabol.
sok sikert az epiteshez
igen bocsi, tudom, de enek tobb dolog is betudhato, remelem meg ertetetek, ha nem kerdezetek megprobalom megmagyarazni
Vettem én is 10db olyan pillogó műgyertyát év végén, a napelem is jó ötlet.
ahogy irtam a napelemes kertilampa,( elektronikaja) kapcsolja a ledeket, ha megszunik a toltes , vagyis sotet lesz vilagit a led , ha te is 2 lampat hasznalsz tegyel diodat a pozitiv kivezetesre mind ketonel, nem tudom szuksegese, mert nem ertek nagyon az elektronikahoz de gondoltam viszaaram ne legyen egyiktol a masikig, amugy nem egyszere kapcsolnak azok a kinai kutyuk, es keres ojan diodakat amelyeken a legkisebb a feszultseg eses
Lehet egy ilyen megoldás lesz a nyerő, mert leszimuláltam 555-el a monostabilt, és hát negatív jel kell triggernek, amiről nem tudom, hogy egy érintés érzékelővel hogyan állíthatnék elő egy tápról.
Hello! Pld. ezen a módon. üdv! proli007
Sziasztok!
Bocsi hogy zavarom a topikot de lenne egy komplex kérdésem és nem igazán tudom hova kellene írnom.keresek nagyon egyszerű távirányító kapcsolási rajzot. Ez max 2-3 gombot jelentene, ki és be kapcsolás és hasonló méretben mint a kocsi távirányítók. a másik probléma hogy ehhez kéne egy vevő egység is amivel 6 db SMD ledet lehet lehet kapcsolni. A vevő egységnek és a ledeknek összeépítve bele kell férnie egy kb 60-65mm átmérőjű csőbe.Ami még fontos lenne , a ledeknek maximum 3volt (két ceruza elem) - ről kéne működnie !! Ha valaki ebben a témában tudna segíteni nagyon megköszönném!!
Szia
Nem igazan ertheto, hogy mit is szeretnel. Ki be kapcsolast 1 gombrol is megoldhato. Pontositanod kenne , hogy mit is akarsz,egy ilyen kapcsolas sok mindentol fugg, peldaul menyit uzemeltetned a ledeket, tavolsag, stb. Nagyon fontos lenne pontositani,ha keveset akkor gondolkozhatsz gomb 3voltos elemben is , vagy 1 kis ceruza 12voltosban, igy megtobb helyed lenne a dobozban, a vevo resze allando keszenleti alapotban ugyis hamar megzabalna a 2 elemet . Azt ajanlom hogy keres ra az oldalon , tobb helyen boncolgatak mar ezt a temat, akar google-vel is. Ha lusta vagy epitgetni es keresgelni, ajalanam a drot nelkuli kapucsengot, van az a tipus amely nem egy IC-vel van megoldva hanem kulon van a vevo resz, egy kis atalakitasal mar megoldhato a ki be kapcsolas. VAGY a 220 -as taviranyitos kapcsolok, 2-4 savosak, kidobhatod felet a vevo reszenek, relek stb, az IC taplalasa zenerel van megoldva es egy fel dioda hidal .(nagy az aramfelvetele nyugalmi alapotban is) csak a google 4 topikot kapot ezen az oldalon, klik ide A hozzászólás módosítva: Jan 26, 2013
Szia !
Elsőnek nagyon köszönöm a választ!!! Már az is segítség hogy hol keressem a megoldást! Az igazság az hogy nem nagyon értek a dologhoz tehát a megépítés számomra nem biztos hogy jó megoldás és azért keresgélek egyszerű kapcsolást mert azt meg tudom építtetni egy kollégámmal.A vezeték nélküli csengő jó megoldás lehet mert kis helyen elfér. Itt hosszú lenne leírni hogy mire kell de röviden fotózáshoz kellene kis dolog megvilágítására és kb 60-65mm átmérőjű csőbe kell ezt a kütyüt bele varázsolni úgy hogy csak max 2 ceruza elem vagy egy 9v elem fér el. Tulajdon képen úgy kellene működnie mint egy távirányítós zseblámpa 6 leddel . (de hülyén hangzik ) És kb 4-6 méterről legyen ki-be kapcsolható. Ami még nehezíti a dolgot ( számomra) ,hogy ebből négy kellene egy távkapcsolóval és az infra kizárt.Röviden ennyi a gondom és erre keresem a megoldást.
Neked akkor egy RF adora es 4 vevore lesz szukseged .
Keres oszcilatorokat , 555 IC (hasonlo) , vagy tranzistorokbol, Az ado 555-tosbol nagyon egyszeru megcsinalni, es kis helyen elfer, Aztan csinalsz 4 vevot es mindegyiket az adora hangolod. Ha csak egy fenykep idejere kell akor hasznalhatsz 3 kis gomblelemet az adoba, es nem kel tull komplikalni, egyszeruen teszel egy ki/be kapcsolot , ha bekapcsoltad folyamatosan kuldi a jeleket , a vevot pedig ugy csinalod meg , hogy amig veszi a jelt felgyujtva tartja a ledeket, itt hasznalhatsz 12voltos kapucsengokben hasznalt elemet. a vevo sem fog igy sok helyet foglalni. ez bisztos hogy szamodra is ertheto es a google le is forditja ha komplikalni akarod itt is
Szia!
Nagyon köszönöm a a segítséget! Igen Miskolci vagyok. Az infóid alapján az első verzió talán még nekem is sikerülne de azért ha lehet ezt inkább rábíznám egy szakemberre. Remélem a kolléga már meg tudja nekem csinálni azt amit szeretnék. Egyszerűnek látszik de nekem a kapucsengős megoldás már nem menne. viszont egy hozzáértőnek egy óra és készen vannak a kütyük.A ledek fogyasztása és a hosszabb, kb 1 óra folyamatos üzem miatt én egy 9v megoldásra szavaznék. Persze ez csak egy amatőr véleménye.
a kepen lathatot azt te is konyen el tudod kesziteni
Bemegyek a boltba ,megveszem a cuccokat és talán menne is és még kedvem is van hozzá csak ha nem sikerül akkor az teljes kudarc mert a hibát meg nem tudnám megkeresni, ha pedig továbbgondolnám a dolgot akkor meg nem tudom kivitelezni.ill. már tovább is gondoltam mert mi lenne ha RGB ledeket használnék, és a színekkel is lehetne variálni.......!
![]() (király! kezdek átmenni idiótába )
Az aprohirdetesben , van elado RGB taviranyito
Az ötlet jó sőt az ebay-en van rengeteg de nekem ebben a helyzetben nincs 220v-om áramfejlesztőt meg nem vihetek magammal az erdőbe , úgyhogy csak a max 9v marad.
Ezért is fontos a relatív "hosszú" működési idő.
hat nem tudom , nem szedtem szet ojan kutyut , de nem hiszem hogy a vevo reszt 220v hajtana meg , sot a ledszalagok is 12v-tosak. Keres ra az interneten , hatha megtalalod a belso rajzat, majd meg kell nezni hogy le lehete valasztani, es 12 voltrol tapolni
Még ha menne is ( és miért ne menne ) akkor se biztos hogy elférne mert a méretek elég korlátozottak, nem is beszélve arról ,hogy a kolléga érti a munkáját de azért nem egy űrhajó mérnök.
|
Bejelentkezés
Hirdetés |





viszont egy hozzáértőnek egy óra és készen vannak a kütyük.
)
